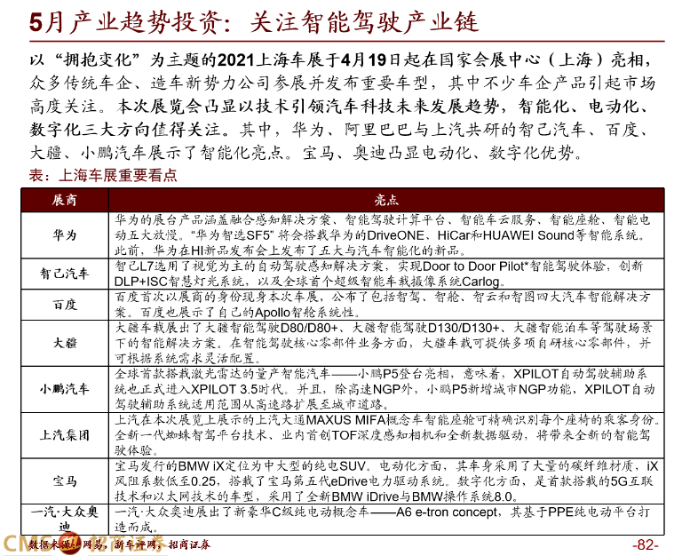
【招商策略】居安思危,有备无患——A股21年五月观点及配置建议

张夏团队 招商策略研究
招商策略研究

zhaoshangcelve

提供最新策略观点,与您共享研究心得。

发表于
收录于合集


-  END  -

相 关 报 告

《绩优为上,提防冲击——A股2021年4月观点及配置建议》

《剧震过后,回归景气——A股2021年3月观点配置建议》

《盈利加速,升势重启——A股2021年2月观点及配置建议》

《百尺竿头,更进一步——A股2021年1月观点及配置建议》

《复苏与扩散,花尽因水断——A股2021年度投资策略展望》

《乘胜追击,新高可期——A股2020年12月观点及配置建议》

《盈利加速,无惧扰动——A股2020年11月观点及配置建议》

《双轮驱动,重拾上行——A股2020年10月观点及配置建议》

《盈利修复,蓄力上攻——A股2020年9月观点及配置建议》

《涨势犹在,合利而动—— A股2020年8月观点及配置建议》

《百尺竿头,更进一步--A股20年七月观点及配置建议》


分 析 师 承 诺


预览时标签不可点

微信扫一扫
关注该公众号

知道了
微信扫一扫
使用小程序
取消 允许
取消 允许
: , 。   视频 小程序 赞 ,轻点两下取消赞 在看 ,轻点两下取消在看