2021年中央经济工作会议文件发布,整体来看,2022年在经济发展面临需求收缩、供给冲击、预期转弱三重压力背景下,中国经济需要维持在合理区间,迎接二十大的胜利召开。因此,跨周期和逆周期财政货币政策将会相机抉择,更有力度,为A股整体维持在合理的波动区间提供基础。如果A股因为经济预期转弱或者更加严峻的外部冲击造成调整,则可能因为预期更有力的财政货币政策而得到支撑,重新回到上行周期。
核心观点
【观策·论市】产业政策方面,前几年中央经济工作会有更加明确的产业导向,提供了A股大的产业β的机会。而2021年中央经济工作会议更加强调畅通国内大循环,提高各行业的效率和竞争力,提供了细分赛道和选股机会。1)启动一批产业基础再造工程项目,“专精特新”领域仍然存在诸多个股投资机会。2)对于房地产业,在房住不炒的大背景下,有一定的正面表述,明年如果经济下行压力进一步加大,地产和地产产业链系统性杀估值可能告一段落,选股机会将会涌现。3)能源安全和粮食安全再次强调,在能源设备、废物利用、种子、农机等细分行业,将会有更多政策支持。4)反垄断领域,未来规范经营、行为有度的互联网企业仍将有一定的发展空间。5)“双碳”目标相关领域,明年新能源发展仍是非常重要的产业发展方向,但是板块大幅提估值难度明显增大,需要在其中寻找更加超预期的细分领域和细分赛道,尤其是能够实现绿色低碳技术突破的领域,例如新型储能技术、氢能和其他更高效的电池技术,应该予以更多重视。6)改革领域,注册制改革全面推进,券商将会起到更重要作用,叠加流动性宽松,券商有可能会在2022年迎来估值提升;2021年中央经济工作会议提出要完成国企改革三年行动任务,国企改革将会成为明年重要的选股主线之一。
【复盘·内观】本周A股市场指数多数上涨,1) 上周五李克强总理表示“适时降准”;2)本周一央行宣布下调金融机构存款准备金率0.5个百分点,释放资金1.2万亿;3)中央政治局会议对货币政策表述偏宽松,对房地产表述超预期,金融地产以及地产后周期板块情绪修复明显。
【中观·景气】10月全球半导体销售额同比增幅收窄,美洲/日本/欧洲/中国和亚太地区销量同比增幅均收窄。11月集成电路进出口金额同比增幅略有扩大,。11月份重卡销量同比下滑65%,创近六年11月的最低水平。11月份主要企业挖掘机销量同比降幅扩大。本周仔猪、生猪、猪肉价格环比下降;钢坯、螺纹钢、铁矿石价格指数小幅上行,焦炭、焦煤期货价格上涨。
【资金·众寡】北向资金持续加仓,券商ETF大幅赎回。北上资金净流入488亿元;融资资金前四个交易日净流出5.8亿元;新成立偏股类公募基金较前期回升至224亿份;ETF转净赎回。行业偏好上,北上资金净买入较多的为食品饮料、非银金融、银行等;融资资金净流入较多的为食品饮料、非银金融、计算机。重要股东二级市场净减持规模缩小,计划减持规模下降。
【主题·风向】本周产业观察——从产业趋势角度看中央经济工作会议。本次中央经济工作会议在产业方面重点强调了科技、双碳、粮食安全、专精特新,此外产业基础再造(补链强链)、国企改革等方面也有提及,建议关注科技、专精特新、新能源、绿电、种业、农机装备、国企改革的投资机会。
【数据·估值】本周全部A股估值水平较上周上行,PE(TTM)上涨0.2X至16.9X,处于历史估值水平的59.8%分位数。板块估值涨跌分化,其中,社会服务、美容护理板块估值上涨较多,国防军工板块下跌明显。
风险提示:产业扶持度不及预期,宏观经济波动。
01
观策·论市——从政策β到α,2021年度中央经济工作会如何指引A股
2021年中央经济工作会议文件已经发布,我们从经济定调、目标、政策方针、财政货币政策、产业政策、资本市场政策、房地产政策等多方面对中央经济工作会议精神进行解读。
整体来看,2022年,在经济发展面临需求收缩、供给冲击、预期转弱三重压力背景下,中国经济需要维持在合理区间,迎接二十大的胜利召开。因此,跨周期和逆周期财政货币政策将会相机抉择,更有力度,为A股整体维持在合理的波动区间提供基础。如果A股因为经济预期转弱或者更加严峻的外部冲击造成调整,则可能因为预期更有力的财政货币政策而得到支撑,重新回到上行周期。
产业政策方面,前几年中央经济工作会有更加明确的产业导向,提供了A股大的产业β的机会。而2021年中央经济工作会议更加强调畅通国内大循环,提高各行业的效率和竞争力,提供了细分赛道和选股机会。
对于A股来说,2022年将会启动一批产业基础再造工程项目,激发涌现一大批“专精特新”企业,“专精特新”领域仍然存在诸多个股投资机会。而对于房地产业,在房住不炒的大背景下,予以了更多的正面表述。在推进保障性住房建设,支持商品房市场更好满足购房者的合理住房需求的产业政策指引下,明年如果经济下行压力进一步加大,地产板块和地产产业链系统性杀估值可能告一段落,选股机会将会涌现。除此之外,能源安全和粮食安全再次强调,在能源设备、废物利用、种子、农机等细分行业,将会有更多政策支持。
反垄断领域,平台型互联网公司估值下杀的最快阶段或已过去,未来规范经营、行为有度,能够为积极的为“畅通国内大循环,促进传统产业升级、提高经济增长的就业带动力、实现共同富裕”的互联网企业,仍将有一定的发展空间。“双碳”目标相关领域,明年新能源发展仍是非常重要的产业发展方向,但是板块大幅提估值难度明显增大,需要在其中寻找更加超预期的细分领域和细分赛道,个股的业绩超预期的重要性也进一步提升。尤其是能够实现绿色低碳技术突破的领域,例如新型储能技术、氢能和其他更高效的电池技术,应该予以更加足够的重视。
改革领域,注册制改革全面推进,券商作为新时代权益融资中介和居民资产配置的重要中介,将会在社会发展中起到更加重要的作用。考虑到明年流动性环境可能会加码宽松,券商有可能会在2022年迎来估值提升;2021年中央经济工作会议提出要完成国企改革三年行动任务,因此,国企改革在明年将会有更多的落地,国企改革将会成为明年重要的选股主线之一。
▶ 经济定调:中央对经济转弱和外部环境严峻有了明确预期
对于经济的定调,中央提到“我国经济发展面临需求收缩、供给冲击、预期转弱三重压力”表明中央有了经济削弱的预期,因此也有了后面对于相对积极的财政货币政策的定调。而对于外部环境,“百年变局加速演进,外部环境更趋复杂严峻和不确定”也表明,2022年中国经济可能再次遭遇来自于“百年变局加速演进”引发的不确定性。对于A股来说,盈利预期将会转弱,外部环境的不确定性成为明年A股将会面临的两大挑战。
但是反过来说,中央统筹安排稳定经济增长和应对外部冲击,有将会为明年A股带来新的投资机会。
▶ 目标:保持经济在合理区间,迎接党的二十大胜利召开
重提“保持经济运行在合理区间”,迎接党的二十大胜利召开意味着,如果经济数据有所下滑,滑出了“合理区间”,可能触发财政货币政策的进一步发力,将经济增速维持在合理区间。回顾2019年和2020年,在经济增速下行后,都不同程度触发了财政货币政策的阶段性发力。
从我们跟踪的指标来看,随着央行这一系列精准定量宽松措施的落地银行间流动性边际改善,银行间超额流动性同比增速在7月以来转正,当前增速维持在4%左右并不高,体现在央行并没有大规模宽松流动性的意愿,但是也开始了边际流动性投放的动作。
经济增速的进一步下降,市场目前也开始在交易流动性宽松的逻辑。具体体现在受益于流动性边际改善和政策放松的房地产板块以及受益于流动性边际改善的军工、计算机板块等开始明显活跃,主题投资、中小股票活跃度明显提升。
▶ 方针:稳中求进,政策发力适当靠前。
在稳字当头后面,提到“稳中求进”,“各地区各部门要担负起稳定宏观经济的责任”,“政策发力适当靠前”,也意味着,中央要求各地区各部门积极发力,应对“需求收缩、供给冲击、预期转弱三重压力”
▶ 财政政策:适度超前开展基础设施投资,但又要“坚决遏制新增地方政府隐性债务”
在财政政策的表述中,一方面,要求财政政策“提升效能,更加注重精准、可持续”,“提升效能,更加注重精准、可持续”但是,没有“增加专项债”“增加赤字率”等更加明确表述,同时又要“坚决遏制新增地方政府隐性债务”。这说明中央对于目前的经济下行态势仍然保持定力,不着急轻易提高政府杠杆率。
▶ 货币政策:货币政策进入灵活调节,相机而动的阶段
在早些时候的三季度央行货币政策报告中,央行已经没有再提“流动性闸门”,在这次的中央经济工作会议中“保持货币供应量和社会融资规模增速同名义经济增速基本匹配,保持宏观杠杆率基本稳定”类似的表述的也没有再强调,但是也没有类似“引导贷款市场利率下行”,“引导广义货币供应量和社会融资规模增速明显高于去年”等疫情爆发之后,明确宽松的货币政策的信号,说明货币政策已经进入的相机抉择的阶段,可以根据实际经济维持在合理区间的目标灵活调节。财政政策和货币政策要协调联动,跨周期和逆周期宏观调控政策要有机结合。
▶ 产业政策——关注细分领域和部分板块的估值修复机会
2018年、2019年底的中央经济工作会议中产业政策中,对于偏信息科技领域做了更多的表述,2019~2020年上半年,信息科技板块表现还是相当优秀;2020年的产业政策中,对于“增强产业链供应链自主可控能力”,“做好碳达峰、碳中和工作”做出了相当详细的描述,尤其是“双碳”成为了2021年的行业选择主线。而今年的中央经济工作会议,对于特定的产业领域没有做出具体的表述,更多的是强调提高制造业“效率”。
在七个重点工作内容之外,对于几个产业进行了更多的表述,其中对于能源安全、粮食安全做出了具体的指示,能源安全领域,强调“要增强国内资源生产保障能力,加快油气等资源先进开采技术开发应用,加快构建废弃物循环利用体系。
在粮食安全领域要把提高农业综合生产能力放在更加突出的位置,持续推进高标准农田建设,深入实施种业振兴行动,提高农机装备水平,保障种粮农民合理收益,中国人的饭碗任何时候都要牢牢端在自己手中。
因此,能源设备、废物利用、种子、农机等细分行业,将会有更多政策支持。
(1) 关于反垄断——从强化反垄断和防止资本无序扩张到“发挥资本作为生产要素的积极作用,同时有效控制其消极作用”
2020年中央经济工作会议提出“强化反垄断和防止资本无序扩张。反垄断、反不正当竞争”,2021年,平台互联网的无序扩张、不正当竞争受到严格监管,在港股和美股上市的互联网公司的估值出现较为明显的调整。
而在今年的中央经济工作工作会议中,对于资本进行了定调——“要正确认识和把握资本的特性和行为规律。社会主义市场经济是一个伟大创造,社会主义市场经济中必然会有各种形态的资本,要发挥资本作为生产要素的积极作用,同时有效控制其消极作用”。
平台型互联网公司估值下杀的最快阶段或已过去,未来规范经营、行为有度,能够为积极的为“畅通国内大循环,促进传统产业升级、提高经济增长的就业带动力、实现共同富裕”的互联网企业,仍将有一定的发展空间。
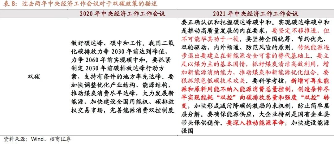
(2) 关于双碳——立足实情,避免“运动式”减碳
在2020年提出“碳达峰、碳中和”目标后,2020年中央经济工作会议中明确了“支持有条件的地方率先达峰。要加快调整优化产业结构、能源结构,推动煤炭消费尽早达峰,大力发展新能源”也成为了今年非常重要的行业主线,部分行业因为能耗控制和产量控制,价格大幅上涨,股价大涨,而新能源也迎来了系统性的大规模提估值。
而2021年的中央经济工作会议的七项重点工作内容中,没有单独强调“双碳”而是在七点之外单独论述,而最新的“双碳”目标论述更加客观,“要坚定不移推进,但不可能毕其功于一役”,“传统能源逐步退出要建立在新能源安全可靠的替代基础上”,“增加新能源消纳能力,推动煤炭和新能源优化组合”。
从这个角度来讲,由于今年对于“双碳”目标反复强调,在政策力度不断加大的背景下,新能源板块实现了大幅系统性提估值,明年新能源发展仍是非常重要的产业发展方向,但是继续板块大幅提估值,难度增大,需要在其中寻找更加超预期的细分领域和细分赛道,个股的业绩超预期的重要性也进一步提升。
尤其是能够实现绿色低碳技术突破的领域,例如新型储能技术、氢能和其他更高效的电池技术,应该予以更加足够的重视。
(3) 关于地产——支持商品房市场更好满足购房者的合理住房需求,因城施策促进房地产业良性循环和健康发展
自2014年棚改货币化和三去一降一补逐渐推进,2016~2021年上半年,除了疫情的负面影响之外,房地产投资一直为经济贡献了稳定的增长,2021年下半年开始,随着地产调控政策的进一步的发力,个别房地产公司出现了经营性问题,地产销量、新开工、施工增速均出现了明显的下滑,房地产投资增速单月也转为了负增长,因此,2022年“加快发展长租房市场,推进保障性住房建设,支持商品房市场更好满足购房者的合理住房需求,因城施策促进房地产业良性循健康发展”就成为稳地产的重要抓手。
如此以来,房地产业自2015年开始的系统性杀估值基本告一段落,由于中国房地产业市场空间巨大,未来房地产上市公司将会因为经营能力的好坏出现巨大的分化,优秀房地产公司也有机会走出独立的“α”行情。
▶ 资本市场政策:全面实行注册制,券商可能在2022年有更佳表现
2018年底工作会议安排推动在上交所设立科创板并试点注册制尽快落地,2019底年安排稳步推进创业板和新三板改革,目前全面注册制改革只剩临门一脚,明年将会明确落地。
如此一来,在融资端,股票和权益融资在社融融资规模中的重要性进一步提升,中国的融资结构中,直接融资和权益融资的占比将会稳步提升,而在居民的资产配置端,居民资产向权益资产的转移已经不可逆,因此,券商作为新时代权益融资中介和居民资产配置的重要中介,将会在社会发展中起到更加重要的作用。考虑到明年流动性环境可能会加码宽松,券商有可能会在2022年迎来系统性估值提升。
▶ 国企改革:全面落地,抓住个股机会
自2019年中央经济工作会议提出“要制定实施国企改革三年行动方案”,再到2020年“深入实施国企改革三年行动”,2021年中央经济工作会议提出要完成国企改革三年行动任务,因此,国企改革在明年将会有更多的落地,国企改革将会成为明年重要的选股主线之一
▶ 总结:从政策大β到细分赛道小α
整体来看,2022年,在经济发展面临需求收缩、供给冲击、预期转弱三重压力背景下,中国经济需要维持在合理区间,迎接二十大的胜利召开。因此,跨周期和逆周期财政货币政策将会相机抉择,更有力度。为A股整体维持在合理的波动区间提供基础。如果A股因为经济预期转弱或者更加严峻的外部冲击造成调整,则可能因为预期更有力的财政货币政策而得到支撑,重新回到上行周期。
产业政策方面,前几年中央经济工作会有更加明确的产业导向,提供了A股大的产业β的机会。而2021年中央经济工作会议更加强调畅通国内大循环,提高各行业的效率和竞争力,提供了细分赛道和选股机会。
对于A股来说,2022年将会启动一批产业基础再造工程项目,激发涌现一大批“专精特新”企业, “专精特新”领域,仍然存在诸多个股投资机会。而对于房地产业,在房住不炒的大背景下,予以了更多的正面表述。在推进保障性住房建设,支持商品房市场更好满足购房者的合理住房需求的产业政策指引下,明年如果经济下行压力进一步加大,地产板块和地产产业链系统性杀估值可能告一段落,选股机会将会涌现。除此之外,能源安全和粮食安全再次强调,在能源设备、废物利用、种子、农机等细分行业,将会有更多政策支持。
反垄断领域,平台型互联网公司估值下杀的最快阶段或已过去,未来规范经营、行为有度,能够为积极的为“畅通国内大循环,促进传统产业升级、提高经济增长的就业带动力、实现共同富裕”的互联网企业,仍将有较好的发展空间。“双碳”目标相关领域,明年新能源发展仍是非常重要的产业发展方向,但是板块大幅提估值难度明显增大,需要在其中寻找更加超预期的细分领域和细分赛道,个股的业绩超预期的重要性也进一步提升。尤其是能够实现绿色低碳技术突破的领域,例如新型储能技术、氢能和其他更高效的电池技术,应该予以更加足够的重视。
改革领域,注册制改革全面推进,券商作为新时代权益融资中介和居民资产配置的重要中介,将会在社会发展中起到更加重要的作用。考虑到明年流动性环境可能会加码宽松,券商有可能会在2022年迎来估值提升;2021年中央经济工作会议提出要完成国企改革三年行动任务,因此,国企改革在明年将会有更多的落地,国企改革将会成为明年重要的选股主线之一。
02
复盘·内观——大盘崛起,风格轮动
本周A股主要市场指数多数上涨,其中消费龙头、上证50、中证100涨幅居前,中证1000、科技龙头、小盘成长跌幅居前。从成交上来看,本周日均成交11896亿元,日均成交与上周相比有所放量。南向资金本周净流入港股144亿港币,北向资金本周大幅净流入A股488亿人民币。
本周A股市场指数多数上涨,主要原因在于:1) 上周五,李克强总理在视频会见国际货币基金组织总裁时表示“继续实施稳健的货币政策,保持流动性合力充裕,围绕市场主体需求制定政策,适时降准,加大对实体经济特别是中小微企业的支持力度,确保经济平稳健康运行”。2) 周一,央行宣布下调金融机构存款准备金率0.5个百分点,释放资金1.2万亿;3)中央政治局会议不但提出“稳健的货币政策要灵活适度,保持流动性合理充裕”的货币政策,还提出“实施好扩大内需战略,促进消费持续恢复,积极扩大有效投资,增强发展内生动力”,并超市场预期提出“要推进保障性住房建设,支持商品房市场更好满足购房者的合理住房需求,促进房地产业健康发展和良性循环”,金融地产以及地产后周期板块情绪修复明显。
风格的角度来看,本周A股市场主要偏向中大盘风格,例如上证50、中证100、沪深300等典型的中大盘指数涨幅居前,小盘指数整体跌幅居前。从行业上来看,本周申万一级行业整体多数上涨,行业指数中社会服务、食品饮料、家电涨幅居前,跌幅居前的行业分别有军工、采掘、电力设备。从涨跌原因来看,此前社服行业受到疫情持续冲击,相关公司估值持续下杀,近期随着流动性边际宽松,以及变异病毒奥密克戎冲击低于预期,板块迎来快速修复。食品饮料行业大涨的主要原因在于,近期部分企业陆续提价,市场对2022年提价预期加强,此外,对于2022年稳增长预期也使得食品饮料行业受益。家电行业前期估值下杀幅度较大处于历史低位,近期随着地产政策的预期修复,地产后周期行业均迎来了估值修复,此外消费刺激政策也直接利好家电,板块边际驱动力量加大。跌幅居前的行业多数属于前期涨幅较大的行业,如军工、电力设备等行业近两个月趋势上涨,前期持续上涨的品种会因行业轮动短期下跌。
03
中观·景气——10月全球半导体销售额同比增幅收窄,11月份重卡销量同比较大幅度下滑
10月全球半导体销售额同比增幅收窄,美洲、日本、欧洲、中国和亚太地区销量同比增幅均收窄。根据美国半导体产业协会统计数据,10月全球半导体当月销售额为487.9亿美元,同比上行24%,较9月份涨幅收窄3.6个百分点,但是仍然处于较高增速。从细分地区来看,美洲半导体销售额为109.8亿美元,同比增长29.2%,较9月涨幅收窄4.3个百分点;欧洲地区半导体销售额为41.2亿美元,同比增长27.3%,涨幅较上月缩小5个百分点;日本半导体销售额为38.6亿美元,同比增长23.7%,涨幅较上月缩小0.8个百分点;中国地区半导体销售额为167.7亿美元,同比增长21.1%,涨幅较上月收窄2.9个百分点;亚太地区半导体销售额为298.2亿美元,同比增长22.4%,涨幅较上月收窄3.2个百分点。
11月集成电路进出口金额同比增幅略有扩大,贸易逆差同比增幅扩大。11月份集成电路出口金额当月值为157.58亿美元,当月同比上行37.34%,涨幅较上月扩大7.86个百分点,当月值较2019年同期增长73.64%;1-11月份集成电路出口金额累计同比上行34.00%。
11月集成电路进口金额当月值为415.60亿美元,当月同比上行25.25%,较上月涨幅扩大14.02个百分点,当月值较2019年同期增长41.48%,1-11月份累计同比上行23.40%。集成电路贸易逆差当月值为258.02亿美元,同比增长18.86%,增幅较上月扩大16.96个百分点。
11月份重卡销量同比下滑65%,创近六年11月的最低水平。据第一商用车网数据,2021年11月国内重卡预计销售约4.8万辆(开票口径数),同比下降65%,环比下降10%,销量比去年同期减少了约8.76万辆,创今年以来月销量的最低水平,也是最近六年11月份的历史最低点。
11月份过后,重卡市场连续四个月(8-11月)同比降幅超过60%。1-11月,我国重卡市场累计销量约为133.5万辆,同比下降11.6%,相比1-10月的6.34%降幅扩大了5.24个百分点。
细分企业来看,各家主流企业的11月销量都呈现同比下滑的态势,最低降幅也有36%。有1家企业销量破万辆,销量前九企业11月份合计份额达到96.30%,中国重汽销量实现月销“五连冠”,上汽红岩、大运重卡和徐工重卡月销保持行业第六、第七和第八。
11月份主要企业挖掘机销量同比降幅扩大。根据中国工程机械工业协会统计,2021年11月纳入统计的25家挖掘机制造企业共销售各类挖掘机共20444台,同比下降36.6%(前值-30.6%);2021年1-11月累计销售挖掘机318746台,同比增长7.66%;其中国内258934台,同比下降2.49%;出口59812台,同比增长95.9%。
11月份3吨及以上装载机销量同比降幅收窄。2021年11月份各类装载机销量共9975台,同比下降8.53%,其中3吨及以上装载机销售8755台,同比下降13.8%(前值-14.3%)。2021年1-11月累计销售装载机131652台,同比增长9.77%;3吨及以上装载机销售120415台,同比增长7.02%。
本周仔猪、生猪、猪肉价格环比下降,截至12月10日,22个省市平均仔猪价格30.41元/千克,周环比降低1.33%,22个省平均生猪价格周环比降低2.52%至17.42元/千克,22个省市猪肉价格周环比降低2.25%至26.07元/千克。在生猪养殖利润方面,本周自繁自养生猪养殖利润、外购仔猪的养殖利润有所下降。截至12月10日,自繁自养生猪养殖利润为131.31元/头,较上周利润减少45.8元/头;外购仔猪养殖利润为294.07元/头,较上周利润减少32.4元/头。
本周蔬菜价格指数下降,棉花、玉米期货价格上涨。中国寿光蔬菜价格指数下降2.40%,棉花期货价格周环比上涨1.95%至106.23美分/磅,玉米期货价格周环比上涨1.03%至590美分/蒲式耳。
本周钢坯、螺纹钢、铁矿石价格指数小幅上行。截至12月10日,钢坯价格指数周环比上行0.46%至4338.0元/吨;全国HRB400 20mm螺纹钢价格周环比上行0.65%至4829.0元/吨;铁矿石价格指数周环比上行4.15%至383.07。
焦炭、焦煤期货价格上涨,动力煤期货价格周环比下降。截至12月10日,焦炭期货价格周环比上行5.75%至2916.5元/吨;焦煤价格周环比上行4.96%至2000元/吨;动力煤期货价格周环比下行17.54%至685.6元/吨。
04
资金·众寡——北向资金加速流入,券商ETF大幅赎回
从全周资金流动的情况来看,本周北上资金加速流入A股,周四大幅净流入216亿元,单日净买入额为历史次高,全周整体净流入;融资资金转小幅净流出,新成立偏股公募基金规模回升,ETF转净赎回。具体来看,北上资金本周净流入488亿元;融资资金前四个交易日合计净流出5.8亿元;新成立偏股类公募基金224亿份,较前期回升;ETF转净赎回,对应净流出2.9亿元。
从ETF净申购来看,ETF净赎回,宽指ETF申赎参半,其中上证50ETF申购较多,双创50ETF赎回较多;行业ETF申赎参半,其中医药ETF申购较多,券商ETF赎回较多。具体来看,股票型ETF总体净赎回74.7亿份。其中,沪深300、创业板ETF、中证500ETF、上证50ETF和双创50ETF分别净申购7.9亿份、净赎回2.6亿份、净赎回0.5亿份、净申购11.9亿份、净赎回3.5亿份。行业方面,信息技术ETF净赎回9.2亿份;消费ETF净申购8.7亿份;医药ETF净申购17.3亿份;券商ETF净赎回60.3亿份;金融地产ETF净赎回11.1亿份;军工ETF净申购1.6亿份;原材料ETF净赎回0.5亿份;新能源&智能汽车ETF净申购4.2亿份。
本周新成立偏股类公募基金规模较前期回升,新成立偏股类基金223.8亿份。
本周(12月5日-12月9日)北上资金净流入488.3亿元,相比前期上升。行业偏好上,北上资金净买入规模较高的为食品饮料、非银金融、银行等,分别净买入114.8亿元、83.0亿元、80.6亿元;集中卖出有色金属、建筑材料、通信等,净卖出规模达-4.9亿元、-4.2亿元、-3.3亿元。
个股方面,北上资金净买入规模较高的为贵州茅台、东方财富、招商银行等;净卖出规模较高的包括紫光国微、宁德时代、迈瑞医疗等。
两融方面,融资资金前四个交易日净流出5.8亿元。从行业偏好来看,本周融资资金集中买入食品饮料,净买入额达18.0亿元,其他净买入规模最高的行业主要包括非银金融、计算机、钢铁等;净卖出的主要是电气设备、有色金属、银行等。从个股来看,融资净买入较高个股包括宁德时代、五粮液、泸州老窖等,净卖出较多的主要包括比亚迪、北方稀土、兴业银行等。
从资金需求来看,重要股东净减持规模缩小;计划减持规模下降。本周重要股东二级市场增持10.0亿元,减持107.9亿元,净减持97.9亿元,净减持规模缩小。其中,净增持规模较高的行业包括钢铁、商业贸易、轻工制造等;净减持规模较高的行业包括房地产、电子、电气设备等。本周公告的计划减持规模为139.0亿元,较前期下降。
05
主题·风向——从产业趋势角度看中央经济工作会议
本周市场上涨,Wind全A指数周度上涨1.16%,创业板指下跌0.34%,沪深300上涨3.14%。本周涨幅居前的主要为黄酒、传媒、啤酒等相关主题。
本周和下周值得关注的主题事件有:
(1)碳排放——大众碳排放池迎新,蔚来、小鹏、吉利加入
12月10日,根据欧盟委员会网站的文件显示,大众汽车已将中国汽车制造商蔚来、小鹏和吉利加入其乘用车碳排放池(CO2 pool),以帮助实现二氧化碳排放限制。大众集团此前还与上汽集团旗下名爵牵手共建汽车排放池。欧盟法规允许那些旗下车型排放总量较低的汽车制造商与其他排放超标的车企联合起来,组建“排放池”,以共同分摊二氧化碳排放量。欧盟会将一个“排放池”视为一家制造商,这样“排放池”内的每家车企可以共同实现二氧化碳排放目标。车企间互相分摊二氧化碳排放量可谓“双赢”,对于那些排放超标的车企来说,“排放池”可帮助其避开巨额罚款,而旗下车型总体排放量较低的车企则可通过出售碳排放积分获得不菲的收入。
(2)锂电池——LG能源拟投资近百亿元 扩充中韩两地电池厂产能
12月9日,LG能源解决方案(LG Energy Solutions)提交的一份IPO申请证券报告显示,公司预计未来圆柱形电池需求将大幅增长,决定在中、韩两地投资扩产,投资额合计约99.8亿人民币。中国方面,LG能源计划在2024年前,斥资1.2万亿韩元(约合64.9亿人民币)扩充南京厂产能,目标2025年将该厂圆柱形电池产能增至60GWh以上;韩国方面,公司则计划在2023年前,斥资6450亿韩元(约合34.9亿人民币)扩充奥昌厂产能,目标2025年将该厂产能增至22GWh。
(3)智能驾驶——第二批智能网联汽车试点出炉,产业链有望进入快速发展期
12月6日,住建部、工信部研究确定重庆、深圳、厦门、南京、济南、成都、合肥、沧州、芜湖、淄博等10个城市为智慧城市基础设施与智能网联汽车协同发展第二批试点城市。
车联网产品主要包括车载前装T-BOX和车载后装OBD两大类,前装车载系统属于汽车原厂配置,而后装车载系统主要由汽车经销商或消费者自行购置。蜂窝通信模块在车载电子应用的整个环节中处于非常重要的地位,是连接设备传感端和信息服务中心的纽带。机构预计,2025年全球蜂窝通信模组出货量有望超过9.7亿片,对应近千亿的市场规模。其中,车载模组将是最重要的场景之一,预计市场占比将在20%以上。
(4)风电光伏——第二批大型风电光伏基地项目启动申报
12月6日,国家能源局近日发布《关于组织拟纳入国家第二批以沙漠、戈壁、荒漠地区为重点的大型风电光伏基地项目的通知》。《通知》要求各省级能源主管部门于12月15日前向国家发展改革委运行局,国家能源局新能源司、电力司报送第二批项目清单。据了解,第二批大型风电光伏基地项目将重点考虑在沙漠、戈壁、荒漠地区建设。
《通知》提出,落实项目业主、用地、环评、并网消纳等条件,已核准(备案)且能够在2022年开工建设,原则上能在2023年内建成并网,部分受外部条件制约的项目应能在2024年建成并网。要统筹基地项目和配套电网工程,同步规划、同步建设、同步投运。单体项目规模不小于100万千瓦,以联合体形式开发的联合体单位原则上不超过2家。坚持先进高效开发,鼓励采用设备技术先进、发电效率高的风电机组和光伏组件,沙漠戈壁荒漠地区光伏支架不低于1.5米,有条件的地方采用双面组件;坚持联营优先、多能互补,鼓励煤电风光储联营,在同一外送区域内有既有或规划内煤电、天然气发电项目的报送主体优先安排;鼓励建设集中式、共享式储能,最大化发挥储能效益。
(5)元宇宙——百度宣布将发布元宇宙产品“希壤”
12月10日,百度宣布将于12月27日发布元宇宙产品“希壤”,同期的百度AI开发者大会将在希壤APP举办。这是国内首次在元宇宙中举办的大会,可同时容纳10万人同屏互动。百度副总裁、希壤负责人马杰表示:“目前元宇宙尚处于非常初期的产业探索阶段,其发展是循序渐进的,将由整个社区花费很长时间来共同构建并成熟。”
(6)5G——四部门:加强对数据中心建设的统筹指导,到2025年数据中心和5G基本形成绿色集约的一体化运行格局
12月8日,国家发改委等四部门印发《贯彻落实碳达峰碳中和目标要求 推动数据中心和5G等新型基础设施绿色高质量发展实施方案》。其中提出,在交通、能源、工业和市政等基础设施的规划和建设中同步考虑5G网络建设。优化数据中心建设布局,新建大型、超大型数据中心原则上布局在国家枢纽节点数据中心集群范围内。支持东部地区有关后台加工、存储备份等非实时算力需求,向西部风光资源富集、气候适宜的地区转移。鼓励数据中心骨干企业率先完成布局落地。原则上,对于在国家枢纽节点之外新建的数据中心,地方政府不得给予土地、财税等方面的优惠政策。各地加强对数据中心建设的统筹指导力度,坚决避免数据中心盲目无序发展。
到2025年,数据中心和5G基本形成绿色集约的一体化运行格局。数据中心运行电能利用效率和可再生能源利用率明显提升,全国新建大型、超大型数据中心平均电能利用效率降到1.3以下,国家枢纽节点进一步降到1.25以下,绿色低碳等级达到4A级以上。全国数据中心整体利用率明显提升,西部数据中心利用率由30%提高到50%以上,东西部算力供需更为均衡。5G基站能效提升20%以上。数据中心、5G能耗动态监测机制基本形成,综合产出测算体系和统计方法基本健全。
(7)光伏——浙江首发省级整县导则,安装比例全面提高
12月6日,浙江省能源局正式印发了全国首个针对整县推进分布式光伏开发试点工作的省级实施导则《浙江省整县(市、区)推进屋顶分布式光伏开发工作导则》。文件明确提出:各试点县(市、区)应按照当地“十四五”规划可再生能源发展目标来确定分布式光伏建设目标,新增光伏发电规模“十四五”期间不少于100MW,累计光伏发电装机不应低于当地“十四五”电力规划最高负荷的15%。各试点县应按照当地十四五规划目标确定分布式建设目标,原则上各试点县新增规模不少于100MW。对于存量屋顶,可利用的最低安装比例:党政机关55%、公共建筑(车展、学校、医院等)45%、工商业厂房35%、特色园区60%、公共基础设施(自来水厂等)90%。对于新建屋顶,最低安装比例:工业厂房(80%)、民用建筑(60%,推广BIPV)、未来社区(80%)、公共基础设施(大型停车场等)100%。鼓励户用光伏、农光互补、光储一体电动车充电站、BIPV等。据国家能源局此前要求,试点工作任务应于2023年年底前完成。
(8)储能——广东地区首次纳入电价,吹响储能发展号角
12月1日,《广东省电网企业代理购电实施方案(试行)》获批,储能费用首次纳入代理购电价格,实际通过辅助服务费用的形式,由用户分摊储能、抽水蓄能电站的费用和需求侧响应等费用,该方案自今年12月1日起实施。国家发改委10月印发的《关于组织开展电网企业代理购电工作有关事项的通知》中,已明确到户电价=代理购电价格+输配电价+政府性基金及附加,其中代理购电价格=平均上网电价+辅助服务费用+其他。本次广东代理购电实施方案落地,在国家政策上更进一步,明确辅助服务费用包括储能、抽水蓄能、需求侧响应等费用,促进储能发展。储能以辅助服务费用方式进入代理购电价格意味着储能商业模式在广东首先跑通,储能作为优质调频电源,能够取代火电成为电网调频主力军,促进电网侧储能发展。
(9)风电——风电场改造升级征求意见稿发布,鼓励并网运行超过15年的风电场开展改造升级和退役
12月8日,《风电厂改造升级和退役管理办法》近期征求意见,业内专家表示,预计改造升级中,原风机厂家或更受益,累计改造规模可达87GW左右,风电叶片等零部件行业则或将随着老旧风机大规模退役迎来爆发式增长。《风电厂改造升级和退役管理办法》提出,鼓励并网运行超过15年的风电场开展改造升级和退役,其中改造升级“以大代小”,可进行增容改造且原生命周期补贴电量及补贴电价不变,改造后项目上网电价补贴电量部分按原项目电价,其余电量按当年电价执行。不满20年且累计发电量不超过改造前项目全生命周期补贴电量的改造升级项目继续有补贴,改造时间计入全生命周期补贴年限,每年补贴电量为改造前全生命周期的5%,改造之后,运营满20年或累计发电量超过改造前全生命周期补贴电量,不再有中央财政补贴。
数据显示,至2025年全国约有1800台风力发电机组服役期满,2030年这一数据将激增至34000台。截至2010年,我国累计风电装机容量约44.73GW,当年新增装机平均1.47MW,低于1.5MW。而截至2020年底,我国风电累计装机已达290GW,其中1.5MW以下(不含)风机占比约3.9%,装机总量在11GW左右;1.5MW机型占比约30%,改造规模可达87GW左右。风电专委会相关专家表示,假设44.73GW改造增容至90GW,到2025年完成,每年将新增20GW以上风机设备需求,相当于在原有50GW正常年度装机基础上新增40%体量。
(10)元宇宙——元宇宙产业委发布《宣言》 加速推动行业健康发展
12月10日,中国移动通信联合会元宇宙产业委员会发布《元宇宙产业宣言》介绍,元宇宙是前沿数字科技与文化智慧的集成体,是第三代互联网也是全球创新竞争新高地,应用到全社会各类场景,可实现数字经济高质量发展,将开启人类数字世界全新空间。《宣言》提出元宇宙发展的六点倡议包括:坚持以人为本,共绘元宇宙数字生活美好画卷;坚持融合融通,共促新基建数字经济优化升级;坚持匠心精神,共谱元宇宙赋能实体崭新篇章;坚持知行合一,共筑元宇宙守正创新发展之路;坚持行业自律,共创元宇宙数据价值未来生态;坚持开放合作,共建元宇宙全球创新发展共同体。元宇宙产业委于10月15日获批成立,11月11日正式揭牌,是全国首家获批的元宇宙行业组织,致力于推动元宇宙产业健康持续发展。元宇宙产业委将加强对元宇宙产业的监测与引导,力争让元宇宙在未来三年内,能够在产业领域实现全面落地,并且加强行业自律,避免元宇宙成为投机炒作甚至传销欺诈的温床
本周产业观察——从产业趋势角度看中央经济工作会议
12月8日至10日,中央经济工作会议在北京举行。会议总结2021年经济工作,分析当前经济形势,部署2022年经济工作。从产业趋势角度来讲,文中重点强调了科技、双碳、粮食安全、专精特新,此外对强链补链、国企改革等也有所提及。
▶ 科技:关注基础研究十年规划、科技体制改革三年行动方案
文章提出,“要实施科技体制改革三年行动方案,制定实施基础研究十年规划。强化国家战略科技力量……”此前,在科技方面主要强调集成电路、基础软件等具体产业,本次强调了更深层次的科技体制改革,有利于促进我国科技产业发展,做好产学研结合。
此外,再度强调了国家战略科技。在此前的十四五规划中,国家战略科技也受到了重点关注。这些战略科技力量主要集中在电子通信、医药、能源三大领域,其中电子通信领域主要包括:量子信息、光子与微纳电子、网络通信、人工智能、集成电路、关键的元器件与基础材料,医药领域主要包括:生物医药、脑科学、医药与医疗设备、传染病生物安全风险防控,能源领域主要包括:现代能源系统与油气勘探等,此外还包括空天科技、深地深海。
▶ 双碳:关注煤炭清洁高效利用、能耗双控考核机制向碳排放总量和强度双控转变
中央经济工作会议对双碳工作做出了重要指示。一方面,经历了此前的限电事件,文中强调了传统能源的逐步退出要建立在新能源安全可靠的替代基础上,并强调做好煤炭的清洁高效利用。另一方面,在考核方面,强调了新增可再生能源和原料用能不纳入能源消费总量控制,创造条件尽早实现能耗双控向碳排放总量和强度双控转变。
在煤炭清洁利用方面,当前煤炭消费主要包括:燃煤发电、冶金炼焦、锅炉用煤、煤化工、民用散煤,其中前三项是煤炭消费的主力。燃煤发电领域,减排的主要方法在于加大节能改造,实现超低排放发电。冶金炼焦领域,煤炭除了具有加热燃料作用,还被用作还原剂,通过对焦油池进行封闭、对化产和焦炉气进行综合利用、VOCs逃逸进行焚烧净化等方法同样可以降低排放。煤化工领域,现代煤化工本身的碳排放就较低,只要装备配置高,就可以完全做到清洁生产、超低排放。
在能耗双控考核方面,明确了新增可再生能源和用料用能不纳入能源消费总量控制,这使得光伏上游的工业硅领域可以加快释放产能,促进光伏产业链降价与装机。其他新能源类似,这一政策将加速新能源领域的产能释放与降价,利好下游绿电运营企业。
▶ 粮食安全:关注种业振兴行动及农机装备
在粮食安全领域,文中提出,“要把提高农业综合生产能力放在更加突出的位置,持续推进高标准农田建设,深入实施种业振兴行动,提高农机装备水平,保障种粮农民合理收益,中国人的饭碗任何时候都要牢牢端在自己手中。”
今年以来种业政策发布较为密集,政策支持力度加大。7月9日,种业振兴行动方案审议通过,这是继1962年出台《关于加强种子工作的决定》后,再次对种业发展作出的重要部署。8月27日,全国推进种业振兴电视电话会议召开,象征着种业振兴方案进入实施阶段。政策的主要目标包括:全面加强种质资源保护利用、大力推进种业创新攻关、扶持优势种业企业发展、提升种业基地建设水平、严厉打击套牌侵权等违法行为,我们预计种业将迎来更多的政策支持,在加强知识产权保护、培育龙头企业的政策背景下,种业的行业集中度也有望提升
整体而言,本次中央经济工作会议在产业方面重点强调了科技、双碳、粮食安全、专精特新,此外产业基础再造(补链强链)、国企改革等方面也有提及,我们预期2022年这些领域将迎来更多的政策支持,建议关注科技、专精特新、新能源、绿电、种业、农机装备、国企改革的投资机会。
06
数据·估值——整体A股估值上行
本周全部A股估值水平上行。截至12月10日收盘,全部A股PE(TTM)上涨0.2X至16.9X,处于历史估值水平的59.8%分位数。创业板本周下行,PE(TTM)下跌0.3X至52.5X,处于历史估值水平的61.7%分位数。代表大盘股的沪深300指数PE(TTM)本周上行0.3X至12.8X,处于历史估值水平的68.2%分位数。代表中小盘股的中证500指数PE(TTM)本周持平维持18.1X,处于历史估值水平的5.8%分位数。
在行业估值方面,本周板块估值涨跌分化,其中,社会服务、美容护理板块估值上涨较多,涨幅超过2.0X,国防军工板块下跌较明显,跌幅超过2.0X。其中,社会服务板块上涨4.7X至53.6X,处于64.4%历史分位;美妆护理板块上涨2.7X至57.0X,处于92.7%历史分位;国防军工板块估值下跌2.3X至70.9X,处于54.7%历史分位。截至12月10日收盘,一级行业估值排名前五的行业分别是国防军工、计算机、美妆护理、电力设备、社会服务。
- END -
相 关 报 告
《近期行情的三大特征和应对策略_A股投资策略周报(1205)》
《央行货币执行及表述变化对A股意味着什么_A股投资策略周报(1121)》
《风格悄然变化的原因和年底布局的思路_A股投资策略周报(1114)》
《市场预期混乱,等待弥合的信号_A股投资策略周报(1017)》
《渐宽的流动性、更荒的资产荒与渐深入央企改革_A股投资策略周报(0926)》
《假期间港股调整对A股影响几何_A股投资策略周报(0921)》
《为什么你觉得现在既像2015,又像2018_A股投资策略周报(0912)》
《类“资产荒”再现,四大逻辑把握投资机会_A股投资策略周报(0905)》
《如何布局本轮经济“后周期”与“下行期” ——A股投资策略周报(0815)》
《政策指引,坐“宁”望“自”“智”_A股投资策略周报(0808)》
分 析 师 承 诺
重 要 声 明