06年以来国内经历了五轮稳增长年,稳增长政策发力,新增社融增速大幅改善,投资回升进而带动经济改善。我们可以将稳增长分为三个阶段,预热期市场风格混乱,逆周期与成长交替占优;发力期则聚焦顺周期、低估值板块;待政策见效并逐渐退出,成长板块重回占优。2022年很可能成为稳增长大年以迎接二十大召开,两会召开后是稳增长发力的重要时点,指数可能走出前稳后升的走势,大盘价值、受益于稳增长发力的低估值板块和相关细分行业全年值得重点关注。同时,也需关注本轮稳增长发力点的不同以及相关的投资机会。
核心观点
⚑ 2006年以来国内经历了五轮稳增长年。稳增长发力通常出现在召开党的代表大会的年份(2007/2012/2017),以优异的成绩迎接大会的召开;或重大全球性经济危机之后(2009/2020),以稳增长化解危机。
⚑ 稳增长可以划分为预热期、发力期、见效期三个阶段,两会召开完往往是发力期开始的窗口。预热期一般始于召开大会开年或者中央经济工作会议明确提出稳增长,并伴随着社融企稳;发力期随着各项稳增长政策落地,社融增速明显改善(本文以新增社融增速超过20%为标志)并会加速上行,带来投资逐渐回暖;当新增社融增速高到一定水平后,经济数据和企业盈利会明显回升,稳增长见效,政策则逐渐退出,稳增长结束。
⚑ 过去五轮稳增长发力年A股至少有结构性机构,其中受益于稳增长的板块会相对更好,主要集中在金融、可选消费和周期;全年大盘风格占优概率高。
⚑ 预热期市场风格不定,稳增长与成长行业各有表现:这个阶段投资者对稳增长心存疑虑,预期不足,市场风格混乱,成长和部分逆周期交替上涨,家电建材等稳增长板块携手医药电子等成长性板块上涨。细分赛道可关注水泥、消费建材、工程咨询等。
⚑ 发力期聚焦稳增长、低估值:这个阶段稳增长政策集中发力,力度往往超预期,典型的顺周期低估值行业如煤炭/有色金属/银行/非银等表现更好,这个阶段大盘风格占优。细分赛道可关注小金属、白色家电、工业金属、煤炭开采、股份行、工程机械、自动化设备、商用车等。
⚑ 见效期回归成长:这个阶段政策逐渐退出,典型的成长性较好的医药、计算机、电子、电新成为投资者最重要的选择,小盘成长风格占优。
⚑ 考虑到二十大的召开,2022年很大可能是稳增长年,预计今年一季度进入预热期;今年二季度逐渐进入稳增长发力期,四季度以经济数据和企业盈利改善而逐渐进入见效期。可参考历史的三阶段把握行业投资节奏。
⚑ 2022年稳增长与往年有所不同,可以沿着三个方向布局。1)双碳目标下,新能源基建可能成为稳增长主力之一,建议关注光伏、风电、氢能和储能,有色金属更加关注稀土和能源金属。2)不同以往,传统行业很难大规模扩张,转而寻求新产业或者数字化转型,建议关注数字基建投资需求增加带来工业互联网、自动化设备的投资机会。3)房住不炒会严格执行,但保障房建设和城市更新成为稳地产的重要抓手,建议关注相关板块如城市管网、消防、装修材料等。
⚑ 风险提示:2022年可能是稳增长大年是我们基于历史情况对于政策的合理预期,是否推出、推出哪些政策及政策的力度目前尚具有不确定性
目录
01
序言:稳增长大年该如何投资
2006年以来国内主要经历了五轮稳增长,分别是2007年, 2009年,2012年, 2017年以及2020年,本节将对五轮稳增长进行回顾,我们可以将稳增长分为三个阶段,预热期市场风格混乱,逆周期与成长交替占优;发力期则聚焦顺周期、低估值板块;待政策见效并逐渐退出,成长板块重回占优。2022年很可能成为稳增长大年以迎接二十大召开,两会召开后是稳增长发力的重要时点,大盘价值、受益于稳增长发力的低估值板块和相关细分行业全年值得重点关注。
同时,我们也分析了2022年成为稳增长大年的可能,并且分析了本轮稳增长与前五轮稳增长的不同之处,并提示对应的投资机会。
本篇报告核心内容如下图所示:
02
过去五轮稳增长回顾
参考宏观经济及政策变化,2006年以来国内主要经历了五轮稳增长,分别是2007年, 2009年,2012年, 2017年以及2020年,本节将对五轮稳增长进行回顾。
1.第一轮稳增长:2007年
2006年下半年为了防止投资增长过快、货币信贷投放过多等问题,国内出台了一些调控政策,固定资产投资增速以及社融增速在2006年下半年均有所下滑,不过GDP增速仍保持在16%-17%的高位。
2007年是十七大召开之年,2006年底的中央经济工作会议指出“做好明年(2007年)经济工作,保持经济社会发展良好势头,对于迎接党的十七大胜利召开,意义十分重大……保持和扩大经济发展的良好势头”。市场对政策调控预期开始改善,其中一个表现就是新增社融增速开始止跌反弹。
2007年3月两会将 “促进经济又好又快发展”作为2007年政府工作的目标之一,具体方向包括“扩大消费需求”、“保持固定资产投资适度增长”、“加快振兴装备制造业”、“促进房地产业持续健康发展”(2007年3月25日发布的《国务院2007年工作要点》中进一步明确为“增加普通商品住房和廉租房供给”)等。
面对通胀上行压力,央行从2007年3月开始连续升准加息,但并没有改变市场对于稳增长的预期,并且随着一系列政策发布以及经济数据出炉,扩大内需的预期得到验证。
一方面,货币供给M2和新增社融增速连续回升,表明货币供给和融资需求旺盛,2007年3月新增社融增速达到22.5%。
另一方面,2007年两会召开之后的3月国内固定资产投资开始回升,消费市场快速增长。在国内房价快速上涨以及“增加普通商品住房和廉租房供给”的政策指导下,国内房地产投资快速增长,2007/3-2007/11月期间,房地产投资月增速27%-32%。制造业投资方面,继2006年发布《国务院关于加快振兴装备制造业的若干意见》后,2007年的政府工作报告中提出“开展多项重要基础装备重大专项”,并在2007年4月发布了相关企业进口退税政策,以鼓励进行自主创新和研制生产,制造业投资从2007年3月开始回升,达到35%左右的高增长。相比之下,在产业结构转型和对固定资产投资从严调控的背景下,基建投资继续回落。另外,2007年4月商务部发布了《关于“促消费”的若干意见》,以扩大国内消费需求;叠加火热的房地产市场带动了地产产业链的消费需求,社零增速再上一个台阶。
内需回暖带动经济增长持续上行,2007年GDP增速逐季攀升,2007Q3和2007Q4均达到23%以上;企业盈改善,工业企业盈利增速在2007年达到近40%。直到2007年11月27日,政策表态出现变化,中央政治局会议指出,“目前要把防止经济增长由偏快转为过热、防止价格由结构性上涨演变为明显通货膨胀作为宏观调控的首要任务”,市场开始预期政策放缓甚至收紧。2007年12月央行时隔3个月再次升准加息,并在四季度会议中确认“从紧”的货币政策。新增社融增速在2007年11月达到最高点,企业盈利增速在年末达到最高点,不过之后的2-3个月这些指标仍保持在一个相对较高的水平。从2008年3月开始,企业盈利增速明显下滑,本轮稳增长就此结束。
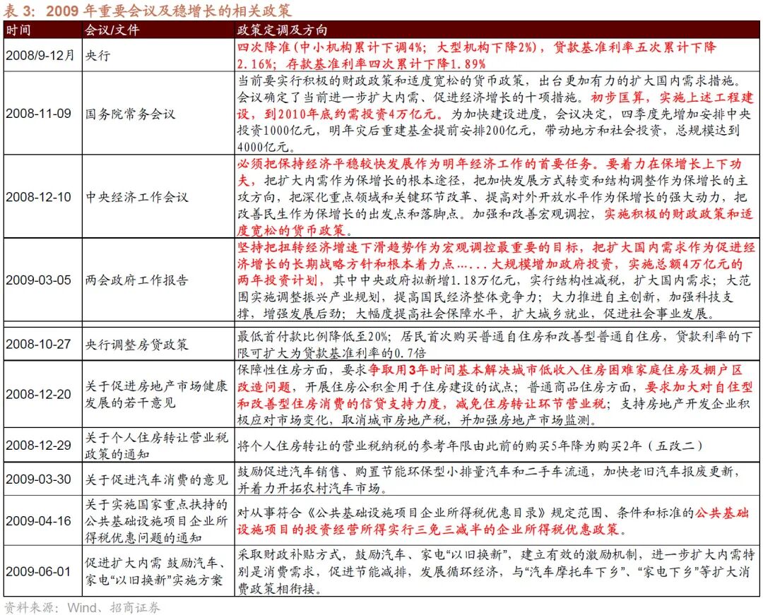
2.第二轮稳增长:2009年
2008年次贷危机影响蔓延,货币政策先行,2008年9月人民银行时隔多年第一次降准降息,在2008年9-12月期间累计四次降准&五次降息;10月末央行决定降低购房最低首付比例和提供贷款优惠。11月初的国务院常务会议提出“四万亿”刺激计划,并将政策定调为“积极的财政政策和适度宽松的货币政策”,拉开了本轮稳增长的序幕,基建投资成为稳增长的重要抓手。
2008年底的中央经济工作会议明确“必须把保持经济平稳较快发展作为明年经济工作的首要任务,要着力在保增长上下功夫”。随后各项政策陆续出台,包括《关于促进房地产市场健康发展的若干意见》中提出“争取用3年时间基本解决住房困难家庭住房及棚户区改造问题”,个人住房转让营业税“五改二”,释放出房地产政策转暖信号。
2009年初的两会进一步细化了年内包括GDP增速在内的各项经济目标,并提出“坚持把扭转经济增速下滑趋势作为宏观调控最重要的目标”、“大规模增加政府投资”等,稳增长、扩内需的政策发力方向得到进一步明确。
房贷政策放松后,新增社融增速在2008年12月触底回升;尽管2009年央行未再降准降息,但窗口指导下,伴随着基建投资的爆发,新增社融增速在2009年2月即明显跃升至40%;年内社融增速持续走高,出现历史最高增长,显示国内旺盛的融资需求。
基建投资计划、房地产松绑等稳增长政策对投资的拉动在2009年初立竿见影,投资反弹远超市场预期,一扫市场对经济的悲观预期。基建投资增速率先在2009年1-2月直线式增长,增速达到46.5%,并在2009年内一直保持40%以上的增速;紧随其后,商品房销售额增速在2月大幅转正,房地产投资增速在3月开始触底回升,并伴随着企业拿地意愿的回暖而一路上行。相比之下,经济下行背景下,企业资本开支意愿不足,制造业投资增速放缓。
另外2009年两会之后多项消费刺激政策陆续出台,家电下乡、汽车下乡,通过减税、补贴、以旧换新等方式促进汽车、家电等产品消费,政策提振下,社零增速在2009年初止跌,并从2009年下半年开始小幅回升,其中家电和汽车消费大增。
随着稳增长政策持续发力,经济超预期回暖,工业增加值增速上行,GDP增速在二季度筑底并下半年快速反弹,企业盈利增速回升,国内经济走出V型走势。
与此同时,政策开始出现一些细微的变化。2009年8月5日,央行公布《2009年二季度货币政策执行报告》,报告中提到“把好适度宽松货币政策的重点、力度和节奏,及时发现和解决苗头性问题,妥善处理支持经济发展与防范化解金融风险的关系”。基建投资增速从2009年10月开始有所放缓,固定资产投资整体增速在三季度末达到本轮最高点;而受益于稳增长政策的持续影响,企业盈利和工业增加值增速仍在继续冲高。2010年1月央行提高存款准备金率,货币政策进入收紧区间,工业增加值和企业盈利增速先后在2010年1月和2月先后达到本轮的最高点,本轮稳增长结束。
3.第三轮稳增长:2012年
从2011年下半年开始,国内经济下行,PMI掉至50以下,货币政策先行,央行于2011年12月5日实施全面降准0.5%。12月的中央经济工作会议明确表示了2012年的经济下行压力,以及“做好明年经济工作,保持经济社会发展良好势头”对于“召开十八大”、“十二五规划承上启下的一年”的重要意义,并提出“稳中求进”的工作总基调。但此时市场对稳增长尚没有明确预期。12月22日,全国住房保障性工作会议提出“2012全年建成500万套以上保障房并签订了建设目标责任书”,拉开本轮稳增长序幕。
进入2012年以后,国内经济加速下行。2012年2月央行再次降准,新增社融增速止跌回升,但仍处负值区间。2012年3月两会召开,政府工作报告调低全年GDP增速目标,明确了“努力实现经济平稳较快发展和物价总水平基本稳定”的工作目标。
两会前后,多部门相继推出多项关于加大投资力度和促进消费的政策指导意见,如《西部大开发十二五规划》强调把基础设施建设放在优先位置,每年新开工一批重点工程;交通部鼓励和引导民间资本参与交通运输领域建设;铁道部鼓励和引导民间资本投资铁路,以及开展大型促进消费活动等。整体而言,基建投资成为本轮稳增长的主要抓手。
从政策落地情况来看,2012年一季度发改委项目审批仍比较缓慢,直到4月项目审批速度才开始明显提速,从前期的个位数增加至数百个,4-8月期间月均审核通过项目200个左右。而项目审批到形成投资存在一定的时滞,所以2012年上半年国内经济持续下行,进一步提升了通过基建拉动经济的重要性和紧迫性,2012年9月水利部要求“切实加快项目建设进度,尽快形成实物工作量,完成年度建设任务”,显示积极的财政政策力度不断加大。随着审批项目逐渐落地,新增社融在四季度加速回升,基建投资增速快速上行。
房地产则延续严格的调控政策,多部委密集表态“房地产调控不动摇”,不过部分地区的限购政策略有松动,再加上6月和7月央行两次降息,商品房销售有所改善并在2012年末出现快速拉升,带动房地产投资在2012末触底并有小幅回升。不过房地产投资并非本轮稳增长的着力点,且随着2013年初“新国五条”的推出,地产投资重回下行。
消费方面,社零增速基本平稳,其中家电消费在政策刺激下明显回升。
综合来看,2012年稳增长政策持续发力,但国内经济在2012年处于持续放缓的状态,直到四季度才得以企稳,2012年底的中央经济工作会议定调“做好明年经济工作,要继续把握好稳中求进的工作总基调,立足全局,突出重点,扎扎实实开好局”,并公布了2013年经济工作的十大主要任务。2013年初工业增加值大幅提升,工业企业盈利增速大幅转正,稳增长的效果显现。
到了2013年,发改委对项目审批开始明显降温,项目审批数目在2013年5月降至个位数,稳增长政策逐渐退潮。不过此前批复项目仍在形成实物工作量,基建投资增速在2013年基本保持在23%以上,经济增速上行,企业盈利增速继续小幅改善。直到2013年四季度盈利和工业增加值开始回落,本轮稳增长结束。
4.第四轮稳增长:2017年
2016年末,中央经济工作会议时隔多年新增“调节好货币闸门”的表述,货币政策定调稳健中性,意在引导资金脱虚入实,继续推进金融去杠杆。而另一方面,会议也指出要“促进经济平稳健康发展和社会和谐稳定,以优异成绩迎接党的十九大胜利召开。稳是主基调,稳是大局”。由此“稳”成为2017年经济的关键词之一。
2017年两会政府工作报告再次强调“稳增长,保就业”,提出“适度扩大总需求并提高有效性”。同时坚持以推进供给侧结构性改革为主线,并积极稳妥推进去杠杆。因此,可以说2017年是稳增长、调结构、去杠杆并进的一年。
2017年初市场对经济的预期普遍是偏悲观的,一方面房住不炒的政策调控将抑制房地产投资;另一方面产能过剩影响企业企业利润及投资。但是,从结果来看,2017年的宏观经济保持了较大的韧性,走出扁平的“L”型,不仅源于经济内在需求好于预期,也离不开稳增长政策的支持。
第一,2017年出台了多项区域发展政策,如国务院批复的《西部大开发十三五规划》、发改委发布的《关于支持首批老工业城市和资源型城市产业转型升级示范区建设的通知》等,对于西部地区、山西、辽宁等地区的经济发展发挥了促进作用。
第二,投资方面,2017年发布多项政策鼓励民间资本参与基础设施及公用事业建设PPP项目,加大民间资本PPP项目融资支持力度,拓宽项目融资渠道等,再加上减税降费政策的支持,2017年城镇固定资产投资中的民间投资增速达到5.23%,相比2016年的2.79%增幅明显,对稳定当年的固定资产投资具有重要作用。其次,在房地产调控政策收紧背景下,房地产投资能够保持相对稳定仅小幅下降得益于保障房建设和棚户区改造。棚改货币化带动三线城市房价上涨,三四线城市房地产快速去库存,房价上涨,为地产投资带来一定资金支持。
2017年金融市场的监管政策不断收紧趋严,从 “三违法”、“三套利”、“四不当”专项治理到“全面禁止通道业务”,再到资管新规征求意见稿。
货币政策方面,2017年央行在1月、3月、12月三次提高MLF利率,一方面,当时正值美联储加息周期;另一方面,国内金融去杠杆,在降杠杆、防风险的金融监管目标下,公开市场操作利率上行。结合央行公开市场操作,一季度央行公开市场净回笼,之后各月则基本保持净投放,所以2017年一季度之后货币政策表现为稳健偏中性,未明显收紧。货币政策带动下,新增社融增速从2017年4月稳步回升。后续随着各项稳增长政策陆续落地,加上企业盈利增速比较高,企业融资需求较好,新增社融增速加速走高,社融超预期。从社融结构来看,企业中长期融资是社融回升的主要驱动力,进一步显示企业融资需求的回暖。整体而言,2017年的宏观经济略有下行,不过整体降幅有限,工业增加值在2018年初达到本轮稳增长的高点。
进入2018年以后,去杠杆着力推进,并从金融去杠杆转向实体经济去杠杆,实体融资受限,非标收缩,社融回落,此轮稳增长结束。
5.第五轮稳增长:2020年
2019年底,面对“三期叠加”影响导致的经济下行压力,中央经济工作会议提出“全面做好六稳工作”,包括11月降息以及提前下达2020年地方政府专项债额度1万亿元,稳增长初现端倪。2020年新冠疫情冲击,经济下行压力加剧,国内货币和财政政策也迅速做出了反应。一季度降准、降息、增加再贴现再贷款额度等各种货币政策集中发布,向市场提供流动性和信贷支持,财政方面则通过各种补助补贴、税收优惠政策等缓解企业资金压力,并再度提前下达专项债额度。
一季度宏观经济数据砸出深坑,由于两会召开时间较晚,4月的中央政治局会议明确“以更大的宏观政策力度对冲疫情影响,积极的财政政策更加积极有为”,并指出要“发行抗疫特别国债”和“增加地方政府专项债额度”,就此稳增长加码更加明朗。
2020年5月的两会政府工作报告进一步细化了各项政策目标和规模,提高财政赤字规模1万亿,专项债额度较前期增加1.6万亿至3.75万亿,并确定特别国债规模1万亿,逆周期政策力度更加清晰且超市场预期,稳增长政策进入集中发力阶段。5月单月地方政府专项债新发规模达到近万亿的历史高点,6-7月发行1万亿的抗疫特别国债。与此同时,货币政策进入“精准导向”的总量边际收敛阶段,推出两项创新直达实体经济的政策工具,以缓解中小微企业的还本付息和信贷压力。
另外,2020年期间出台了多项促消费的政策,包括发放消费券、减税(降低进口消费品税率、减免增值税和购置税、扩大免税额度和范围等)、新能源汽车购置补贴、汽车下乡及以旧换新等。
从国内经济表现来看,一季度在政府债券快速发行的带动下,新增社融增速在3月即实现20%以上增长,而各项宏观经济数据重挫,大幅转负。之后随着稳增长政策集中发力,新增社融增速加速上行,宏观经济数据爬坑,在二季度实现“V型”反弹,工业增加值和企业盈利增速持续改善。具体而言,投资在本轮稳增长中发挥了重要作用,2020年全年资本形成总额对GDP增长的贡献率达到94.1%,一方面,财政政策发力带动基建投资改善,且高新技术制造业投资高速增长;另一方面,宽松的流动性和信贷环境带动房地产销售改善进而房地产投资快速增长。此外,超预期的出口对2020年GDP增长的贡献率达到28%。
在2020年稳增长期间,各部门杠杆率均有所提升,其中非金融企业杠杆率提高了10.4%,实体经济部门总杠杆率提高了23.6%,杠杆增幅明显。进入2021年以后,随着“宏观政策要保持连续性、稳定性和可持续性,不急转弯”的政策定调,以及“保持货币供应量和社会融资规模增速同名义经济增速基本匹配,保持宏观杠杆率基本稳定”的要求,国内逆周期政策开始降温并逐渐有序退出。而此前政策的影响犹存,企业盈利和工业增加值增速继续冲高,在2021年一季度达到本轮经济复苏的高点。
2021年4月的中央政治局会议提出“要用好稳增长压力较小的窗口期,推动经济稳中向好”、“持宏观政策连续性、稳定性、可持续性,不急转弯,把握好时度效,固本培元,稳定预期”,并明令禁止“以学区房等名义炒作房价”。此次会议进一步确认了国内政策回归正常化,本轮稳增长结束。
6.总结
从上文的回顾来看,五轮稳增长主要出现在重大会议召开或者遭受意外冲击的年份。会议进行政策定调,一般货币政策先行,提供流动性和信贷支持,随着稳增长措施出台和落地带动需求改进而社融改善。政策见效后,宏观经济数据大幅改善,企业盈利增速明显上行,稳增长政策从边际收敛到逐渐退出,稳增长结束。
03
稳增长的三个阶段
上文中我们论述了当召开重要会议年份,或者出现重大全球危机后,往往会出现新增社融增速明显回升,体现为某种程度的稳增长。按照稳增长的节奏,我们大致可以将稳增长区间分为三个阶段。
1. 稳增长的三个阶段
2007年以来,新增社融增速大幅改善出现了5次,我们可以泛称为“稳增长”。这5次稳增长发生的背景已经在前文做过描述。一种情况是当年要开党代会,因此要以优异的成绩来迎接党的全国代表大会的召开,地方政府将会更加积极有作为,导致新增社融增速出现明显改善,这种情况出现在07年、12年和17年。
另外一种情况是出现了重大的全球性的危机,必须以稳增长来化解这种危机,这种情况出现了两次,一次是08年次贷危机之后的稳增长,一次是2020年全球疫情爆发之后的稳增长。
而对于稳增长,我们可以大致分为三个阶段——预热期、发力期、见效期
第1阶段可以称为稳增长预热期。随着重要会议将会在年底召开,前一年年底中央经济工作会议时就会制定相应的经济发展目标,一般而言都是需要优异的成绩迎接党的全国代表大会的召开,从1月开始就进入了政策的预热期。这个阶段至两会,地方政府和中央政府两会接连召开,将会确立全年的经济增长目标、发展规划、赤字率、债务水平等目标,财政货币政策也会最终定调。
第2阶段可以称之为稳增长发力期。两会结束后,各地方政府会根据全国经济发展目标、赤字率、杠杆率、财政货币政策的基调等,开始进行项目的规划和稳增长的实际操作。一般而言,在全国两会开完1~2个月之后,就会看到新增社融增速的明显改善,新增社融增速可能会超过20%,并且加速上行的阶段可以理解为稳增长政策逐渐发力。
第3阶段可以称之为稳增长见效期。当新增效应增速高到一定程度,随后经济数据和企业盈利就会出现较为明显的回升,稳增长的效果进一步体现,经济发展目标也能够顺利完成,但是杠杆率可能出现明显提升。一般到了年底政策基调就会发生一些微妙的变化,稳增长的力度开始有所削弱,但前期稳增长的政策产生的效果还在不断落地,带来企业盈利增速的改善,经济数据也相对比较好看,这个阶段我们可以称之为稳增长的见效期。
我们以开党的全国代表大会开年第一个月,或者明确提出稳增长的当月作为稳增长的开始,进入稳增长预热阶段;
根据我们跟踪的指标,新增社融增速超过20%表明稳增长开始发力,以满足该条件的下一个月作为分水岭,例如2007年2月新增社融增速超过20%,则3月底发力期开启,依次类推;
以新增社融见顶回落作为见效期开始,到工业企业盈利增速和工业增加值明显回落作为稳增长结束的标志;
据此2007年开始的每一个稳增长年份,三阶段的时间划分如下表所示:
2.稳增长发力年的指数走势
稳增长发力年往往伴随着社融增速的大幅改善,投资者对企业盈利预期改善,因此,2007、2009、2012、2017、2020年股票指数走势都不算太差。
2011年之前的2007年和2009年,由于当时正处在城镇化、工业化的快速发展阶段,中国经济增长潜力较大,投资者对于稳增长力度和效果信心十足,无论是2007年召开十七大还是2009年的四万亿稳增长计划,指数都迎来大涨,WIND全A指数涨幅分别达到166%和105%。
2011年应该是中国经济的一个拐点,产能过剩问题开始出现,同时城镇化和工业化最快的发展阶段已经过去。2012年开始投资者对于稳增长总会在最开始阶段出现一定的犹豫,因为毕竟传统地产和基建稳增长的代价就是居民和政府杠杆率的提高。因此,2012年,2017年和2019年三个稳增长发力年,指数整体涨幅明显回落,WIND全A指数分别上涨4.68%,4.93%和25.3%,而且从指数的走势来看,都走出了先抑后扬的走势,随着稳增长政策不断落地,社融增速持续加速回升,强化了经济复苏预期,带来了指数最终上涨。其中,最近两次稳增长发力年都走出了“√”。
这个走势背后的逻辑是接近的,大概思路是
1月~2月:中央经济工作会议说要稳增长了→涨一小波
3~5月:似乎没太大动静→稳增长低于预期→跌一波
6-12月:稳增长开始集中落地→稳增长似乎超预期了→涨一波
3.稳增长的三个阶段的风格、行业和赛道
稳增长年份,风格、行业和赛道将会如何表现?
(1)稳增长三个阶段的风格,从混乱逐渐走向大盘,进入见效期转战小盘
投资者对于稳增长的态度,市场一直都是从怀疑到超预期,一开始并不知道能够以什么方式实现稳增长,所以当中央提出目标说要以优异的成绩来迎接大会召开,或者应对危机时,投资者通常都会低估稳增长的力度,从而对于稳增长的预期较低。所以从稳增长目标的提出到开始发力的预热期,市场的风格较为混乱,并没有明确的占优风格。
但是,随着两会召开,全年经济增速目标确定,财政货币政策明确之后,地方政府开始实施稳增长,一般都会演化为新增社融增速超预期回升。在稳增长的发力期,稳增长发力的幅度往往是超出投资者预期的。这个阶段的风格较为明确,那些典型受益于稳增长发力的板块,诸如银行/地产/家电/建材等,主要集中在大盘风格。因此在稳增长发力阶段大盘占优的概率较大,上证50指数和沪深300指数相对中小风格指数有更好的表现。这个阶段往往也会伴随着指数级别的上涨。
随着经济的快速回升,政府稳增长的力度就开始边际削弱,而当市场开始意识到稳增长的力度削弱时,前期稳增长力度开始见效,企业盈利继续改善。但是,从指数的角度而言,随着稳增长政策的退出,市场往往都会出现不同程度的调整。在这个阶段,由于盈利增速相对较高,但是宏观政策没有此前友好,投资者会考虑去中小公司里面去挖掘高成长标的,体现为中小风格占优。
(2)稳增长三个阶段的行业表现:家电建材携手电子医药
▶ 预热期:成长行业、稳增长行业各有表现;不过度追高,不过度杀跌
投资者分为明显的两个派别,一个派别是不怎么相信稳增长会超预期的,这些投资者面对经济下行压力增大时,会试图寻找一些与经济基本面无关、成长性较好的投资机会。从过去的情况来看,电子和医药往往成为投资者重点关注的方向。另外一类投资者相信稳增长发力会超预期,他们的首选行业是建材/家电/有色,尤其家电和建材中有一些白马股在历史上的周期性没有那么强,即便稳增长没有如期发力,也有一定的安全边际,成为投资者的首选。
今年开年两个交易日,家电和水泥表现亮眼,投资者还是依照了惯例。踏空建材、家电的投资者也不用过度担忧,因为稳增长不会一蹴而就,而是一个循序渐进的过程。在稳增长板块短期大幅上涨以致预期很高后,如果预热期没有看到数据的验证,投资者很可能会阶段性减仓稳增长板块,转而寻求一些成长性较好的板块。所以,在预热期相信稳增长超预期的投资者可以更有耐心等待后续数据的改善;而不信稳增长超预期的投资者也没必要在这个阶段轻易低位止损成长性较好的板块和股票。
▶ 发力期:聚焦稳增长、低估值
在发力期,投资观察到了新增社融增速大幅改善,意识到稳增长开始明显发力,经济将会明显改善,这个阶段投资者首选的是周期性较强弹性较大的煤炭有色,以及明显受益于社融增速大幅改善的金融板块。这个阶段,受益于稳增长的板块超额收益有可能会非常明显,如果踏空,当年剩下时间基本就没有翻盘的机会了。因此,观察到新增社融大幅改善之后,如果还不愿意聚焦稳增长、低估值,就可以准备逢低布局下一年成长板块的投资了。
▶ 见效期:稳增长终究不是长久之计,回归成长才是才是最终归宿
在见效期,投资者意识到稳增长力度开始削弱了,所有顺周期的板块都开始出现调整。此时,投资者开始寻找业绩增速较高、不受稳增长力度减弱影响的板块。历史来看,成长性较好的医药、计算机、电子、电新就成为投资者最重要的选择。当然,每一轮选择什么,还需要根据当年的科技、产业趋势进行抉择。
社融增速见顶后,明明企业盈利很好,但是为什么很多受益稳增长板块盈利也很好但是却开始大跌?因为A股大多时候是基于预期而不是现实。
(3)稳增长三个阶段的赛道选择
我们仍然以过去五轮稳增长年份,不同阶段收益率的平均排名作为考核依据(越高越好),66%以上的平均排名可以理解为明显占优,我们将经济相关赛道和细分行业在不同阶段平均排名如下:
在预热期占优但随后表现逐渐趋弱的行业有专业服务、装修建材、工程咨询和水泥,当投资者意识到基建开始发力时,会优先考虑这四个细分领域;白色家电也会作为地产链的首选;
随着发力期到来,基建、房地产和制造业投资开始启动,白色家电、商用车、乘用车、汽车零部件等耐用消费品随着地产销售改善而有明显的超额收益;工程机械、工业金属、玻璃、煤炭等强周期板块也会有所表现;自动化设备会随着制造业投资预期回升而有所表现,金融三领域加地产板块随着社融增速的大幅回升具有很好的表现,这是一个典型的金融+周期+耐用消费品的组合。白酒作为与投资有一定相关性的品种,在这个阶段表现也会较好。
在见效期,稳增长投资基本告一段落,所有跟投资相关的板块表现基本都不会太好,除了一个与房地产竣工相关性最高的厨电,此时才会迎来高光时刻。
根据上文分析,总结轮动规律如下:
▶ 家电内部轮动:白电→厨电
▶ 周期品内部轮动:建材水泥→煤炭有色、
▶ 基建品内部轮动:工程咨询服务Ⅱ→工程机械
行业内部强弱比较
▶ 建材:消费建材>水泥>玻璃
▶ 汽车:乘用车>商用车>零部件
▶ 有色:小金属>工业金属
▶ 金融:保险>股份行>券商>四大行
▶ 机械:自动化设备≈工程机械
具体来说,在稳增长发力年,表现最好的十个细分赛道如下:
04
2022会是稳增长大年吗?
1.2022年迎接二十大胜利召开
2022年,中共二十大将要召开,我们整理了此前几次大会、前一年年度中央经济工作会议的主要精神,也跟2008年金融危机爆发后的经济工作会议进行了对比,其中2006年、2011年和2016年年底中央经济工作会议都不同程度提到了:“为党的十七大召开创造良好环境”“以经济社会发展的优异成绩迎接党的十八大胜利召开”“保持社会大局稳定,迎接党的二十大胜利召开。”
2.外部环境、地产投资、消费均有一定压力
过去中国出口高增长受益于中国在全球出口份额占比提升以及全球需求扩张的双击。而进入2022年后,全球经济周期迎来边际的向下拐点,需求减弱,叠加中国出口份额占比随着其他国家生产能力的恢复而下降,未来中国的出口增速将会在高基数的态势下呈现持续回落的特征。
从国内需求来看,2021年以来各地推出了包括房屋指导价等一系列措施,房产税试点陆续落地,房地产销售平均价格开始持续回落,涨幅明显放缓。地产销售、开工和拿地增速仍处在下行趋势过程当中,增大明年经济下行压力。
消费方面,当前由于疫情反复,部分服务业相关消费持续保持低迷,而另外一方面,7月份以后地产销售增速明显回落,使得与地产后周期相关的消费也呈现下行态势,目前消费增速整体呈现回落的态势,后续有待稳消费的措施进一步出炉。
3.中国特有的40个月信用周期,指向今年2季度后新增社融明显回升
中国的新增社融增速运行周期基本是40个月左右,我们称之为“信用周期”或者“金融周期”。我们将新增社融增速由负转正的时间标注在时间轴中,分别发生在2005年9月,2008年12月,2012年6月,2015年9月,2019年1月。在社融转正前后,A股往往迎来拐点,进入两年半左右的上行周期。这也是A股出现三年半运行规律的核心原因之一。按照40个月信用周期规律,2022年2季度后新增社融增速将会明显回升。
05
本轮稳增长的三个不同
1.新基建尤其是新能源基建将会成为稳定增长的重要手段和工具
新能源基建投资主要涉及四个环节,分别是供电清洁化投资、终端用电清洁化投资、终端用电的节能增效投资以及低碳减排技术投资,具体来讲:
▶ 供电清洁化:主要是新能源发电投资,包括风电、光伏、水电、生物质能发电、核电、天然气发电以及相关的储能配备投资;以及相配备的电网投资,包括输电、配电、特高压等。
▶ 终端用电清洁化与节能高效:主要涉及工业、建筑、交通运输三大领域的节能、减排、增加能源利用效率的相关改造:
✓ 建筑:主要涉及建筑提高能效的投资,包括在建筑材料、电器、照明、供暖、通风、空调上的节能投资,以及采用智能电表;电气化的投资,比如使用热泵;可再生能源上的投资,例如建筑内使用生物质能、地热能以及太阳能家庭系统等。
✓ 交通运输:主要涉及交通运输提高能效、降低碳排放的投资,比如各类车辆提高能效;以及电动车、燃料电池的投资,相配备的充电桩、加氢储氢输氢等基础设施;航运领域的电动船舶、港口岸电等。
✓ 工业:主要涉及工业领域提高能效投资,比如工业能源管理系统、提高燃油效率、提高用电效率以及使用热泵等;工业领域可再生能源投资,比如生物质能、地热能以及太阳能;工业领域碳捕捉技术的投资。整体而言,在工业领域,政府制定的能效标准、节能减排激励机制等能效政策对节能增效的投资影响较大。
▶ 低碳技术:主要是电气化、碳捕捉、氢气与可持续生物能源等技术研发。
(1)供电清洁化:构建新兴电力系统,年均投资规模约两万亿元,风光与电网投资占主导
电力投资是指发电端的投资,逻辑是从当前以煤为主的能源结构转向风、光、水、核、生物质等清洁能源,以及需要配备的储能、电网投资。从2020年的数据看,当前我国仍是以煤炭为主的能源结构,占比达56.8%,而非化石能源的占比仅为15.9%。在非化石能源中,当前仍然以水电为主,占比达52.9%,此外,风电占比18.2%,核电占比13.5%,光伏占比10.2%,生物质发电占比5.2%。
水电、生物质装机高峰已过,核电谨慎有序发展,风光增长迅猛。从过往的装机数据来看,水电的发展最为成熟,装机规模最大,但是发展最快的时间已经过去,2012年以来的装机规模正在放缓,主要的原因在于受制于可开发的水电资源较为有限,未来水电的开发将继续放缓。受到福岛事件影响,核电在2010-2018年期间的发展较为缓慢,2019年我国重启核电审批,未来的发展有望提速,但是装机仍会较为谨慎。生物质发电增长的高峰期也已经过去。从近两年的装机数据来看,风光的增长是最为迅猛的,也是未来新能源装机的主要增量。
根据相关文件的要求,我们对未来能源结构以及风、光、水、核、生物质的年均装机规模进行预测,预计2021-2030年,水电年均装机8GW,核电年均装机4GW,生物质年均装机2GW。风光是未来10年新能源的装机主力,预计2021-2025年,风电年均装机40GW,光伏年均装机81GW。2026-2030年,风电年均装机45GW,光伏年均装机124GW。
具体到投资,国内未来10年发电端的年均投资规模约为1万亿元,具体来看:
✓ 风电:预计未来十年年均投资规模为3000-4000亿元。
✓ 光伏:预计未来十年年均投资规模为3200-4000亿元。
✓ 水电:预计未来十年年均投资规模为700-800亿元。
✓ 核电:预计未来十年年均投资规模为700-800亿元。
✓ 生物质:预计未来十年年均投资规模为350-400亿元。
✓ 储能:包含发电侧储能、电网侧调峰调频、用户侧谷峰价差套利,以及5G基站等设备储能,最终的投资规模约在年均900-1000亿元。
电网投资方面,我国的电网投资主要由国家电网与南方电网完成。根据国家能源局每月公布的电源及电网基本建设投资完成额的关系,两者大致呈现1:1,因此预计2021-2030年电网基本建设投资完成额年均规模也约为1万亿。
(2)终端电气化、氢能化:年均投资5000亿元,主要为电动车与建筑工业脱碳
▶ 电动车+充电桩:年均投资约1850亿元,主要为动力电池产能与充电桩投资
电动车进入爆发期,充电桩建设明显落后。今年以来,我国新能源车的渗透率不断提升,从去年底的约5%提升至截止今年9月约12%。与此同时,欧洲电动车的渗透率也提升较快,美国有望在政策推动下接力。尽管电动车保有量的不断增长,充电桩的建设却较为缓慢,截止2020年底,我国车桩比仅为3:1。
根据上述政策文件的要求,我们预计未来10年,动力电池的产能投资将达到年均1600亿元,充电桩投资年均250亿元,合计年均1850亿元投资规模。
▶ 氢燃料车+加氢站:年均投资约220亿元
我国尚处于燃料电池车发展初期,示范城市政策推动下产业化有望提速。当前,我国氢燃料电池车的发展仍处于初期,每年的产销量仍在千辆级别。今年,上海、北京等地已经获得氢燃料电池示范城市,氢燃料车的发展将进入快车道。与此同时,当前加氢站的建设也较为不足,预计将与氢燃料电池同步建设发展。
测算依据:与电动车类似,燃料电池车的投资我们也仅计算燃料电池系统部分,燃料电池多用于商用车领域,因此算作固定资产投资,此处我们直接计算燃料电池系统的产值,约占整车价值的60%。此前政策文件相关规划如下:
测算结果:预计至2030年,我国燃料电池系统累计投资将达到1934亿元,加氢站投资将达到117亿元,输氢管道投资将达到135亿元。整体来看,2021-2030年,氢燃料车+加氢输氢设施年均投资将达到220亿元。
▶ 工业与建筑脱碳:年均投资约1850亿元
工业与建筑领域脱碳的主要方法是使用可再生能源,以及部分领域可能用到碳捕捉技术。IEA预测了工业与建筑业自用可再生能源能的投资金额,作为建筑与工业部门脱碳投资额。根据其计算,2021-2025年,我国工业与建筑部门将每年投资约1690亿元进行脱碳,2026-2030年,这一规模将进一步提升至2015亿元,折合2021-2030年年均投资1852亿元。
(3)用电节能化:年均投资约4750-5000亿元
节能高效是新能源基建投资的第三个重点领域。节能增效的主要解决方案是合同能源管理,我们可以用合同能源行业的产值规模预测工业、交通、建筑等终端领域的节能增效投资。根据前瞻研究院的预测,合同能源管理行业2020年的产值规模约为2821亿元,至2025年将增长至5000亿元。
(4)科技创新投资:政府推动的投资规模约为年均700亿元
绿色低碳技术对实现碳中和是非常重要的。《碳达峰行动方案》制定的十大行动方案中,专门有一条为绿色低碳科技创新行动方案,其中涉及的绿色低碳技术主要为可再生能源大规模利用、新型电力系统、节能、氢能、储能、动力电池、碳捕集利用与封存等。
IEA统计了2015年以来中国政府推动的低碳技术投资,2020年我国政府低碳技术投资约540亿元。我们假设未来这一投资以5%的增速增长,则未来十年政策的低碳技术投资年均700亿元。实际上,私人部门的投资规模可能更大。
(5)小结:新能源基建年均投资约3万亿,规模不可小觑
经过测算,我们预计我国新能源基建未来十年将年均投资3万亿元,其中风电光伏以及电网投资的规模较大。实际上,这一测算尚未考虑我国新能源出海情况。考虑到全球碳中和对我国光伏、风电、动力电池领域的投资拉动,实际的投资规模可能更大。
2.传统行业的转型和数字化,成为制造业投资的重要方向
去年疫情爆发以来,随着传统行业投资回暖,防疫物资和居家消费品出口企业投资意愿的回升,以及以新能源、半导体、医疗设备等相关的新兴企业投资需求旺盛,去年的整体制造业投资需求非常旺盛。而今年以来随着“两高”行业投资限制进一步趋严,居家消费品和防疫物资的出口增速回落,新产业的产能仍在释放的过程中,制造业企业整体的融资需求和拿地需求均明显回落。当前工业企业盈利增速处在回落的趋势之中,进一步制约了制造业投资的动力,在社融增速企稳之前,预计制造业融资和投资需求仍保持相对稳定。
在2021年年度经济工作会议中强调“加快数字化改造,促进传统产业升级”,由于很多传统行业属于“两高”行业,未来扩大产能的空间有限,则传统行业的数字化转型可能成为制造业投资的重要方向
制造企业数字化转型的迫切需求带动工业物联网市场规模持续扩大。2019年是我国工业互联网全面铺开建设的元年,全年我国工业互联网产业经济增加值总体规模达到2.13万亿元,同比增长47.3%,其中核心产业增加值规模和融合带动经济规模分别为5361亿元、1.6万亿元。工信部发布数据显示,截至2021年3月底,企业关键工序数控化率、数字化研发设计工具普及率分别达52.1%和73%,工业互联网平台连接工业设备总数达到7300万台,工业App突破59万个。未来五年我国工业互联网核心产业增加值规模预计每年将以约20%增速保持高速增长。
3.房住不炒,但是需满足居民对于商品房的正常需求,大力发展保障房、城市更新
当前,房地产销售面积转为双位数负增长,新屋开工和土地购置费也转为负增长,对于经济产生更大的负向压力,但是由于当前不会把房地产作为短期刺激的工具,全面放松地产、刺激地产的概率相当低。但是,2021年中央经济工作会议也明确提出“加快发展长租房市场,推进保障性住房建设,支持商品房市场更好满足购房者的合理住房需求,因城施策促进房地产业良性循环和健康发展”,因此,保障房建设、城市更新有可能成为地方稳定经济增长的重要手段。与保障房建设和城市更新相关的板块更值得关注。
06
总结及投资建议——关注稳增长发力年的投资逻辑
1、2006年以来,有五次新增社融增速大幅改善,投资增速回升带动经济改善的年份,俗称为稳增长发力年。
2、稳增长发力通常出现在召开党的代表大会的年份(2007/2012/2017),以及出现重大全球性经济危机之后(2009/2020)。
3、稳增长发力年份可以划分为预热期、发力期和见效期。每一次三个阶段的时间各不相同。一般而言,召开完两会是发力期开始的重要时间窗口。
4、过去五轮稳增长发力年,股票市场至少有结构性机会,其中07年和09年指数涨幅超过一倍是大牛市,而后三轮稳增长。市场整体涨幅较小,更多是以结构性机会为主。
5、稳增长发力年,顾名思义,受益于稳增长发力的板块会相对有更好的表现,主要集中在金融、可选消费和周期。
6、稳增长发力年的风格演绎:通常都会演绎预热期的风格混乱,成长和部分逆周期交替上涨;到发力期偏大盘顺周期占优;再到见效期偏小盘占优。全年角度来看,大盘成长和大盘价值占优的概率更高。
7、稳增长发力年的行业表现:通常也会逐渐演绎从预热期的(家电建材)稳增长板块携手(医药电子等)成长性板块上涨;逐渐过渡为发力期的煤炭、有色、银行非银等行业占优;最后随着稳增长效果逐渐显现,企业盈利开始明显改善,但是稳增长政策反而逐渐退出,医药电子计算机电新等成长性较好的板块占优。
8、稳增长发力年的细分赛道表现可以总结为:先水泥消费建材工程咨询;后受益于稳增长明显发力的白色家电、小金属、股份行、房地产开发、工程机械、自动化设备等;稳增长发力的十大最佳细分行业和赛道分别是:小金属、白色家电,工业金属、自动化设备,商用车,煤炭开采,工程机械,化学纤维,白酒,装修建材。
9、2022将会以优异的成绩迎接二十大的召开,稳增长成为国民经济的重要任务。因此2022年也很有可能成为稳增长大年。我们预计今年一季度进入预热期;今年二季度逐渐进入稳增长发力期,四季度以经济数据和企业盈利改善而逐渐进入见效期。按照这样的节奏类推,A股在一季度也将会逐渐有较混乱的风格,阶段性稳增长逆周期行业占优,阶段性也会出现部分成长较好的方向反弹;到二三季度如果新增社融大幅改善,则逐渐回到以稳增长发力作为主线的投资风格,大盘低估值板块可能会有更好的表现,十大稳增长赛道也可能会有更好的表现,市场将会逐渐进入到上行周期。四季度后,市场又可能重新寻求高成长板块的投资机会。
10、2022年的稳增长与过去5轮有三个显著不同:
第一,双碳目标提出后,将会在新的一年成为稳增长的重要抓手和信用投放的主力之一。围绕新能源基建将会涌现出更多的投资机会,这是在过去五轮稳增长没有出现过的。我们建议投资者可以更加关注光伏、风电、氢能和储能,有色金属重点关注稀土和能源金属。
第二,传统行业很难再像过去5轮稳增长一样出现较大规模的扩产。而过去经过了多轮供给侧结构性改革之后,传统行业的盈利能力出现了较大改观,在不能破产的背景之下,传统行业制造业的投资将会逐渐转向新产业或数字化转型,这将会带来数字基建的需求,带来工业互联网、自动化设备需求的增加。
第三,房住不炒将会严格执行。因此本轮稳增长中房地产更多是以维稳为主,而房产投资的重要增量来自于城市更新和保障房的建设,与保障房建设和城市更新相关的板块值得关注。
- END -
相关报告
分 析 师 承 诺
重 要 声 明