上周央行公开市场净回笼8000亿元,但银行体系流动性保持宽松,货币市场利率下行;短端国债收益率下行,长端国债收益率上行。股市方面,北上资金大幅净流入,融资资金净流出;新成立基金规模下降,ETF净流入规模扩大,重要股东净减持规模缩小,IPO规模缩小,股市流动性有所改善。从投资者偏好来看,北上资金加仓银行、非银金融、有色金属等,偏向稳增长;融资净买入计算机、电气设备、建筑装饰;宽基ETF申赎参半,医药ETF申购较多,券商ETF赎回较多。美元指数上升,人民币相对美元基本持平,海外市场风险偏好有所下降,中美利差快速收窄。
核心观点
⚑中美利差快速收窄及其影响。美国1月CPI创近40年新高,市场对3月美联储加息幅度的主流预期提升至加息50bp,十年期美债收益进一步向上突破2%,中美利差收窄至80bp。从历史来看,2012年以来,中美利差收窄主要有4轮,其中第二轮和第四轮正处于中美货币政策内松外紧的背离阶段。在此期间,美元指数先升后降,人民币相对美元有不同程度贬值,直到中美利差企稳回升后,人民币重新企稳升值。统计来看,沪深300指数在利差从最低点至利差企稳的阶段下跌概率更高,而利差企稳回升后A股进入上行阶段。在美联储3月加息落地之前,美债收益率可能继续上行,导致中美利差进一步收窄,影响A股风险偏好。
⚑上周(2月7日-2月11日)央行逆回购净回笼8000亿元,未来一周将有3000亿元逆回购、2000亿元MLF到期,关注MLF续作情况。
⚑ 货币市场利率下行,短端国债收益率下行,长端国债收益率上行,同业存单发行规模扩大,发行利率涨跌不一。截至2月11日,R007下行30.7bp,DR007下行32.6bp,1年期国债收益率下行3.2bp,10年期国债收益率上行8.9bp,同业存单发行规模增加4641.4亿元,6M同业存单利率上行,1M/3M同业存单利率下行。
⚑股市方面,A股市场流动性改善,招商A股流动性指数为-3.24。北上资金流入,净流入107.4亿元;融资余额下降,融资资金净卖出23.0亿元;ETF净流入77.5亿元;新成立偏股类公募基金份额减少。重要股东净减持规模缩小,公布的计划减持规模扩大。
⚑ 从投资者偏好来看,陆股通净买入规模较高的行业有银行、非银金融、有色金属等,净卖出规模较高的行业是电气设备、计算机、医药生物等;融资资金买入较多的为计算机、电气设备、建筑装饰等,净卖出较多的包括化工、银行、非银金融等。个股方面,陆股通净买入中国平安最多,净卖出宁德时代最高;融资客大幅加仓宁德时代,卖出较多的为贵州茅台、永太科技、招商银行等。宽指ETF申赎参半,其中创业板(含创业板50)ETF申购较多,上证50ETF赎回较多;行业ETF以净申购为主,其中医药ETF申购较多,券商ETF赎回较多。净申购最高的为华夏上证科创板50ETF;净赎回最高的为国泰中证全指证券公司ETF。
⚑ 海外市场方面,美元指数上升,短端美债收益率上行,长端美债收益率冲高回落,人民币相对美元基本持平。具体地, VIX指数上升4.14至27.36。美国1年期国债收益率上行18bp至1.07%,10年期国债收益率下降1bp至1.92%。美元指数上升0.7点。人民币外汇指数下降0.81点。
⚑ 风险提示:政策支持不及预期;海外政策超预期收紧
01
流动性专题
※ 中美利差快速收窄及其影响
今年以来,在美联储加息预期不断强化的背景下,美债收益率快速上行。而国内货币政策在稳增长的大背景下宽松不断,十年期国债收益率下行,中美利差不断收窄。2月10日,随着美国通胀数据出炉,在美国1月CPI创近40年新高的情况下,市场对美联储加息的预期进一步强化,对3月美联储加息幅度的主流预期从此前加25bp提升至加息50bp,导致十年期美债收益进一步向上突破2%,而中美利差收窄至80bp。
从历史来看,2012年以来,中美利差收窄主要有4轮,其中第二轮和第四轮正处于中美货币政策内松外紧的背离阶段,即 2014年9月-2016年2月、2018年5月-2018年12月,而中美利差企稳回升的时间基本与中美货币政策背离结束的时间一致。2015年12月美联储加息后在很长一段时间内暂停加息,鹰派态度有所缓和,并且国内降准在2016年3月结束,国内外的货币政策背离结束。2018年12月是美联储彼时最后一次加息,2019年1月国内当时最后一次降准,这之后中美利差企稳回升。
考虑到中美利差收窄至一定水平后与A股多次调整有一定重合。这里根据中美利差向下突破120bp、向下突破100bp、区间最低点、利差企稳回升等四个时间点进行统计,分别统计各时间点之间以及中美利差企稳回升后1个月的各类资产表现。
从统计结果来看,第一轮利差收窄持续时间较短,从中美利差向下突破120bp至企稳回升仅1个多月时间,期间中美利差快速收窄,沪深300指数在利差从120bp收窄至100bp过程中下跌明显,之后震荡上行。2018年受经济下行和中美经贸摩擦的影响,沪深300则是在中美利差向下突破120bp后继续收窄的过程中连续下跌。整体来看,沪深300指数在利差从最低点至利差企稳的阶段下跌概率更高,而利差企稳回升后A股反弹,进入上行阶段。
在此期间,美元指数先升后降,人民币相对美元有不同程度贬值,直到中美利差企稳回升后,人民币重新企稳升值。
具体到目前而言,央行四季度货币政策执行报告中对货币政策定调为:稳健的货币政策要灵活适度,加大跨周期调节力度,发挥好货币政策工具的总量和结构双重功能,注重充分发力、精准发力、靠前发力,既不搞“大水漫灌”,又满足实体经济合理有效融资需求。由此来看,政策表述整体积极,国内货币政策有望延续宽松,以为稳增长营造适宜的货币金融环境。国内1月新增社融总量已经出现明显改善,新增社融增速转正,未来随着更多的稳增长措施落地,新增社融增速有望继续保持回升的状态,将对A股形成正面支撑。
另一方面,考虑到美国通胀带来的货币政策紧缩预期,在美联储3月加息落地之前,美债收益率可能继续上行,导致中美利差进一步收窄,对A股市场风险偏好具有一定压制。此外,2月17日凌晨美联储将公布1月议息会议的纪要,关注其中对于加息、缩表等问题是否有更多的讨论。
02
监管动向
03
货币政策工具与资金成本
上周(2月7日-2月11日)公开市场净回笼8000亿元。为维护银行体系流动性合理充裕,央行开展逆回购1000亿元,同期有9000亿元央行逆回购到期,未来一周将有3000亿元逆回购、2000亿元MLF到期,关注MLF续作情况。
货币市场利率下行,R007与DR007利差扩大;短端国债收益率下行,长端国债收益率上行,期限利差扩大。截至2月11日,R007为2.01%,较前期下行30.7bp,DR007为1.98%,较前期下行32.6bp,两者利差扩大1.9bp至0.03%。1年期国债到期收益率下降3.2bp至1.92%,10年期国债到期收益率上升8.9bp至2.79%,期限利差扩大12.2bp至0.87%。
同业存单发行规模扩大,发行利率涨跌不一。2月7日-2月11日,同业存单发行864只,较上期增多298只;发行总规模7968.8亿元,较上期增多4641.4亿元;截至2月11日,1个月、3个月和6个月发行利率分别较前期变化-3.9bp、-21.5bp、25.2bp至2.28%、2.50%、2.63%。
04
股市资金供需
(1)资金供给
资金供给方面,2月7日-2月11日,新成立偏股类公募基金47.0亿份,较前期减少167.9亿份。股票型ETF较前期净流入,对应净流入77.5亿元。全周整个市场融资净卖出23.0亿元,净卖出额较前期收窄539.5亿元,截止2月11日,A股融资余额为16179.4亿元。陆股通本周净流入,当周净流入规模为107.4亿元,从前期净流出转为净流入。
(2)资金需求
资金需求方面,2月7日-2月11日,IPO融资金额回落至77.1亿元,共有8家公司进行IPO发行,截至2月14日公告,未来一周将有1家公司进行IPO招股,计划募资规模10.8亿元。重要股东净减持规模缩小,净减持40.6亿元;公告的计划减持规模146.0亿元,较前期上升。
限售解禁市值为1570.8亿元(首发原股东限售股解禁1068.4亿元,首发一般股份解禁12.3亿元,定增股份解禁480.3亿元,其他9.8亿元),较前期下降。未来一周解禁规模较前期下降为1172.9亿元(首发原股东限售股解禁591.9亿元,首发一般股份解禁10.1亿元,定增股份解禁130.6亿元,其他440.3亿元)。
05
投资者情绪
2月7日-2月11日,当周融资买入额为2941.2亿元;截止2月11日,占A股成交额比例为6.4%,较前期上升,投资者交易活跃度增强,股权风险溢价下降。
06
投资者偏好
(1)陆股通
2月7日-2月11日,陆股通资金净流入107.4亿元。行业偏好上,银行、非银金融、有色金属这三个行业净买入规模较高,买入金额分别为72.1亿元、57.5亿元、29.0亿元。净卖出规模较高的行业是电气设备、计算机、医药生物等行业。个股方面,净买入规模较高的主要包括中国平安(+31.3亿元)、招商银行(+23.9亿元)、紫金矿业(+22.3亿元)等;净卖出规模较高的主要包括宁德时代(-19.9亿元)、隆基股份(-15.4亿元)、赣锋锂业(-10.0亿元)等。
(2)融资交易
2月7日-2月11日,融资资金净流出23.0亿元。具体来看,本周融资资金买入计算机(+21.9亿元)、电气设备(+12.1亿元)、建筑装饰(+8.1亿元)等行业,净卖出化工(-16.9亿元)、银行(-10.2亿元)、非银金融(-9.0亿元)等行业。个股方面,融资净买入规模较高的为宁德时代(+6.5亿元)、比亚迪(+3.3亿元)、牧原股份(+3.3亿元)等;融资净卖出规模较高的包括贵州茅台(-10.5亿元)、永太科技(-7.6亿元)、招商银行(-6.9亿元)等。
(3)ETF净申购赎回
2月7日-2月11日,ETF净申购,当周净申购96.3亿份,宽指ETF申赎参半,其中创业板(含创业板50)ETF申购较多,上证50ETF赎回较多;行业ETF以净申购为主,其中医药ETF申购较多,券商ETF赎回较多。具体的,沪深300ETF净赎回5.5亿份;创业板ETF净申购20.4亿份;中证500ETF净赎回0.2亿份;上证50ETF净赎回7.0亿份。双创50ETF净申购14.8亿份。行业方面,信息技术ETF净申购17.0亿份;消费ETF净赎回2.9亿份;医药ETF净申购22.8亿份;券商ETF净赎回21.9亿份;金融地产ETF净申购6.7亿份;军工ETF净申购6.6亿份;原材料ETF净申购0.7亿份;新能源&智能汽车ETF净申购15.5亿份。
2月7日-2月11日,股票型ETF净申购规模最高的为华夏上证科创板50ETF(+15.8亿份),华宝中证医疗ETF(+11.2亿份)净申购规模次之;净赎回规模最高的为国泰中证全指证券公司ETF(-11.9亿份),华宝中证全指证券ETF(-8.8亿份)次之。
07
外汇市场
2月7日-2月11日,美元指数上行,人民币相对美元汇率基本持平。截止2月11日,美元指数收于96.03,较前期(2月6日)上行0.7点,人民币汇率指数较前期下降0.8点收于102.6点,美元兑人民币中间价下降、即期汇率下降、离岸汇率下降,分别为6.37、6.36、6.37,人民币相对美元汇率基本持平。
另外,美元兑港币汇率有所回升,港币相对美元有所贬值。
08
海外金融市场流动性跟踪
(1)国外主要央行动向
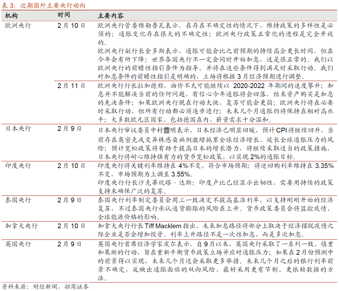
欧洲央行副行长金多斯表示,通胀可能会比之前预期的持续高企更长时间,但在今年会有所下降,立场将根据3月经济预期进行调整。欧洲央行行长拉加德称,加息并不能解决当前的任何问题,有信心今年通胀将会回落,结束资产购买是加息的先决条件;如果欧洲央行现在行动太快,复苏可能会更弱。日本央行将耐心维持强有力的货币宽松政策,以实现2%的通胀目标。印度央行行长沙克蒂坎塔·达斯称需要用持续的政策支持来确保广泛的复苏。泰国央行利率制定委员会周三一致决定不提高基准利率,以支持刚刚开始的经济复苏。英国央行首席经济学家皮尔表示,未来几个月之后的银行利率前景不确定,反映出通胀面临的双向风险,最好采用更有节制、更依赖数据的方法。
2月10日,美国劳工部公布1月美国CPI数据:1月美国CPI同比上涨7.5%,创造自1982年2月以来同比最大涨幅,能源和汽车等价格上涨继续成为主要推动因素。
未来一周美国方面将公布PPI、零售等重要数据,另外美联储还将公布1月会议纪要。
(2)利率
最近一周美联储总资产规模扩大。截止2月9日,美联储持有资产规模88780.09亿美元,相比前期(2月2日)扩大47.98亿美元。其中,持有国债规模57318.64亿美元,相比前期扩大37.55亿美元。
2月7日-2月11日,短端美债收益率上行,长端冲高回落,利差缩小。美国1年期国债收益率上行18bp至1.07%,10年期国债收益率下降1bp至1.92%,利差收窄19.0bp至0.85%,截止2月13日,FRA-OIS利差为8.3bp,较前期(2月6日)上升3.8bp,处于2010年以来的4.12%分位。
(3)海外市场情绪
上周VIX指数回升,全周较前期(2月6日)上升4.14点至27.36,市场风险偏好下降。受到俄乌局势紧张局势以及美联储鹰派加息预期影响,上周标普500指数下跌2.18%,纳斯达克指数下跌1.82%。
- END -
相 关 报 告
《招商A股流动性研究体系与流动性指数——A股市流动性研究之四》
《外资顺周期内资加成长,加息缩表预期引美债利率飙升——金融市场流动性与监管动态周报(0110)》《降息吹响稳增长号角,ETF连续大幅申购——金融市场流动性与监管动态周报(0117)》
《美元指数冲高回落,美债收益率大幅攀升——金融市场流动性与监管动态周报(0207)》
分 析 师 承 诺
重 要 声 明