5月5年期LPR调降15BP超预期;4月降准落地,超额流动性加速改善,同比增速回升至35%,处在历史较高水平;4月M2增速继续回升10.5%,显著高于名义GDP增速。诸多信号都预示资产价格有上行的动力。流动性的充裕给A股带来了重要支撑。尽管目前有诸多对经济不利的因素,但是资金布局资产增值似乎已经开始。A股已如期企稳回升,逐渐进入新一轮上行周期。稳增长是当前重要主线,沿着新开工和施工提速受益板块及疫后经济活动恢复主线的传统周期品、新能源基建等板块可以予以重点关注。
核心观点
【观策·论市】A股已如期企稳回升,逐渐进入新一轮上行周期。未来随着国内疫情得到控制,政治局会议强调的已出台和正谋划的“增量政策工具”有望落地推进,投资项目落地开工,将带动社融重回上行,改善市场经济预期,A股有望逐渐企稳回升,逐渐走向新一轮上行周期起点。行业配置方面关注两大方向,第一,稳增长方向。重点推荐新开工和施工提速受益板块【化工】【水泥】【工业金属】【钢铁】等传统基建开工施工以及【光伏】【风电】【储能】等新基建;第二,疫后经济活动恢复。关注各地方推出的消费券活动从量变到质变以及支持刚性和改善性住房需求带来的【食品】【日用品】【家居】【消费建材】等方向。
【复盘·内观】本周A股主要指数全部上涨,主要原因在于,1)近期部分地区疫情明显好转,复工复产稳步推进;2)近期对中小企业的纾困政策不断出台;3)五年期LPR超预期下调,一方面对于A股估值产生正面支撑,另一方面强化了疫情后经济复苏的预期和强度。
【中观·景气】4月份智能手机产量当月同比转负,集成电路产量同比降幅扩大,工业机器人产量当月同比由正转负;1-4月份房屋竣工面积、商品房销售额、商品房销售面积、房屋新开工面积、开发资金来源累计值同比降幅均扩大,房地产开发投资完成额累计同比转负。1-4月我国发电量累计同比增幅收窄,4月我国用电量累计同比转负。本周钢坯、螺纹钢价格继续下行,铁矿石价格指数上行。全国及多地区水泥价格指数均下行。
【资金·众寡】北上资金大幅回流,两融继续流入。北上资金本周净流入152.2亿元;融资资金前四个交易日合计净流入30.2亿元;新成立偏股类公募基金23.3亿份,较前期上升9.9亿份;ETF净赎回,对应净流出44.2亿元。行业偏好上,北上资金净买入规模较高的为银行、化工、公用事业等;融资资金净买入化工、食品饮料、建筑材料等;医药ETF申购较多,信息技术ETF赎回较多。重要股东净减持规模扩大,计划减持规模下降。
【主题·风向】本周产业观察——人民云”上线,关注信创、国资云、东数西算持续推进。5月20日,定位于安全云、信创云、国资云、行业云的“人民云”正式上线,为“国资云”在全国范围内的落地提供了基础平台,有力的保障了信创产业追求本质安全的核心需求,同时有助于国家“东数西算”战略的推进,建议关注国资云、东数西算和信创方面的投资机会。
【数据·估值】本周全部A股估值水平较上周上行,PE(TTM)上行0.3X至13.8X,处于历史估值水平的30.3%分位数。板块估值涨跌分化,其中,电气设备板块估值上涨较多,医药生物板块下跌较多。
【风险提示】政策力度不及预期,美元大幅升值。
01
观策·论市——LPR调降,流动性充裕,布局资产增值已经开始
2021年11月8日,我们发布2022年年度策略报告《从喧嚣到平淡,静候新起点》,强调2022年A股整体态势类似“√”,新增社融增速在三季度前后转正,带来盈利预期上行,A股将迎来新一轮上行周期的起点。后续在多篇报告中我们反复提到“四月中下旬到五月中上旬A股将会出现上行周期起点”。1月23日,我们发布报告《中美货币政策背离后A股怎么走?见底信号是什么?》,2月13日,我们发布报告《新增社融增速转正与A股转机》, 3月13日,我们发布报告《A股寻底、筑底或已经开启》, 3月19日,我们发布报告《A股历史大底是如何炼成的?》, 5月4日,我们发布报告《拐点已至,上行将始》提出A股过去的调整和当前的估值已经对过去诸多冲击进行了充分定价,未来将会随着疫情缓解、稳增长发力、外部环境缓解进入震荡上行周期。
很多人都不太理解为什么最近A股会有明显的反弹,其实如果把整个A股看成“困境反转”板块,就不难理解了。
五年期LPR超预期下调,一方面对于A股估值产生正面支撑,另一方面强化了疫情后经济复苏的预期和强度。在拐点出现后,将会保持震荡向上态势。
▶ LPR五年期超预期调整
贷款市场报价利率(LPR)由各报价行按公开市场操作利率(主要指中期借贷便利利率)加点形成的方式报价,由全国银行间同业拆借中心计算得出,为银行贷款提供定价参考。目前,LPR包括1年期和5年期以上两个品种。
在中期利率工具里,LPR是仅次于MLF的利率工具,一般而言,一年期LPR会跟随MLF利率进行调整,但是一年期LPR也可能因为其他原因,比如降准等,独立进行调整。而五年期LPR也可能随着MLF利率进行调整,但是调整的幅度不一定与MLF保持一致,五年期LPR也可以独立进行调整。
本次五年期LPR是在MLF利率和一年期LPR利率未进行调整的背景下降低15BP,因此超出了全市场的预期,这也使得央行的利率工具多了一种相对独立的品种,五年期LPR。于是,我们经常讲降息,就可能有四种形式——下调七天逆回购利率,下调MLF利率,下调一年期LPR利率,下调五年期LPR利率。
历史来看,LPR利率的下行周期发生了三次,分别是2014年11月24日~2015年10月26日,2019年8月20至2020年4月20日,以及本轮开始与2021年12月20日,目前很可能仍处在下调的过程中。2014年11月24日后,2019年8月20日之后,A股均在LPR利率下调趋势发生后发生了一轮明显的“拔估值”行情。
本轮LPR下调发生在1月20日,在今年1月17日MLF利率下调后,相应的下调,应该算是货币政策“提前发力”,不过等到疫情反复,经济存在较大不确定性和下行压力后,MLF和LPR利率一直都没有再调整,直到这次LPR五年期下调,延续了此前利率下调周期。
五年期LRP下调,将会对A股整体估值提升起到重要帮助。
▶ LPR超预期调整,汇率和利率表现反映了对复苏的信心
此前的,市场普遍担心,在全球尤其是美联储超预期加息的背景下,如果中国比较明显降低利率,宽松货币,人民币汇率贬值压力可能会加大。此前美联储主席表态6月份美联储仍将加息50BP。但是,当本次LPR超预期下调15BP,人民币汇率不降反升,大幅升值近1000基点,从6.76升至6.67。
我们认为,出现这种反常表现的非常重要原因在于全球对于中国经济的信心。本轮人民币兑美元贬值发生在本轮疫情扩散并对经济产生了较大负面影响之后。但是,自近期确诊和无症状感染大幅下降,复产复工明显提速之后,人民币兑美元开始重回升值。
那么在疫情缓解和结束后,中国经济将会走向复苏,而美国经济数据已经出现了走弱的态势,中美经济方向再度呈现中国走向复苏,美国走向下行的态势,而本次LPR超预期下调15BP进一步强化了未来复苏后的强度。因此,尽管中国做出了降息的动作,人民币汇率却不贬反升。
那么依据同样的理由,中国十年期国债利率的反映也就符合逻辑,在LPR五年期超预期下调后,当天十年期国债利率反而上行2BP,货币政策宽松和复苏预期强化的逻辑之间,后者发挥了更大的作用。
▶ 流动性环境越发宽松,悲观者睿智,乐观者布局
除了LPR五年期超预期下调,我们还看到其他重要信号,第一个就是,一季度M2增速明显回升,显著高于名义GDP增速,对于资产价格产生正面支撑。根据货币数量方程式,M2增速高于实际GDP时,可能会引发通胀升温,如果M2增速高于名义GDP增速,那么超量的M2还会转化为资产价格的提升。
从历史的数据来看,当M2增速高于名义GDP增速后一个季度左右后,资产价格会发生上行,在2021年之前,地产销售金额/地产销售面积在M2增速高于名义GDP增速后会出现上行,体现为流动性宽松的“溢出效应”。
同样的道理,M2增速高于名义GDP增速,WIND全A也有可能会出现较为明显的上行,体现为流动性宽松的“溢出效应”。
而一季度M2增速继续明显提升,名义GDP增速在一季度和二季度增速相对较低,流动性宽松的溢出效应仍然可能引发资产价格上行的“溢出效应”,但是究竟体现为地产销售金额/地产销售面积的提升还是股价的提升,似乎都有一定的逻辑。
另一个重要的流动性指标——超额流动性,是招商策略团队定义的衡量流动性的另外一个重要指标,在4月增速提升至同比至35%,此前超额流动性同比增速如此高增速,基本都带来了A股的上涨。除了2018年,在贸易摩擦和金融去杠杆双重压力下,A股未能实现上涨。
尽管当下有很多不那么乐观理由,但是仍然有人开始默默的为资产增值做布局。
▶ 总结:LPR调降,流动性充裕,布局资产增值已经开始
5月5年期LPR调降15BP超预期;4月降准落地,超额流动性加速改善,同比增速回升至35%,处在历史较高水平;4月M2增速继续回升10.5%,显著高于名义GDP增速,诸多信号都预示资产价格有上行的动力,流动性的充裕给A股带来了重要支撑。尽管目前有诸多对经济不利的因素,但是资金布局资产增长似乎已经开始。A股已如期企稳回升,逐渐进入新一轮上行周期。
未来随着国内疫情得到控制,政治局会议强调的已出台和正谋划的“增量政策工具”有望落地推进,投资项目落地开工,将带动社融重回上行,改善市场经济预期,A股有望逐渐企稳回升,逐渐走向新一轮上行周期起点。行业配置方面关注两大方向,第一,稳增长方向。重点推荐新开工和施工提速受益板块【化工】【水泥】【工业金属】【钢铁】等传统基建开工施工以及【光伏】【风电】【储能】等新基建;第二,疫后经济活动恢复。关注各地方推出的消费券活动从量变到质变以及支持刚性和改善性住房需求带来的【食品】【日用品】【家居】【消费建材】等方向。
02
复盘·内观——市场普涨,成长涨幅领先
本周A股主要指数全部上涨,跟踪的主要指数中小盘以及成长指数相对较强,中证1000、中小100、科技龙头指数涨幅居前,大盘价值、消费龙头、小盘价值指数涨幅落后,从成交上来看,本周日均成交8150.2亿元,日均成交与前一周相比大体持平。南向资金本周净流入港股126.0亿港币,北向资金本周净流入A股152.2亿人民币。
本周A股市场全部上涨,主要原因在于,1)近期部分前期疫情较为严重的地区确诊数量大幅下降,疫情开始好转,复工复产稳步推进,前期市场担忧对经济的冲击告一段落;2)近期对中小企业的纾困政策不断出台,政策加大扶持力度对冲疫情对经济的影响;3)五年期LPR超预期下调,一方面对于A股估值产生正面支撑,另一方面强化了疫情后经济复苏的预期和强度。
从行业上来看,本周申万一级行业多数上涨,仅1个一级行业下跌,煤炭、电力设备、有色涨幅居前,医药生物行业下跌,房地产、银行涨幅落后。从涨跌原因来看,本周涨幅居前的行业原因主要为,煤炭近期发改委价格司组织重点煤炭和电力企业等召开专题会议,限价范围较市场预期有所收窄,在电价上调、政策管控下煤炭可能长期维持高盈利)、电力设备(新能源板块原材料筑顶预期、电力设备稳增长、复工复产)、有色(稳增长和新开工受益)。本周跌幅居前的行业原因主要为,医药(疫情边际好转,疫情品种轮动下跌)。
03
中观·景气——4月工业机器人产量同比转负,商品房销售额降幅扩大
4月份智能手机产量当月同比转负。根据国家统计局数据,4月我国智能手机产量当月值为0.96亿台,月同比下行3.80%(前值3.1%),同比由正转负。
4月集成电路产量同比降幅扩大。根据国家统计局数据,4月我国集成电路产量为259亿块,当月同比下行12.10%,相比3月份降幅扩大7.0个百分点。
4月份工业机器人产量当月同比由正转负。4月工业机器人当月产量为32535台/套,当月同比下行8.40%,增幅较3月由正转负。2022年1-4月工业机器人累计产量为125439台/套,同比下行1.40%,增速由1-3月的10.2%转负。
1-4月充电桩累计同比增幅扩大。1-4月充电桩累计数量达到133.22万个,累计同比增加53.44%,增幅较前值扩大8.62个百分点,相比2020年同期增长143.65%。
1-4月份房屋竣工面积、商品房销售额、商品房销售面积、房屋新开工面积、开发资金来源累计值同比降幅均扩大,房地产开发投资完成额累计同比转负。1-4月份房屋竣工面积累计值为2.00亿平方米,累计同比下行11.90%,较前值降幅扩大0.4个百分点;1-4月份房屋新开工面积累计值为3.97亿平方米,累计同比下行26.3%,较1-3月份降幅扩大8.8个百分点。
1-4月份商品房销售额累计值为3.78万亿元,累计同比下行29.50%,降幅扩大6.8个百分点;1-4月份商品房销售面积累计值为3.98亿平方米,累计同比下行20.9%,降幅扩大7.1个百分点;1-4月份房地产开发投资完成额累计值为3.92万亿元,累计同比下行2.7%,增速由正转负。
4月份房地产开发占固定资产投资完成额的比重为18.08%,1-4月份房地产开发资金来源合计累计值为4.85万亿元,累计同比下行23.60%,降幅较前值扩大4个百分点。
1-4月我国发电量累计同比增幅收窄,其中水电、风电、太阳能发电同比增幅均扩大,火电、核电发电量同比增幅收窄。1-4月份,我国累计发电量26029.20亿千瓦时,累计同比上行1.3%,增幅较前值收窄1.8个百分点;其中火电累计产量18635.0亿千瓦时,同比下行1.8%;水电累计产量3130.0亿千瓦时,累计同比上行14.3%;风电累计产量2265.0 亿千瓦时,累计同比上行6.8%;太阳能产量累计683.0亿千瓦时,同比上行14.8%;核电产量累计1316.0亿千瓦时,同比上行5.40%。
4月我国用电量累计同比转负 ,其中第一产业用电量增幅收窄,第二、第三产业用电量增幅均转负。4月份,我国全社会用电量6362.0亿千瓦时,当月同比下降1.3%,增幅较前值收窄4.8个百分点;其中第一产业当月用电量78.0亿千瓦时,同比上行5.5%;第二产业当月用电量4468.0亿千瓦时,累计同比下行1.4%;第三产业当月用电量979.0 亿千瓦时,累计同比下行6.8%。
本周钢坯、螺纹钢价格继续下行,铁矿石价格指数上行。截至5月20日,钢坯价格指数周环比下行1.03%至4596.0元/吨;全国HRB400 20mm螺纹钢价格周环比下行1.79%至4896.0元/吨;铁矿石价格指数周环比上行4.26%至487.38。
全国及多地区水泥价格指数均下行。截至5月20日,全国水泥价格指数下行1.25%至163.2点;长江水泥价格指数下行1.29%至157.99;华北地区水泥价格指数周环比下行0.81%至174.84%,华东地区水泥价格指数周环比下行1.29%至160.15;西北地区水泥价格指数周环比下行0.32%至167.48;西南地区水泥价格指数周环比下行0.11%至156.63。
04
资金·众寡——北上资金大幅回流,两融继续流入
从全周资金流动的情况来看,本周北上资金呈现净流入态势,融资资金净流入,新成立偏股类公募基金上升,ETF净赎回。具体来看,北上资金本周净流入152.2亿元;融资资金前四个交易日合计净流入30.2亿元;新成立偏股类公募基金23.3亿份,较前期上升9.9亿份;ETF净赎回,对应净流出44.2亿元。
从ETF净申购来看,ETF净赎回,宽指ETF均为净赎回,其中创业板(含创业板50)ETF赎回最多;行业ETF申赎参半,其中医药ETF申购较多,信息技术ETF赎回较多。具体来看,股票型ETF总体净赎回23.5亿份。其中,沪深300、创业板ETF、中证500ETF、上证50ETF和双创50ETF分别净赎回1.9亿份、净赎回7.8亿份、净赎回3.3亿份、净赎回3.5亿份、净赎回2.8亿份。行业方面,信息技术ETF净赎回7.3亿份;消费ETF净申购5.5亿份;医药ETF净申购9.5亿份;券商ETF净赎回2.4亿份;金融地产ETF净申购7.6亿份;军工ETF净申购5.8亿份;原材料ETF净赎回0.4亿份;新能源&智能汽车ETF净赎回2.9亿份。
本周新成立偏股类公募基金规模较前期回升,新成立偏股类基金23.3亿份。
本周(5月16日-5月20日)北向资金净流入152.2亿元,从前期净流出转为净流入。行业偏好上,北上资金净买入规模较高的为银行、化工、公用事业等,分别净买入42.4亿元、26.6亿元、15.4亿元;集中卖出房地产、轻工制造、有色金属等,净卖出规模达-12.0亿元、-6.9亿元、-4.8亿元。
个股方面,北上资金净买入规模较高的为招商银行、长江电力、比亚迪等;净卖出规模较高的包括阳光电源、闻泰科技、海天味业等。
两融方面,融资资金前四个交易日净流入30.2亿元。从行业偏好来看,本周融资资金集中买入化工,净买入额达6.0亿元,其他净买入规模最高的行业主要包括食品饮料、建筑材料、房地产等;净卖出的主要是钢铁、电子、通信等。从个股来看,融资净买入较高个股包括祁连山、君实生物-U、兴业银行等,净卖出较多的主要包括宁德时代、比亚迪、新和成等。
从资金需求来看,重要股东净减持规模扩大,计划减持规模下降。本周重要股东二级市场增持9.4亿元,减持76.4亿元,净减持67.0亿元,净减持规模扩大。其中,净增持规模较高的行业包括医药生物、建筑装饰、纺织服装等;净减持规模较高的行业包括化工、房地产、电气设备等。本周公告的计划减持规模为123.8亿元,较前期下降。
05
主题·风向——“人民云”上线,关注信创、国资云、东数西算持续推进
本周市场上涨,Wind全A指数周度上涨2.63%,创业板指上涨2.51%,沪深300上涨2.23%。本周涨幅居前的主要大豆、光伏和电源设备等相关主题。
本周和下周值得关注的主题事件有:
1、新能源——国家电网加快构建新型电力系统
5月19日,国家电网新型电力系统科技攻关行动计划2022专项重大科技项目责任状签订视频会议召开。国家电网董事长辛保安讲话指出,推进重大科技项目攻关,是加快构建新型电力系统的迫切需要。公司确定了十大重点科技项目,覆盖煤电与新能源发电协调优化调度、提升电力系统应急保供能力等关键核心技术领域,安排研发投资2亿元,全力攻关新型电力系统核心技术,推动能源清洁低碳转型,助力实现碳达峰碳中和目标。新型电力系统以新能源为主体,包括电力来源清洁化、输配电智能化、终端能源消费电气化等多方面。
2、绿色发电——国家能源局:截至4月底,全国发电装机容量约24.1亿千瓦,同比增长7.9%
5月18日消息,国家能源局数据显示,截至4月底,全国发电装机容量约24.1亿千瓦,同比增长7.9%。其中,风电装机容量约3.4亿千瓦,同比增长17.7%;太阳能发电装机容量约3.2亿千瓦,同比增长23.6%。1-4月份,全国发电设备累计平均利用1176小时,比上年同期减少41小时。其中,火电1417小时,比上年同期减少51小时;核电2447小时,比上年同期减少4小时;风电778小时,比上年同期减少45小时。1-4月份,全国主要发电企业电源工程完成投资1173亿元,同比增长5.1%。其中,太阳能发电290亿元,同比增长204.1%。电网工程完成投资893亿元,同比增长4.7%。
3、智能制造——世界智能大会临近,智能制造加速发展
5月16日消息,第六届世界智能大会拟定于2022年6月9日至12日在国家会展中心(天津)举办,第六届世界智能大会仍将以“高端化、国际化、专业化、市场化”作为办会宗旨,在“全球性、引领性、专业性、未来性”四个方向着力,实现活动质量、嘉宾分量、成果重量、观众流量、媒体声量“五量”齐升。近年来,国内加大对智能制造领域投入,此前,工业和信息化部等八部门联合印发了《“十四五”智能制造发展规划》。规划提出,到2025年,规模以上制造业企业大部分实现数字化网络化,重点行业骨干企业初步应用智能化;到2035年,规模以上制造业企业全面普及数字化网络化,重点行业骨干企业基本实现智能化。分析指出,随着智能制造领域的不断发展,制造业转型自动化生产为必然趋势,将推动各细分领域发展,拉动需求。
4、新能源——汽车下乡政策6月初有望出台,每辆车或补贴3000元-5000元
5月14日消息,新一轮汽车下乡政策呼之欲出,同时复工复产稳步推进,汽车产业供需两端受到提振。从多位业内人士处获悉,汽车下乡政策有望于6月初出台,鼓励车型为15万元以内的汽车(含燃油车及新能源汽车),每辆车补贴范围或在3000元-5000元。业内专家预计,汽车下乡将促进燃油车20万-30万辆销量,促进新能源汽车30万-50万辆销量。国家工信部、发改委4月曾展开汽车行业生产经营状况调研。当时有接近中汽协的人士透露,有车企代表建议再开展一轮“汽车下乡”以刺激汽车消费。
5、元宇宙——中国金融信息中心发布《金融元宇宙研究白皮书》
5月13日,中国金融信息中心召开《金融元宇宙研究白皮书》(以下简称“白皮书”)线上发布会。与会嘉宾描绘出“金融元宇宙”的未来样貌。白皮书认为,元宇宙新经济具有巨大的发展潜力,将引导一个国家或地区的金融发展创新方向。元宇宙的深度发展将可能重塑金融产业的模式和生态,而人依然是其中最重要的研究和服务主体。数字空间与物理空间的深度融合将加快金融行业数字化转型,形成新的金融产业机遇。银行、保险业是科技应用的前沿领地,“金融元宇宙”将为其打开新版图。当金融和元宇宙相结合,传统金融也将突破“时”与“空”的场景束缚,在客户获得具有科技感、沉浸感、补偿感的体验时,金融也将在拓客、触点营销等业务上迎来新机遇。
6、新能源——比亚迪发布CTB技术,首搭车型海豹开启预售
5月20日,比亚迪发布了CTB电池车身一体化技术及首款搭载CTB技术的e平台3.0车型——海豹。该车是继海豚之后,比亚迪海洋网旗下海洋生物系列的第二款纯电动轿车。比亚迪CTB电池车身一体化技术简化了车身结构和生产工艺,将电池上盖与车身地板进一步合二为一,从原来电池包“三明治”结构,进化成整车的“三明治”结构,从而提升整车安全、结构强度,以及性能表现。作为首款搭载CTB技术的e平台3.0车型,海豹是比亚迪在电动车先进技术领域的集大成之作,是对下一代电动车的实践探索和在产品上的实现。新车已正式开启预售,预售价格为21.28万-28.98万元。
7、光伏——欧盟委员会公布能源计划,到2025年太阳能光伏发电能力增一倍
5月18日,欧盟委员会公布名为“RepowerEU”的能源计划,快速推进绿色能源转型。计划提出,将欧盟“减碳55%”政策组合中2030年可再生能源的总体目标从40%提高到45%;建立专门的欧盟太阳能战略,到2025年将太阳能光伏发电能力翻一番,到2030年安装600GW;将热泵的部署率提高一倍,并采取措施将地热和太阳能整合到现代化的区域和公共供暖系统中;到2030年,可再生氢气生产1000万吨,进口1000万吨,以取代难以减碳的工业、运输部门所使用的天然气、煤炭和石油。欧盟委员会还宣布,欧盟凝聚力基金与共同农业政策(CAP)可通过自愿转让的方式向欧盟复兴措施基金(RRF)提供269亿欧元和75亿欧元。欧盟委员会将在今年秋天将创新基金2022年大规模征集的资金增加一倍,达到约30亿欧元。
8、数字经济——全国政协热议数字经济,地方政策陆续出台
5月17日,全国政协在京召开“推动数字经济持续健康发展”专题协商会,中共中央政治局常委、全国政协主席汪洋出席并讲话。他强调,要认真学习领会习近平总书记关于发展数字经济的重要论述,科学研判形势,增强发展信心,辩证看待和统筹把握发展和安全的关系,不断做强做优做大数字经济,使之更好服务和融入新发展格局、推动高质量发展。中共中央政治局委员、国务院副总理刘鹤出席会议并讲话。他强调,要努力适应数字经济带来的全方位变革,提高基础研究水平,支持平台经济、民营经济持续健康发展,研究支持平台经济规范健康发展具体措施,鼓励平台企业参与国家重大科技创新项目,支持数字企业在国内外资本市场上市。近100位全国政协委员参加会议,29位委员、专家在会上发言,140多位委员通过委员履职平台发表意见。
本周产业观察——“人民云”正式上线,关注信创、国资云、东数西算持续推进
5月20日,国家级数据云平台—“人民云”正式上线。“人民云”定位为大数据“存、管、用”的安全云、自主可控的信创云、国资监管的国资云、开放共赢的行业云。“人民云”基础技术平台以云存储、云网络、云算力、云安全、云管理、云生态、云机房等领域的全栈云服务能力,提供云主机、数据库、混合云、裸金属云、容器云、云原生等云产品服务;提供数据中心租赁、建设、机房托管、运维管理等IDC服务,为全国各级各地党政机关、央国企及各行各业的数字化转型提供全生命周期服务及解决方案。“人民云”还将为各类新产品、新技术、新应用提供技术支撑、网络平台、商用环境,与合作伙伴共同构建云上生态,聚焦党建、政务、农业、金融、医疗、教育、音视频、芯片、汽车、5G、工业AI、元宇宙、文旅等行业领域。据了解,“人民云”将在京津冀、长三角、珠三角、成渝地区规划布局新型数据中心和新型算力中心。为积极响应国家“东数西算”工程,“人民云”还将加快布局西部算力枢纽节点,投建数据中心。
▶ 国资云:保护国有数据资产安全
“国资云”是地方政府主导下的国有企业整合云平台,是在国资委《关于加快推进国有企业数字化转型工作的通知》要求及各地方国资委统筹规划下,统一交由地方政府作为采购、建设的主导方,进行信息化顶层设计;各市管、委管企业将本级算力资源、系统数据迁移接入到“国资云”平台,从而形成的地方国资系统主导下的整合云平台。保护国有数据资产安全是建设国资云的核心目的,数据资产国有化成为执政能力现代化基础 。
“国资云”政策发布的根本原因是近年来网络安全事件频发,随着《数据安全法》、《个人信息保护法》等法律的颁布与实施 ,“党管数据,数据安全”将成为国家经济发展过程中的底线,“国资云”应运而生。
2021年以来,地方国资云持续推进。目前,天津、浙江、四川、重庆等地基本已经落地“国资云”的基础设施平台。“人民云”的上线进一步扩大“国资云”的应用基础至全国范围。
2021年3月,天津“国资云”开始运营。2021年8月27日,天津市国资委下发了一份《关于加快推进国企上云工作完善国资云体系建设的实施方案》文件,文件明确要求:各企业不得再与第三方公有云平台新签、续签云资源租用合同,租约到期起2个月内全部迁移至国资云,原则上最迟应于2022年9月30日全部迁移至国资云。
2021年3月,浙江“国资云”开始运营。目前,浙江“国资云”已完成省交投集团、省国贸集团、省建投集团、省能源集团、物产中大集团5家单位、6个系统的云资源部署。
2021年4月,四川“国资云”开始运营。四川能投集团和四川电信形成了联合运营的创新模式,保证对四川省内所有省、市属国企的落地服务。
2019年9月,重庆已进行“国资云”平台(一期)项目人工智能支撑平台招标;2021年7月30日,重庆发布“国资云”平台(二期)业务平台建设项目招标公告。
未来四年国资云有望快速发展,至2025年达到近150亿元市场规模。计世资讯发布了《2021-2022年中国国资云市场发展状况研究报告》,报告认为,云服务模式的转变叠加国企数字化转型,带来采购与集成主导权发生变化,国资云市场规模快速发展,2021年达36.5亿元。未来4年中国国资云市场将保持快速增长的势头,年均复合增长率将达到41.53%,预计到2025年中国国资云市场规模约146.48亿元。
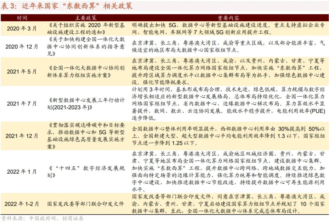
▶ 东数西算:推动数据中心合理布局
“东数西算”即“东数西算工程”,指通过构建数据中心、云计算、大数据一体化的新型算力网络体系,将东部算力需求有序引导到西部,优化数据中心建设布局,促进东西部协同联动。 2022年2月17日,从国家发改委获悉,国家发改委、中央网信办、工业和信息化部、国家能源局联合印发通知,同意在京津冀、长三角、粤港澳大湾区、成渝、内蒙古、贵州、甘肃、宁夏等8地启动建设国家算力枢纽节点,并规划了10个国家数据中心集群。“东数西算”工程正式全面启动。
“东数西算”工程正式全面启动数个月来,全国各省市都在陆续公布建设规划。据发改委统计,今年以来,全国10个国家数据中心集群中,新开工项目25个,数据中心规模达54万标准机架,算力超过每秒1350亿亿次浮点运算,约为2700万台个人计算机的算力,带动各方面投资超过1900亿元。其中,西部地区投资比去年同期增长6倍,投资总体呈现出由东向西转移的良好趋势。
▶ 信创:保障数字经济本质安全
信创,即信息技术应用创新产业,其是数据安全、网络安全的基础,也是新基建的重要组成部分。发展信创是为了解决本质安全的问题。本质安全也就是说,现在先把它变成我们自己可掌控、可研究、可发展、可生产的。过去很多年间,国内 IT 底层标准、架构、生态等大多数都由国外 IT 巨头制定的,由此存在诸多安全风险。因此,我们要逐步建立基于自己的 IT 底层架构和标准,形成自有开放生态,而这也是信创产业的核心。通俗来讲,就是在核心芯片、基础硬件、操作系统、中间件、数据服务器等领域实现国产替代。
CPU和操作系统居于信创生态核心地位。信创产业以信息技术产品生态体系为基础框架。当前传统的信息技术产业主要由四部分组成:基础设施、基础软件、应用软件以及网络安全。随着新一代信息技术创新发展,云服务、系统集成方也成为信息技术产业的重要组成部分。
市场规模过万亿,聚焦高端产业。信创产业发展初期主要依靠政策驱动,为国内IT厂商提供发展的沃土。在政府、企业等多方面共同努力下,我国信创产业市场规模不断扩大,呈现出百花齐放、融合应用、技术创新、人才涌动的特点,市场释放出前所未有的活力。2020年中国信创产业市场规模为1.05万亿元,2021年约为1.1万亿元,增长4.8%。
整体来看, “人民云”是人民数据的信息化底座和支撑平台,被定位为大数据“存、管、用”的安全云、自主可控的信创云、国资监管的国资云、开放共赢的行业云,为“国资云”在全国范围内的落地提供了基础平台,有力的保障了信创产业追求本质安全的核心需求。同时 “人民云”拟在京津冀、长三角、珠三角、成渝地区合理规划布局新型数据中心和新型算力中心,有助于国家“东数西算”战略的推进。建议关注国资云、东数西算和信创方面的投资机会。
06
数据·估值——整体A股估值上行
本周全部A股估值水平上行。截至5月20日收盘,全部A股PE(TTM)上行0.3X至13.8X,处于历史估值水平的30.3%分位数。创业板本周上行,PE(TTM)上行0.9X至37.0X,处于历史估值水平的15.0%分位数。代表大盘股的沪深300指数PE(TTM)本周上行0.2X至11.3X,处于历史估值水平的35.0%分位数。代表中小盘股的中证500指数PE(TTM)本周上行0.3至15.3X,处于历史估值水平的0.9%分位数。
在行业估值方面,本周板块估值涨跌分化,其中,电气设备板块估值上涨较多,涨幅超过2.0X。其中,电气设备板板块上涨2.4X至34.9X,处于46.7%历史分位;医药生物估值下跌0.4X至24.5X,处于1.5%历史分位。截至5月20日收盘,一级行业估值排名前五的行业分别是农林牧渔、社会服务、国防军工、美容护理、计算机。
- END -
相 关 报 告
【招商策略】M2与社融背离对A股意味着什么?——A股投资策略周报(0515)
【招商策略】复工、产业资本增持、回购、人民币贬值与 A 股转机——A 股投资策略周报(0424)
【招商策略】降准的信号意义、疫情的影响和投资的应对——A股投资策略周报(0417)
【招商策略】稳增长投资大年,项目投向何处?——A股投资策略周报(0410)
【招商策略】利润向上游倾斜:最新工业企业盈利和出口透露的信息——A股投资策略周报(0327)
【招商策略】美联储加息落地后,各类资产怎么走?——A股投资策略周报(0320)
【招商策略】今年开年下跌与去年有何异同——A股投资策略周报(0123)
【招商策略】市场在担心什么?有何转机?——A股投资策略周报(0116)
【招商策略】当前风格剧烈波动的原因和应对策略——A股投资策略周报(0109)
【招商策略】趋于平淡,酝酿波动——A股投资策略周报(1107)
【招商策略】市场预期混乱,等待弥合的信号——A股投资策略周报(1017)
【招商策略】渐宽的流动性、更荒的资产荒与渐深入央企改革——A股投资策略周报(0926)
【招商策略】假期间港股调整对A股影响几何?——A股投资策略周报(0921)
【招商策略】为什么你觉得现在既像2015,又像2018——A股投资策略周报(0912)
【招商策略】类“资产荒”再现,四大逻辑把握投资机会——A股投资策略周报(0905)
分 析 师 承 诺
重 要 声 明