上周央行公开市场投放量与回笼量持平,短、长端国债收益率上行。股市方面,北上资金净流入,融资资金净流出;新成立基金规模上升,ETF净流出,重要股东净减持规模下降,IPO规模缩小,股市流动性有所改善。从投资者偏好来看,北上资金净买入食品饮料、化工、电气设备等,融资净买入汽车、电气设备、银行等;宽指ETF以净赎回为主,行业ETF申赎参半,金融地产(不含券商)ETF申购最多。美元指数回升,人民币相对美元升值,海外市场风险偏好改善。
核心观点
⚑ 公募基金发行近期稳中回升,私募未来计划加仓占比提高。最新数据显示,截止2022年4月末,开放式偏股型公募基金规模7.06万亿元,其中股票型2.18万亿元,混合型4.88万亿元,相比2022年3月末的规模均有所下降。参考新发基金情况进行估算,4月偏股类公募基金中的老基金净赎回约480亿份,净申赎比例为-0.82%。目前公募基金发行虽然已经降至历史极低水平,但5月中旬以来公募基金已连续三周缓慢回升,显示市场情绪有所修复。从私募的仓位来看,截止5月末,股票主观多头策略型私募基金的平均仓位为69.60%,相较于4月末略降0.4%。不过从未来调仓计划来看,6月初调查数据显示,私募基金计划加仓占比提高。
⚑ 上周(5月30日-6月2日)央行公开市场投放量与回笼量持平,未来一周将有500亿元逆回购到期。
⚑ 货币市场利率下行,短、长端国债收益率上行,同业存单发行规模下降,发行利率均上行。截至6月2日,R007下行15.1bp,DR007下行8.6bp,1年期国债收益率上行4.3bp,10年期国债收益率上行6.3bp,同业存单发行规模减少2406.4亿元,1M/3M/6M同业存单利率均上行。
⚑ 股市方面,A股市场流动性改善,北上资金净流入,基金发行稳中回升。北上资金流入,净流入253.4亿元;融资余额下降,融资资金净卖出30.9亿元;ETF净流出71.8亿元;新成立偏股类公募基金份额增加。重要股东净减持规模下降,公布的计划减持规模下降。
⚑ 从投资者偏好来看,陆股通净买入规模较高的行业有食品饮料、化工、电气设备等,净卖出规模较高的行业是房地产、建筑装饰、建筑材料等;融资资金买入较多的为汽车、电气设备、银行等,净卖出较多的包括医药生物、非银金融、化工等。个股方面,陆股通净买入五粮液最多,净卖出海螺水泥最多;融资客大幅加仓比亚迪,卖出较多的为中国中免、东方财富、五粮液等。宽指ETF以净赎回为主,其中创业板(含创业板50)ETF赎回最多;行业ETF申赎参半,其中金融地产(不含券商)ETF申购较多,信息技术ETF赎回较多。净申购最高的为华夏上证科创板50ETF;净赎回最高的为华夏上证50ETF。
⚑ 海外市场方面,美元指数回升,短端美债收益率上行,长端美债收益率上行,FRA-OIS利差缩小,人民币相对美元升值。具体地,VIX指数下降0.93至24.79。美债1年期收益率上行17.0bp,10年期收益率上行22.0bp。美元指数上升0.53点。人民币外汇指数上升0.62点。
⚑ 风险提示:政策支持不及预期;海外政策超预期收紧
01
流动性专题
※ 近期基金发行缓慢回升,私募计划加仓占比提高
4月公募基金份额缩小,但近期基金发行缓慢回升。最新数据显示,截止2022年4月末,开放式偏股型公募基金规模7.06万亿元,其中股票型2.18万亿元,混合型4.88万亿元,相比2022年3月末的规模均有所下降。从基金份额来看,开放式偏股类公募基金份额合计5.83万亿份,其中股票型1.77万亿份,混合型4.06万亿份,分别较前期增加544亿份和减少855亿份,基金份额总体缩小。
考虑到4月股票型+混合型基金发行规模为169亿份,据此估算,4月偏股类公募基金中的老基金净赎回约480亿份,净申赎比例为-0.82%。在4月公募基金重仓指数跌幅明显的情况下,基金参与新发基金申购热情不高,基金发行规模下降;同时老基金获得投资者的赎回。目前公募基金发行虽然已经降至历史极低水平,但5月中旬以来公募基金已连续三周缓慢回升,显示市场情绪有所修复。
私募基金仓位稳中略降,未来计划加仓占比提高。从私募的仓位来看,截止5月末,股票主观多头策略型私募基金的平均仓位为69.60%,相较于4月末略降0.4%,或与市场反弹后部分资金选择落袋为安有关。不过从未来调仓计划来看,6月初的调查数据显示,私募基金计划大幅加仓的占比6.71%,相比前期提高2%;加仓的占比36%,相比前期提高8.6%。
02
监管动向
03
货币政策工具与资金成本
上周(5月30日-6月2日)公开市场投放量与回笼量持平。为维护银行体系流动性合理充裕,央行开展逆回购400亿元,同期有400亿元央行逆回购到期,未来一周将有500亿元逆回购到期。
货币市场利率下行,R007与DR007利差缩小;短、长端国债收益率上行,期限利差扩大。截至6月2日,R007为1.67%,较前期下行15.1bp,DR007为1.63%,较前期下行8.6bp,两者利差缩小6.4bp至0.05%。1年期国债到期收益率上升4.3bp至1.96%,10年期国债到期收益率上升6.3bp至2.76%,期限利差扩大2.0bp至0.80%。
同业存单发行规模下降,发行利率均上行。5月30日-6月2日,同业存单发行294只,较上期减少246只;发行总规模1435.4亿元,较上期减少2406.4亿元;截至6月2日,1个月、3个月和6个月发行利率分别较前期变化16.3bp、11.9bp、4.0bp至1.86%、2.09%、2.16%。
04
股市资金供需
(1)资金供给
资金供给方面,5月30日-6月2日,新成立偏股类公募基金34.7亿份,较前期增多4.5亿份。股票型ETF较前期净流出,对应净流出71.8亿元。全周整个市场融资净卖出30.9亿元,从前期净流入转为净流出,截止6月2日,A股融资余额为14407.0亿元。陆股通本周净流入,当周净流入规模为253.4亿元,从前期净流出转为净流入。
(2)资金需求
资金需求方面,5月30日-6月2日,IPO融资金额回落至12.4亿元,共有3家公司进行IPO发行,截至6月6日公告,未来一周将有2家公司进行IPO发行,计划募资规模14.0亿元。重要股东净减持规模缩小,净减持34.7亿元;公告的计划减持规模68.7亿元,较前期下降。
限售解禁市值为300.7亿元(首发原股东限售股解禁143.0亿元,首发一般股份解禁1.9亿元,定增股份解禁150.9亿元,其他4.9亿元),较前期下降。未来一周解禁规模上升至639.5亿元(首发原股东限售股解禁368.9亿元,首发一般股份解禁6.2亿元,定增股份解禁247.0亿元,其他17.4亿元)。
05
投资者情绪
5月30日-6月2日,当周融资买入额为2395.5亿元;截止6月2日,占A股成交额比例为7.2%,较前期上升,投资者交易活跃度增强,股权风险溢价下降。
06
投资者偏好
(1)陆股通
5月30日-6月2日,陆股通资金净流入253.4亿元。行业偏好上,食品饮料、化工、电气设备这三个行业净买入规模较高,买入金额分别为58.7亿元、45.6亿元、31.0亿元。净卖出规模较高的行业是房地产、建筑装饰、建筑材料等行业。个股方面,净买入规模较高的主要包括五粮液(+14.3亿元)、贵州茅台(+13.2亿元)、招商银行(+11.5亿元)等;净卖出规模较高的主要包括海螺水泥(-9.7亿元)、比亚迪(-5.7亿元)、天赐材料(-5.3亿元)等。
(2)融资交易
5月30日-6月2日,融资资金净流出30.9亿元。具体来看,本周融资资金买入汽车(+12.2亿元)、电气设备(+11.7亿元)、银行(+7.2亿元)等行业,净卖出医药生物(-14.0亿元)、非银金融(-13.8亿元)、化工(-8.4亿元)等行业。个股方面,融资净买入规模较高的为比亚迪(+4.7亿元)、小康股份(+4.3亿元)、阳光电源(+3.6亿元)等;融资净卖出规模较高的包括中国中免(-7.0亿元)、东方财富(-4.7亿元)、五粮液(-3.5亿元)等。
(3)ETF净申购赎回
5月30日-6月2日,ETF净赎回,当周净赎回44.8亿份,宽指ETF以净赎回为主,其中创业板(含创业板50)ETF赎回最多;行业ETF申赎参半,其中金融地产(不含券商)ETF申购较多,信息技术ETF赎回较多。具体的,沪深300ETF净赎回9.5亿份;创业板ETF净赎回11.9亿份;中证500ETF净申购1.0亿份;上证50ETF净赎回9.2亿份。双创50ETF净赎回6.4亿份。行业方面,信息技术ETF净赎回12.7亿份;消费ETF净赎回9.6亿份;医药ETF净赎回5.2亿份;券商ETF净申购1.3亿份;金融地产ETF净申购6.0亿份;军工ETF净申购4.7亿份;原材料ETF净申购0.4亿份;新能源&智能汽车ETF净赎回0.8亿份。
5月30日-6月2日,股票型ETF净申购规模最高的为华夏上证科创板50ETF(+11.3亿份),南方中证全指房地产ETF(+7.6亿份)净申购规模次之;净赎回规模最高的为华夏上证50ETF(-8.7亿份),华安创业板50ETF(-8.4亿份)次之。
07
外汇市场
5月30日-6月3日,美元指数回升,人民币相对美元升值。截止6月3日,美元指数收于102.17,较前期(5月29日)上升0.53点,人民币汇率指数较前期上升0.6点收于100.7点,美元兑人民币中间价下降、即期汇率下降、离岸汇率下降,分别为6.71、6.67、6.65,人民币升值。
另外,美元兑港币汇率有所回落,港币相对美元有所升值。
08
海外金融市场流动性跟踪
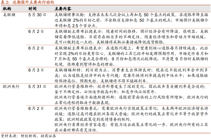
(1)国外主要央行动向
美联储理事沃勒表示支持在未来几次会议上再加息50个基点的政策。在通胀率降至接近美联储2%的目标之前,不会取消支持加息50个基点的观点。美联储副主席布拉德表示美联储的工具已经开始发挥预期作用。市场定价6月和7月加息50个基点是合理的。9月份加息情况比较难说,不清楚9月份时美联储的处境。很难看到暂停加息的理由。美联储梅斯特表示需要尽快将利率提高到中性水平;如果通胀继续保持高位,预期失控,美联储将不得不猛踩刹车。
欧洲央行管委维斯科表示经济形势发生了深刻变化,因此放弃负关键利率是合适的;鉴于不确定性,必须逐步提高利率;加息步伐必须有序。欧洲央行管委维勒鲁瓦表示需要欧洲央行实现政策正常化,欧洲央行首席经济学家连恩表示有能力迈出政策正常化的一步。欧洲央行所有的工具在必要时都具有灵活性。
6月3日,美国劳工部公布数据显示,美国5月季调后非农就业人口39万人,预期32.5万人,前值42.8万人,为2021年4月以来最小增幅。本周美国5月CPI数据将出炉,欧洲央行将公布利率决议。
(2)利率
最近一周美联储总资产规模扩大。截止6月1日,美联储持有资产规模89150.5亿美元,相比前期(5月25日)扩大7.69亿美元。其中,持有国债规模57707.79亿美元,相比前期扩大13.62亿美元。
5月30日-6月3日,短、长端美债收益率上行,利差扩大,FRA-OIS利差缩小。美国1年期国债收益率上行17.0bp至2.18%,10年期国债收益率上行22.0bp至2.96%,利差扩大5.0bp至0.78%,截止6月5日,FRA-OIS利差为14.3bp,较前期(5月29日)下降2.0bp,处于2010年以来的23.96%分位。
(3)海外市场情绪
上周VIX指数回落,全周较前期(5月29日)下降0.93点至24.79,市场风险偏好改善。美国5月新增非农就业人数大幅超出预期,显示就业市场仍然强劲,加剧市场对美联储紧缩预期的担忧,上周标普500指数下跌0.98%,纳斯达克指数下跌1.20%。
- END -
相 关 报 告
《北上资金加仓交运化工,基金发行缓慢回升——金融市场流动性与监管动态周报(0530)》
《细数本轮反弹中的资金百态——金融市场流动性与监管动态周报(0523)》
《北上流出融资流入,美债长端利率冲高回落——金融市场流动性与监管动态周报(0516)》
《近两月新股破发比例提升,重要股东二级市场净增持———金融市场流动性与监管动态周报(0509)》
《个人养老金政策落地,人民币快速贬值——金融市场流动性与监管动态周报(0425) 》
《社融和流动性加速改善,ETF大幅净申购——金融市场流动性与监管动态周报(0418)》
《中美利差逼近倒挂,北上资金小幅流出——金融市场流动性与监管动态周报(0411)》
《股市资金供需双弱,超额流动性转正——金融市场流动性与监管动态周报(0321)》
《社融偏弱增大宽货币概率,静待美联储加息落地——金融市场流动性与监管动态周报(0314)》
《1月公募基金逆势申购,全球风险偏好下降——金融市场流动性与监管动态周报(0307)》
《美联储加息主流预期重回25bp,私募规模逆势扩张(0221)》
《中美利差快速收窄,外资加仓稳增长——金融市场流动性与监管动态周报(0214)》
《美元指数冲高回落,美债收益率大幅攀升——金融市场流动性与监管动态周报(0207)》
《货币宽松不止,陆股通与杠杆资金现背离——金融市场流动性与监管动态周报(0124)》
《降息吹响稳增长号角,ETF连续大幅申购——金融市场流动性与监管动态周报(0117)》
分 析 师 承 诺
特别提示
一般声明