近期在政策发力和居民预期好转等因素作用下,地产销售回暖,带动产业链相关建材、家电、家具等领域景气度均出现边际改善;此外随着复工复产的推进,中游制造领域景气度上行,机床等产量同比增幅扩大;通信、光伏等领域继续保持较高景气度。后续随着政策发力、施工旺季到来,推荐关注景气度边际好转的地产相关产业链以及中游制造等领域。
核心观点
【本周关注】6月以来商品房成交市场回暖,十日均值呈明显上升趋势。二手房成交市场需求不减,成交面积创今年新高。房地产市场的持续回暖带动相关产业,上游的建材和下游的家电与家具景气度上升明显。上游建材行业来看,虽然企业库存玻璃处于两年来的高位,但是相关企业的产能和开工率仍然不见下滑,说明建材行业整体对未来发展形势乐观,未来可以期待行情继续;家用电器方面,部分电器产品如洗衣机价格持续上涨,同时线上零售增长明显,随着后续疫情管控的放松,家电线下市场将会迎来更多机会,利好家用电器行业后续发展;家具方面,今年以来家具产品的PPI持续走高,全国规模以上家具卖场销售额同步增长,家具行业企业生产意愿较高,相关需求韧性较大,家具行业高景气维持的条件充分,建议保持关注。
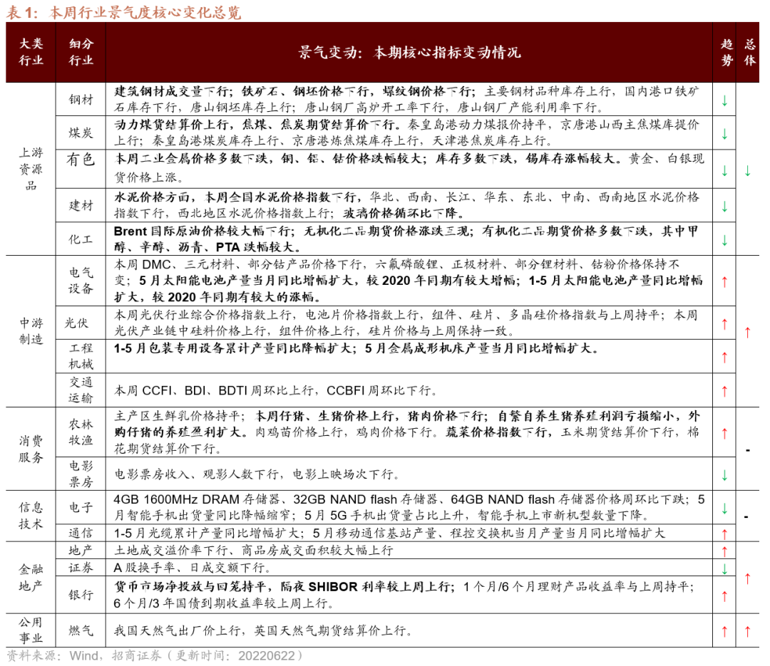
【信息技术】4GB 1600MHz DRAM存储器、32GB NAND flash存储器、64GB NAND flash存储器价格周环比下跌;5月智能手机出货量同比降幅缩窄;5G手机出货量占比上升,智能手机上市新机型数量下降;1-5月光缆累计产量同比增幅扩大;5月移动通信基站产量、程控交换机当月产量同比增幅扩大。
【中游制造】本周DMC、三元材料、部分钴产品价格下行,六氟磷酸锂、正极材料、部分锂材料、钴粉价格保持不变;本周光伏行业综合价格指数上行,电池片价格指数上行,组件、硅片、多晶硅价格指数与上周持平;本周光伏产业链中硅料价格上行,组件价格上行,硅片价格与上周保持一致;5月太阳能电池产量当月同比增幅扩大,较2020年同期有较大增幅;1-5月太阳能电池产量同比增幅扩大;1-5月包装专用设备累计产量同比降幅扩大;5月金属成形机床产量当月同比增幅扩大;CCFI、BDI、BDTI周环比上行,CCBFI周环比下行。
【消费需求】本周生鲜乳价格持平。本周仔猪、生猪价格上行,猪肉价格下行;自繁自养生猪养殖利润亏损缩小,外购仔猪的养殖盈利扩大。肉鸡苗价格上行,鸡肉价格下行。蔬菜价格指数下行,玉米期货结算价下行,棉花期货结算价下行。本周电影票房收入、观影人数下行,电影上映场次下行。
【资源品】建筑钢材成交量十日均值周环比下行。铁矿石、钢坯价格下行,螺纹钢价格下行;主要钢材品种库存上行,国内港口铁矿石库存下行,唐山钢坯库存上行;唐山钢厂高炉开工率下行,唐山钢厂产能利用率下行。动力煤期货结算价上行,焦煤期货结算价下行,焦炭期货结算价下行。秦皇岛港煤炭、京唐港炼焦煤库、天津港焦炭库存上行。玻璃、水泥价格指数下行。Brent国际原油价格大幅下行。无机化工品期货价格涨跌互现;有机化工品期货价格多数下跌,其中甲醇、辛醇、沥青、PTA跌幅较大。本周工业金属价格多数下跌,铜、铝、钴价格跌幅较大;库存多数下跌,锡库存涨幅较大;黄金、白银现货价格上涨。
【金融地产】货币市场投放与回笼持平,隔夜SHIBOR利率较上周上行。A股换手率、日成交额下行。本周土地成交溢价率下行、商品房成交面积大幅上行。
【公用事业】我国天然气出厂价上行,英国天然气期货结算价上行
风险提示:产业扶持度不及预期,宏观经济波动。
目录
01
本周行业景气度核心变化总览
1、本周关注: 商品房成交回暖,产业链景气度边际改善
6月以来,商品房成交市场回暖,十日均值呈明显上升趋势。随着经济复苏的继续和各项房地产政策的落地,商品房成交市场行情出现明显好转,30大中城市成交面积十日均值上升趋势明显。2022年6月20日,30大中城市商品房成交面积为61.18万平方米,环比5月同期上升41%,十日均值为57.62万平方米,环比5月上升73.6%。当前商品房十日成交面积均值已达到2022年以来最高水平,且高于2021年同期25.11%。
二手房成交市场需求不减,成交面积创今年新高。随着疫情的反复和经济增长的压力,2022年二手房市场陷入低谷,13大中城市二手房成交十日均值在2月17日到达最低点0.17万平方米。2022年6月以后,各项政策的出台,金融环境的宽松以及民众预期的增强使得二手房成交市场保持恢复态势。截至2022年6月21日,13大中城市二手房十日成交均值为2.19万平方米,环比2022年5月同期增长37.1%,且高于2021年同期49.38%。
房地产市场的持续回暖带动相关产业,上游的建材和下游的家电与家具景气度上升明显。
建筑装潢方面,企业玻璃库存和玻璃开工率同步提升。随着各企业持续复工复产,宏观经济产业链持续修复以及房地产市场的回暖,建筑装潢行业生产意愿高涨。企业库存方面,2022年6月17日,企业玻璃库存当周值为7884.40万重箱,创下2022年以来新高,环比上月同期增长7.93%,同比去年同期增长272.68%;产能方面,浮法玻璃产能当周值为5185.50万吨/年,环比上月同期增长1.14%,同比去年同期增长0.65%;开工率方面,浮法玻璃开工率为87.88%,环比上月同期增长0.67%,同比去年同期减少0.82%。企业库存走高,但是企业生产意愿不减,说明建筑装潢企业对于行业大势保持乐观,可以期待后续行情。
家用电器方面,部分家电产品景气度边际改善。随着房地产的回暖和各项消费复苏政策的推行,部分家电产品呈现边际改善状态,其中洗衣机的火热程度最为明显。2022年5月数据,36城市的洗衣机平均价格为3152.10元/台,环比上月减少16.04元/台,同比去年同期上升37.54元/台,景气度较高。从市场类型来看,国内线上洗衣机零售额同比增长42.80%,国内线下洗衣机零售额同比下降26.50%,线上销售火热。当前,各地疫情管控依旧严厉,线下市场销售短期内难以好转,但是线上市场的火热将拓宽家电企业销路,帮助库存去化和业绩持续增长。
家具方面,得益于房地产行业的回暖,生产和销售指标出现快速增长态势。2022年5月,生产方面,家具制造业PPI同比增长2.00%,总体上延续了2021年以来的趋势;销售方面,全国规模以上家居卖场销售额1230.92亿元,环比上月增长21.68%,同比增长24.86%。房地产交易回暖,部分地区疫情管控措施开始放松,将为家具装修市场提供巨大增长空间,未来景气度有望继续维持。
总结来看,房地产市场的回暖带动了产业链行业景气度的边际改善。中国房地产市场在2月到达冰点,但随着疫情管控成效的显现和居民对未来预期的转好,房市从3月开始发力,到6月为止,商品房和二手房交易市场出现明显复苏。房地产的复苏也带动了产业链相关行业的经营,上游建材行业来看,虽然企业库存玻璃处于两年来的高位,但是相关企业的产能和开工率仍然不见下滑,说明建材行业整体对未来发展形势乐观,未来可以期待行情继续;家用电器方面,部分电器产品如洗衣机价格持续上涨,同时线上零售增长明显,随着后续疫情管控的放松,家电线下市场将会迎来更多机会,利好家用电器行业后续发展;家具方面,今年以来,家具产品的PPI持续走高,全国规模以上家具卖场销售额同步增长,家具行业企业生产意愿高涨,相关需求旺盛,家具行业高景气维持的条件充分,建议保持关注。
2、行业景气度核心变化总览
02
信息技术产业
1、存储器价格部分下跌
4GB 1600MHz DRAM存储器、32GB NAND flash存储器、64GB NAND flash存储器价格周环比下跌。截至6月21日,4GB 1600MHz DRAM价格周环比下行1.06%至2.33美元;32GB NAND flash价格周环比下行0.05%至2.16美元;64GB NAND flash价格周环比下行0.50%至4.01美元。
2、5月智能手机出货量同比降幅明显缩窄
5月智能手机出货量同比降幅缩窄。5月智能手机出货量当月值2055.9万部,当月同比下行9.1%,降幅较4月份收窄25.3个百分点;1-5月份智能手机出货量累计值为10600万部,累计同比下行27.0%,降幅较上月缩窄3.4个百分点。
3、5月5G手机出货量占比上升,智能手机上市新机型数量环比下降
5月5G手机出货量占比上升。5月手机出货量当月值为2080.5万部,较上月上升15.08%,其中5G手机出货量为1773.9万部,占比85.26%,出货占比较上月上升4.59个百分点。
5月智能手机上市新机型数量环比下降。5月份智能手机上市新机型数量为19款,较上月减少17款,较去年同期下降9.52%。5月份智能手机市场累计占有率为98.2%,较上月扩大0.1个百分点。
4、1-5月光缆累计产量同比增幅扩大
1-5月光缆累计产量同比增幅扩大。1-5月光缆累计产量为134.83百万芯千米,累计同比增长10.4%,增幅较上月扩大2.2个百分点,仍然维持较高增速。
5、5月移动通信基站产量、程控交换机当月产量当月同比增幅扩大
5月份移动通信基站产量当月同比增幅扩大。5月移动通信基站产量当月值为73.8万信道,当月同比上升22.0%(前值21.6%);2022年1-5月,我国移动通信基站产量为332.6万信道,累计同比上行23.1%,增幅较前值收窄2.8个百分点。
5月份程控交换机产量当月同比增幅扩大。5月份程控交换机产量当月值为167.2万线,同比上升405.1%(前值115.0%);1-5月份累计产量为600.0万线,累计同比上行173.8%,增幅较上月大幅扩大120个百分点。
03
中游制造业
1、本周DMC 、三元材料、部分钴产品价格下行
本周DMC、三元材料、部分钴产品价格下行,六氟磷酸锂、正极材料、部分锂材料、钴粉价格保持不变。在电解液方面,截至6月22日,电解液溶剂DMC价格周环比下行1.69%至5800元/吨;六氟磷酸锂价格维持在24.50万元/吨。在正极材料方面,截至6月22日,电解镍Ni9996现货均价维持在212100.0元/吨;电解锰市场平均价格维持在16700.0元/吨。在锂原材料方面,截至6月22日,氢氧化锂价格维持在467500元/吨;电解液锰酸锂价格维持在6万元/吨;电解液磷酸铁锂价格维持在7万元/吨;三元材料价格周环比下行0.15%至341.5元/千克;钴产品中,截至6月22日,钴粉价格维持在435元/千克;氧化钴价格周环比下行1.72%至285.0元/千克;四氧化三钴价格周环比下行0.85%至292.5元/千克;电解钴价格周环比下行7.47%至409000元/吨。
2、光伏行业综合价格指数上行
本周光伏行业综合价格指数上行,电池片价格指数上行,组件、硅片、多晶硅价格指数与上周持平。截至6月20日,光伏行业综合价格指数为57.01,较上周上升0.16%;组件价格指数为39.07,与上周持平;电池片价格指数为29.82,较上周上升0.68%;硅片价格指数为54.85,与上周持平;多晶硅价格指数为165.33,与上周持平。
本周光伏产业链中硅料价格上行,组件价格上行,硅片价格与上周保持一致。在硅料方面,截至6月20日,国产多晶硅料价格为39.78美元/千克,较上周上行0.09%;进口多晶硅料价格为39.78美元/千克,较上周上行0.09%。在组件方面,截止06月20日,晶硅光伏组件的价格为0.21美元/瓦,较上周下行0.47%;薄膜光伏组件的价格为0.23美元/瓦,较上周下行0.43%。在硅片方面,截止6月20日,多晶硅片价格为0.31美元/片,与上周持平。
3、1-5月太阳能电池产量累计同比增幅扩大
5月太阳能电池产量当月同比增幅扩大,较2020年同期有较大增幅。5月份太阳能电池产量当月值为2534.8万千瓦,当月同比增长31.4%,增幅较4月扩大了10.6个百分点,相比2020年同期增长24.31%。
1-5月太阳能电池产量同比增幅扩大,较2020年同期有较大的涨幅。1-5月太阳能电池产量累计值11422.1万千瓦,累计同比增长29.9%,增幅较1-4月扩大了2.4个百分点,增幅较2020年同期增长33.77%。
4、1-5月包装专用设备累计产量同比降幅扩大
1-5月包装专用设备累计产量同比降幅扩大。1-5月包装专用设备累计产量为26.68万台,同比减少40.5%,降幅较1-4月扩大了3.5个百分点。
5、5月金属成形机床产量当月同比增幅扩大
5月金属成形机床产量当月同比增幅扩大。5月金属成形机床当月产量为4.2万台,同比上行110.0%,增幅较上月扩大51.7个百分点。
6、CCFI、BDI、BDTI周环比上行,CCBFI周环比下行
本周中国出口集装箱运价指数CCFI周环比上行,中国沿海散货运价综合指数CCBFI周环比下行。在国内航运方面,截至6月17日,中国出口集装箱运价综合指数CCFI周环比上行0.71%至3253.5点;中国沿海散货运价综合指数CCBFI周环比下行0.05%至1052.09点。本周波罗的海干散货指数BDI、原油运输指数BDTI周环比上行。在国际航运方面,截至6月21日,波罗的海干散货指数BDI为2484.0点,较上周上行8.76%;原油运输指数BDTI为1207.0点,较上周上行5.23%。
04
消费需求景气观察
1、主产区生鲜乳价格持平
主产区生鲜乳价格与上周持平。截至6月21日,主产区生鲜乳价格报4.14元/公斤,与上周持平,较去年同期下降3.72%。
2、猪肉价格下行,蔬菜价格指数下行
本周仔猪、生猪价格上行,猪肉价格下行。截止6月16日,仔猪平均价41.73元/千克,周环比上行5.62%;生猪平均价15.90元/千克,周环比上行0.13%;猪肉平均价21.95元/千克,周环比下行2.18%。在生猪养殖利润方面,本周自繁自养生猪养殖亏损缩小,外购仔猪养殖盈利扩大。截至6月17日,自繁自养生猪养殖利润为-119.45元/头,较上周上行37.18元/头;外购仔猪养殖利润为85.38元/头,较上周上行38.14元/头。
在肉鸡养殖方面,肉鸡苗价格上行,鸡肉价格下行。截至6月17日,主产区肉鸡苗平均价格为2.79元/羽,周环比上行8.98%;截至6月17日,36个城市平均鸡肉零售价格为12.75元/500克,周环比下行0.31%。
蔬菜价格指数周环比下行,棉花期货结算价下行,玉米期货结算价下行。截至6月21日,中国寿光蔬菜价格指数为92.57,周环比下行2.14%;截至6月22日,棉花期货结算价格为113.85美分/磅,周环比下行5.64%;玉米期货结算价格为701.50美分/蒲式耳,周环比下行8.69%。
3、电影票房收入下行
本周电影票房收入、观影人数下行,电影上映场次下行。截至6月21日,本周电影票房收入3.82亿元,周环比下行18.36%;观影人数1082万人,周环比下行16.90%;电影上映195.64万场,周环比下行0.11%。
05
资源品高频跟踪
1、钢材成交量下行,铁矿石价格下行
建筑钢材成交量十日均值周环比下行。6月21日主流贸易商全国建筑钢材成交量为18.86万吨;从过去十日移动均值情况来看,主流贸易商全国建筑钢材成交量十日均值为14.31万吨,周环比下行10.14%。
本周铁矿石、钢坯价格下行,螺纹钢价格下行;主要钢材品种库存上行,国内港口铁矿石库存下行,唐山钢坯库存上行;唐山钢厂高炉开工率下行,唐山钢厂产能利用率下行。产量方面,截至6月10日,重点企业粗钢日均产量为228.86万吨/天,旬环比下行1.32%,全国粗钢预估日均产量为313.18万吨/天,旬环比下行1.06%。截至6月21日,螺纹钢价格为4333.00元/吨,周环比下行8.59%;截至6月21日,钢坯价格3941.00元/吨,周环比下行10.43%;截至6月21日,铁矿石价格指数为426.99,周环比下行12.79%。库存方面,截至6月17日,国内港口铁矿石库存量为12667.00万吨,周环比下行1.40%;截至6月16日,唐山钢坯库存量为79.37万吨,周环比上行23.92%;截至6月17日,主要钢材品种库存周环比上行1.64%至1572.55万吨。产能方面,截止6月17日,唐山钢厂高炉开工率59.52%,较上周下行0.8个百分点;唐山钢厂产能利用率77.00%,较上周下行0.11个百分点。
2、动力煤期货价格下降,焦煤、焦炭期货价下行
价格方面,秦皇岛港动力煤报价与上周持平、京唐港山西主焦煤库提价上行;动力煤期货结算价上行,焦炭、焦煤期货结算价下行。截至6月20日,秦皇岛港动力煤报价1205.00元/吨,与上周持平;截至6月21日,京唐港山西主焦煤库提价3300.00元/吨,周环比上行3.13%。截至6月22日,焦炭期货结算价收于2969.50元/吨,周环比下行15.59%;焦煤期货结算价收于2337.00元/吨,周环比下行15.97%;动力煤期货结算价855.80元/吨,周环比上行1.25%。截至6月19日,六大发电集团日均耗煤量77.92万吨,周环比上行2.61%。
库存方面,本周秦皇岛港煤炭、京唐港炼焦煤、天津港焦炭库存均上行。截至6月22日,秦皇岛港煤炭库存报530.00万吨,周环比上行6.00%;截至6月17日,京唐港炼焦煤库存报88.80万吨,周环比上行13.85%;天津港焦炭库存报36.00万吨,周环比上行5.88%。
3、全国水泥价格指数下行,多地区水泥价格指数下降
水泥价格方面,本周全国水泥价格指数下行,华北、西南、长江、华东、东北、中南地区水泥价格指数下行,西北地区水泥价格指数上行。截至6月21日,全国水泥价格指数为148.31点,周环比下行1.67%;长江地区水泥价格指数周环比下行1.16%至138.69点;东北地区水泥价格指数为148.02点,周环比下行2.28%;华北地区水泥价格指数为163.57点,周环比下行2.87%;华东地区水泥价格指数为141.79点,周环比下行1.02%;西北地区水泥价格指数为157.47点,周环比上行0.05%;西南地区水泥价格指数周环比下行1.53%至150.31点;中南地区水泥价格指数为148.71点,周环比下行2.49%。截至6月10日,浮法玻璃市场价为1859.10元/吨,旬环比下行3.36%。
4、Brent国际原油价格下行,有机化工品价格涨跌互现
Brent国际原油价格大幅下行。截至2022年6月21日,Brent原油现货价格周环比下行8.57%至120.83美元/桶,WTI原油价格下行7.91%至109.52美元/桶。在供给方面,截至2022年6月17日,美国钻机数量当周值为740部,较上周增加0.95%;截至2022年6月10日,全美商业原油库存量周环比上行0.47%至4.19亿桶。
无机化工品期货价格涨跌互现。截至6月21日,钛白粉市场均价较上周下行0.51%为19450.0元/吨。截至6月22日,纯碱期货结算价较上周下行5.53%至2750.00元/吨。截至6月19日,醋酸市场均价较上周下行14.89%至4230.00元/吨;截至6月10日,全国硫酸价格周环比上行0.27%至949.60元/吨。
有机化工品期货价格多数下跌,其中甲醇、辛醇、沥青、PTA跌幅较大。截至6月22日,甲醇结算价为2690.0元/吨,较上周下行7.66%;PTA结算价为6850.00元/吨,较上周下行5.67%;纯苯结算价为9966.67元/吨,较上周持平;甲苯结算价为8682.00元/吨,较上周下行2.81%;二甲苯结算价为8404.00元/吨,较上周下行4.32%;苯酐期货结算价下行1.23%至8716.67元/吨;苯乙烯结算价为10390.91元/吨,较上周下行4.38%;乙醇结算价为7587.50元/吨,较上周下行0.33%;辛醇结算价为10108.33元/吨,较上周下行10.21%
5、工业金属价格多数下跌,库存多数下降
本周工业金属价格多数下跌,铜、铝、钴价格跌幅较大;库存多数下跌,锡库存涨幅较大。截至6月22日,锡价格较上周下行2.73%为240250.0元/吨;钴价格较上周下行5.77%为408000.0元/吨;铅价格15225.0元/吨,周环比上行1.84%;铝价格周环比下行1.49%至19770.0元/吨;铜价格68280.0元/吨,周环比下行4.30%;长江有色市场锌价格为25650.0元/吨,周环比下行1.65%;长江有色金属镍价格周环比下行0.72%至207800.0元/吨。
库存方面,锡、铅库存增加,其他库存均下降。截至6月21日,LME锡库存周环比上行11.13%至3345.0吨;LME铅库存较上周上行0.97%至39225.0吨;LME铜库存较上周下行3.94%至115150.0吨;LME铝库存较上周下行5.17%至398925.0吨;LME锌库存本周下行4.15%至78550.0吨;LME镍库存68736.0吨,较上周下行1.88%。
本周黄金、白银现货价格上涨。截至6月21日,伦敦黄金现货价格为1840.25美元/盎司,周环比上行1.21%;伦敦白银现货价格收于21.67美元/盎司,较上周上行2.05%;COMEX黄金期货收盘价报1834.90美元/盎司,较上周上行0.81%;COMEX白银期货收盘价上行2.90%至21.63美元/盎司。
06
金融地产行业
1、货币市场投放与回笼持平,隔夜SHIBOR利率较上周上行
本周货币市场净投放与回笼持平,隔夜SHIBOR利率较上周上行。截至6月22日,隔夜SHIBOR较上周上行3bps至1.44%,1周SHIBOR较上周上行8bps至1.78%,2周SHIBOR较上周上行23bps至1.85%。截至6月21日,1天银行间同业拆借利率较上周上行3bps至1.52%,7天银行间同业拆借利率较上周上行11bps至1.99%,14天银行间同业拆借利率上行27bps至1.91%。在货币市场方面,截至6月17日,上周货币市场投放500亿元,货币市场回笼500亿元,货币市场净投放与回笼持平。在汇率方面,截至6月22日,美元兑人民币中间价报6.7109,较上周下行。
1个月/6个月理财产品收益率较上周持平。截至6月15日,1个月理财产品预期收益率较上周持平为1.88%。6个月理财产品预期收益率为2.00%,较上周持平。
2、A股换手率、日成交额下行
A股换手率、日成交额下行。截至6月21日,上证A股换手率为0.99%,较上周下行0.09个百分点;沪深两市日总成交额下行,两市日成交总额为10333.13亿元人民币,较上周下行1.65%。
在债券收益率方面,6个月国债到期收益率较上周上行,1年国债到期收益率较上周下行,3年国债到期收益率较上周上行。截至6月21日,6个月国债到期收益率较上周上行7bp至1.81%;1年国债到期收益率较上周下行3bp至2.01%,3年期国债到期收益率较上周上行4bp为2.40%。5年期债券期限利差较上周上行3bp至0.61%;10年期债券期限利差较上周上行3bp至0.78%;1年期AAA债券信用利差较上周下行1bp至0.41;10年期AAA级债券信用利差较上周下行2bp至0.82%。
3、本周土地成交溢价率下行、商品房成交面积大幅上行
本周土地成交溢价率下行,商品房成交大幅上行。截至6月19日,100大中城市土地成交溢价率为5.03%,较上周下行1.00个百分点;截至6月19日,30大中城市商品房成交面积当周值为440.77万平方米,较上周上行56.96%。
07
公用事业
1、 我国天然气出厂价上行,英国天然气期货价格上行
我国天然气出厂价上行,英国天然气期货结算价上行。截至6月21日,我国天然气出厂价报6515.00元/吨,较上周上行3.00%;截止6月21日,英国天然气期货结算价收于205.86便士/色姆,较上周上行4.74%。
从供应端来看,截至6月10日,美国48州可用天然气库存20950亿立方英尺,较上周上行4.59%。截至6月10日,美国钻机数量为154部,较上周增加3部。
- END -
相 关 报 告
【招商策略】行业景气观察0615——5月消费数据回暖,新能源车产销保持较高增速
【招商策略】行业景气观察0608——建材成交继续回暖,煤炭价格景气上行
【招商策略】行业景气观察0601——交通物流数据改善,建材成交量周环比上行
【招商策略】行业景气观察0526——4 月北美半导体设备出货额同比增幅扩大,玻璃价格继续上行
【招商策略】行业景气观察0511——光伏产业链维持较高景气度,猪价持续反弹
【招商策略】行业景气观察0427——一季度工业企业盈利平稳增长,本周猪肉价格环比上涨
【招商策略】行业景气观察0420——建材成交周环比上行,农林牧渔板块景气度边际改善
【招商策略】行业景气观察0413——新能源车产销保持较高增速,2月全球半导体销售额同比增幅扩大
【招商策略】行业景气观察0406——上游资源品维持高景气度,2月叉车销量同比增幅扩大
【招商策略】行业景气观察0330——种业板块景气上行,2 月北美 PCB 出货量同比增幅扩大
【招商策略】行业景气观察0323——光伏板块淡季不淡,通信基站产量同比转正
【招商策略】行业景气观察0309——煤炭等资源品维持高景气度,挖机、装载机销量改善
【招商策略】行业景气观察0223——1月新能源车产销保持较高增速,有色金属等价格上行
分 析 师 承 诺
重 要 声 明