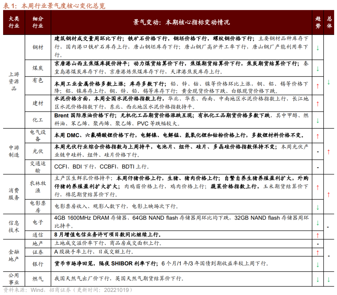
本周行业景气度继续向中下游延伸,上游价格普遍下跌,仅有部分工业金属与水泥价格维持涨势;中游制造板块新能源产业链维持较高景气度;消费领域继续改善,尤其养殖板块在产能去化和需求回升的驱动下,猪肉价格创年内新高。后续推荐关注受益于施工落地驱动的水泥、工业金属等产业链以及景气度持续改善的养殖等消费板块。
核心观点
【本周关注】近期在消费复苏和前期产能去化的共同作用下,生猪均价创年内新高,河南、广东、四川、辽宁等多地生猪价格涨幅显著。本轮猪周期的拐点在今年3月底出现,考虑到后续需求节奏的变化,四季度猪价有望维持涨势,春节前后有望再创新高。生猪养殖利润方面,三季度养殖利润基本转正,预计带动板块上市企业三季报业绩普遍好转。考虑到目前龙头企业估值普遍偏低,推荐关注经过多轮周期验证具有成本优势和产能扩张优势的龙头企业以及经营出现拐点或者性价比较高的企业投资机会。
【信息技术】4GB 1600MHz DRAM存储器、64GB NAND flash存储器周环比均下跌,32GB NAND flash存储器周环比持平。8月月增值电信业务许可项目数同比继续上行,增幅略有收窄。
【中游制造】本周DMC、六氟磷酸锂价格下行,电解镍、电解锰、氢氧化锂和钴粉价格上行,多数锂材料价格不变;本周光伏行业综合价格指数与上周持平,电池片、组件、硅片、多晶硅价格指数保持不变。本周光伏产业链中硅料、组件、硅片价格下行。CCFI、BDI下行,CCBFI、BDTI上行。
【消费需求】本周生鲜乳价格与上周持平。本周仔猪、生猪、猪肉价格上行;自繁自养生猪养殖盈利扩大,外购仔猪的养殖盈利扩大。肉鸡苗价格上行,鸡肉价格上行。蔬菜价格指数上行,玉米、棉花期货结算价下行。本周电影票房收入、观影人数下行,电影上映场次下行。
【资源品】建筑钢材成交量十日均值周环比下行。铁矿石、钢坯、螺纹钢价格下行;主要钢材品种库存下行,国内港口铁矿石库存上行,唐山钢坯库存下行;唐山钢厂高炉开工率下行,唐山钢厂产能利用率下行。动力煤、焦煤、焦炭期货结算价下行。秦皇岛港煤炭库存下行,京唐港炼焦煤库存下行,天津港焦炭库存上行。水泥价格指数上行。Brent国际原油价格下行;无机化工品期货价格涨跌互现;有机化工品期货价格多数下跌,其中甲醇、燃料油、苯乙烯、聚丙烯、聚乙烯、PVC等跌幅较大。本周工业金属价格多数上涨;库存多数下行;黄金现货价格下跌、白银下跌。
【金融地产】货币市场净回笼,隔夜SHIBOR利率较上周下行。A股换手率上行、日成交额上行。在债券收益率方面,6个月/1年/3年国债到期收益率较上周下行。本周土地成交溢价率下行、商品房成交面积上行。
【公用事业】我我国天然气出厂价下行,英国天然气期货结算价下行。9月我国用电量同比上行,增幅收窄;其中第一、第二产业用电量同比增幅收窄,第三产业用电量同比转负。
风险提示:产业扶持度不及预期,宏观经济波动。
目录
01
本周行业景气度核心变化总览
1、本周关注:猪价创年内新高,板块三季报业绩向好
近期在消费复苏和前期产能去化的共同作用下,生猪均价创年内新高。截至10月18日,全国生猪平均价格达到28.06元/公斤,周环比上涨6.21%,月环比上涨17.41%;猪肉批发价格周环比上涨4.45%至34.97%。分地区来看,各地区生猪价格普遍上涨,其中河南生猪出栏均价周环比上行6.26%至28.01元/公斤,月环比上涨20.0%;其中广东生猪出栏均价周环比上行3.95%至28.98元/公斤,月环比上涨15.6%;其中辽宁生猪出栏均价周环比上行4.78%至28.98元/公斤,月环比上涨15.6%;其中四川生猪出栏均价周环比上行5.30%至27.84元/公斤,月环比上涨15.3%;其中内蒙古生猪出栏均价周环比上行4.7%至27.18元/公斤,月环比上涨18.9%。
节后猪价持续上涨主要由于去年能繁母猪产能持续去化以及9月末保供超卖带来供给萎缩共同作用。本轮猪周期的拐点在今年3月底出现,考虑到后续需求节奏的变化,四季度猪价有望维持涨势,春节前后有望再创新高。从供应端来看,能繁母猪存栏在去年6月达到峰值后开始回落,后续持续维持去化趋势直到今年,预计对应肥猪供应在春节前较低。需求端来看,从历史数据来看,猪肉的消费具有明显的季节性,二季度整体偏低,三四季度逐渐改善至春节前达到较高水平。生猪养殖利润方面,外购仔猪养殖利润在5月中旬转正,自繁自养生猪养殖利润在7月初转正,此后利润不断扩大。后续随着板块供需格局有望进一步改善,板块盈利能力进一步增强。
从三季报业绩来看,预计普遍扭亏。根据招商农林牧渔团队计算,三季度全国生猪均价约22.4元/公斤,同比上涨52%,8家上市猪企商品猪平均售价约22元/公斤,同比上涨61%,猪价上涨叠加成本下行,猪企盈利出现释放,三季度预计普遍扭亏。
综合来看,在能繁母猪产能持续去化和消费逐渐好转的共同驱动下,猪肉价格持续上行,并创下年内新高,养殖企业利润逐渐扩大,三季报板块业绩普遍向好。考虑到目前龙头企业估值普遍偏低,推荐关注经过多轮周期验证具有成本优势和产能扩张优势的龙头企业以及经营出现拐点或者性价比较高的企业投资机会。
2、行业景气度核心变化总览
02
信息技术产业
1、存储器价格多数下跌
4GB 1600MHz DRAM存储器、64GB NAND flash存储器周环比均下跌,32GB NAND flash存储器周环比持平。截至10月19日,4GB 1600MHz DRAM价格周环比下行1.68%至1.58美元;32GB NAND flash价格维持在2.15美元;64GB NAND flash价格周环比下行0.15%至3.95美元。
2、8月增值电信业务许可项目数同比继续上行
8月月增值电信业务许可项目数同比继续上行。8月增值电信业务许可项目数为7609个,同比上升27.11 %,较上月增幅收窄3.23个百分点。
03
中游制造业
1、本周DMC、六氟磷酸锂价格下行,电解镍、电解锰、氢氧化锂和钴粉等价格上行
本周DMC、六氟磷酸锂价格下行,电解镍、电解锰、氢氧化锂和钴粉价格上行,多数锂材料价格不变。在电解液方面,截至10月19日,电解液溶剂DMC价格周环比下行2.8%至7000.00元/吨;六氟磷酸锂价格周环比下行3.1%至29.65万元/吨。在正极材料方面,截至10月19日,电解镍Ni9996现货平均价周环比上行1.92%至193750元/吨;电解锰市场平均价格周环比上行1.18%至17200元/吨。截至10月19日,氢氧化锂价格周环比上行2.53%至526500元/吨;电解液锰酸锂价格维持在5.11万元/吨;电解液磷酸铁锂价格维持在6.37万元/吨;三元材料价格维持328.75元/千克不变;钴产品中,截至10月19日,钴粉价格周环比上升1.39%至在365.0元/千克;氧化钴价格维持在241.5元/千克;四氧化三钴价格维持在244.5元/千克;电解钴价格周环比下行1.92%至357000元/吨。
2、光伏行业综合价格指数与上周持平
本周光伏行业综合价格指数与上周持平,电池片、组件、硅片、多晶硅价格指数保持不变。截至10月17日,光伏行业综合价格指数为61.64;电池片价格指数维持在32.46;组件价格指数维持在39.86;硅片价格指数维持在58.69;多晶硅价格指数为190.09。
本周光伏产业链中硅料、组件、硅片价格下行。在硅料方面,截至10月17日,国产多晶硅料价格为43.18 美元/千克,较上周下行0.14%;进口多晶硅料价格为43.18 美元/千克,较上周下行0.14%。在组件方面,截止10月13日,晶硅光伏组件的价格为0.21美元/瓦,较上周下降0.48%;薄膜光伏组件的价格维持在0.23美元/瓦。在硅片方面,截止10月13日,多晶硅片价格为0.34元/片,较上周下降0.3%。
3、CCFI、BDI下行,CCBFI、BDTI上行
本周中国出口集装箱运价指数CCFI下行、中国沿海散货运价综合指数CCBFI上行。在国内航运方面,截至10月14日,中国出口集装箱运价综合指数CCFI周环比下行12.99%至2026.26 点;中国沿海散货运价综合指数CCBFI周环比上行3.17%至1172.46 点。本周波罗的海干散货指数BDI下行,原油运输指数BDTI上行。在国际航运方面,截至10月18日,波罗的海干散货指数BDI为1875.0点,较上周下行1.52%;原油运输指数BDTI为1693.0点,较上周上行15.56%。
04
消费需求景气观察
1、主产区生鲜乳价格持平
主产区生鲜乳价格与上周持平。截至10月18日,主产区生鲜乳价格报4.14元/公斤,与上周持平,较去年同期下降3.94%。
2、猪肉价格上行,蔬菜价格指数上行
本周仔猪、生猪、猪肉价格上行。截止10月15日,仔猪平均价48.20元/千克,周环比上行5.84%;生猪平均价26.07元/千克,周环比上行7.55%;猪肉平均价34.06元/千克,周环比上行5.22%。在生猪养殖利润方面,本周自繁自养生猪养殖盈利扩大,外购仔猪养殖盈利扩大。截至10月14日,自繁自养生猪养殖利润为892.63元/头,相比9月底上行93.28元/头;外购仔猪养殖利润为876.32元/头,相比9月底上行72.91元/头。
在肉鸡养殖方面,肉鸡苗价格上行,鸡肉价格上行。截至10月14日,主产区肉鸡苗平均价格为3.39元/羽,相比9月底环比上行7.62%;截至10月18日,36个城市平均鸡肉零售价格为13.26元/500克,周环比上行0.30%。
蔬菜价格指数周环比上行,棉花、玉米期货结算价下行。截至10月19日,中国寿光蔬菜价格指数为145.14,周环比上行2.05%;截至10月19日,棉花期货结算价格为82.29美分/磅,周环比下行7.39%;玉米期货结算价格为681.00美分/蒲式耳,周环比下行1.73%。
3、电影票房收入下行
本周电影票房收入、观影人数下行,电影上映场次下行。截至10月18日,本周电影票房收入2.33亿元,周环比下行77.88%;观影人数574万人,周环比下行77.46%;电影上映175.32万场,周环比下行28.25%。
05
资源品高频跟踪
1、钢材成交量下行,铁矿石价格下行
建筑钢材成交量十日均值周环比下行。10月18日主流贸易商全国建筑钢材成交量为17.58万吨;从过去十日移动均值情况来看,主流贸易商全国建筑钢材成交量十日均值为16.41万吨,周环比下行15.2%。
本周铁矿石、钢坯、螺纹钢价格下行;主要钢材品种库存下行,国内港口铁矿石库存上行,唐山钢坯库存下行;唐山钢厂高炉开工率下行,唐山钢厂产能利用率下行。产量方面,截至10月10日,重点企业粗钢日均产量为210.75万吨/天,旬环比下行1.12%,全国粗钢预估日均产量为282.10万吨/天,旬环比下行0.79%。价格方面,截至10月18日,螺纹钢价格为4075.00元/吨,周环比下行2.58%;截至10月18日,钢坯价格3648.00元/吨,周环比下行1.35%;截至10月18日,铁矿石价格指数为352.40,周环比下行1.82%。库存方面,截至10月14日,国内港口铁矿石库存量为12993.00万吨,周环比上行0.24%;截至10月13日,唐山钢坯库存量为46.83万吨,周环比下行10.46%;截至10月14日,主要钢材品种库存周环比下行1.74%至1078.14万吨。产能方面,截止10月14日,唐山钢厂高炉开工率55.56%,较上周下行3.17个百分点;唐山钢厂产能利用率74.42%,较上周下行2.35个百分点。
2、动力煤、焦煤、焦炭期货价格下行
价格方面,京唐港山西主焦煤库提价持平;动力煤、焦煤、焦炭期货结算价下行。截至10月14日,京唐港山西主焦煤库提价2630.00元/吨,与上周持平。截至10月18日,焦炭期货结算价收于2650.50元/吨,周环比下行7.23%;焦煤期货结算价收于2048.00元/吨,周环比下行6.68%;动力煤期货结算价888.40元/吨,周环比下行0.76%。截至10月12日,南方八省电厂日耗188.00万吨,相比9月底环比下行6.70%。
库存方面,本周秦皇岛港煤炭库存下行,京唐港炼焦煤库存下行,天津港焦炭库存上行。截至10月19日,秦皇岛港煤炭库存报450.0万吨,周环比下行5.66%;截至10月14日,京唐港炼焦煤库存报71.70万吨,周环比下行28.37%;天津港焦炭库存报41.00万吨,周环比上行2.50%。
3、全国水泥价格指数上行,多地区水泥价格指数上涨
水泥价格方面,本周全国水泥价格指数上行,华北、华东、西南、中南地区水泥价格指数上行,长江地区水泥价格指数下行,东北、西北地区水泥价格指数与上周持平。截至10月19日,全国水泥价格指数为153.30点,周环比上行0.38%;长江地区水泥价格指数周环比下行0.08%至149.98点;东北地区水泥价格指数为143.00点,与上周持平;华北地区水泥价格指数为162.01点,周环比上行0.28%;华东地区水泥价格指数为151.99点,周环比上行0.65%;西北地区水泥价格指数为148.69点,与上周持平;西南地区水泥价格指数相比节前环比上行0.18%至151.99点;中南地区水泥价格指数为154.88点,周环比上行0.19%。截至10月10日,浮法玻璃市场价为1717.70元/吨,旬环比上行0.99%。
4、Brent国际原油价格下行,有机化工品价格多数下跌
Brent国际原油价格下行。截至2022年10月18日,Brent原油现货价格周环比下行7.29%至88.49元/桶,WTI原油价格下行7.31%至82..82美元/桶。在供给方面,截至2022年10月14日,美国钻机数量当周值为769部,周环比上行0.92%;截至2022年10月7日,全美商业原油库存量周环比上行2.30%至4.39亿桶。
无机化工品期货价格涨跌互现。截至10月18日,钛白粉市场均价较上周下行0.65%,为15200.0元/吨。截至10月18日,纯碱期货结算价较上周下行3.15%至2579.00元/吨。截至9月18日,醋酸市场均价为3148.75元/吨;截至10月10日,全国硫酸价格较9月底上行0.32%至250.60元/吨。
有机化工品期货价格多数下跌,其中甲醇、燃料油、苯乙烯、聚丙烯、聚乙烯、PVC等跌幅较大。截至10月18日,甲醇结算价为2658.00元/吨,较上周下行5.34%;PTA结算价为5448.00元/吨,较上周下行3.40%;截至10月19日,纯苯结算价为7852.78元/吨,较上周下行4.27%;甲苯结算价为7775.00元/吨,较上周上行0.15%;二甲苯结算价为8400.00元/吨,较上周上行0.23%;苯乙烯结算价为8605.56元/吨,较上周下行2.98%;乙醇结算价为6912.50元/吨,较上周上行0.18%;截至10月18日,二乙二醇结算价为5174.29,较上周上行3.43%;苯酐期货结算价下行0.16%至10583.33元/吨。
5、工业金属价格多数上涨,库存多数下行
本周工业金属价格多数上涨;库存多数下行。本周铅、锌、钴、镍等价格环比上涨,铜、铝、锡等价格下降。截至10月19日,铜价格63190元/吨,较上周下行1.05%;铝价格较上周下行0.11%至18390元/吨;锌价格为25680元/吨,较上周上行0.86%;锡价格较上周下行0.83%为180000元/吨;钴价格较上周上行0.28%为361000元/吨;镍价格较上周上行2.44%至192800元/吨;铅价格15275元/吨,较上周上行0.16%。
库存方面,铝、镍库存上行,铜、锌、铅、锡等库存下行。截至10月18日,LME铜库存较上周下行1.32%至143825.00吨;LME铝库存较上周上行47.75%至481375.00吨;LME锌库存本周下行3.85%至51225.00吨;LME锡库存周环比下行1.09%至4550.00吨;LME镍库存54270.00吨,较上周上行4.31%;LME铅库存较上周下行4.64%至29825.00吨。
本周黄金、白银现货价格下跌。截至10月18日,伦敦黄金现货价格为1653.00美元/盎司,周环比下行0.70%;伦敦白银现货价格收于18.70美元/盎司,较上周下行3.61%;COMEX黄金期货收盘价报1657.50美元/盎司,较上周下行0.94%;COMEX白银期货收盘价下行2.43%至18.68美元/盎司。
06
金融地产行业
1、货币市场净回笼,隔夜SHIBOR利率较上周下行
货币市场净回笼3280亿元,隔夜SHIBOR利率较上周下行。截至10月19日,隔夜SHIBOR较上周下行4bp至1.12%,1周SHIBOR较节前下行6bp至1.55%,2周SHIBOR较上周上行3bp至1.48%。截至10月18日,1天银行间同业拆借利率较上周下行6bp至1.21%,7天银行间同业拆借利率较上周下行4bp至1.77%,14天银行间同业拆借利率较上周下行5bp至1.63%。在货币市场方面,上周货币市场投放290亿元,货币市场回笼3570亿元,货币市场净回笼3280亿元。在汇率方面,截至10月19日,美元兑人民币中间价报7.1105,与上周基本持平。
2、A股换手率上行、日成交额上行
A股换手率上行、日成交额上行。截至10月18日,上证A股换手率为0.67%,较上周上行13.14个百分点;沪深两市日总成交额上行,两市日成交总额为7359.73亿元人民币,较上周上行39.66%。
在债券收益率方面,6个月/1年/3年国债到期收益率较上周下行。截至10月18日,6个月国债到期收益率较上周下行2bp至1.67%;1年国债到期收益率较上周下行2bp为1.78%,3年期国债到期收益率较上周下行2bp为2.27%。5年期债券期限利差较上周下行4bp至0.71%;10年期债券期限利差较上周下行4bp至0.91%;1年期AAA债券信用利差较上周下行4bp至0.31%;10年期AAA级债券信用利差较上周持平。
3、本周土地成交溢价率下行、商品房成交面积上行
本周土地成交溢价率下行、商品房成交面积当周值上行。截至10月16日,100大中城市土地成交溢价率为3.14%,较上周下行7.48个百分点;30大中城市商品房成交面积当周值为284.55万平方米,较上周上行185.96%。
07
公用事业
1、 我国天然气出厂价下行,英国天然气期货价格下行
我国天然气出厂价下行,英国天然气期货结算价下行。截至10月17日,我国天然气出厂价报7460.00元/吨,较上周下行1.51%;截止10月18日,英国天然气期货结算价收于201.50便士/ 色姆,较上周下行29.59%。
从供应端来看,截至10月7日,美国48州可用天然气库存3231亿立方英尺,较上周上行4.02%。截至10月14日,美国钻机数量为157部,与上周相比下行1部。
2、 9月我国用电量同比增幅收窄
9月我国用电量同比上行,增幅有所收窄,第一、第二产业用电量同比增幅收窄,第三产业用电量同比转负。9月份我国全社会用电量7092.0亿千瓦时,当月同比上涨0.90%,较上月增幅收窄9.80个百分点;其中第一产业当月用电量105.0亿千瓦时,同比上行4.10%,增幅较前值缩小10.40个百分点;第二产业当月用电量4676.0亿千瓦时,同比上行3.30%,增幅较前值缩小0.30个百分点;第三产业当月用电量1234.0 亿千瓦时,同比下行4.60%。三个月滚动同比增速来看,第一、三产业增速均收窄,第二产业三个月滚动同比增幅扩大。
- END -
相 关 报 告
《9月新能源车产销两旺,工程机械景气度边际改善(1012)》
《商品房销售改善明显,建材等相关产业链景气度上行(0928)》
《8月消费数据边际改善,移动通信基站产量同比增幅扩大(0921)》
《新能源车月度产销再创新高,全球半导体销量同比增幅收窄(0914)》
《基建产业链景气上行,7月移动通信基站产量同比增幅扩大(0824)》
《限电带来部分工业品价格上涨,7月新能源车产销持续高增(0817)》
《6月工业企业盈利继续改善,建筑钢材成交量周环比上行(0727)》
分 析 师 承 诺
重 要 声 明