2023年A股进入中期反转的结构性震荡上行周期,自报告发布之日走势类似“N”型走势。进入新一轮五年周期后,A股的投资思路、选股模式都会发生重大变化,开始有新的思路,需要更加重视科技自立自强,能够安全发展、迈向制造业高端化、聚焦硬科技的专精特新成长标的。围绕以高端制造、医疗医药、新能源、自主可控、军工装备(高医新自军)为代表的新时代五朵金花进行重点布局。兼顾稳地产带来的龙头地产和地产链消费的阶段性机会。偏中小成长风格相对占优,年度关注指数科创50、北证50、创业板综。
⚑ 二十大报告指明未来五年的核心思路,A股从重视龙头(“各种茅”)、高现金流的投资思路,在经历了两年相对混乱的结构之后,有望围绕科技自立自强、安全发展,高端制造、硬科技、专精特新五个关键词构建新的选股思路。可以考虑进行重点布局报告中重点强调方向总结为高端制造、医疗医药、新能源、自主可控、军工装备(高医新自军)等新时代五朵金花。
⚑ 2023年,预计在稳地产、基建和制造业继续发力的共振之下,中长期社融有望重回上行趋势,A股也将会回到2022年二季度开启的上行周期。医疗新基建和数字新基建也可能成为稳增长的弹性方向。但考虑到增量资金相对有限且有外部的一些风险和压力。23年将会类似03、 13年一样,呈现逢三逢四结构牛特征。风险可能来自外部尤其是美国对华相关产业不公平打压行为。
⚑ 产业趋势展望:赔率与确定性,关注从0到1。围绕二十大报告,结合从0到1的产业逻辑,建议关注:(1)绿色低碳+渗透率从0-1:关注复合集流体、大储、类储能、便携式储能、钠电池、钙钛矿电池;(2)供应链安全+国产率从0-1:关注风电轴承、高端数控机床、工业机器人零部件、国产软件;(3)数字经济+渗透率从0-1:关注车路协同、元宇宙;(4)传承创新发展+产业新阶段:关注中药配方颗粒。
⚑ 流动性展望:外资回流,股市资金供需转净流入。资金供给端,明年随着市场企稳公募基金发行有望回暖不过老基金赎回压力或相应增大;美债收益率和美元指数双降将引导外资回流;个人养老金落地带来一定增量。资金需求端,IPO与再融资稳中有升,而解禁规模下降有助于缓解减持压力。综合供需测算,2023年A股资金或净流入700多亿元。
⚑ 行业景气趋势展望:60个细分领域评估和5大景气改善领域。上游资源品景气度偏弱,中游制造业景气度处于不错的水平,消费服务和金融地产景气度偏中性,信息科技企稳且边际好转。短期内新能源、养殖等板块景气度较高且业绩兑现能力强。预计景气度改善的5大领域:医药、信息技术部分、高端装备、地产及地产消费、疫后修复板块。预计未来景气度改善空间较大的5个细分行业依次是软件开发、医疗器械、化学制药、自动化装备、传媒。
⚑ 盈利展望:进入2023年后,整体A股盈利增速有望边际改善,但上行幅度预计有限。预计全年全部A股和非金融及两油盈利同比增速测算值分别为7.3%/9.5%。盈利增速相对较高的板块预计主要集中在消费服务、信息技术、医疗保健、中游制造等领域。净利率提升拉动ROE底部复苏。
⚑ 风险提示:疫情控制不及预期;经济陷入深度衰退;全球货币紧缩超预期;美国对华的超预期打压和遏制
2022年A股市场波动加大,呈现出市场先跌后涨再跌、景气驱动、行业结构分化的走势。截至11月11日,A股主要指数均呈现先跌后涨再跌类似于“倒N”型走势,主要指数中小盘价值、上证指数、中证500跌幅相对较小,大盘成长、创业板指、科技龙头指数跌幅较大超过25%。整体而言,2022年A股市场风格分化特征较为明显,低估值价值指数整体跌幅相对较小,成长指数跌幅居前,但成长股内部分化巨大,主要驱动在于低估值价值(资源品价格/稳增长驱动)、成长股(高低景气分化/经济预期/海外流动性和通胀扰动)。
分行业来看,绝大多数申万一级行业跌幅超过10%,行业走势分化较为剧烈, 2个行业上涨(煤炭上涨24.44%、综合上涨8.38%),3个行业跌幅不足10%(交通运输/社会服务/建筑装饰),共9个一级行业跌幅超过20%(钢铁/轻工制造/计算机/家用电器/非银金融/食品饮料/建筑材料/传媒/电子),其中电子/传媒/建筑材料/食品饮料跌幅分别达到33.55%/29.49%/27.54%/25.14%。涨幅居前或跌幅较少的行业主要分为两条主线:资源品/稳增长(煤炭/交运/建筑装饰/石化/有色/房地产等)、景气(汽车等)。
分阶段来看,2022年以来的市场行情分为以下六个阶段演绎:第一阶段为年初至俄乌危机爆发前(年初至2月下旬),市场整体普跌。主要驱动因素在于,美债收益率加速上行破2,美国成长风格纳斯达克指数大跌,加上国内基金发行规模低于预期,尽管有央行降息,但是无法扭转风险偏好陡然降低,直接开启下跌,热门赛道热门板块全面杀跌,稳增长预期和低估值相对抗跌。第二阶段为2月下旬至部分地区疫情开始爆发的3月底。市场走势为先跌后企稳震荡,主要驱动因素为油价上涨、通胀担忧、流动性收缩担忧:俄乌危机等地缘政治事件等造成能源价格暴涨,滞胀等担忧对市场风险偏好构成冲击,三月上旬中概股继续暴跌,政策担忧、中美脱钩叠加滞胀担忧等,带来了绝对收益型资金负反馈;三月下半月开始随着金稳会的召开,市场信心有所恢复;基建、房地产成为了阻力最小的方向。第三阶段为3月底至4月底,市场走势为普跌。主要驱动因素为国内部分地区疫情爆发带来的经济下行担忧以及海外通胀超预期:投资者普遍担忧部分地区疫情对经济带来负面影响,延迟经济见底和复苏的进程,海外通胀超预期,美联储激进收缩政策,美股连续下跌,4月中旬开始,人民币汇率快速贬值,4月贬值幅度超4%,对股票市场构成压力;消费和价值风格受益于经济稳增长预期,相对占优。第四阶段为4月底6月底,市场整体见底上行。主要驱动因素为内部经济担忧缓解、疫情好转、流动性宽松,外部美债美元指数见顶回落,通胀预期边际好转:5月开始前期疫情较为严重的部分区域疫情大幅好转;5月20日LPR调降,流动性宽裕;6方面33条稳经济一揽子政策措施出台、全国稳经济会议召开、中央要求地方稳经济政策应出尽出;5月美联储议息会议纪要显示通胀预期可能见顶,5月下旬美股明显反弹,虽然6月公布的5月美国通胀数据超预期以及6月美联储鹰派加息,但不改A股“以我为主”(流动性充裕、复苏预期和部分领域的产业趋势)的上行趋势。第五阶段为7月初至二十大召开(10月16日)前,市场震荡下跌。主要驱动因素为,外部全球通胀数据居高不下,美债收益率、美元指数持续上行,美联储连续释放鹰派信号,美债收益率从7月初的3%以内持续上行至10月中旬的4.5%以上(1、2年期)和4%以上(10年期),人民币连续贬值, 期间贬值幅度超过7%,北上资金流出压力加大,内部稳增长政策落地效果不及预期,中长期贷款增速走弱,国内疫情点状出现,市场担忧后续经济复苏乏力,叠加外需逐步走弱预期,市场震荡下跌,跌幅明显。第六阶段为二十大召开(10月16日)至今,市场筑底反转。主要驱动因素为,内部随着二十大的胜利召开,市场对于国内政策预期较为积极,稳健货币政策开始更有力度,稳增长政策加码预期进一步加大,国内疫情防控政策逐步优化,经济回暖的预期更加积极,产业政策层面催化较多。外部美联储官员开始出现鸽派声音,11月加息靴子落地后,美债收益率和美元指数见顶回落,人民币兑美元贬值压力减轻,外资净流出告一段落,随着10月美国通胀数据好于预期,市场对于通胀筑顶和加息放缓的预期进一步加强,人民币也快速升值,北上资金大幅净流入,市场情绪明显活跃。二十大在十月份胜利召开,意味着中国经济建设和发展进入了新的阶段;在顺利实现小康社会的目标后,自2023年开始,中国正式进入了建设中国式现代化的新阶段。
回望过去20年,每一次党的代表大会的召开,都会给中国经济定下新的目标和发展方式。中国经济和产业的发展重点就会相应的调整和转变,而A股投资的关键就在于把握每一个阶段的经济目标和发展亮点。(1) A股在五年一届的代表大会召开完后的市场走势以及风格行业表现过去二十年的四次大会后,A股还有一定的规律,双数大开完后开启结构牛
2002年十六大后:2003年指数涨幅不大,主要体现为结构牛。2012年十八大后:2013年指数整体涨幅不大,但是体现为创业板指的结构牛。每次大会报告中都会有专门一部分讨论经济建设,而每一次经济建设的重大定调和重要产业发展方向,都会对此后五年的市场走势、投资模式、行业表现、风格趋势等造成重大影响。
2007年之后的大会报告中,都会相对明确点出未来五年的重点产业发展方向,例如十七大重点是信息、生物;2012年十八大重点是证券、保险、信息技术;2017年十九大报告里面重点是互联网、大数据、中高端消费等。因此,每次开完大会后的超额收益方向基本就沿着经济发展的核心思路以及重点发展的方向进行演绎:2003~2004年,城镇化工业化高峰,能源材料占优;2008~2010年,创新发展方向的信息和医药相对占优;2018~2021年,互联网,大数据,中高端消费相对占优。资本市场服务实体经济,资本市场投资者应该具有政治思维,在投资模式的选择上,尽可能与时俱进,与中国经济的发展阶段和发展目标相匹配。过去20年,A股的投资思路出现了五轮较大的切换,每五年就会成就一批踩对节奏踩对方向的投资者。▶ 2003-2007年以城镇化工业化为经济发展的核心 核心思路:周期为王,涨价为王,大盘蓝筹
2002年十八大之后的五年,中国经济迎来的高增长,城镇化和工业化的快速推进,投资是当年经济最重要的贡献,因此,周期行业在量价齐升共振之下成为增速最高的行业。在2003~2007年的五年,周期成为决定市场的核心风格。到了2006年开始,公募基金规模迎来大爆发,大量资金涌入周期金融龙头,使得大盘价值指数显著跑赢了其他指数。彼时的上市公司转型的方向都是切入矿业,转型地产,因此,重要选股标准“含矿率”“含房率”▶ 2008~2011年 提高自主创新能力和转变经济发展方式为核心, 核心思路:成长为王,高增速为王,小盘风格
2007年十七大召开后,全球金融危机爆发,尽管金融危机爆发后,中国推出了四万亿的稳增长投资,通过地产和投资迅速稳定住了经济,但是因为十七大已经定调提高自主创新能力和转变经济发展方式为核心,因此2009年到了8月已经开始逐渐退出刺激政策,转而寻求经济结构转型的调整思路。与此同时,2008年3月21日中国证监会公布《首次公开发行股票并在创业板上市管理办法(征求意见稿)》,2009年3月31日,中国证监会正式发布《首次公开发行股票并在创业板上市管理暂行办法》也标志着创业板的相关规章制度准备完毕,2009年10月,第一批创业板上市公司挂牌。2008年~2011年这四年,整体来看,中小、成长相对占优,由于2009年四万亿之后带来的经济高速恢复,叠加创业板推出的刺激,市场开始转变投资模式,更加看重增速更高未来可持续更强的中小标的。在这一阶段,市场最看重的就是高增速,体现为“高增速溢价”。2008年底开始到2016年,挖掘创新领域、高成长中小成长标的成为市场的主要思路。
▶ 2013~2016 年 实行经济创新发展战略,推进经济结构战略性调整 核心思路:TMT为王,并购为王,小盘成长
2012年经过阶段性调整后,2012年十八大顺利召开,十八大明确继续推行创新发展战略和经济结构调整,因此,创新与成长成为市场的核心主线,2012年开始正好是移动互联网和智能手机渗透率快速提升,手游、影视等新消费趋势全面崛起。因此,2013年~2015年开启以TMT为代表的新五朵金花行情。于此同时,资本市场服务实体经济在当时体现在鼓励并购、再融资,因此,并购自2012年起开始逐渐崛起,尽管2012年之后中国经济增速逐步下台阶,但是2013~2016年凭借并购的业绩贡献,以及新的产业趋势崛起。中小公司整体增长相对占优,尤其是并购的高发地“互联网+”更是掀起了波澜壮阔的行情。2012年底到2016年,挖掘新产业趋势成长标的,尤其是有并购概念的标的,成为市场最重要的投资思路。在这个阶段,定价中给予“并购溢价”“壳价值溢价”“小盘溢价”。彼时的上市公司热门转型的方向都是切入互联网、手游等,因此,重要选股标准“含网率”。▶ 2017~2021年初 深化供给侧结构性改善,加快建设创新国家 核心思路:成长为王,核心资产,大盘成长
2016年开始,供给侧改革开始逐渐推行,2017年十九大召开,定调深化供给侧结构性改善,加快建设创新国家。于此同时,2017年开始金融监管开始趋于严格,上市公司再融资和并购政策明显收紧。无论是供给侧改革还是并购政策趋近,对于中小公司来说都面临一定的压力。自2016年九月份之后,风格逐渐向大盘迁移。而正好在2017年,MSCI将A股纳入新兴市场指数,外资开始大幅流入,外资明显偏好大盘龙头,估值较低的板块,在内资低迷的背景下,成为市场主力增量资金,使得大盘龙头风格开始全面崛起。2017~2018年,大盘价值相对抗跌。2019年开始,新消费趋势和以5G和新能源为代表的新技术趋势崛起,大盘成长接力上涨。2020年之后居民增量资金大幅涌入公募,而公募又大量买入大盘成长标的,使得2019~2021年成为大盘成长风格的天下。此时,投资者思维模式中,最看重的就是“现金流”“行业地位”,在外资较低的基准利率和贴现率影响之下,给予有高现金流、品牌效应和未来市场空间较大的龙头溢价,这个阶段被称为“现金流溢价”“龙头溢价”“品牌溢价”。彼时的上市公司热门方向都是各种“茅”,也就是细分领域的龙头,因此重要的选股标准就是“茅”。▶ 2021~今 新的思路和趋势尚未形成,风格波动剧烈,投资者感觉“难做”,普遍在进行“反思”
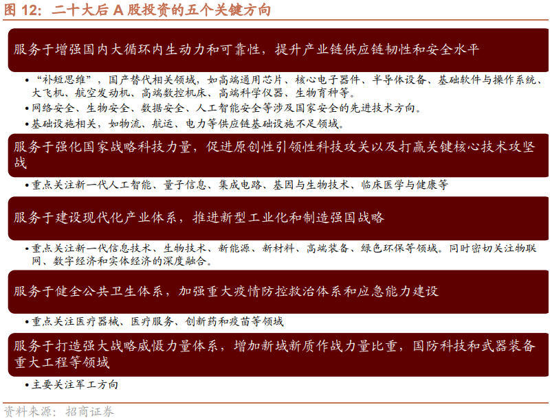
在投资者终于熟悉了“成长龙头”战法,但是市场投资主旋律再度发生变化,2021年信用环境的紧缩,以及政策对于专精特新开始大力支持,原本依靠流动性不断支撑估值的大盘成长开始估值崩塌,小盘风格有点崛起的征兆。不过2022年前三季度,随着市场大幅调整,所有风格一起调整,各种风格似乎又来到了新的同一起跑线。2017~2021年外资和公募主导定价大盘龙头风格;随着二十大顺利召开,未来五年核心思路又将会发生怎样的变化,我相信答案也隐藏在二十大报告中。十六大和十八大两次重要的党的代表大会召开完后,市场都进入了结构性行情,在经历了2001~2002年,2011~2012年的深度调整后,2002年底和2012年底之后的两年左右,市场都上演了经典的“五朵金花”行情。2002年十六大胜利召开后,中国迎来了城镇化工业化最快的十年,这十年的成长方向为煤炭、钢铁、电力、银行和汽车等周期板块,2003-2004年表现较好,被称为“五朵金花行情”。2012年十八大胜利召开后,中国迎来了经济结构转型和寻找新增长点的十年,而在十八大报告中,就明确“建设下一代信息基础设施,发展现代信息技术产业体系,健全信息安全保障体系,推进信息网络技术广泛运用”,因此2013~2014年,计算机、传媒、互联网、通信、电子成为“新五朵金花”。2022年二十大胜利开召开,新时代进入新阶段,又来到了“逢三逢四结构牛”,那么新时代五朵金花又会如何演绎。我们仍然在二十大报告中寻找答案。在二十大报告描述经济的最重要的两部分内容,第一部分内容描述构建高水平社会主义市场经济体制,相比十九大报告,对于民营企业的保护更加强调,明确强调支持中小微企业发展。未来对于中小民企的政策环境有望进一步改善。而另外一方面,继续强调加强反垄断和反不正当竞争,依法规范和引导资本健康发展。报告中写道:“坚持和完善社会主义基本经济制度,毫不动摇巩固和发展公有制经济,毫不动摇鼓励、支持、引导非公有制经济发展,充分发挥市场在资源配置中的决定性作用,更好发挥政府作用。深化国资国企改革,加快国有经济布局优化和结构调整,推动国有资本和国有企业做强做优做大,提升企业核心竞争力。优化民营企业发展环境,依法保护民营企业产权和企业家权益,促进民营经济发展壮大。完善中国特色现代企业制度,弘扬企业家精神,加快建设世界一流企业。支持中小微企业发展。深化简政放权、放管结合、优化服务改革。构建全国统一大市场,深化要素市场化改革,建设高标准市场体系。完善产权保护、市场准入、公平竞争、社会信用等市场经济基础制度,优化营商环境。健全宏观经济治理体系,发挥国家发展规划的战略导向作用,加强财政政策和货币政策协调配合,着力扩大内需,增强消费对经济发展的基础性作用和投资对优化供给结构的关键作用。健全现代预算制度,优化税制结构,完善财政转移支付体系。深化金融体制改革,建设现代中央银行制度,加强和完善现代金融监管,强化金融稳定保障体系,依法将各类金融活动全部纳入监管,守住不发生系统性风险底线。健全资本市场功能,提高直接融资比重。加强反垄断和反不正当竞争,破除地方保护和行政性垄断,依法规范和引导资本健康发展。”以上所描述的环境,在未来对于中小民企,尤其是在创新领域的民企,将会有一个更好的发展环境。比较2017年十九大报告中,重点强调了互联网、大数据、人工智能和实体经济深度融合,提到共享经济为经济的新动能,对应的2018~2020年港股互联网, A股大数据和人工智能指数显著战胜了指数。应该说十九大召开之后的2018~2020年,偏“软”的应用领域迎来一波较大的发展。另外一方面,中高端消费成为写在经济新增长点和新动能的首提方向,2018~2020年,在中高端白酒、免税、医疗服务、教育涌现出一批十倍股,成为资本市场最活跃的投资领域。相比之下,二十大的报告在同样位置强调的内容会有明显差异。仍然是强调制造强国,但是表述有了明显变化:第一,从“瞄准国际标准”到“科技自立自强”,在2018年发生的一系列美国针对中国脱钩断链的打压措施之后,更重要的是科技自立自强;第二,从“迈向全球价值链”中高端到“在关系安全发展的领域加快补齐短板”,安全发展成为二十大之后重要的投资主线;第三,从“互联网大数据人工智能和实体经济深度融合”,到“推动制造业高端化、智能化、绿色化”;第四,从中高端消费等,到“构建新一代信息技术、人工智能、生物技术、新能源、新材料、高端装备、绿色环保等一批新的增长引擎”。从软科技到硬科技,成为未来投资转变的重要方向。如果说十九大之后是中高端消费、消费升级的天下,那么二十大之后很可能是高端制造、制造升级的天下。从高端消费、消费升级转变为高端制造、制造升级;第五,支持专精特新企业发展,与第一部分的支持中小微企业发展,一起构成了未来将会大力鼓励扶持中小专精特新企业的政策信号。从龙头为王,到专精特新。围绕二十大报告,我们可以总结二十大之后投资的五个关键词:科技自立自强、安全发展,高端制造、硬科技、专精特新。
现代资本市场具有服务经济高质量发展的重要功能。资本市场在资源配置、风险缓释、政策传导、预期管理等方面有独特而重要的功能,是深化金融供给侧结构性改革的关键所在,在高质量发展中能够发挥更大作用。据二十大报告内容,我们认为未来五年,资本市场围绕以下方面可以发挥更大的作用。
对应到指数层面,投资者可以更加关注科创50、北证50、中证1000、港股通中国科技、创业板综等更加符合新时代五朵金花的相关指数。
(1)2018年开始,美国对华的打压和遏制开始持续加码
2017年开始,美国对于供应链安全和贸易保护立法进程明显加快,在各个领域都在以供应链安全为名,进行贸易保护和对特定国家进行打压。自2018年开始,美国开始意识到中国对其全球主导的世界政治经济秩序的挑战,从中美贸易摩擦开始,着手开始对我国进行打压、讹诈和制裁。在经贸领域,通过提高关税打压中国出口企业、通过将中国企业纳入实体清单和采用长臂管辖机制对中国企业进行断供,打压中国的科技公司。目标就是为了与中国“脱钩断链”。2018年开始,中美双方的经贸往来开始进入下行周期,2020年疫情爆发后,由于美国疫情爆发,在防疫物资以及生活物资生产有求于中国,中美经贸联系一度有所恢复。但是美国对华打压遏制的态度并未因为中国在美国困难时期帮助了他们而有所改变。在美国疫情缓和后,重新回归对华打压遏制的态势。除了经贸领域,美国还反复拿新疆、香港和台湾问题制造争端,试图联合欧盟对华进行联手遏制。在香港问题被我国妥善结局后,2022年开始,美国又开始在台海问题上频频动作。目的就是为了给我国制造“麻烦”。2018年正是在美国中期选举后,对华的关税和科技公司的制裁不断加码。本次美国中期选举尽管结果尚未出炉,但是大概率民主党继续控制参议院,共和党控制众议院。美国现任总统将会成为“坡脚”政府,则拜登政府更有可能寻找两党分歧较小的议题进行讨论。▶ 继续对新能源、医药、信息科技等领域与中国的合作制造障碍或断供;9月14日美国国会参议院外交委员会以17:5的投票结果通过了“2022年台湾政策法案”,该法案一旦在美国国会通过,将严重动摇中美建交的政治基础。▶ 联合盟友对中国半导体进行断供,目前美国已经再全力推动日本、荷兰等半导体设备和材料出口大国对华进行断供;类似2019年美国中期选举后,美国政府对华出口商品关税大幅提升、对中国科技公司加码制裁和支持香港的暴乱行为,导致2019年市场年中出现了明显的调整。目前来看,本次美国中期选举后,2023年美国对华的打压将会成为2023年重要的风险偏好影响因素。尤其是对外资流入流出形成较大的扰动。当然,任何打压都不会改变中国发展的前景,2019年下半年,在对华的各种遏制措施都被有效化解后,外资重回流入趋势。面对美国的打压和遏制,中国的应对正在正确的道路上。面对美国的打压,面对诸多全球重大负面事件造成“逆全球化思潮”,我们的应对是更高水平的开放。二十大报告中,明确提出“推进高水平对外开放。依托我国超大规模市场优势,以国内大循环吸引全球资源要素,增强国内国际两个市场两种资源联动效应,提升贸易投资合作质量和水平。稳步扩大规则、规制、管理、标准等制度型开放。推动货物贸易优化升级,创新服务贸易发展机制,发展数字贸易,加快建设贸易强国。合理缩减外资准入负面清单,依法保护外商投资权益,营造市场化、法治化、国际化一流营商环境。……。深度参与全球产业分工和合作,维护多元稳定的国际经济格局和经贸关系”。尽管市场对于美国对华脱钩断链的担忧时不时就会被提起。但事实上,从趋势来看中国在更加深入的融入全球供应链,并且在2018年之后先后顶住了2019年美国提高对华进口商品关税,2020年全球新冠爆发,2022年俄乌冲突后能源危机,在全球制造业份额持续扩大。在全球出口市场,2021年中国出口份额创下了历史新高达到15.1%的水平。而全球制造业增加值的份额,2021年中国的份额达到了30%。除了国家对于开放的大力支持之外,中国企业政府的高组织效率,中国能源和资源的供应链稳定,中国产业链供应链的完备性,都使得中国的制造业在全球的竞争力持续提升。对于全球经济发展做出了重要贡献。中国出口的份额增长,主要是制造业升级的结果,在很多偏中高端制造领域,中国企业在很多领域逐渐形成了突破,在全球份额持续提升。此前最典型的是家电、手机等;过去几年是光伏和风电等。除此之外,最近两年,中国在汽车尤其是电动车领域形成了突破。中国汽车在全球的份额开始稳步提升,在全球其他国家电动车市场,中国出口汽车份额达到20%。而在所有汽车领域,中国出口占全球其他国家汽车市场份额达到5%。目前,世界经济格局来到了一个关键分水岭,随着伊朗加入上合组织,以“中-伊-俄”为核心的上合组织加上上合组织的友好伙伴,在全球的出口份额在2021年已经几乎接近G7国家。2022年,按照最新的数据估算,上合及其伙伴在全球出口中的份额将会正式反超以美国为首的老G7国家,这是二战以来之后的首次。世界多极化的格局正在深化。全球化,互惠互利合作共赢应该是除了美国以外的其他国家共同的利益诉求。因此,脱钩断链并非世界的主流思潮。在2018年美国正式对华进行遏制开始,美国确实开启了对华的“脱钩断链”,但是我们统计了全球经济规模最大20个国家,也只有美国降低了出口到中国的份额,也同时降低了从中国的进口份额。多数国家,要么是对华出口占该国出口比例进一步扩大,要么就是自华进口的比例进一步扩大,甚至有相当多的国家出现了双升。与中国经贸往来和相互的依存度进一步提升。从俄乌冲突开始后,美国与欧盟心生嫌隙,与沙特等阿拉伯国家离心离德,南美洲左翼政党全面崛起,美国在全球的统治地位在不断削弱,多极化的格局正在进一步强化。美国的铁杆盟友,比如澳大利亚,日本,英国,要么就是出口到中国占比进一步提升,要么就是自中国进口比例进一步提升。从另外一个视角来看,中国出口结构也发生了变化,由于美国在很多领域对中国企业关闭了市场,因此,2022年中国出口到美国的比例和自美国进口的比例较2017年贸易摩擦发生前都发生了明显的下降,其次是日本,不过中国出口到日本的比例下降,很有可能是日本在过去几年经济增速远不及其他国家造成的。
不做美国人的生意,不买美国的商品并不代表中国就会停止发展,中国对亚洲、北美其他国家、南美、欧洲的出口占比就明显提升。因此,尽管美国对华脱钩断链的动作愈发频繁,并且强迫其他国家也跟随,但是,全球化大的浪潮仍在,合作共赢互惠互利是除了美国意外全球其他国家的共同利益诉求,因此,全球化没有终结,如果中国倡导的“人类命运共同体”能够被广泛接受,中国坚定奉行独立自主的和平外交政策,尊重各国主权和领土完整,坚持国家不分大小、强弱、贫富一律平等,坚决反对一切形式的霸权主义和强权政治,反对冷战思维,反对干涉别国内政,反对搞双重标准。如果这些准则能够被全球大多数国家接受,那么“中国式全球化”有望在未来推动全球化水平进一步提升。
这种信念也是在2023年能够有效抵御美国发动新的打压制裁时,理解对A股影响的关键正面因素。而“中国式全球化”背景下,中国制造迈向高端化带来的在全球市场份额扩大,也是2023年寻找结构性机会的重要机会。2023年,全球经济大概率进入衰退或者类衰退的状态。我们将主要发达国家的进口、出口、生产、库存、价格等一系列能够表征全球经济的增速指标进行标准化处理后得到全球经济和周期指标。该指标目前正在快速下坠,2023年大概率跌入负值区间,按照我们的定义,进入衰退的状态。最新一期欧美日PMI回落至50以下,已经回落至荣枯分水岭以下。
全球经济周期3-4一轮回,而2019年是上一轮陷入衰退周期的起点,2023年全球经济也会进入类衰退的状态。欧美发达国家经济周期运行的本质还是货币和信用周期,经济衰退时会大规模放水刺激需求,经济回升通胀升温后又会加息缩表。由于欧美日央行普遍都没有“跨周期”的理念,导致欧美日央行货币政策“一脚油门,一脚刹车”的特征越来越显著,导致信用周期波动加大。2020年全球疫情爆发后,全球央行大规模放水,叠加疫情恢复,2021年经济高涨,通胀大幅升温;2022年,本来通胀压力应该降低,正好碰到了俄乌战争这种黑天鹅事件,导致通胀高烧不退。结果欧美央行大幅加息,利率攀升,加上能源危机冲击生产,需求快速下滑。(1)全球经济陷入下行之后,美联储紧缩货币政策逐渐结束,从滞胀走向衰退
全球经济陷入衰退后,美联储加息周期逐步结束,美债利率将会逐渐进入下行周期。这是2023年对A股最重要的外部环境变化。
2022年美联储连续加息75BP,将联邦基准利率上限从0.25%提升至4%。主要原因是通胀出现了过去40年最大幅度的攀升。2022年11月议息会议,美联储仍然表示,“坚决致力于降低通货膨胀;没有迹象表明通货膨胀正在下降。重申回归2%的通胀目标将使自身保持限制性紧缩的政策立场”。通胀成为下一阶段美联储货币政策的关键变量。观察美国通胀最重要的领先指标和CRB综合指数。CRB综合指数是衡量一篮子大宗商品平均价格的指数,是通胀的关键原因之一,每当CRB明显攀升,都回来带通胀攀升,反之,当CRB综合指数转负之后,随着成本压力减轻,通胀增速也有望明显回落。而10月CRB综合同比转负,美国CPI也终于出现了超预期下行,美国核心CPI拐点出现。随着美国经济增速回落,通胀回落,美联储11月议息会议大概率是最后一次加息75BP。未来加息2-3次后,2023年美联储加息结束。2023年下半年是否会重启降息,需要看届时的通胀和经济运行情况。除此之外,美国非农工资时薪同比增速加速下行,现实“工资-通胀”螺旋没有形成,进口物价指数加速下行,显示美国输入通胀的压力减轻。经济的削弱,通胀预期的下行,市场预期美联储加息节奏和加息高度进一步放缓,于是美债收益率和美元指数开始进入下行周期。
美债收益率的加速下行,而如果中国进行信用扩张带来利率中枢的回升,2023年中美利差有望重新回正,2023年人民币兑美元有望逐渐走强。
(2)美债收益率和美元指数进入下行周期后,A股的表现
美债收益率和美元指数强弱都会影响全球资本在中美之间流动,2014年资本市场加速开放之后,2015年开始,A股整体表现与人民币兑美元的趋势高度趋同,全球资本流动对A股的影响日益显著。鉴于美元指数和美债收益率是我们衡量外部流动性环境的两个重要变量,且美元指数和美债收益率影响A股的机制有所差异,这里我们将美元指数和实际美债收益率作为两个维度,构建四种组合下的外围流动性环境,即实际美债收益率和美元指数双降(图中红色区域);美债收益率和美元指数双升(图中绿色区域);美元指数下行而实际美债收益率上行(图中蓝色区域);美元指数上行而实际美债收益率下行(图中黄色区域)。美元指数下降而美债收益率上升区间(蓝色区域):A股多上涨或者震荡,而从市场风格来看,大盘价值风格、上证50指数获得超额收益概率更高。这与前文我们的分析是一致的,美元指数下降往往意味着流动性好转,对A股形成正面支撑,而美债收益率上行影响A股估值定价和风格,价格风格占优。美元指数上行而美债收益率下降区间(黄色区域):A股多上涨,只有一个阶段表现为下跌,即2011-2012年由经济下行主导驱动的实际美债收益率回落阶段,再加上美元指数上行导致外围流动性环境收紧,故A故出现双杀局面。市场风格方面,成长风格有超额收益率,但是大小盘不一定,大盘成长与中证1000代表的中小盘成长风格获得超额收益的情况各半,这与“美债收益率影响A股成长价值风格而对大小盘影响不稳定”的结论一致。美元指数和实际美债收益率双升的区间(绿色区域):A股多下跌,主要是美元指数和实际美债收益率双升往往处于美联储货币政策紧缩周期,对全球流动性环境都造成冲击,在这样的环境下,A股往往也会受到负面影响。市场风格方面,在此环境下,大盘价值、上证50更抗跌,防御属性凸显,获得超额收益。美元指数和实际美债收益率双降的区间(红色区域):A股多上涨,美元指数和实际美债收益率双降往往伴随着美联储货币政策转向宽松,全球流动性环境转好,利好A股表现。市场风格方面,成长风格具有较稳定的超额收益,且往往是先大盘成长风格后小盘成长风格。进一步地,从美元指数和实际美债收益率四种组合下大类行业的表现来看,美元指数下降而美债收益率上升区间(蓝色区域):从A股各大类行业表现来看,金融和能源行业在此情况下获取超额收益的概率较高。金融和能源行业未取得超额收益的一个阶段是在2013年美元指数降且实际美债收益率升的区间,当时A股主板和创业板冰火两重天,表现更强势的是信息技术、可选消费和医药行业,尤其信息技术行业受益于移动互联网的发展表现远超其他行业。美元指数上行而美债收益率下降区间(黄色区域):这种环境下信息技术行业受益于美债收益率下行而在多数时候获得超额收益。这种组合环境下信息技术行业未获得超额收益的一个阶段是在2011H2-2012H1,究其原因,当时实际美债收益率的的下行主要由美国经济下行而非流动性宽松主导驱动,且国内经济下行但货币政策未转向明显宽松,估值业绩双杀环境下具备避险属性的金融行业受益。美元指数和实际美债收益率双升的区间(绿色区域): A股下跌,金融、日常消费多获得超额收益。美元指数和实际美债收益率双降的区间(红色区域):从历史来看,美元指数和实际美债收益率双降区间,日常消费都获得了超额收益,信息技术、新能源等成长板块获得超额收益概率也比较高,这种环境下信息技术唯独没有获得超额收益的一个区间是2020H2-2021H1,相比之下表现较强的主要是食品饮料代表的日常消费以及新能源。因此,在美元指数和实际美债收益率双降的环境下,对A股而言主要是流动性好转、提估值,因此主要是那些未来成长确定性较高、成长空间大的行业会明显受益。总结以上两部分内容,我们可以将美元指数和实际美债收益率构建四象限组合,结果如下图所示:美元指数下降而美债收益率上升区间(蓝色区域):A股多上涨,大盘价值、上证50有超额收益,金融、能源;美元指数上行而美债收益率下降区间(黄色区域):A股涨跌不一;成长有超额收益,大小盘不一定;信息技术美元指数和实际美债收益率双升的区间(绿色区域):A股下跌;大盘价值、上证50有超额收益;金融、日常消费美元指数和实际美债收益率双降的区间(红色区域):A股多上涨;成长风格,从大盘成长到小盘成长;日常消费、信息技术、新能源。总的来看,如果2023年美债收益率和美元指数均加速下行,进入左下角象限的概率较大,则A股上涨概率较大,成长风格相对占优。那么类似医疗保健和信息科技这种偏成长性的方向相对占优。2022年中国出口以人民币计价前十月增速尚有双位数增长,对中国今年经济稳定产生了正贡献,但是到10月随着全球经济下行,以美元计价的出口增速单月已经转为负增长。按照目前全球经济下行的态势来看,2023年全年以美元计价出口增速负增长的概率较大。
若以人民币计价增速来看,自2021年下半年开始至今年8月,涨价是对出口产生正贡献的关键原因,但是随着供应链价格大幅下降,原材料成本下降,到2022年九月,价格因素已经不再对人民币计价出口产生正面贡献。而到了2022年下半年,人民币对美元开始贬值,贬值又对以美元人民币计价的出口产生正贡献,2022年10月,人民币贬值对人民币计价出口增速贡献超过10%,如果人民币兑美元在这个位置附近保持稳定,明年上半年,贬值仍能给人民币计价出口产生10%左右正贡献;使得明年上半年只要美元计价出口增速不回落至0%以下,人民币计价出口增速仍能保持正贡献。但是到2023年下半年,如果美联储加息结束,人民币兑美元重回升值加上明年出口价格可能会回路,下半年以人民币计价出口增速转负的概率较大。中国的财政货币政策基本原则是逆周期调节,在全球经济尚可,出口尚可之时,中国就业和经济数据不会太差,因此尽管今年收到疫情反复影响,经济增速有压力,政府加大了基建建设力度,但是,对于房地产仍然保持了相当的定力。受到房地产部门新增中长期社融大负数拖累影响,2022年全年,中长期社融增速低迷。2023年,全球经济进入下行周期,中国的出口将会面临压力,过往经验,我们将会加大内需刺激力度以应对外需下滑,因此新增中长期社融增速一般都会明显回升。2022年已经对基建和制造业给予了较大的支持力度,但是受到地产投资增速双位数负增长的拖累,整体投资增速并不高。在基建和制造业增速已经较高的背景下,即便2023年保持一定的投入力度,但增速在高基数背景下仍可能下行。如果希望今年5%左右的投资增速不进一步下行,那么稳地产就是稳增长的重要方向,至少在2023年不要贡献负增长。由于2022年地产销售、新开工和土地购置增速大幅下滑,基数明显下降,房住不炒的政策得到有效落实。未来地产政策边际放松,叠加保障安居性住房投资增加和保交楼的提速,将地产销售、投资、土地购置在2023年拉到小各位数正增长,并不是把房地产作为“刺激”经济的手段,而是促进房地产健康发展,满足居民正常的刚需、改善性住房需求的应有之意。近期,房地产支持政策持续边际改善,2023年地产出现阶段性恢复的概率较大。
在2023年出口增速下滑,而地产投资也很难太高的背景下,将消费稳住,推动消费增速进一步回升成为拉动经济回升的关键。而2022年消费增速低迷的关键原因,一是疫情的反复,二是地产消费增速低迷。后者也有待稳地产的政策进一步发力,地产销售能够重回小个位数增长,如果辅以对耐用消费品的支持和鼓励措施,2023年以地产链消费为代表的耐用消费品增速回升也很有希望。若我们希望2023年GDP增速回升至4.5%左右,在出口对GDP增速接近0的背景下,需要投资和消费各自贡献5%左右的增速。总体来看,如果基建保持持续的投入力度,继续鼓励制造业和民间加大投资,再加上将居民部门融资增速拉正,那么,政府,企业和居民中长期社融均能出现边际改善,则全社会中长期社融增速才能有效回升,对冲外需下滑所带来的经济和就业下行的压力。
如果以上判断正确的话,则2023年中长期社融增速有望重回上行通道,则A股将会重新回到2022年4月底开启的上行周期,进入震荡上行的阶段。
过去两年,中国自2021年的类滞胀,到今年逐渐进入下行周期,所以在过去两年类似煤炭、化工、钢铁等通胀受益板块,以及建筑、公用事业这种防御性板块表现相对占优。而地产链受损于地产与经济周期下行,科技医药基本面恶化,再叠加去年到今年的流动性恶化和流动性冲击,表现相对较差。但是我们都知道,风水是轮流转的。
按照我们定义的A股运行的阶段,2023年稳增长逐步发力,2023年A股的运行阶段将会从流动性驱动向社融驱动直至盈利驱动的阶段。如果按照周期划分,类似2009、2012年底至2013年、2015Q3~2016Q3年、2019年。但是考虑到当前稳增长的空间较此前明显下滑,社融和经济回升的空间有限,更加类似2013/2015Q3~2016Q3/2019年。
考虑到当前外需压力较大,房地产只能稳住而不能刺激,基建基数较高空间相对有限,因此,新增社融增速难以太高,股票市场流动性难以太紧缩。因此,2023年复苏的确定性较高,但空间有限,会出现阶段性复苏预期修复的大盘风格占优。但更多的可能会围绕有独立景气和政策支持的领域进行偏主题、聚焦产业趋势和局部景气高增长的方向进行投资。类似2013年和2019年。2013年、2015Q3~2016Q3、2019年表现相对占优的行业主要是电子、通信、计算机、医药等偏成长的方向,以及受益于稳增长发力的食品饮料和家电这两个典型的社融和地产恢复受益板块。这符合我们此前提出的风格轮动示意图,在从流动性驱动逐渐转向社融驱动过程中,小盘成长、大盘成长这种偏成长性指数会相对占优。
行业层面,综合考虑内外因素和二十大报告精神,从当前开始,稳增长和复苏预期,叠加外资阶段回流可能会带来一波以A50为代表的大盘估值修复
2.2023年稳增长的三大方向
(1)稳地产政策加码,稳增长箭在弦上
此前,市场对于经济的担忧的另外一个原因是持续低迷的地产市场,地产的销售、开工、拿地都是加速下滑,一方面拖累了投资增速,同时也拖累了地产后周期消费的增速。同时,市场也隐隐担心部分房企的债务问题是否会衍生出新的金融风险。尽管今年7月28日政治局会议已经明确表示要稳定房地产市场,坚持房子是用来住的、不是用来炒的定位,因城施策用足用好政策工具箱,支持刚性和改善性住房需求,压实地方政府责任,保交楼、稳民生。但是,地产行业的整体情况没有明显好转,加上疫情持续在各地反复,进一步拖累了地产行业的发展。相信随着稳地产的力度不断加大,加上从今年四季度开始的基数不断降低,未来几个季度相关数据转正的概率较大,衍生风险有望持续降低,对经济开始逐渐产生正面贡献。龙头地产和地产链上下游都有望受益于地产逐渐边际回暖。除此之外,过去十年,12月初会召开政治局会议讨论经济,12月中旬会召开中央经济工作会议,过往经验来看,过去10年,稳增长预期在会前都会出现不同程度回升。过去十年,召开政治局会议之前,表现最好的板块主要集中在与稳增长高度相关的低估值板块。而在当前面临新下行压力加大的背景下,2023年是全面建设社会主义现代化国家开局起步的关键时期,需要采取一定措施稳定经济,推动经济实现质的有效提升和量的合理增长。(2)医疗新基建:科学精准做好防控工作的关键应对之一
在二十大报告中明确提出,要“健全公共卫生体系,加强重大疫情防控救治体系和应急能力建设,有效遏制重大传染性疾病”《关于进一步优化新冠肺炎疫情防控措施 科学精准做好防控工作的通知》也明确提出:加强医疗资源建设。制定分级分类诊疗方案、不同临床严重程度感染者入院标准、各类医疗机构发生疫情和医务人员感染处置方案,做好医务人员全员培训。做好住院床位和重症床位准备,增加救治资源。有序推进新冠病毒疫苗接种。制定加快推进疫苗接种的方案,加快提高疫苗加强免疫接种覆盖率,特别是老年人群加强免疫接种覆盖率。加快开展具有广谱保护作用的单价或多价疫苗研发,依法依规推进审批。加快新冠肺炎治疗相关药物储备。做好供应储备,满足患者用药需求,尤其是重症高风险和老年患者治疗需求。重视发挥中医药的独特优势,做好有效中医药方药的储备。加强急救药品和医疗设备的储备。近期,新冠确诊和无症状创下4月以来新高,客观上加大了医疗资源的进一步需求。(3)数字新基建:科学精准做好防控工作的关键应对之二
赋码管理成为科学精准做好防控工作的关键动作,但是,目前全国各地的健康码不统一,各地数据没有打通,赋码标准也不一致,导致人口在不同城市之间流动受到不同程度的约束。国务院办公厅于10月28日发布了《全国一体化政务大数据体系建设指南》,提出加快全国一体化政务大数据体系建设,积极推进医疗健康、社会保障、生态环保、信用体系、安全生产等领域主题库建设。2022年11月,《“十四五”全民健康信息化规划》印发,到2025年,初步建设形成统一权威、互联互通的全民健康信息平台支撑保障体系,基本实现公立医疗卫生机构与全民健康信息平台联通全覆盖。总的来看,数字经济是当前中国经济的重要增长点,也是稳增长可以发力的重要方向,在当前经济下行压力加大,疫情防控压力加大的背景下。医疗新基建和数字新基建有望成为下一个阶段稳增长发力的一个方向。相关医疗器械医药和计算机的公司值得重点关注。综合以上部分的所有内容,我们认为2023年的行业配置思维导图如下所示:对应的,我们梳理了值得跟踪的细分赛道和产业趋势投资思维导图,详细逻辑见后文第九章。
A股投资者机构化进程持续进行中,2022年机构持仓占比相比2021年继续稳步提升。具体来看,自由流通市值口径下,截止2022Q3机构持仓占比53.36%,其中,公募基金、私募基金、外资持仓分别占比15.55%、9.86%、8.79%。
今年以来,市场波动较大,部分资金的仓位随着市场调整发生变化。那么,各类资金仓位如何变化,又处于怎样的历史水平?2022年以来,公募基金季报仓位虽有所变化,但基本处于历史中等偏上水平的窄幅波动区间,主动偏股公募基金平均仓位约85%-87%,显示主动偏股公募基金通过调整仓位进行择时的动力并不强。其中,普通股票型、偏股混合型基金的平均仓位分别较年初下降1.23%和1.61%;分别处于2019年以来的36%分位和50%分位。今年以来,私募基金收益波动剧烈,根据招商私募综合指数计算的年内收益为-9.78%,而私募基金的仓位随着市场的波动也出现了较大变化。截止2022年9月末,私募证券投资基金规模5.98万亿元,相比年初下降2.4%。与此同时,主观多头策略型私募仓位从年初的83%降至10月的72%,与2020年初的水平基本相当,处于2019年以来的36%分位。今年以来,保险资金投资股票和基金的占比一波三折,目前基本仍处于历史低位,为2013年以来的24%分位;2019年以来的7%分位。具体来看,截止2022年9月末,保险资金运用余额中,投资于股票和基金部分的比例为12.11%,较年初下降了0.59%。与2021年7月、2022年3月的水平基本相当。今年以来,在海外流动性紧缩环境下,外资持股在A股占比有所下滑,根据估算,2022年9月末外资持股规模约3万亿元,占A股总市值的比例约4.27%,较上年末的4.59%下降0.32%。从外资所持人民币金融资产结构来看,股票仓位在今年也有所下滑,不过仍处于历史较高水平。截止2022年6月末,外资所持人民币金融资产中,股票占比35.51%,相比年初的36.4%下降0.9%,处于2013年以来的87%分位。今年以来,由于市场波动加剧,赚钱效应减弱,居民申购基金热情下降。1-9月股票型和混合型老基金净赎回1975亿份,综合老基金的平均单位净值和平均仓位估算,1-9月老基金资金净流出1112亿元,其中9月公募基金老基金为净申购。从新发基金情况来看,截止目前,年内累计新发偏股类公募基金规模为3179亿元。综合新发基金和老基金申赎,则目前年内公募基金增量规模累计为2067亿元。从历史数据来看,在经历了公募基金发行的爆发期后,随着市场调整公募基金发行会明显降温,降至历史低位。而后期随着市场反弹,当万得全A达到前期基金密集发行期的成本后,公募基金发行会有小幅回暖(图中红色圈的位置,2009年6月、2015年10月);而当市场开启新一轮上行周期并有效突破成本线后,公募基金发行会迎来新一轮爆发(图中蓝色圈的位置,2014年8月、2020年1月)。在本轮公募基金爆发周期中,2021年下半年公募基金发行开始放缓,2022年以来随着市场调整,基金发行降至历史低位,下半年随着市场重新回到最近一轮公募基金爆发期的成本线,基金发行小幅回暖。展望2023年,预计随着A股转好,公募基金发行情况有望较2022年回暖,但是在经历2022年的调整后,随着市场反弹存量基金的赎回压力也会有所增大。假设2023年老基金累计赎回比例从2022年的3.5%扩大至5%,结合仓位估算,2023年老基金赎回造成资金流出规模约2040亿元。新发基金方面,参考历史,在2017年9月-2018年1月突破前期成本线后,基金月均发行规模相当于前期最低单月发行规模的7.5倍,本轮基金发行缩量以来,偏股类基金单月最低发行规模96亿,按照此倍数计算,为720亿元。据此,假设明年月平均新发行700亿份,则新发基金带来增量资金约8400亿元,按照平均85%仓位则对股市贡献的增量资金7140亿元。因此综合新发基金和老基金申赎两个因素,2023年公募基金净增量规模约5100亿元。今年以来,受市场环境影响,私募基金新增备案情况整体放缓。截止2022年9月末,私募证券投资基金规模5.98万亿元,相比年初下降2.4%。与此同时,私募仓位出现大幅下降,主观多头策略型私募仓位从年初的83%降至10月的72%。年末私募基金规模有望重回6万亿,并以当前仓位为基础进行估算,年内私募基金大约净流入260亿元。展望2023年,市场有望企稳回升,且私募基金是比较灵活的资金;考虑到近两年“公奔私”热潮为私募基金带来新的增量,预计基金规模有望回升,假设年度增速为4%,则年末私募证券投资规模将超过6.4万亿元。如果主观多头策略型私募仓位按照平均70%估算,私募基金整体仓位需要在此基础上打六折(参考2020年官方公布的私募仓位数据),则明年私募基金带来增量资金约1040亿元。2022年开始,资管新规正式实施,银行理财的发展步入新阶段。受市场影响,今年银行理财发行显著放缓。数据显示,今年1-10月银行理财发行产品数量较去年同期减少近50%,不过从银行理财存量规模来看,截止2022年二季度末,银行理财存续规模29.15万亿元,相比年初稳中略增1500亿元,同比增长12.98%。理财产品的配置结构方面,2022年上半年为应对市场波动,银行理财增加了对现金及存款的配置,对权益资产的配比稳中略降,且减少了对于债券的配置。具体来看,2022年6月末,银行理财资产配置中债券资产占比67.9%,较年初略降0.5%;权益资产配比略降至3.2%,降幅较此前已明显收敛;且新发的银行理财中超过8%为基础投资资产中含有股票的产品。考虑到银行理财的发行情况和市场变化,如果按照全年银行理财规模12.98%的增速以及3.2%的权益投资比例估算,则2022年银行理财为股票市场贡献的增量资金为1220亿元。展望2023年,随着市场企稳回升,银行理财产品收益有望得到改善,带动银行理财规模稳中有升,保守假设全年规模增速为13%,权益投资比例以3.2%为基础,则明年银行理财为股市带来增量资金规模约1360亿元。经历了四年的调整,信托行业在功能和结构上已经发生深刻的变化,并且信托全行业的资产规模已经在2021年末实现止跌,意味着信托行业新业务增量和旧业务的压缩已经达到一个相对平衡的状态。2022年以来,信托全行业资产规模有所回升,上半年增加5600亿元。不过资金信托规模上半年先降后升,2022年6月末资金信托余额14.85万亿元,同比减少7%;资金信托中投资股票的比例为4.52%,较年初下降0.3%。基于年内A股表现并综合目前行业变化,预计全年资金信托规模可能整体稳中略降,按照全年规模同比增速-6%以及平均股票投资比例4.5%计算,则2022年信托对股市增量资金的贡献为-405亿元。展望2023年,随着A股好转上行,综合目前信托行业现状,预计未来资金信托的规模有望止跌企稳,而投资股票的比例会有所提高。假设2023年同比增速回升至2%,投资股票的比例平均4.5%,则保守估计明年信托带来增量资金为125亿元。2022年6月以来,保险公司保费收入增速已经转正,带动保险资金运用余额增速回升。截至2022年9月,保险资金运用余额24.5万亿元,同比增速9.29%;较年初增长了5.6%。其中投资股票和基金的比例12.11%,相比年初下降了0.59%。假设2022年全年保险资金运用余额同比增速8%,且预计四季度保险对权益资产配比会有所提升,按照平均12.3%计算,则保险资金2022年贡献的增量规模为1690亿元。展望2023年,预计随着疫情影响减弱,保费收入端会有所好转,在此情况下,保险资金运用余额预计保持温和增长;而考虑到股市有望企稳回升,保险投资股票和基金占比可能小幅提高。假设全年保险资金运用余额规模增速10%,以股票和基金投资比例平均12.3%计算,则2023年有望带来增量资金约2350亿元。![]()
不考虑股份划转的情况下,社保基金的资金来源主要包括彩票公益金分配和中央财政预算拨款。2022年划拨给社保基金的彩票公益金为402亿元,中央财政预算拨款每年200亿元,考虑股权分红再投资,股票投资比例按照20%计算,则2022年社保基金增量资金165亿元。基本养老保险基金方面,基本养老金委托投资快速推进。最新数据显示,所有省份均已启动基本养老保险基金委托投资,截止2022年9月末,基本养老保险委托合同规模1.6万亿元,假设其中年底之前这部分资金90%到账,投资比例20%,则保守估计全年增量资金规模310亿元。截至2022年6月,全国企业年金实际运作金额为2.73万亿元,按照8%的股票投资比例计算,上半年贡献增量资金约150亿元。从历史数据看,一般一季度增量规模较高,考虑到企业年金规模扩张,保守估计2022年全年增量资金规模270亿元。近几年职业今年规模增长加快,规模增速经历了先升后降的过程,2021年底职业年金规模1.79万亿,如果按照2022年增速15%计算,假设职业年金投资股票比例与企业年金相当,则年度增量资金约215亿元。综合以上各类保障类资金,2022年社会保障类资金贡献增量资金约960亿元。展望2023年,以上各类养老金大概能够维持年均900多亿相对稳定的增量贡献。而边际变化可能主要来自个人养老金的落地实施带来的增量。2022年11月4日,多部门密集出台4项个人养老金政策,标志着个人养老金制度正式落地实施,近期各家券商、基金、银行也积极进行各类产品平台相关测试。个人养老金享受一定政策优惠。一方面,在缴费环节,个人向个人养老金资金账户的缴费,按照12000元/年的限额标准,在综合所得或经营所得中据实扣除。另一方面,多家基金公司表示,对旗下符合要求的养老目标基金增设Y类份额,并修改基金合同和托管协议中对应的条件,Y类基金份额是仅面向个人养老金,根据相关规定可通过个人养老金资金账户申购的一类基金份额,且对Y份额管理费实行五折优惠。根据目前政策安排,国内个人养老金将主要通过投资各类养老金融产品而间接投资于股票市场,养老金投资注重投资的稳健长期性。个人养老金的落地实施,将为养老目标基金、养老理财等养老金融产品带来战略性发展机遇,并为股市带来中长期增量资金。通过对基本养老保险在职人数增速、缴费上限调整比例、个人养老金参与率等条件做出基本假设,预计2022-2023年个人年度累计缴费上限规模可能达到1290亿元,如果按照初期5%比例投资股票,则为股市带来增量资金规模上限约65亿元。综合养老金三支柱,预计2023年可以带来增量资金规模合计约1020亿元。今年以来,受美联储加息缩表的影响,外围流动性环境收紧,外资呈现出较大波动,截止目前仅小幅净流入。截至11月11日,北上资金年内累计净流入43亿元,如果按照北上资金在外资规模中的占比进行估算,则全部外资年内至今累计净流入规模约60亿元。外资持股占比在年内整体下滑,截止2022年6月末,外资持股占A股流通市值的比例降至5.21%,较年初下降了0.2%。北上资金持股占比在三季度进一步下滑至5%以下。展望未来,美联储加息放缓后,实际美债收益率有望触顶回落,中美利差有望重回扩大。随着美国衰退概率增大,且冬季过后能源危机对欧洲经济的拖累也会化解,只要不出现全球性的政治或者金融风险事件,预计美元指数将在2023年高位回落。外围流动性环境改善叠加人民币贬值压力缓解甚至进入升值周期,外资有望重新回流A股。如果按照外资持A股流通市值占比回升至2022年初的水平,则保守估计带来增量资金约2800亿元。截止目前,2022年内融资资金累计净流出2457亿元,目前融资余额占A股流通市值的比例约2.36%。融资资金整体属于顺势资金,其资金流向主要取决于市场表现。展望2023年,假设我们在前文中的逻辑能够如期兑现,明年股票市场企稳回升,参考历史,融资余额占A股流通市值的比例平均为2.4%左右,据此估算,则2023年融资资金有望净流入2000亿元。今年以来,上市公司回购持续发力,截止目前年内累计回购规模约933亿元。近几年上市公司回购实施规模的高点一般滞后于回购预案高点1-2个月,今年以来上市公司公布预案的计划回购上限规模达到1975亿元。展望2023年,参考近几年回购规模,且考虑到近几年回购已经成为一种常态,保守估计2023年回购规模仍有可能达到近1000亿元。今年以来,疫情拖慢了IPO进度并导致市场主体融资需求转弱,以及在上半年新股出现大面积破发后发行人持观望态度。以发行日期为参考,截至目前,年内累计共有355家公司进行A股IPO发行,对应融资规模4774亿元,略高于2021年同期的水平。其中主板、创业板、科创板、北交所分别IPO规模806亿元、1663亿元、2200亿元、105亿元。由此来看,北交所发行规模整体仍较低,短期对市场的边际影响相对有限。展望2023年,IPO全面注册制有望落地实施,加上疫情影响减弱,预计全年IPO规模会有所回升。2022年北交所IPO数目44家,在加强国内供应链安全、支持专精特新发展背景下,预计明年北交所IPO有望提速,如果按照月均25亿元规模计算,则全年北交所IPO规模为300亿元。其他板块而言,其他板块IPO按照月均450亿元计算,两者合计全年IPO约为5700亿元。今年以来上市公司定增实施规模整体明显放缓,截止目前定增融资规模合计为5244亿元,其中货币认购定增规模4060亿元。展望2023年,考虑到2022年发布的定增预案虽有放缓但绝对规模并不低,且随着市场好转,定增融资需求会有所增加,货币认购定增规模如果按照月均400亿元估算,则2023年定增规模4800亿元。此外,配股和优先股发行也会构成市场的资金需求。2022年内配股实施募资规模567亿元。截至目前年内尚无优先股发行。展望2023年,目前已经处于证监会通过状态的配股项目预计募资规模近74亿元。2022年市场赚钱效应较差,在此环境下重要股东减持动力减弱,截止目前年内重要股东累计净减持规模约3120亿元,相比2021年全年净减持5116亿元明显放缓。2022年解禁规模为4.83万亿元,以当前价格计算,2023年解禁规模为4.1万亿元,将有所下滑。从历史数据来看,重要股东减持规模与A股走势存在高度相关性。减持规模6个月滚动平均规模与万得全A的相关系数高达0.7,部分阶段减持的拐点相比A 股的拐点存在一定时滞。另外重要股东减持规模与A股限售解禁规模高度相关,相关系数达到0.79。展望2023年,解禁规模下降有助于减持规模下降,但另一方面,股市好转也会增大股东减持动力,且部分2022年积压的减持需求可能在2023年释放,因此,综合考虑两个因素,保守估计2023年的净减持规模为3500亿元。
2022年至今A股成交总额18.6万亿元,如果按照经纪业务平均佣金费率0.3‰、印花税率1‰计算,则佣金费和印花税为2418亿元。融资余额平均约1.53万亿元,按照融资利率平均8%计算,则年内截至目前融资利息为1120亿元。展望2023年,预计股市成交额会有所回升,假设成交额平均提高10%,则佣金费和印花税为2700亿元。平均融资余额根据前文的测算大约为1.6万亿,对应融资利息为1280亿元。60个细分行业评估和5大景气改善领域——景气趋势展望
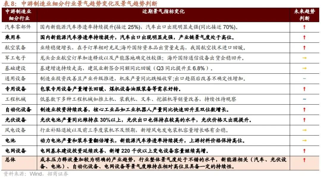
本文筛选了对于超额收益具有正向贡献的中观景气指标,对各个领域的景气趋势进行梳理和展望。上游资源品整体景气度偏弱,价格趋势走弱,能源类价格具有不确定性、大多数资源品需求相对平淡,能源金属目前景气度维持高位,预计未来装修建材、水泥等边际改善空间较大。中游制造业整体景气度处于不错的水平,新能源相关、自动化设备、电网设备等景气度维持在相对高位且具备一定的持续性。消费服务整体景气度偏中性,内部分化较为明显,地产链消费具有边际改善空间,外出消费或受制于出行半径,必需消费、养殖业景气度维持,医疗器械、医疗服务等景气度持续提升。金融地产整体景气度偏中性。信息科技企稳且边际好转,其中计算机、通信设备景气度出现改善趋势。目前景气度较高的领域主要集中以下方面:受益于较为明确的产业趋势及产业政策支持,以新能源(乘用车、能源金属、电池、光伏设备)为代表的细分领域已经连续多个季度保持中观景气指标持续改善,盈利能力得到明显增强,未来景气度改善空间可能会边际收敛;养殖、航运等细分领域处于景气周期内,并且在未来1-2个季度内盈利兑现能力依然较强。部分细分领域景气度出现向上修复迹象的5大领域:1.医药利润出现触底回暖的迹象,政策端压制缓和,医疗器械、医疗服务、医疗器械等景气度已边际改善。2.信息技术部分领域持续获得产业政策端扶持,业绩底部或将出现,软件开发、计算机设备、传媒等行业景气度触底回暖。3.受益于制造业投资加速、成本压力减轻以及具有核心技术的高端装备类:自动化设备、通用设备、电网设备、航空装备等行业景气度仍有提升空间。4. 地产及地产消费(装修装饰、家居等)景气指标出现底部企稳的特征,景气度和盈利向上修复空间较大。5.若出行场景增多和半径扩大,疫后修复板块如外出消费相关领域酒店餐饮、商贸零售、航空机场将会迎来景气度和盈利修复。预计未来景气度改善空间较大的5个细分行业依次是软件开发、医疗器械、化学制药、自动化装备、传媒。本文采用中观景气度、盈利能力、资金青睐度、估值等维度,对于各个维度进行量化评分并赋予相应权重,得到各个行业的加权平均得分,由此筛选出业绩相对较好且景气度向上的行业。以下对于各个维度量化评分标准做出说明:▶ 行业选择:以申万行业分类为基础,筛选出60个可进行高频跟踪的细分行业。▶ 中观景气度:利用对于超额收益具有正向贡献的中观景气度指标进行标准化处理,得到每个行业的景气扩散指数(PDI),从而对各个行业的景气度进行横向量化对比。▶ 盈利能力:根据目前该行业盈利能力所处的历史分位数和环比改善程度进行标准化打分处理。▶ 资金青睐:根据目前该行业公募持仓、陆股通持仓比例等历史分位数和环比改善程度进行标准化打分处理。▶ 估值水平:根据目前该行业市盈率历史分位数和环比改善程度进行标准化打分处理。▶ 对于以上指标赋予相应的权重,最终得到每个行业的加权平均得分。
2、 趋势展望:基于对超额收益具有正向贡献的中观景气指标
针对各个细分领域,本文筛选了对于超额收益具有正向贡献的中观景气指标,对该领域的景气趋势进行梳理和展望.整体而言,上游资源品整体景气度偏弱,价格趋势走弱,能源类价格具有不确定性、大多数资源品需求相对平淡,能源金属目前景气度维持高位,预计未来装修建材、水泥等边际改善空间较大。成本压力释放叠加较为明确的产业趋势,中游制造业整体景气度处于不错的水平,新能源相关(汽车、光伏设备、电池)、自动化设备、电网设备等景气度维持在相对高位且具备一定的持续性。消费服务整体景气度偏中性,内部分化较为明显,地产链消费具有边际改善空间,外出消费或受制于出行半径,必需消费、养殖业景气度维持,医疗器械、医疗服务等景气度持续提升。金融地产整体景气度偏中性,银行景气度相对平稳,非银板块相对承压,地产景气度变化较为依赖于产业政策及保交付政策的推进。信息科技企稳且边际好转,其中计算机、通信设备景气度出现改善趋势,电子和传媒景气度内部分化,光学光电边际好转,消费电子相对平淡。上游资源品:整体景气度偏弱,价格趋势走弱,能源类价格具有不确定性、大多数资源品需求相对平淡,能源金属目前景气度维持高位,预计未来装修建材、水泥等边际改善空间较大。能源价格快速上涨的阶段或已经过去,多种资源品价格在今年二季度冲高回落,采矿业普遍进入盈利下行阶段,三季度部分细分领域盈利转为负增长,目前原油、天然气、动力煤等能源价格中枢出现一定程度的下移,由于需求相对一般,工业金属、小金属、钢铁、化学原料等价格相对低迷,预计四季度这一趋势仍将持续,明年上半年上游利润将会持续收缩,目前多个细分行业景气指数已经进入下行区间。建材如水泥、玻璃等价格出现止跌迹象,考虑到基建等项目加快形成实物量等,水泥等建材需求将会具备一定的支撑。目前地产竣工端出现一定程度的改善,由于保交付等政策持续推进,竣工持续好转将会带动装修建材边际改善,10月基础建材和相应的施工监理销售额跌幅已经出现收窄。由于装修建材、水泥等景气度出现边际改善迹象,如果基建项目更多的进入施工阶段以及地产竣工端好转,那么这些行业景气度将会持续改善从而带动业绩走出谷底。
高频数据显示原油、天然气、动力煤等价格仍处于高位回落中,钢铁、工业金属等需求也较为平淡。目前WTI原油回落至90美元/桶附近,但海外能源危机尚未解除以及地缘政治冲突对于能源价格带来较大扰动,因此煤炭、石油石化等景气度趋势具有一定的不确定性或偏弱。由于经济需求偏弱以及地产投资偏弱,螺纹钢、线材、热轧卷板、工业金属等价格连续数月持续回落,整体需求较为平淡。
中游制造业:成本压力释放叠加较为明确的产业趋势,行业整体景气度处于不错的水平,新能源相关(汽车、光伏设备、电池)、自动化设备、电网设备等景气度维持在相对高位且具备一定的持续性。制造业可以享受到上游价格下降带来的成本红利,部分领域毛利率已经出现增厚。由于制造业在此之前经历了盈利修复,因此目前资本开支出现持续明显回升,部分景气度较高的领域如汽车、电新等进行产能扩张的意愿较为强烈。受益于较为明确的产业趋势、政策支持以及成本压力缓解等,中游制造业有望保持不错的景气度,并且更快的进入新一轮盈利改善周期中。乘用车、汽车零部件等行业景气度处于高位,受益于国内新能源渗透率持续提升,新能源汽车产业链景气度持续改善;三季度以来汽车出口进一步走强,10月出口金额同比已经接近70%,海外新能源汽车需求提升再次提振了行业景气度。军工板块业绩增长相对稳健,二十大报告中提到国防科技和武器装备重大工程等,叠加国企改革等产业趋势较为明确,军工企业在手订单为营收端带来较强的保障;近期美国国防资本品出货量/新订单、国防和航天设备产出指数、高科技产品航天进口同比等景气度指标均在回暖中,我国航空航天技术进口同比跌幅也出现明显收窄,军工板块尤其是航空装备领域景气度较为不错。
制造业投资已经连续数月改善,同时成本压力减轻或将带动制造业盈利走出底部。受益于制造业投资加速以及自动化升级等需求,通用设备如机床的需求已经出现好转,工业机器人作为制造业实现自动化升级的必需项也出现改善,产量同比均出现向上拐点;其他专用机械如包装专用设备、煤机设备、油气装备等需求均不错,部分工程机械在去年同期低基数下实现产销增长反弹,其改善可持续性仍待观察。由于海外需求放缓,10月最新数据显示我国出口增速转负,海外营收占比较大的制造业可能会面临一定程度的规模收缩。
受益于新能源产业趋势持续推进,光伏设备、电池等行业景气度和盈利能力均提升至较高的水平。太阳能发电新能设备容量持续扩大,光伏电池产量同比维持在30%以上增速,光伏出口也保持在较高的水平,近期光伏行业价格又出现一定的提升。今年以来陆续出台产业支持政策,如《“十四五”能源领域科技创新规划》《“十四五”新型储能发展实施方案》,发改委、能源局等部门连续发布对于光伏等新能源行业的支持政策指引,预计光伏设备、电池等行业依旧会维持较高的景气度。
电网基本建设投资延续改善、新增220千伏以上变电设备容量继续高增、用电量等景气均处于改善中。受益于稳增长政策以及电网升级改造,电网投资持续走强,电网设备盈利也相对稳健,四季度进入施工旺季之后特高压等基建项目将会逐渐落地,明年产业链相关公司可能会加速释放业绩。消费服务:整体景气度偏中性,内部分化较为明显,地产链消费具有边际改善空间,外出消费或受制于出行半径,必需消费、养殖业景气度维持,医疗器械、医疗服务等景气度持续提升。消费服务行业依然呈现分化态势,整体而言受到以下因素的共同作用,首先,疫情扰动下部分行业消费场景受限,如旅游餐饮、免税等收入规模难以扩张,其次,原材料价格下降对于部分消费品制造形成利好,如家电、乳品饮料等行业毛利率趋于稳定甚至改善;最后,如果地产销售进一步改善或者出行限制缓解,那么消费服务行业多数领域景气度均会受到提振。以下景气趋势的判断均是基于目前的情形进行外推。近期家电、家居、装修装饰等地产消费板块景气度较为平淡,低基数下空调冰箱等产量增长有所回暖,零售端数据仍然低迷;不过受益于上游原材料成本压力减轻,家电板块毛利率出现企稳迹象,预计海外业务对于家电板块的贡献可能会有所弱化。考虑到地产竣工端的修复以及商品房销售跌幅收窄等,家电、家居和装修装饰板块景气具备企稳且边际改善的可能性。
由于猪肉价格持续上行以及养殖利润改善,养殖板块景气度持续修复。当前能繁母猪存栏仍处低位,行业整体供需偏紧,预计猪价中枢仍将持续走高,四季度养殖盈利仍有较大的修复空间,盈利增速将会进一步抬升,业绩兑现确定性较强。食品类CPI也出现明显走强,预制菜需求提升为食品加工板块带来新的增长点,并且带来行业产品结构优化。白酒三季报表现较为稳健,部分次高端白酒业绩增长略有提速,多家公司全年业绩任务无忧;近期36大中城市白酒均价同比略有回暖,预计白酒板块业绩仍具备较强的韧性。
医药板块整体三季报单季增速由负转正,出现底部回暖趋势,不过内部分化较为明显;疫苗批签发和化药表现较为平淡,医疗服务业绩增长保持在相对高位,龙头企业第三季度盈利同比进一步提升,持续强化独特的一体化CRDMO等业务模式,订单交付以及规模效应进一步显现。高频指标如医疗仪器设备及器械制造业的用电量同比也出现加速好转,预计未来仍有较大的改善空间。二十大报告中提到健全公共卫生体系并加强重大疫情防控救治体系和应急能力等;同时近期贴息贷款政策提速执行并未医疗设备带来一定的增量资金,由于医疗设备领域更新改造贷款的投向之一,预计医疗器械采购额将会扩张。
金融地产:整体景气度偏中性,银行景气度相对平稳,非银板块相对承压,地产景气度变化较为依赖于产业政策及保交付政策的推进。基建和制造业投资需求回暖对于银行信贷扩张带来正向驱动,银行收入和利润端表现相对不错;而券商、保险景气度较为低迷。由于“房住不炒”政策基调以及销售等数据持续下滑,地产行业景气度处于偏低水平,不过未来景气趋势较为依赖产业政策特别是保交付政策的推进。银行三季报盈利增长进一步加速,ROE也相比中报再次提升。稳增长政策持续推出带动银行信贷投放规模扩张,贷款重新定价以及利率下行导致银行息差收窄,不过下降幅度或将边际收敛。进入四季度,稳增长政策持续发力、基建和制造业投资仍在持续改善,预计这均会提振银行信贷投放,叠加房企信用违约压力缓解,银行资产质量的担忧也会释放,预计银行业绩增长仍维持改善趋势。
地产投资和销售端依然低迷,竣工端已经边际改善,预计明年将会在低基数下回到正增长区间,国企在拿地、销售和盈利方面表现领先,伴随着供给端出清和保交付等相应政策持续推进,龙头企业在营收和盈利方面具有较强的保障。信息科技,整体景气度企稳且边际好转,其中计算机、通信设备景气度出现改善趋势,电子和传媒景气度内部分化,光学光电边际好转,消费电子相对平淡。
用于刻画科技周期的指标之一全球半导体销量进入下行周期,国内半导体销量转为负增,与新能源相关的半导体需求相对较好。软件产业利润以及计算机板块相应投资指标出现改善趋势,软件开发和设备端景气度均出现好转。通信设备行业景气度维持在相对高位,三季报业绩增长较为稳健。行业高频指标如程控交换机、移动通信基站、光缆产量等均保持较快增长;目前1000M以上速率以上互联网宽带接入渗透率刚刚超过10%,未来仍有较大的提升空间。10月中下旬以来中大尺寸面板价格止跌,特别是大尺寸面板价格出现明显涨价,液晶电池面板50寸/60寸/65寸相比9月分别提升3/3/5美元。同时液晶电视面板出货量同比改善,TFT液晶大尺寸面板营收同比止跌。目前行业利用率仍处于相对低位且行业供给端在经历了较长时间的出清之后,大尺寸面板价格开始止跌企稳。伴随着产能出清以及世界杯促销备货等,面板需求将会得到提振,景气度有望继续回升。
软件开发和计算机设备三季报业绩表现一般,但近期高频数据显示软件产业利润、信息传输软件和信息技术服务投资和用电量等景气指标均出现明显改善,党政信创需求带动软件行业景气度好转,预计未来金融IT、医疗IT等更多领域等也会带来较多的业务需求,其信创支出将会提升。
代表科技周期的半导体销量进入下行周期,智能设备、智能手机等消费类需求相对低迷,产量等指标进入负增长区间,其中汽车、光伏等半导体需求较好。部分存储厂商下修未来资本支出,具有国产替代逻辑的细分领域景气度表现相对较好。
受益于较为明确的产业趋势及产业政策支持,以新能源(乘用车、能源金属、电池、光伏设备)为代表的细分领域已经连续多个季度保持中观景气指标持续改善,并且进一步的带动业绩兑现,盈利能力得到明显增强。▶ 新能源相关:乘用车、汽车零部件、能源金属、电池、光伏设备受宏观政策和市场需求增加的影响,新能源行业景气度持续提高,锂电子厂商加速产能扩张,下游正极材料订单回暖等;锂电池上游材料产品价格持续大幅上涨,锂电材料和锂电设备需求持续增加。能源金属在新能源汽车、风电、节能环保、消费电子、航天军工等领域被广泛应用,能源金属产品市场需求整体向好,产品价格涨幅较大。多个细分领域景气度均保持向上趋势,比如钼市场呈现上涨行情、碳酸锂产品价格持续上涨等。动力电池精密结构件需求持续提升,高镍三元正极产品价格和产销均出现较大幅度增长,同时规模效应及供应链管理的优化带动降本增效果。目前新能源汽车渗透率依然在提升中,且海外需求也保持良好增长态势,乘用车、电池等板块景气扩散指数显示目前景气度仍处于高位,预计乘用车、零部件、能源金属、电池、光伏设备等板块仍将延续高景气。值得注意的是,新能源板块在过去两年保持了较快的盈利增长和较高的景气度,在高基数背景下,进入2023年之后景气度改善空间可能会边际收敛。▶ 除此之外,养殖、航运等细分领域处于景气周期内,并且在未来1-2个季度内盈利兑现能力依然较强。基于A股盈利情况、行业中观景气以及近期产业政策等,本文筛选了未来具有景气度改善空间的领域。部分行业如医药、计算机等行业景气度已经出现边际回暖迹象,高端装备类景气度已经出现回升但仍有提升空间,地产及地产消费、疫后修复板块景气度和盈利有较大的修复空间:▶ 医药利润出现触底回暖的迹象,政策端压制缓和,医疗器械、医疗服务、医疗器械等景气度已边际改善。▶ 信息技术部分领域持续获得产业政策端扶持,业绩底部或将出现,软件开发、计算机设备、传媒等行业景气度触底回暖。▶ 受益于制造业投资加速、成本压力减轻以及具有核心技术的高端装备类:自动化设备、通用设备、电网设备、航空装备等行业景气度仍有提升空间。▶ 地产及地产消费(装修装饰、家居等)景气指标出现底部企稳的特征,景气度和盈利向上修复空间较大。▶ 若出行场景增多和半径扩大,疫后修复板块如外出消费相关领域酒店餐饮、商贸零售、航空机场将会迎来景气度和盈利修复。下图对于60个细分领域的景气度和环比改善情况进行评判,横轴附近及以上的领域均具备一定的改善空间。▶ 医药:利润出现触底回暖的迹象,政策端压制缓和,医疗器械、医疗服务、医疗器械等景气度已边际改善医药板块整体三季报单季增速由负转正,工业企业医药制造业利润已经出现底部回暖迹象。行业政策端的压制出现边际缓和的迹象,二十大报告中对于公共卫生、中医药、老龄化等表述较多。近期部分中观高频指标如医疗仪器设备及器械制造业的用电量同比也出现加速好转,预计行业利润端和景气度仍有较大的改善空间。二十大报告中对于医药行业的表述较多,提到健全公共卫生体系并加强重大疫情防控救治体系和应急能力建设,有效遏制重大传染性疾病传播;促进中医药传承创新发展。同时近期贴息贷款政策提速执行并为医疗设备带来一定的增量资金,由于医疗设备领域更新改造贷款的投向之一,预计医疗器械采购额将会扩张;近期集采政策边际缓和也在一定程度上减轻了对于医疗器械板块的压制。
美国自4月初防疫政策缓和之后的6个月内,医疗行业取得了不错的超额收益,这可能与疫苗、医疗设备、医疗服务等需求提升有较大的关系。
▶ 信息技术部分领域持续获得产业政策端扶持,业绩底部或将出现,软件开发、计算机设备、传媒等行业景气度触底回暖受制于互联网行业政策打压及科技周期回落等多重不利因素交织,目前信息科技行业利润增长和公募基金持仓都落入较低的水平,年初以来信息科技板块业绩增速持续下滑。不过近期信息科技领域部分领域持续得到产业政策端的扶持,如国务院办公厅于10月28日发布了《全国一体化政务大数据体系建设指南》、工信部等五部门联合发布《虚拟现实与行业应用融合发展行动计划(2022—2026年)》,软件开发、计算机设备、传媒等行业景气度开始回暖,不排除在未来1-2个季度业绩端也将走出底部。景气度监测情况显示近期软件开发行业景气扩散指数触底回升,软件产业利润、信息传输软件和信息技术服务投资和用电量等景气指数均出现明显改善,党政信创需求带动软件行业景气度好转,预计未来金融IT、医疗IT等更多领域等也会带来较多的业务需求,其信创支出将会提升。二十大报告中提出“科技自立自强能力显著提升”“加快实施创新驱动发展战略”“以国家战略需求为导向,集聚力量进行原创性引领性科技攻关,坚决打赢关键核心技术攻坚战”“统筹发展和安全”并明确数字化转型的重要性等,软件和信息技术自主可控的重要性再次得到印证。产业政策端指引为游戏、VR、元宇宙等领域带来良好预期。11月1日,五部门联合印发《虚拟现实与行业应用融合发展行动计划(2022—2026年)》,其中产业生态要持续完善,我国虚拟现实产业总体规模超过3500亿元,虚拟现实终端销量超过2500万台等。游戏板块景气度具有底部修复的可能,VR在各个领域加速落地也带动硬件端需求提升。▶ 受益于制造业投资加速、成本压力减轻以及具有核心技术的高端装备类:自动化设备、通用设备、电网设备、航空装备等行业景气度仍有提升空间伴随着多个季度落后产能出清、海外需求扩张、成本压力减轻等,高端制造板块毛利率和盈利能力得到增长,同时进行产能扩张的意愿开始增强,三季报显示部分领域用于资本开支的现金明显增多,这与制造业投资持续扩张这一现象相吻合。二十大报告中提到,“实施产业基础再造工程和重大技术装备攻关工程,支持专精特新企业发展,推动制造业高端化、智能化、绿色化发展”“坚持机械化信息化智能化融合发展”“优化国防科技工业体系和布局,加强国防科技工业能力建设。”高端装备类行业发展空间较大。受益于制造业投资加速以及自动化升级等需求,通用设备如机床的需求已经出现好转,工业机器人作为制造业实现自动化升级的必需项也出现改善,产量同比均出现向上拐点;近期我国对于高新技术产品(航空航天技术、飞机等航空器)等进口需求明显增加,美国国防资本品的出货量及新订单,以及航天等高科技产品的进口需求也出现明显增多。目前来看,在成本压力减缓、资本开支意愿扩张以及具有核心技术产品需求提升的背景下,自动化设备、航空装备、通用设备、电网设备、通信设备等景气度均出现修复,预计未来仍有提升空间。值得注意的是,我国出口保持一定的韧性但下行趋势仍在,部分高端制造业的海外业务规模可能会面临一定程度的收缩,这可能会制约高端装备类景气度扩散程度。▶ 地产及地产消费(装修装饰、家居等)景气指标出现底部企稳的特征,景气度和盈利向上修复空间较大三季度以来地产销售跌幅出现一定程度的收窄,竣工端回暖幅度相对较大,包括投资、新开工在内的多项景气指标均出现了触底甚至企稳的迹象。伴随着行业供给端出清,龙头国企在拿地、新开工以及销售方面更加占有优势,目前龙头地产的市占率已经出现明显提高,未来行业集中度将会进一步提升。由于保交付等政策持续推进以及地产竣工端修复,预计地产链消费也有具备景气改善空间。目前装修建材、家居用品、装修装饰等行业盈利水平几乎落入历史最低的水平,业绩也转为负增区间;不过部分景气指标如基础建材销售额等出现企稳迹象。伴随着地产销售及竣工等指标继续修复,家居、装修装饰、装修建材等地产消费景气度将会触底回暖,并且业绩向上修复的弹性空间较大。
▶ 若出行场景增多和半径扩大,疫后修复板块如外出消费相关领域酒店餐饮、商贸零售、航空机场将会迎来景气度和盈利修复由于出行场景受限,部分细分领域盈利能力持续下行或保持底部震荡,包括酒店餐饮、商贸零售、航空机场等,这些行业景气度尚未出现明确的底部企稳的信号。11月11日,国家卫健委员发布《关于进一步优化新冠肺炎疫情防控措施 科学精准做好防控工作的通知》,要求积极稳妥抓好防控措施优化调整。若未来居民外出消费场增多以及出行半径扩大,酒店餐饮、商贸零售、航空机场等细分领域将会迎来景气度和盈利的修复。整体来看,目前景气度较高的领域主要集中以下方面:受益于较为明确的产业趋势及产业政策支持,以新能源(乘用车、能源金属、电池、光伏设备)为代表的细分领域已经连续多个季度保持中观景气指标持续改善,盈利能力得到明显增强。新能源板块在过去两年保持了较快的盈利增长和较高的景气度,在高基数背景下,进入2023年之后景气度改善空间可能会边际收敛。除此之外,养殖、航运等细分领域处于景气周期内,并且在未来1-2个季度内盈利兑现能力依然较强。
部分细分领域景气度出现向上修复迹象,预计未来改善空间较大:部分行业如医药、计算机等行业景气度已经出现边际回暖迹象,高端装备类景气度已经出现回升但仍有提升空间,地产及地产消费、疫后修复板块景气度和盈利有较大的修复空间:1、医药利润出现触底回暖的迹象,政策端压制缓和,医疗器械、医疗服务、医疗器械等景气度已边际改善。2、 信息技术部分领域持续获得产业政策端扶持,业绩底部或将出现,软件开发、计算机设备、传媒等行业景气度触底回暖。3、受益于制造业投资加速、成本压力减轻以及具有核心技术的高端装备类:自动化设备、通用设备、电网设备、航空装备等行业景气度仍有提升空间。4、地产及地产消费(装修装饰、家居等)景气指标出现底部企稳的特征,景气度和盈利向上修复空间较大。5、若出行场景增多和半径扩大,疫后修复板块如外出消费相关领域酒店餐饮、商贸零售、航空机场将会迎来景气度和盈利修复。基于以上对于景气趋势的预判,本文总结了以下未来景气度改善空间较大的5个细分行业,依次是软件开发、医疗器械、化学制药、自动化装备、传媒。2022三季度A股单季盈利同比增速为0.1%,前三季度净利润累计同比增长0.9%,整体业绩仍然处于磨低阶段。考虑2021四季度的低基数,今年四季度单季盈利增速可能会相比三季度有小幅的改善,预计2022年单四季度全部A股和非金融及两油净利润增速分别为9.7%和10.3%;全年累计增速分别为2.7%/1.3%。进入2023年后,整体A股盈利将会呈微弱复苏的趋势,预计全年全部A股和非金融及两油盈利同比增速测算值分别为7.3%/9.5%。盈利能力方面,21年下半年开始由于资源品价格的高企以及疫情的反复,整体A股净资产收益率逐渐走低。进入2023年,大宗商品价格预计继续回落,叠加企业费用相对低位,毛利率和净利率有望边际改善;收入端来看,由于海外经济明年陷入衰退的概率较大,对出口带来掣肘,上市公司收入可能承压。企业产能扩张意愿较2022年可能有所提升;同时新增社融增速相对平淡,资产杠杆率以窄幅波动为主。整体而言,非金融及两油板块将会于2023年进入温和复苏的阶段。
1. 业绩测算:2023年全A/非金融及两油7.3%/9.5%
A股本轮盈利周期自2020年二季度启动上行阶段,2020年下半年及2021年一季度为企业盈利的加速修复期,并在2021年上半年达到本轮盈利周期的高点;21年下半年盈利进入放缓通道,22年二、三季度处于底部震荡状态。考虑2021四季度的低基数,今年四季度单季盈利增速可能会相比三季度出现改善,预计2022年全部A股和非金融及两油盈利同比增速测算值分别为2.7%/1.3%。进入2023年后,整体A股盈利增速将处于低位复苏的态势,预计全年全部A股和非金融及两油盈利同比增速测算值分别为7.3%/9.5%。大类行业来看,2023年盈利增速相对较高的板块预计主要集中在消费服务、信息技术、医疗保健、中游制造等领域。消费服务板块一方面受疫情扰动,前期基数较低,尤其可选消费持续较为低迷,明年如果新冠疫情影响进一步弱化,可选消费复苏可期;另一方面,猪肉价格回升也有望为消费服务板块带来更多利润增量。信息技术在信创、数字新基建等拉动下,有望迎来低基数反弹;中游制造领域受益于原材料价格的下跌以及光伏、锂电、通用设备等部分领域的高景气度,盈利预计有所改善。而上游资源品板块随着大宗商品价格走低以及海外需求的放缓,盈利将会进一步承压。医疗保健和金融地产业绩增长相对平稳。2. 盈利韧性:ROE于2023年进入企稳修复阶段
本轮ROE自2020年下半年触底回升,2021年上半年达到增速的顶点,2022年初受益于总资产周转率的提升,略有反弹,目前整体仍处于周期底部。
2020年下半年国内疫情后经济逐渐修复、海外需求好转带动我国出口较大幅度上行,同时企业费用持续压降,销售净利率、总资产周转率均有较大幅度提升,ROE整体进入新一轮的上行周期。2021年上半年净利率和总资产周转率对于ROE提升的贡献进一步加大。21年下半年随着信用的紧缩,资产杠杆持续下降,ROE触顶向下,总资产周转率成为ROE的主要驱动。22年一季度尽管资产杠杆和销售净利率均处于下行通道,但总资产周转率提升幅度较大,带动整体A股ROE在一季度小幅反弹。22年下半年在收入端疲软、企业加杠杆意愿较低等影响下,总资产周转率、销售净利率、资产杠杆均出现下降。展望2022年四季度及2023年,ROE预计进入触底小幅修复阶段。从历史数据来看,ROE的拐点一般滞后于净利润的拐点1-3个季度,根据此前的分析, 22年二、三季度基本是本轮盈利的底部,相应的四季度或23年年初将会看到ROE底部复苏,23年保持弱复苏的态势。
销售净利率:成本下降为毛利率提供上行空间,费用低位净利率企稳改善
21年下半年以来上游资源品价格持续处于较高水平导致非金融石油石化板块毛利率不断下降,而企业管理和销售费用一直处于相对可控水平,当前财务费用、销售费用等占收入的比重明显低于疫情前,一定程度上抵消了资源品上涨带来的成本压力,因此企业净利率保持相对稳健。预计22年四季度及2023年销售净利率将迎来改善。一方面,部分原材料价格已进入下行通道,预计未来大宗商品还将继续回落,成本端压力进一步缓解;另一方面,疫情之后,减税降费力度逐渐加大,短期企业仍可享受费用红利,使得销售净利率小幅提振,进而对ROE带来正向驱动。总体来看, 2022四季度至2023年,非金融及两油ROE整体预计进入触底小幅修复阶段。从历史数据来看,ROE的拐点一般滞后于净利润的拐点1-3个季度,根据此前的分析, 22年二、三季度基本是本轮盈利的底部,相应的四季度或23年年初将会看到ROE底部复苏,23年保持弱复苏的态势。从基本面来看,销售净利率的改善预计是ROE改善的主要驱动因素。成本下降为毛利率提供上行空间,费用低位有利于净利率企稳改善;资产周转率在收入增速放缓和总资产逐渐提升的双重作用下预计上行空间有限;企业扩张意愿略有提升,杠杆率预计窄幅波动。
高渗透率的估值担忧。估值和渗透率是产业投资的两项重要参考指标。站在投资者的视角,估值代表了对产业未来盈利能力的预期,渗透率则代表了产业当下所处的阶段以及未来的成长空间。以新能源赛道相关产业为例,过去两年国内新能源汽车的渗透率从2%左右快速提升至超过20%,10倍渗透率的增长对应的是盈利能力10倍的提升,从而推动了新能源汽车估值的抬升,这也是过去两年新能源汽车产业始终维持高景气度的原因。相比于新能源汽车产业过去的投资回报,当下投资者更多考虑的是下一阶段的产业投资逻辑:假设未来新能源汽车透率从目前的20%提升至50%或者60%甚至更高,即渗透率增长1-2倍,相对应的对产业盈利的预测也是1-2倍,而产业投资的历史经验表明,同样1倍的渗透率空间从10%到20%与20%到40%相比,明显前者花费时间更短,更容易实现。因此,在斜率变缓的预期下,叠加产能释放带来的价格压力,新能源汽车的估值空间会受到较大压制。与之类似的是,投资者对新能源赛道中的动力电池和光伏等相关产业也存在类似的担忧。
低渗透率带来的高确定性投资机会。产业的发展通常伴随着相关技术的进步,新技术的性能优势存在对旧技术的替代潜力,而成本的降低推动了新技术从实验室概念走向商业化量产,在量产初期的新技术渗透率处于较低水平,随着产能提升和技术成熟,新技术的成本进一步降低,对应的渗透率则会进一步提升,因此在新技术从0-1过程投资的确定性通常较高。产业投资的历史经验表明,渗透率大概到5%左右的时候会进入景气度加速向上的拐点,相关产业会呈现爆发式增长。以光伏电池的技术迭代为例, 2022年是TOPcon电池量产元年,TOPcon电池的持续放量推动了TOPcon电池渗透率提升,带来了TOPcon产业投资的高回报率。基于这一逻辑,产业投资中要更加关注热门赛道中低渗透率产业的投资机会,尤其是刚刚量产或者处于量产前的细分产业,比如动力电池中的复合集流体,光伏中的TOPcon,HJT电池等。
1. 绿色低碳+渗透率从0-1:关注复合集流体、大储、类储能、便携式储能、钠电池、钙钛矿电池
▶ 复合集流体性能优异,有望部分替代传统集流体
复合集流体在安全性、能量密度、成本上(放量后)有较大优化。集流体在锂电池中既是活性物质的载体,又是工作时产生的电流汇集的导体,可形成较大的电流,提高充放电效率。复合集流体是一种新型的动力电池集流体材料,相较于传统集流体中的纯金属箔,复合集流体中将部分金属由高分子基材替代,通过在基膜(PET/PP)表面镀铜/铝的方式形成多层次结构,使其在能量密度、安全性、上会有明显优化。复合集流体有望对传统集流体形成部分替代。目前由于复合集流体的制备工艺更复杂,设备成熟度不足导致生产良率较低,其综合成本要高于传统集流体。但若考虑工艺进步,大规模量产化,设备国产化后,良率、效率的大幅提升。理想状态下,复合铜箔成本有望比传统铜箔低20-30%,复合铝箔成本可能略高但安全性能优势可能会比较明显。复合集流体初步具备量产能力。在以领跑企业金美新材为代表的先行者的长期模式和迭代后,复合集流体的工艺流程、关键装备、核心材料得到显著优化。金美新材于2015年启动复合集流体项目,并获得宁德时代参股的长江晨道投资,持有公司约15.7%的股权,在接下来几年相继突破10um(预计为复合铝箔)、4.5um(预计为复合铜箔)技术。公司目前已拥有超过200项专利,其中大部份与复合集流体工艺及设备相关,预计公司已在2022年下半年初步实现复合集流体的量产。根据公司官网,公司已规划重庆金美项目一期产能3.5亿平米,年产值17.5亿元,二期、三期项目将在重庆綦江的永桐新城园区,预计超7亿平产能,规划在2025年之前形成复合集流体总年产值100亿元。除此之外,过去两年也出现了多家有一定技术相关性的新进入者,部分企业投入比较大已经快速进入送样阶段。下游电池和终端投入加大,2023年可能开始量产应用。以宁德时代为代表的电池企业,在2018-2019年之后的复合集流体相关专利数量快速增长。业内反馈,领跑电池企业可能已具备量产能力,而其余主流电池公司也多数希望在未来一年打通制备工艺、滚焊等关键设备问题。据公开信息,欧洲部分车企明年就可能开始装车应用。由于复合集流体的安全性优势、能量密度优势、低成本(量产后)优势,目前也吸引了多家消费数码电池、储能电池企业的积极尝试,并有可能在明年启动初步量产应用。
关键装备是复合集流体发展重要的壁垒和难点,需求强劲且仍在迭代。复合集流体对生产工艺及设备要求高,主流镀膜工艺上分为三步法、两步法,两者各有优缺点,可能适配不同基材(PP/PET)。磁控溅射设备制备难度较高且需根据复合集流体的工艺进行相应的调整,后端的蒸镀、水电镀设备也有较多的点需要优化。多家相关领域的装备公司在加速投入,潜在订单充足。同时,部分原有屏蔽膜、靶材等相关公司也有一定的装备设计或定制能力,可能有一定优势。在电池制备环节,超声波高速滚焊技术是锂电池前端制备的新增工序,能完整提供该设备及配套自动化设备的厂商较少,未来可能是电池装备上存在瓶颈的环节。大型储能是国内储能主力。储能可以分为大型储能与户用储能两大类别,其中大型储能主要指 MWh 级别以上的集装箱式系统,终端客户为大型电力公司或工商企业,主要销售方式为集采、招标等形式,B 端属性较强;而户用储能主要为 5-20kWh 的小型电池系统,终端客户多为分散的居民家庭,主要通过当地化的经销商、安装商网络进行销售,C 端属性较强。欧洲由于能源危机,电价高涨,户用储能进入爆发期,相比之下,国内电价平稳,户用储能需求较少,大型储能是国内储能主力,主要与大型的风光发电进行配套,以保证平稳的发电并网。目前国内大型储能项目盈利渠道主要为峰谷套利、调峰调频等辅助服务收益、容量租赁等。市场峰谷套利:峰、谷、尖峰时点价差提供套利,2021 年 7 月《关于进一步完善分时电价机制的通知》发布要求完善峰谷电价机制,目前国内大部分地区峰谷价差已经拉开了 0.7 元/kWh 以上,部分地区超过 1 元/kWh,尖峰电价更高,储能套利空间更大。辅助服务收益:2021 年底能源局修订发布《电力并网运行管理规定》、《电力辅助服务管理办法》将辅助服务主体扩大到新型储能。辅助服务收益为电网约定的辅助服务费用,目前各地差异较大,以调峰为例大致分布于0.1~0.9 元/kWh。实际这部分收益还需要考虑电网调度优先级等。容量/电量租赁:由于电网的互联互通、实时动态平衡,各次侧的储能发挥的功能并不能完全割裂。储能需求方可以通过租赁模式实现自身项目的储能配套,储能项目获得容量、电量租赁收益。独立储能可参与电力现货市场,商业模式进一步完善。近期山东出台了全国首个省级电力现货市场储能支持政策,明确独立储能可参与电力现货市场。进入电力现货市场后,充电时为市场用户,从电力现货市场中直接购电;放电时为发电企业,在电力现货市场进行售电,其相应充电电量不承担输配电价和政府性基金及附加。独立储能打破了原来电源、电网、用户侧等按并网点的分类标准和收益界限,是契合电网运行特征和实际需求的业务模式,也是政府鼓励的方向,增长可能更快,同时可能带动储能投资方由优先关注成本转向更加重视储能系统质量。根据招商电新团队统计,2021年末,国内备案共享储能项目达84个,总建设规模超12GW/24GWh,当前统计或已超过200个项目完成备案/公示,总容量约在60GWh上下。储能成本受碳酸锂、硅料等上游价格影响。锂电储能系统工程建设成本大致为约 1.5-2 元/Wh,其中储能系统占 90%以上。储能系统中又以电池占比最高,大致为 50%-70%(考虑电芯涨价后,占比提升),其他系统组件、管理系统分别占 20%、15%。直接推高储能系统成本的主要是电芯,2021 年以来碳酸锂的价格快速拉升,目前电池级在 57 万/吨上下,仍然在高位。此外 2020 年开始的缺芯造成 IGBT 等器件价格提升,也小幅度的增加了储能成本。此外,由于目前大部分储能项目还是在发电侧与新能源电站配套,光伏产业链价格在高位也间接影响储能的接纳度。三部门约谈硅料企业,上游价格有望回调。10月9日,工业和信息化部、市场监管总局、国家能源三部门有关业务司局在组织开展光伏产业链供应链合作对接的基础上,近期集体约谈了部分多晶硅骨干企业及行业机构,要求切实加强企业自律,深入开展自查自纠,自觉规范销售行为,不搞囤积居奇、借机炒作等哄抬价格行为。而硅料单吨价格每回落 1 万,对应终端价格能够下降约 2.5-3 分/W,形成的一部分收益空间可能用于储能的配置。2023年碳酸锂、硅料、芯片等今年的紧供需情况有望缓和,储能系统的成本端有望下降。▶ 类储能是解决新能源消纳问题的高效经济方式
![]()
![]()
▶ 灵活性改造、燃气发电等类储能业务有望快速发展。火电灵活性改造有望高增。火电灵活性改造是指对火电机组的运行工况灵活性的优化升级,以降低能源消耗,适应负荷快速、大幅度变化的场景,主要量度指标包括调峰深度(偏离额定负荷深度)、响应速率(输出功率调整速率)、启停时间等。现阶段对电力系统,火电灵活性改造资本开支和运营成本的综合成本理论上有明显的优势,是满足大规模、低成本且能够较快投运的灵活性支撑方案。2021年11月,发改委和能源局发布《关于开展全国煤电机组改造升级的通知》,规划“十四五”期间新建机组全部实现灵活性制造,存量现役机组应改尽改,完成2亿kW改造,增加系统调节能力3000-4000万kW,实现机组灵活规模1.5亿kW,同时要求新建机组全部实现灵活性改造。根据招商电新团队估算,火电灵活性改造的市场空间在500-800亿。燃气发电是能够快速释放灵活性的电源方案。燃气发电相较燃煤具有清洁性(能源效率),控制响应更灵活,空间更集约、建设周期短等优势。近十几年国内燃气发电实现了规模成长,但总体占比不高,中国自本世纪初从开始规模推动燃气发电应用,截止今年8月,国内燃气发电装机1.1亿kW,仅占火电装机总容量的8.6%,发电量贡献仅3%。燃气发电的增长驱动来自电力系统灵活性需求,燃气发电具备启停灵活、输出范围宽、碳排放强度低的优势,在新型电力系统构建背景下,燃气发电是能够快速上规模的灵活性电源。在国内具备气源优势的地区,燃气发电可能会实现较快的增长,西北、中部、西南地区燃气资源相对丰富,或东部沿海有完善的国内外燃气供应渠道的地区具备规模发展燃气调峰电源的可行性。此外,气电价格体系也在逐步完善,一方面气电价格联动能够传导上游燃气价格变化,另一方面依据电源调峰深度提供差异化的电价额度,也会进一步推动燃气发电的收益改善。
便携式储能具有大容量、大功率、安全便携的特点,适用场景众多。便携式储能电源简称“户外电源”,是一种替代传统小型燃油发电机的、内置锂电池的小型储能设备,可提供稳定交流/直流电压输出的电源系统,电池容量在100Wh-3000Wh,配有AC、DC、Type-C、USB、PD等多种接口,可匹配市场上主流电子设备,适用于户外出游、应急救灾、医疗抢险、户外作业等多个场景。便携式储能于2018年才开始起量,尽管行业发展时间较短,但其凭借绿色无污染、安全便携、操作简便、无噪音、大容量、大功率、可同时输出交流及直流电、适配性广泛等众多优点,精准匹配了新时代电力需求市场的消费痛点,几乎涵盖了所有的常用电子电气设备,广泛应用于户外出行和应急设备等多个领域,市场规模迅速增长,2016年全球便携式储能设备仅出货5.2万台,2021年出货量达到483.8万台,CAGR达到148%;2016年全球便携式储能的市场规模仅0.6亿元,2021年市场规模已达到111.3亿元。便携式储能的清洁低碳优势对小型燃油发电机具有良好的替代性。便携式储能设备轻巧清洁、使用方便,输出功率在1-3KW,而燃油发电机的输出功率在2-8KW,因此便携式储能设备对小功率燃油发电机具有替代性,中国化学与物理电源行业协会预测,便携式储能对小型燃油发电机的替代比率将从2021 年的5.0%提升至2026 年的18.6%。从市场规模看,2020年全球便携式电站市场规模在250 亿元,以便携式燃油发动机为主,预期2026 年市场规模将萎缩至183.8 亿元,保守测算,2026年便携式储能替代小型燃油发电机部分的市场规模至少可以达到66.2亿元。
物联网推动便携式储能需求爆发。随着万物互联时代智能终端的日益普及,电力已成为现代经济的核心,2021年全球联网的物联网设备数量增长9%,达到123亿个活跃终端,到2026年有望超过270亿。万物互联时代的来临将进一步推动人均电力需求,尤其人均便携电力需求的增加,而基于锂电池的便携式储能成本得到进一步控制后将会有较大规模的替代以及新用户增加,预计到2026年全球及中国便携式储能设备的出货量将分别达到3110万台和2867万台,是2021年的6.5倍。随着便携式储能设备容量的增加,高容量的产品均价将会有所提升,但低容量产品随着上游电池成本的下降就会有所下降,总体趋势来看,均价仍会呈现逐渐上涨的趋势,总体市场规模也会不断上涨,预计到2026年,全球便携式储能的市场规模将会超过800亿元,中国市场总产值将超过700亿元。
钙钛矿电池转换效率理论极限与实验室数据均高于晶硅电池。钙钛矿材料吸光系数远高于晶硅材料,光电转换性能极好,能量转换过程中能量损失极低,从理论极限来看,晶硅太阳能电池、PERC单晶硅电池、HJT电池和TOPCon电池的极限转换效率分别为29.4%、24.5%、27.5%和28.7%,相比之下,钙钛矿单层电池的理论效率极值可达31%,晶硅/钙钛矿双节叠层转换效率极值可达35%,而三节层电池理论极值可达到45%,如果在钙钛矿电池中掺杂新型材料,钙钛矿电池的转换效率甚至可以达到的50%,是目前晶硅电池的2倍左右。从实验室数据来看, 过去十多年钙钛矿电池在实验室转化效率上的进步相当于晶硅太阳能电池60 余年的进展,目前钙钛矿单层电池、晶硅/钙钛矿双节叠层电池和全钙钛矿叠层电池的实验室转换效率已经分别达到25.6%、31.3%和28%。▶ 顶层政策支持推动钙钛矿电池产业化进程提速
![]()
碳酸锂价格维持高位,锂电成本大幅上涨。新能源车、储能行业的快速发展,带来巨大的锂电池需求。自2021年起,碳酸锂价格开始进入上升期,2022年突破50万元/吨,碳酸锂价格的高速上行导致锂电池成本大幅上涨,根据招商电新团队测算,碳酸锂每涨价5万元/吨,磷酸铁锂、三元(5系)电池成本(考虑正极、6F)增长31、39元/KWh,一辆70KWh的车成本增加2170、2730元。锂的过度涨价从而对终端消费产生的负面影响目前已经有所显现。这也使得钠离子电池的原材料成本优势进一步放大,对比两者的碳酸盐成本,单吨售价差距已经突破200倍。钠离子电池原材料优势凸显。相较于锂资源,钠资源储量丰富。钠资源储量丰富,地壳丰度可达 2.74%,价格低廉且提炼简单。而锂储量仅 0.0065%,主要分布于澳大利亚、南美地区。且钠离子电池对保障我国资源供给具有重要战略意义。我国拥有世界锂资源储量的5.93%,目前已发现的储锂量540万吨,排在全球第五,且我国锂矿品味、开采规模和采选技术与国外相比仍有一定差距。这使得我国锂矿主要依赖进口,镍资源也主要在海外,资源供应可能是锂电池产业进一步壮大后将面临的潜在约束之一。而钠资源储量丰富、分布广泛,且更容易获取,钠电池的研发储备和产业化对保障我国电池产业战略资源供给安全具有重要意义。钠离子电池产业化全面加速。目前国内初创钠电企业及锂电企业均积极布局钠电池产业链,包括正极材料、负极材料、电解液、钠电池等。以钠电池布局为例,目前国内已具备GWh 钠电池量产能力的企业包括中科海钠、华阳股份和多氟多,其中,中科海钠1GWh 钠电池生产线于2022 年7 月在安徽投产;华阳股份1GWh 钠离子电芯生产线于同年9 月投产,目前正积极推1GWh 钠离子电池PACK 生产线项目,预计于2022 年内投产;多氟多控股子公司焦作新能源已具备1GWh 钠电池产能。目前拥有在建钠电池生产线的企业包括宁德时代和传艺科技,其中宁德时代已启动钠离子电池产业化布局,预计于2023 年将形成基本产业链,传艺科技年产4.5GWh 钠电池各生产设备及装置安装调试进展顺利,中试生产即将投产运行。2. 产业链供应链安全+国产率从0-1:关注风电轴承、高端数控机床、工业机器人零部件、国产软件18年以来,中美贸易摩擦、科技战、新冠疫情、俄乌冲突不断冲击着全球供应链。去年11月18日,政治局会议审议了《国家安全战略》,强调科技、能源矿产、粮食等供应链安全问题。二十大会议对产业链供应链安全着墨较多,包括强调要加强产业链供应链的韧性与安全水平,要加强科技自立自强能力,在关系安全发展的领域加快补齐短板,建立新型举国体制强化国家战略科技力量等。这标志着未来一段时间,产业链供应链安全思维将会宏观产业政策的方方面面,从政策、宏观层面思考未来五年的投资方向,产业链供应链安全将是重要的线索之一。国产轴承厂商填补国产大兆瓦主轴轴承空白。风电轴承是风电产业链中高附加值环节,整体毛利率约30%,主轴轴承毛利率超过40%,是技术壁垒最高,最难突破的环节,5MW以上的风电轴承尺寸放大带来技术难度几何级增加,对主轴轴承的热处理变形、滚动体修形、滚道凸度等提出了全面升级的要求。近年来大兆瓦轴轴承国产替代进程明显加快,新强联5.5MW 主轴轴承处于样机交付,洛轴自2005 年起完成2.8 万套主轴配套,7.0MW、8.0MW 配套风电主轴轴承研发成功,预计2022 年供货数量超过6000 套,装机量全国第一,洛轴自主研发的国内首套16MW平台风电主轴轴承于9月15日顺利下线交付,结束了中国不能研发制造此类高端产品的历史,标志着风机行业关键部件国产化替代工作又向前迈出了一大步。瓦轴、大冶轴也陆续参与大兆瓦主轴轴承的研发。
全球数控机床产业规模约1650亿美元,日本、德国、美国是全球高端机床的主要生产国。2019年全球数控机床产业规模为1492亿美元,同比增长4%。中商产业研究院预测,2021年全球数控机床产业规模将达1648亿美元。根据科德数控的招股说明书,德国重视数控机床和配套件的高、精、尖和实用性,各种功能部件研发生产高度专业化,在质量、性能上位居世界前列;日本重点发展数控系统,机床企业注重向上游材料、部件布局,一体化开发核心产品;美国在数控机床设计、制造和基础科研方面具有较强的竞争力。2019年,日本山崎马扎克、德国通快以及德日合资的德马吉森精机位于全球机床生产商前三名。
根据中商产业研究院预测,2021年中国数控机床产业规模将达3576亿元。目前,国内机床的中低端市场基本被国内企业占据,但是在高端市场的国产化率仍然较低。近年来,我国高档数控机床市场销售数量持续攀升,市场需求稳步扩大。然而我国高档数控机床国产化率截至2018年仅为6%。
我国高端数控机床的上游各功能部件尚未形成较好的产业配套,多数功能部件被日本、德国、美国的公司垄断,国内企业主要依赖外购。数控机床的核心部件包括数控系统、传动系统、功能部件、驱动系统等,其中,数控系统占数控机床成本的25%-30%,主要被西门子、发那科垄断;传动系统包括主轴、导轨、丝杠、轴承等,主要被德国、瑞士、日本、中国台湾的一些公司占据;功能部件包括转台、刀具、齿轮箱等,全球市场依旧由欧美日等发达国家企业占据仍然来自欧日美等发达国家。以配套或者外购以上核心部件实现车床精度和可靠性在行业竞争中无法获得显著优势,一方面技术受限于核心部件生产方,另一方面产品成本难于控制。
德国、日本也牢牢占据着工业机器人的主要市场份额。日本、德国的工业机器人水平世界领先,这主要因为他们具备先发优势和技术沉淀。日本在工业机器人关键零部件(减速机、伺服电机等)的研发方面具备较强的技术壁垒。德国工业机器人在原材料、本体零部件和系统集成方面有一定优势。从企业来看,ABB、发那科(FANUC)、库卡(KUKA)和安川电机(YASKAWA)这四家企业是工业机器人的主要供货商,占据世界约50%的市场份额。
2020年我国工业机器人市场规模为422.5亿元,被四大外资品牌占据主要市场份额。2020年我国工业机器人市场中,发那科、爱普生、ABB、安川的市场占比分别为13.9%、9.7%、8.3%、7.7%。国内主要的机器人企业包括埃斯顿、埃夫特、机器人、拓斯达等。2021年国产工业机器人品牌在国内的出货量市占率达32.8%,同比增长4.2%。主要原因包括,一方面,外资企业在生产、交货、售后服务等多方面均受到疫情影响,综合竞争力降低,面对疫情带来的机遇,国产机器人厂商凭借强大的技术与服务能力,迅速抢占外资原有市场,国产化进程得到进一步加速,核心工控产品份额预计持续加速提升;另一方面,国产头部机器人厂商发展势头良好。
基础软件美国一家独大。2020年,在全球操作系统、基础软件(含桌面、数据库、云操作系统、工具软件等)领域,美国业务收入0.81万亿美元,占全球该领域业务收入的五分之四。全球桌面操作系统市场中,微软的Windows操作系统占据高达88.14%的市场份额,继续垄断全球PC操作系统。移动操作系统市场中,谷歌的Android市场占有率为75.44%,远高于其他操作系统;位居第二名的是苹果的iOS,市场占率为22.49%。我国基础软件份额较少,国产基础软件的国内市场份额仅为5%,国产操作系统的国内市场占有率仅为4%。近几年相当多的国产基础软件开始进入公众视野。老牌公司如麒麟软件、统信软件,以及华为推出的欧拉(openEuler)、鸿蒙等,可以看见,国产基础软件,尤其是最薄弱的操作系统,在国内已经有所突破。工业软件是工业技术、知识和流程的程序化封装与复用。工业软件能够定义工业产品、控制生产设备、优化制造和管理流程、变革生产方式、提升全要素生产率。传统的流程优化循环由三个部分组成:执行部门、研发部门、管理部门。管理部门在生产过程中收集运作数据、发现问题、总结规律,并反馈给研发部门;研发部门改进工艺、优化流程、搭建新的生产模型;执行部门应用新模型、产生新的数据和问题。工业软件则是在此循环的基础上,加入电子信息技术的产物,通过机器学习等信息技术手段,将工艺流程、生产规律这些原本只由人类掌握的技术转化为算法,再将各种算法打包成一个业软件,帮助人类优化工业的各个环节。工业软件按照产品生命周期的阶段或环节,可以大致划分为研发设计类软件、生产制造类软件、运维服务类软件和经营管理类软件。3. 数字经济+渗透率从0-1:关注车路协同、元宇宙数字经济是新一轮科技革命和产业变革新机遇的战略选择。二十大报告提出要加快发展数字经济,促进数字经济和实体经济深度融合,打造具有国际竞争力的数字产业集群,优化基础设施布局、结构、功能和系统集成,构建现代化基础设施体系。2022年第2期《求是》杂志刊发习近平总书记重要文章《不断做强做优做大我国数字经济》强调,综合判断,发展数字经济意义重大,是把握新一轮科技革命和产业变革新机遇的战略选择。2022年1月12日,国务院印发《“十四五”数字经济发展规划》,提出到2025年,数字经济迈向全面扩展期,数字经济核心产业增加值占GDP比重从2020年的7.8%提升至10%,数字化创新引领发展能力大幅提升,智能化水平明显增强,数字技术与实体经济融合取得显著成效,数字经济治理体系更加完善,我国数字经济竞争力和影响力稳步提升。中国数字经济规模稳定增长,在国民经济中的地位愈发突出。2021年中国数字经济规模达到45.5 万亿元,较2019年增加6.3 万亿元,2005到2021年期间,数字经济规模从2.6 万亿元增长到45.5 万亿元, CAGR达到19.8%;2020年数字经济占GDP比重为39.8%, 2005年到2021年期间,数字经济占GDP比重由14.2%提升至39.8%。数字经济方向需要重点关注当下政策重点扶持的车路协同和元宇宙两大产业趋势。
![]()
车路协同进入高速发展期。2018 年 11 月,工信部率先在全球发布车联网频率规划,将 5905-5925MHz 分配给 LTE-V2X 使用,通信院于同年完成了基于 LTE-V2X 的车联网商用规模性试验,并于 2019 年进行了预商用测试, 2020年实现了正式商用。与此同时,5G 规模化商用也在逐步推进,2019 年进行 5GNRUu 技术试验,2020 年进行5GNRPC5 技术试验, 2021 年进行预商用测试, 2022 年正式迈入 5GNR-V2X 商用元年。根据《C-V2X产业化路径和时间表研究白皮书》给出的时间表,C-V2X在2020-2021 年仍然处于导入期,在 2022 年之后会进入发展期,到2025年国内C-V2X车载终端的前装渗透率将达到50 %;路侧设施规划至2025年实现在典型城市和高速公路覆盖范围的扩大。据5GAA规划, 2024年基于R16版本的5G-V2X技术应用可基本实现。5G和智能网联汽车的高渗透率是车路协同发展的基础。车路协同需借助5G技术的超低延时、超高可靠与超高速率实现一定区域、一定条件下车与数字化万物的互联互通,截至2021年底,中国已建成142.5万个5G基站,总量占全球60%以上。车路协同系统的车端是智能智能网联汽车,近年来,中国智能网联汽车的销量和渗透率不断升高,2021年中国乘用车市场中L2级车辆渗透率为23.5%,2022上半年,2022年上半年L2级乘用车上险数量达288.09万辆,同比增长46.2%,L2级车辆渗透率增长8.9个百分点,达32.4%。
政策助力推动车路协同产业快速增长。2022年10月27日,工业和信息化部装备工业一司组织召开智能网联汽车推进组(ICV-2035)工作协调会,会议听取了智能网联汽车推进组近期工作进展情况报告,分析研判发展态势和未来趋势,聚焦行业发展关键问题和迫切需求,持之以恒推动我国智能网联汽车产业高质量发展。2022年11月,工信部发布《开展智能网联汽车准入和上路通行试点工作的通知(征求意见稿)》,遴选符合条件的道路机动车辆生产企业和具备量产条件的搭载自动驾驶功能的智能网联汽车产品,开展准入试点;对通过准入试点的智能网联汽车产品,在试点城市的限定公共道路区域内开展上路通行试点。根据亿欧智库预测,2030年中国车路协同市场规模有望达到4960亿元,2021-2030年CAGR有望达到27%。
2022年以来,国家出台多项政策性文件支持元宇宙相关产业发展。2022年1月,央行印发《金融科技发展规划(2022-2025 年)》,提出以线下为基础,依托5G 高带宽、低延时特性将增强现实(AR)混合现实(MR)等视觉技术与银行场景深度融合。2022年11月,五部门联合发布《虚拟现实与行业应用融合发展行动计划(2022-2026年)》,提出至2026年,我国虚拟现实产业总体规模超3500亿元,虚拟现实终端销量超2500万台,培育100家强创新能力与行业影响力的骨干企业。《计划》还提出关键技术融合创新、全产业链条供给提升、多场景应用融合推广三大工程。另一方面,国家多次发文要求加强对元宇宙相关问题的监管。2021年12月,文旅部发布《关于加强“元宇宙”相关问题预前治理的建议》,建议本着对创新审慎包容的立场,建立跟踪研判的工作机制和预前治理的协同机制,杜绝虚拟空间出现法外之地;此外银保监会着重强调要防范以“元宇宙”相关名义进行非法集资的风险。总体而言,国家整体对元宇宙采取理性积极的政策态度,兼顾监管与发展,推动行业有序进步。
地方政策聚焦技术研发突破和产业融合应用,全方位构建元宇宙生态发展体系。据链上产业区块链研究院不完全统计,截至2022年9月底,全国各省市区发布的与元宇宙相关的政策有32项。其中,元宇宙专项政策有15项,占比近一半。政策内容主要聚焦于产业融合应用、核心技术研发和优化产业布局等方面。其中,省级政策占比31%,地市级占比47%,区县级占比22%,由此可见,多个地方的政府部门已经意识到了元宇宙在新的技术革新和产业变革中的重要作用,积极打造元宇宙应用示范区,促进元宇宙产业集群化发展。VR设备是元宇宙从概念走向商业化落地的关键入口。VR设备是元宇宙硬件设备的基础设施,2021年以来VR设备销售火热,VR头戴式显示器的全球出货量达1095万台,突破年出货1000万台的行业拐点,今年一季度,VR头显保持热销,全球出货量同比增长了241.6%。而在国内,VR行业的热度也正在逐渐提升。数据显示,2022年上半年,中国VR市场零售额突破8亿元,同比增长81%,头戴式显示器销售均价由早期的千元以下拉升至1740元左右。多项VR新品相继发布。据统计,2022年VR新品包括:PICO4、MetaQuest 2 Pro、索尼PSVR 2;2023年新品包括:MetaQuest 3、苹果第一代头显等。随着相关新品在重量、舒适度方面的不断改进,体现了VR底层硬件技术的升级优化。1)光学:最新推出的VR设备普遍采用Pancake方案,能够利用光的偏振特性,通过半透半反膜、反射偏振片等使光在光学模组中反射多次,达到“折叠”光学路径的目的,从而大幅降低VR头显重量及尺寸,提升用户的佩戴体验。2)显示:从开始的Fast-LCD向Micro-OLED技术和Mini-OLED技术升级。Micro-OLED技术能够提升VR设备的显示性能,Mini-OLED技术则有利于解决眩晕和沉浸感不足的问题。3)交互技术:空间定位、手部追踪、面部追踪、眼球追踪等技术不断成熟,正快速导入应用,大大提升了用户使用时的交互感。
中药配方颗粒标准化程度高,方便携带。中药配方颗粒是由单味中药饮片经水提、分离、浓缩、干燥、制粒而成的颗粒,在中医药理论指导下,按照中医临床处方调配后,供患者冲服使用。作为中药饮片的衍生品和创新,中药配方颗粒具有标准化程度高、方便卫生、分量明确、便于保存、不易变质等优势。具体来看,中药配方颗粒是中药饮片的加工产物,同规格产品,中药配方颗粒价格一般高于中药饮片30%-40%。但是中药配方颗粒的便捷性,使得消费者对中药配方颗粒具有一定偏好,并愿意为其付出一定溢价,除此之外,中药配方颗粒采用大规模机械化、自动化、规范化生产管理,严格按照GMP要求并进行理化检测,可以满足中医临床配伍需求。中药配方颗粒国标出台,销售范围拓宽。2021年2月,国家药监局、国家中医药局、国家卫生健康委和国家医保局共同发布《关于结束中药配方颗粒试点工作的公告》,决定结束中药配方颗粒近27年的试点工作,对配方颗粒品种实施备案管理,其质量监管纳入中药饮片管理范畴,同时对配方颗粒生产、经营、使用各环节做出规范。2021年4月,国家药监局批准颁布了第一批中药配方颗粒国家药品标准(160个),10月,国家药监局又批准颁布了第二批中药配方颗粒国家药品标准(36个)。2022年5月,国家药典委批准颁布了2022年第一期中药配方颗粒药品标准(50个),截止目前,已批准颁布的中药配方颗粒国家药品标准已有269个。2021年11月,国家中医药管理局发布《关于规范医疗机构中药配方颗粒临床使用的通知》,将配方颗粒的适用范围由二级及以上中医院扩大至具有相关资质全部医疗机构,增加了中药配方颗粒的销售渠道,大幅拓宽中药配方颗粒的销售范围。中医医疗机构数量扩张,中药配方颗粒需求提升。2022年3月,国务院办公厅印发《“十四五”中医药发展规划》,根据规划到2022年,力争2022年社区卫生服务中心和乡镇卫生院设置中医馆的比例从81.29%提升至100%。2020年到2025年中医医疗机构数量从7.23万个提升到9.5万个,中医医院数量从5482个提升到6300个,中医医疗服务机构的快速扩张有利于加强终端推广覆盖面,提振配方颗粒行业需求。中药配方颗粒市场规模有望翻倍。中国医药工业信息中心数据显示,2021年中药配方颗粒市场规模已经达到252.45亿元,同比增长32.87%,2017-2021年期间,中药配方颗粒市场规模实现翻倍,期间CAGR为23.6%。随着中药配方颗粒销售范围由二级及其以上中医院向所有符合相关中医执业资质的医疗机构扩容,市场有望迎来数倍增长空间。根据艾媒数据预测,预计2025年市场规模将达到532.18亿元,2021-2025年CAGR有望达到20.5%。
根据前文对于A股盈利预期并采用自下而上的方法来推算未来估值的变化情况,全部A股2022年/2023年净利润增速测算值分别为2.7%/7.3%,2023年盈利增速对应的市盈率水平为12.4倍;非金融及两油2022年/2023年净利润增速测算值分别为1.3%/9.5%,2023年盈利增速对应的市盈率水平为17.8倍。考虑到2022年及2023年盈利增长之后,当前A股估值水平处于相对合理甚至偏低的水平。
从一级行业估值来看,大部分行业板块市盈率水平下滑至历史中位数水平以下。一级行业中,汽车、消费者服务、综合金融、电力及公用事业等行业目前估值水平较高,均高于历史水平的70%分位;交通运输、食品饮料、计算机等行业估值水平下滑至历史估值中枢附近;石油石化、煤炭、有色金属、基础化工、电力设备及新能源、建筑、建材、家电、纺织服装、农林牧渔、通信、银行等板块处于历史估值低位。通过行业间估值对比发现,国防军工、消费者服务、计算机等行业的估值水平相对较高,市盈率大约保持在50倍以上;石油石化、煤炭、建材、建筑、家电、农林牧渔、通信、银行、非银金融和房地产的估值水平较低,市盈率估值处于15倍以下。消费品行业估值波动较大,受疫情散发频发、消费场景受限的影响,可选消费和必选消费板块估值均震荡下行;同时受地产产业链景气度较低迷的影响,以家电、汽车为代表的可选消费估值略有下滑。下半年,受疫情反复影响,需求受挫,大众品前期囤货导致原材料成本下行未体现在报表,以食品饮料为代表的必选消费板块估值出现较大下滑,可选消费领域估值也有小幅下行。目前汽车行业PETTM处于历史76.6%分位,商贸零售处于历史18.2%分位,消费者服务处于历史87.0%分位,食品饮料处于历史49.4%%分位。TMT领域估值分化较大,通信估值相对较低,电子、计算机估值相对较高。目前通信板块PETTM为13.5 X,处于历史估值底部。电子板块PETTM为37.1 X,处于历史14.1%分位。计算机板块2022年5月以来估值水平不断修复,信息安全、医疗信息化、信创等子行业有望保持较高景气度,目前行业整体估值69.0 X,处于历史47.2%的水平。金融地产和上游资源品如钢铁、石油石化等板块等仍处于历史低估值水平,但在稳增长持续发力的背景下,低估值的金融地产有望小幅修复。上半年受俄乌冲突影响,资源品供给受限,价格较大幅上涨,石油石化、煤炭等估值保持较高水平;三季度以来受内外需求疲软影响,资源品价格高位回落,板块估值持续下挫。金融地产领域,随着稳增长政策的持续推进以及地产宽松政策的落地,房地产投资逐步改善回暖,目前行业估值提高至历史中下水平,银行板块目前估值4.2X,处于历史0.2%分位,房地产板块目前PETTM为10.8X,处于历史30.9%的水平。从2023年估值和盈利匹配度来看,PEG围绕在1附近甚至明显小于1的行业主要集中在银行、建筑、建材、非银金融、有色金属、基础化工、机械、汽车、电子、计算机等板块。
与全球股票市场核心指数估值对比,由于估值较低的金融板块占比较高,因此整体A股估值处于中等略偏低的水平,沪深300和上证50估值相对更低;剔除金融后A股估值处于中等偏高的位置,创业板指、中证1000、中小板指估值相对更高。
从细分行业来看,A股和美股估值相当的行业有能源、商业和专业服务、电信服务、公共事业四个行业。A股估值明显低于美股的行业依次为运输、零售业、银行、保险、房地产,主要是以传统行业为主。而A股估值明显高于美股的行业集中在消费、医药和信息科技类行业,如汽车与汽车零部件、耐用消费品与服装消费者服务、食品饮料与烟草、家庭与个人用品、医疗保健设备与服务、制药生物科技与生命科学、软件与服务、技术硬件与设备、半导体与半导体生产设备等。整体A股估值明显低于美股估值,但剔除掉银行之后A股估值则与美股相当。从市值区间来看,A股市场(剔除银行)市值1000亿元以上的公司占比为2.84%,美股市场1000亿元以上公司占比为12.10%,A股市场高市值公司占比明显低于美股市场。以市值为划分标准看,美股市场中市值处于25亿元以下的公司最多,而A股市场则是市值处于25-50亿元之间的公司占比份额最大。中美股票市场不同市值区间的估值水平存在明显差异。比较不同市值的估值水平发现,美股市场上估值和市值呈现一定的正相关关系,市值较大的公司往往能够获得更高的估值溢价;在相对健全的股市规则和机制下,美股市场上公司的进入和退出频率较高,为整个股市营造了更加健康的生态体系,即更多的资金流入经营业绩良好的企业并且形成良性循环,而基本面较差的企业越来越难以达到资金的青睐并导致估值进一步下行。而在A股市场上,市值与估值没有特别明显规律,但极小市值企业(50亿元以下)对应的整体估值水平明显偏高;不过近期极大市值公司(10000亿以上)估值则是出现提升,说明A股市场景气度较高且业绩水平较好的公司所享受到的资金青睐程度和估值溢价已经出现明显提升。