本轮债市调整对A股的影响主要是由于固收+产品赎回导致的短期资金面扰动,但测算结果显示规模相对有限,且央行的及时呵护有利于打破这一循环机制。中长期而言,若未来经济基本面改善带动利率进一步上行,在货币政策转向之前,基本面改善对A股形成正面支撑。国内方面,上周A股二级市场可跟踪资金均为净流入,北上资金回流规模创近期新高。海外方面,受美联储官员鹰派言论影响,美元指数有所回升,海外市场风险偏好下降。
核心观点
⚑ 债市巨震,对A股影响如何?本轮债市调整的原因主要有三:第一,跨月以来,央行公开市场连续净回笼,资金面边际收敛,货币市场利率上行,引导利率中枢整体上移,这从同业存单利率的快速上行也可以看出。第二,房地产融资支持政策加码,叠加疫情防控政策优化,改善市场对于未来经济基本面的悲观预期。第三,央行三季度货币政策执行报告关注通胀风险,且11月降准置换到期MLF的预期落空。概括来说,目前债市调整对A股的影响主要是由于固收+产品赎回导致的短期资金面扰动,但测算结果显示规模相对有限,且央行的及时呵护有利于打破这一循环机制。中长期而言,若未来经济基本面改善带动利率进一步上行,在货币政策转向之前,基本面改善对A股形成正面支撑。
⚑ 上周(11月14日-11月18日)央行公开市场净投放2180亿元,MLF缩量平价续作8500亿元,未来一周将有4010亿元逆回购到期。
⚑ 货币市场利率下行,短、长端国债收益率上行,同业存单发行规模扩大,发行利率均上行。截至11月18日,R007下行2.5bp,DR007下行10.1bp,1年期国债收益率上行21.0bp,10年期国债收益率上行9.0bp,同业存单发行规模增加1229.0亿元,1M/3M/6M同业存单利率均上行。
⚑ 股市方面,A股二级市场可跟踪资金供需净流入规模持续扩大。北上资金流入,净流入322.8亿元;融资余额上升,融资资金净买入51.4亿元;ETF净流入94.3亿元;新成立偏股类公募基金份额增加。重要股东净减持规模下降,公布的计划减持规模下降。
⚑ 从投资者偏好来看,陆股通净买入规模较高的行业有食品饮料、非银金融、家用电器等,净卖出规模较高的行业是基础化工、公用事业、国防军工等;融资资金买入较多的为医药生物、电力设备、计算机等,净卖出较多的包括食品饮料、银行、家用电器等。个股方面,陆股通净买入贵州茅台最多,净卖出隆基绿能最多;融资客大幅加仓海康威视,卖出较多的为贵州茅台、中国平安、五粮液等。宽指ETF申赎参半,其中中证500ETF申购较多,创业板(含创业板50)ETF赎回较多;行业ETF申赎参半,其中新能源&智能汽车ETF申购较多,券商ETF赎回较多。净申购最高的为华夏上证科创板50ETF;净赎回最高的为南方中证1000ETF。
⚑ 海外市场方面,美元指数回升,短端美债收益率上行,长端美债收益率与前期持平,FRA-OIS利差缩小,人民币相对美元贬值。具体地,VIX指数上升0.60至23.12。美债1年期收益率上行15.0bp,10年期收益率与前期持平。美元指数上升0.56点。人民币外汇指数下降2.57点。
⚑ 风险提示:经济数据不及预期;海外政策超预期收紧
01
流动性专题
※ 债市巨震,对A股影响如何?
11月以来,十年期国债收益率快速上行,从10月末的2.64%升至11月18日的2.825%,累计上行18bp,债市出现明显调整。债市调整的原因主要有三个方面:第一,跨月以来,央行公开市场连续净回笼,资金面边际收敛,货币市场利率上行,引导利率中枢整体上移,这从同业存单利率的快速上行也可以看出。第二,房地产融资支持政策加码,叠加疫情防控政策优化,改善市场对于未来经济基本面的悲观预期。第三,央行三季度货币政策执行报告关注通胀风险,且11月降准置换到期MLF的预期落空。
此外,债市巨震导致银行理财和基金产品收益回撤,由此引发的赎回压力和流动性冲击放大了债市调整和市场担忧。概括来说,就是“债市调整→产品收益回撤→产品赎回→抛售债券→加剧债市调整”,产品赎回对债市调整形成了负向的正反馈效应。
短期来看,本轮债市调整对股市的直接影响是产品赎回可能带来股市资金面扰动。银行理财中,2022年6月全市场银行理财存续规模29万亿元,混合类银行理财占比5.9%。从资产配置结构看,权益类资产占比3.2%,但银行理财持有的权益类资产并不都是股票资产,按照其中25%-50%为股票估算,则全市场银行理财持有股票规模为2300~4600亿元。但是,考虑到银行理财的投资整体更偏稳健,在新发行的银行理财产品中,只有8%左右的产品目标基础资产中包含了股票,直接投资股票的银行理财可能以权益类理财产品为主,预计“固收+”银行理财直接持有股票的规模或相对有限。相比之下,银行理财赎回持有的“固收+”基金、理财赎回压力导致“固收+”基金被动抛售所持资产更可能是影响A股的路径。
在各类基金中,“固收+”基金由于持有大量的债券类资产而受债市调整面临赎回压力,但同时由于其资产配置中有一部分是股票,因此可能对A股造成影响。这里我们统计的“固收+”基金范围主要包括三类,即偏债混合型基金、混合债券型二级基金、最近3年每个季度的股票仓位均低于50%的灵活配置型基金。截止2022Q3,固收+基金总规模约1.94万亿元,这些基金持有股票规模3291亿元。符合条件的灵活配置型基金、偏债混合型基金、混合债券型二级基金分别持有A股规模为469亿元、1251亿元和1571亿元。因此,未来阶段继续关注“固收+”基金被赎回和抛售资产的情况。
在当前国内货币政策未见转向的情况下,预计债市调整对A股的短期流动性冲击相对有限,并且我们看到,在过去一周债市调整后,央行在公开市场重新转向净投放,呵护市场流动性和投资者情绪,央行及时投放流动性有利于阻断这一反馈机制。
02
监管动向
03
货币政策工具与资金成本
上周(11月14日-11月18日)央行公开市场净投放2180亿元。为维护银行体系流动性合理充裕,央行开展逆回购4010亿元,同期有330亿元央行逆回购到期,同时开展8500亿元MLF操作,同期有10000亿元MLF到期,未来一周将有4010亿元逆回购到期。
货币市场利率下行,R007与DR007利差扩大;短、长端国债收益率上行,期限利差缩小。截至11月18日,R007为1.82%,较前期下行2.5bp,DR007为1.72%,较前期下行10.1bp,两者利差扩大7.5bp至0.10%。1年期国债到期收益率上升21.0bp至2.17%,10年期国债到期收益率上升9.0bp至2.83%,期限利差缩小12.1bp至0.65%。
同业存单发行规模扩大,发行利率均上行。11月14日-11月18日,同业存单发行503只,较上期减少90只;发行总规模4641.0亿元,较上期增多1229.0亿元;截至11月18日,1个月、3个月和6个月发行利率分别较前期变化23.4bp、34.1bp、29.4bp至2.08%、2.47%、2.60%。
04
股市资金供需
(1)资金供给
资金供给方面,11月14日-11月18日,新成立偏股类公募基金38.9亿份,较前期增多13.0亿份。股票型ETF较前期净流入,对应净流入94.3亿元。全周整个市场融资净买入51.4亿元,净买入额较前期收窄16.2亿元,截至11月18日,A股融资余额为14650.7亿元。陆股通本周净流入,当周净流入规模为322.8亿元,净买入额较前期扩大268.8亿元。
(2)资金需求
资金需求方面,11月14日-11月18日,IPO融资金额回落至10.8亿元,共有5家公司进行IPO发行,截至11月21日公告,未来一周将有8家公司进行IPO发行,计划募资规模58.4亿元。重要股东净减持规模缩小,净减持87.4亿元;公告的计划减持规模98.4亿元,较前期下降。
限售解禁市值为1394.5亿元(首发原股东限售股解禁1163.0亿元,首发一般股份解禁94.6亿元,定增股份解禁119.4亿元,其他17.5亿元),较前期上升。未来一周解禁规模下降至292.9亿元(首发原股东限售股解禁232.8亿元,首发一般股份解禁0.8亿元,定增股份解禁43.4亿元,其他15.9亿元)。
05
投资者情绪
11月14日-11月18日,当周融资买入额为3635.8亿元;截至11月18日,占A股成交额比例为7.8%,较前期上升,投资者交易活跃度增强,股权风险溢价下降。
06
投资者偏好
(1)陆股通
11月14日-11月18日,陆股通资金净流入322.8亿元。行业偏好上,食品饮料、非银金融、家用电器这三个行业净买入规模较高,买入金额分别为66.8亿元、48.5亿元、40.5亿元。净卖出规模较高的行业是基础化工、公用事业、国防军工等行业。个股方面,净买入规模较高的主要包括贵州茅台(+29.9亿元)、美的集团(+25.0亿元)、招商银行(+18.4亿元)等;净卖出规模较高的主要包括隆基绿能(-4.5亿元)、国电南瑞(-4.0亿元)、闻泰科技(-4.0亿元)等。
(2)融资交易
11月14日-11月18日,陆股通资金净流入322.8亿元。行业偏好上,食品饮料、非银金融、家用电器这三个行业净买入规模较高,买入金额分别为66.8亿元、48.5亿元、40.5亿元。净卖出规模较高的行业是基础化工、公用事业、国防军工等行业。个股方面,净买入规模较高的主要包括贵州茅台(+29.9亿元)、美的集团(+25.0亿元)、招商银行(+18.4亿元)等;净卖出规模较高的主要包括隆基绿能(-4.5亿元)、国电南瑞(-4.0亿元)、闻泰科技(-4.0亿元)等。
(3)ETF净申购赎回
11月14日-11月18日,ETF净申购,当周净申购14.9亿份,宽指ETF申赎参半,其中中证500ETF申购较多,创业板(含创业板50)ETF赎回较多;行业ETF申赎参半,其中新能源&智能汽车ETF申购较多,券商ETF赎回较多。具体的,沪深300ETF净申购2.2亿份;创业板ETF净赎回3.4亿份;中证500ETF净申购5.2亿份;上证50ETF净赎回1.9亿份。双创50ETF净申购2.0亿份。行业方面,信息技术ETF净赎回3.6亿份;消费ETF净赎回5.8亿份;医药ETF净申购2.1亿份;券商ETF净赎回19.1亿份;金融地产ETF净赎回6.1亿份;军工ETF净申购0.9亿份;原材料ETF净申购0.9亿份;新能源&智能汽车ETF净申购22.8亿份。
11月14日-11月18日,股票型ETF净申购规模最高的为华夏上证科创板50ETF(+21.6亿份),易方达沪深300医药卫生ETF(+11.4亿份)净申购规模次之;净赎回规模最高的为南方中证1000ETF(-6.7亿份),华夏中证1000ETF(-6.6亿份)次之。
07
外汇市场
11月14日-11月18日,美元指数回升,人民币相对美元贬值。截至11月18日,美元指数收于106.97,较前期(11月13日)上升0.56点,人民币汇率指数较前期下降2.6点收于98.1点,美元兑人民币中间价下降、即期汇率上升、离岸汇率上升,分别为7.11、7.13、7.13,人民币贬值。
另外,美元兑港币汇率有所回落,港币相对美元有所升值。
08
海外金融市场流动性跟踪
(1)国外主要央行动向
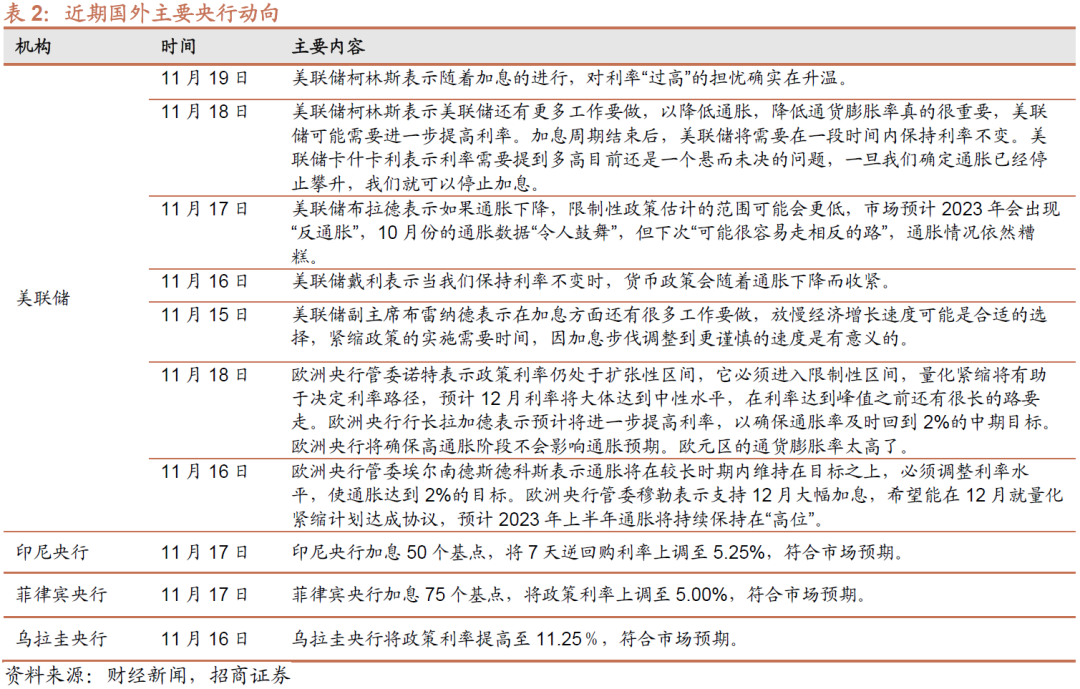
美联储柯林斯表示随着加息的进行,对利率“过高”的担忧确实在升温,美联储可能需要进一步提高利率。加息周期结束后,美联储将需要在一段时间内保持利率不变。美联储卡什卡利表示利率需要提到多高目前还是一个悬而未决的问题,一旦我们确定通胀已经停止攀升,我们就可以停止加息。美联储布拉德表示如果通胀下降,限制性政策估计的范围可能会更低,市场预计2023年会出现“反通胀”,10月份的通胀数据“令人鼓舞”,但下次“可能很容易走相反的路”,通胀情况依然糟糕。美联储戴利表示当我们保持利率不变时,货币政策会随着通胀下降而收紧。美联储副主席布雷纳德表示在加息方面还有很多工作要做,放慢经济增长速度可能是合适的选择,紧缩政策的实施需要时间,因此把加息步伐调整到更谨慎的速度是有意义的。
欧洲央行管委诺特表示政策利率仍处于扩张性区间,它必须进入限制性区间,量化紧缩将有助于决定利率路径,预计12月利率将大体达到中性水平,在利率达到峰值之前还有很长的路要走。欧洲央行行长拉加德表示预计将进一步提高利率,以确保通胀率及时回到2%的中期目标。欧洲央行将确保高通胀阶段不会影响通胀预期。欧元区的通货膨胀率太高了。印尼央行加息50个基点,将7天逆回购利率上调至5.25%,符合市场预期。菲律宾央行加息75个基点,将政策利率上调至5.00%,符合市场预期。乌拉圭央行将政策利率提高至11.25%,符合市场预期。
(2)利率
最近一周美联储总资产规模缩小。截至11月16日,美联储持有资产规模86256.2亿美元,相比前期(11月9日)缩小532.66亿美元。其中,持有国债规模55350.51亿美元,相比前期缩小401.81亿美元。
11月14日-11月18日,短端美债收益率上行,长短美债收益率与前期持平,利差缩小,FRA-OIS利差缩小。美国1年期国债收益率上行15.0bp至4.74%,10年期国债与前期持平,保持在3.82%,利差缩小15.0bp至-0.92%,截至11月20日,FRA-OIS利差为41bp,较前期(11月13日)下降5.5bp,处于2010年以来的92.86%分位。
(3)海外市场情绪
上周VIX指数回升,全周较前期(11月13日)上升0.60点至23.12,市场风险偏好下降。圣路易斯联储主席布拉德表示美联储的基准利率将需要进一步提高到足以使通胀率下降的水平,美联储布拉德表示通胀情况依然糟糕,上周美联储多位官员表达“鹰派”言论,市场对美联储激进加息预期升温。上周标普500指数下跌1.57%,纳斯达克指数下跌0.69%。
- END -
相 关 报 告
《个人养老金落地实施,股市流动性改善——金融市场流动性与监管动态周报(1107)》
《美联储激进加息预期放缓,美元指数边际回落——金融市场流动性与监管动态周报(1031)》
《本轮外资大幅流出怎么看?——金融市场流动性与监管动态周报(1024)》
《美元指数&美债收益率冲高,ETF逆势申购——金融市场流动性与监管动态周报(0926)》
《美联储加息75bp预期升温,人民币贬值压力增大——金融市场流动性与监管动态周报(0829)》
《LPR延续非对称下降,股市流动性改善——金融市场流动性与监管动态周报(0822)》
《MLF缩量降价,释放哪些信号?——金融市场流动性与监管动态周报(0815)》
分 析 师 承 诺
特别提示
一般声明