今天来聊一个比较严肃的话题,起因是上周一位读者的问题,她带孩子去医院看病,发现医生给的止咳药成分中有吓人的“罂粟壳”成分。而被质疑的医生则不开心,认为药监局都通过了,说明书说1岁就能用,自己开这个没问题。
真没问题吗?
罂粟这两个字会让绝大部分中国人心里一惊,毕竟在中国这两个字是特指罂粟科的“鸦片罂粟”,这可能是中国近代史上拥有最重要历史地位的一种植物了。即便在当代,罂粟的加工提取出的鸦片、吗啡、海洛因,都是每年让全世界无数人家破人亡的罪魁祸首。
罂粟的果实、茎秆含有一定的吗啡等生物碱,因此成为了制造毒品的原材料。虽然罂粟壳作为原材料,比加工出的鸦片、吗啡这些产品上瘾性和危害要低,但长期食用同样会上瘾,所以总有一小撮餐饮业人员试图违法在饮食中添加罂粟壳,想提高复购率。
这里需要注意的是,我们曾经写过,虽然的确有这样的情况,但很多时候火锅添加罂粟壳的“曝光”事件,其实添加的是调味品草果,属于误伤(点击阅读:35家餐饮查出罂粟壳,罂粟与食品有哪些渊源)。
▲左边是罂粟壳,右边是草果,差别是头上有没有戴“帽子”
不过毒品大多也是药品,这就是为什么英文中并没有“毒品”这个词,而是用“药品滥用 / Drugs Overdose(OD)”来描述。吗啡诞生在这个世界上是,当时被当做最有效的止痛药,鸦片一直也是中药中的重要一员,只是在药典上被叫做“阿片”。
以前中国人总吃的复方甘草片,这些年被管理的越来越严格,市面上基本看不到,就是因为里面排在第二位的主要成分就是鸦片。
罂粟提取的吗啡的药用方向主要是止痛止咳止泻,罂粟壳含有一定的吗啡等生物碱成分,虽然浓度达不到作为有效止疼药的级别,但用在止咳止泻上是有一定效果的。所以罂粟壳是中成药中止咳药和止泻药中比较常用的一种成分。
关心儿童用药问题的家长,应该听说了这两年的一个变化:2016年国家药监局发布了对含有“可待因”成分药物说明书的修订要求。这种化学药物中常见的止咳成分,被禁止用于12岁以下儿童。
这样的规定当然是好的,是我们减少儿科滥用止咳药物的重要的一步。但一个副作用,就是有些家长听说可待因止咳药物不能用,而跑去用感觉很安全的“纯中药制剂止咳药”。但他们不知道的是,其中一些药物中含有罂粟壳。而可待因本来就是从罂粟中提取出来的。啥虎穴啥狼窝来着?
“罂粟壳”这味药,在《中国药典》2015年版一部里,是这么描述的:
【功能与主治】 敛肺,涩肠,止痛。用于久咳,久泻,脱肛,脘腹疼痛
但在下面,就标明了注意事项:本品易成瘾,不宜常服;孕妇及儿童禁用;运动员慎用。
这是一种在药典中明确说明易成瘾,“儿童禁用”的药材。但大量含有罂粟壳的止咳药物,却隐瞒了这一点。
在我们的检索中,目前数十种加入了罂粟壳的中成药止咳药物里,并没有找到哪一个写明了儿童禁用。这甚至包括一些大量使用罂粟壳的药物。
比如葵花药业的哮喘片,这款药物的处方是:“罂粟壳 443g、桔梗 110g、麻黄 443g、甘草 66g”,也就是说这个药片中有将近一半都就是罂粟壳。
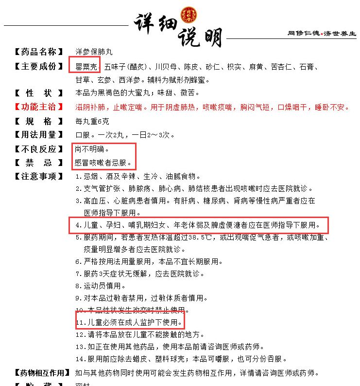
而另一款北京同仁堂的“洋参保肺丸”,名字上的招牌是西洋参,而实际上成分中第一位的也是罂粟壳,远高于其他药材的用量,是旗号中“洋参”的将近3倍。
而这两款说明书中的注意事项、禁忌这些条款,均没有提及药典中要求的“罂粟壳对儿童禁用”内容。
因为含有吗啡这些生物碱,当鸦片(阿片)被严查之后,罂粟壳就成了很多中成药集团喜欢使用的止咳药材。目前有几十种不同类型的中成药都含有罂粟壳成分。
其中包括不同种类的药物,如口服液、糖浆、冲剂、片剂、胶囊,我们列其中一小部分:咳喘宁口服液、咳露口服液、哮喘胶囊、二母安嗽糖浆、咳速停糖浆、复方满山红糖浆、克咳片、止嗽咳喘宁糖浆、咳痰合剂、羚贝止咳糖浆、长城止咳喘糖浆、消炎止咳胶囊、麻芩止咳糖浆、黄英咳喘糖浆、兰花咳宁片、咳喘宁口服液、可咳胶囊、枇杷止咳冲剂......
同一种产品也可能由多个不同的厂家生产,我们不可能在一篇文章中列举所有的产品名字。所以,重要的是像我们开篇提到的那位读者一样,认真审核所有给孩子吃的药物,发现有成分含“罂粟壳”的药物就不要吃。
此外,罂粟壳还是止泻中成药中常用到的成分,甚至一些“儿童止泻药”中也含有罂粟壳,比如三九的小儿止泻片。
不用问,一个含罂粟壳的“小儿药”,当然不会写上“儿童禁用”了。
由于历史遗留问题,我国药物管理,尤其是中成药的管理存在相当多的隐患,这种药典中写明儿童禁用,但说明书完全不当回事的事情并不罕见。这在临床上就会出现读者提到的那种问题:对于一些只看说明书开药,不去研究药物背后的药理和问题的医生,就会有“说明书说能用,我开就没问题”的自信心。
遇到这样的医生多了,家长对于整个医疗体系专业度的信赖感自然也就少了 —— 家长怎么能信任给娃开含罂粟壳止咳药的医生呢?提出一下质疑,还被怼。
我们总跟家长说,去医院看病,最忌讳的就是找个医生问诊,但ta说什么你都不信。在医疗方面,家长的“工作”不是自学成医,就是找到一个自己信得过的医生。
但这样做的前提,是在我们的整个医疗体系中,应该有足够多的“能让患者信任的医生”。建立优胜劣汰而不是论资排辈的上升机制,提供充分和必须的在岗学习服务,能让更多的医生有动力,也有机会成长起来。这些是关键。
至于查处那些乱写说明书的药企,这是早就该做的事情了,还用多说吗?
更多和医疗健康相关的文章,可以点击我们公众号下方工具栏的【搜索文章】,在搜索栏里输入“药品”来进入相关的文章列表:
香港的神奇法国双飞人药水中80%是酒精,别再给宝宝用了
日本十大神药,大正感冒药为什么这么“灵”?
哪些药品不良反应问题最严重?国家最新监测报告出炉
日本药品包装上的分类你了解么?千万别吃错了
美林or泰诺林?让你了解宝宝的退烧药
哺乳妈妈感冒发烧吃什么药
怎样忽悠中国父母?某著名美国儿童药商C的八卦集合帖
输液出问题是小概率?6成不良反应事件都是输液造成的
茵栀黄注射液对婴幼儿禁用,记得转告你的医生
匹多莫德,儿童免疫力能靠药吃出来吗?
卫计委:兰菌净不是疫苗
感冒清被通报,中西复方药需慎用
洋药施保利通如何篡改说明书,变成儿童用药
澳洲医生禁用美林?扯淡
美林布洛芬导致瑞氏综合征?最懒谣言奖出
记得不要给宝宝用中药注射剂
雾化,难道比输液还可怕么?
哪些“药”靠假广告骗人?药监总局的报告这样说
安慰剂,和需要被安慰的我们
被删重发,香港七星茶公司不敢让你知道的卫生署建议
比北京房价涨幅更猛的,叫阿胶的贪心
在淘宝卖成谍战片的维蕾德顺势感冒小糖丸
江浙沪儿童尿检出抗生素?这事你才担心就错了
牛黄解毒婴幼儿禁用,但含致癌物雄黄的小儿中成药还有很多
参考资料:
中医药科学数据中心
药智中成药处方数据库
中国药典2015版
同仁堂 洋参保肺丸
http://www.tongrentangsxls.com/goods-381.html
葵花药业:哮喘片
http://www.kuihuayaoye.com/product-n.php?id=220