暑假即将结束,下周很多小朋友就要回到校园了,而本周我们的团购,是和学习相关的两组产品:本篇文章介绍的是介绍和小学科学课配套的课上实验材料箱;而今天的第一篇文章,则是介绍学习机,请安心,我们不会用护眼来当卖点。
![]()
我们选择推荐的学习机,来自两个不同的品牌,但都是具备AI精准辅导,有效提升学习效率的学习机:科大讯飞的AI学习机T10和网易有道的AI学习机Y10。
在我们这两个月测评的多款学习机中,科大讯飞的AI学习机T10在学科教育的专业度上,确实是要领先于其他几个学习机品牌的旗舰机型,并且在系统软件以及硬件配置上,也是领先于其他机型,屏幕也足够大,是我们心目中非常优秀的一台学习设备。从孩子幼小衔接到高中阶段,科大讯飞的AI学习机T10都可以胜任,可以说是学习机中的六边形战士,各项属性拉满。内置小学、初中、高中12年的学习内容,并且在不断更新完善中。
![]()
网易有道的AI学习机Y10虽然在学科教育的内容不及科大讯飞,核心是针对小学内容,以及一部分初中阶段的学科内容。不过网易有道的学习机,具有最基本的学习功能,硬件配置也基本上可以支撑2-3年的使用时间,虽然屏幕略小,胜在价格非常划算,远低于市面上的主流学习机价格。
![]()
我们为何会选择推荐这两款学习机,学习机真正的“护眼”来自什么?有关学习机评测的详情以及这两款学习机的具体介绍请看我们的另一篇文章。本次的抽奖活动在我们的企业微信举行,扫描添加下面我们的企业微信二维码,即可参与人偶盲袋抽奖活动!已经有我们企业微信的同学,在社群中发送消息“@小助理 抽奖”,获取抽奖链接。持续关注,获取更多福利信息!![]()
我们将随机抽取20名参与活动的读者送出价值29.9元的积木人偶盲袋一份。有时候挺羡慕现在的小朋友,他们现在的学习环境和资源,要比我们这代人好很多。比如我小学时候的自然课,都只能听老师用语言配合图片来讲解自然科学知识,记忆中,除了全班一起把学校桑树扒光养蚕宝宝外,似乎完全没有什么动手操作的内容。直到上了初中,有了物理化学生物,才算是真正地开启了科学实验的大门。而现在的孩子要幸福很多,在小学教育中,科学课程已成为重要的学科之一,而且随着新教纲的推行,科学课越来越重要,各学校都更加重视科学课,目前即便是一年级的小朋友们每周也都至少要1节科学课,中高年级每周则至少有2节科学课。科学课的教学内容和知识结构也更加系统化,物理科学、生命科学、地球与宇宙科学、技术和工程等方面,不仅可以良好的衔接未来的中学教育,而且可以更好的帮助孩子建立科学的世界观。![]()
而且教学方法也越来越丰富、生动,更加注重学生自己的独立思考,归纳能力的培养。![]()
而更明显的,就是实际操作内容成为了科学课的核心。 科学课不仅有基础理论,更多的是丰富有趣的实验,课堂内师生之间、小组之间的互动也让科学课变成了孩子们最喜欢的课程。![]()
学生准备发射自己制作的“水火箭”。图片来自www.gov.cn这也是为什么我会相信,在这样的环境和趋势下,下一代的科学素养一定会青出于蓝。而工欲善其事必先利其器,我们今天的要做的,就是为了小朋友准备好科学课的“器” —— 实验器材。虽然科学课教育的重要性,以及科学实验的意义,已经得到了绝大多数地区和学校的理解。但却有一个痛点仍旧没有得到良好的解决。那就是科学课配套的实验器材。一些学校并没有给学生的科学器材,或者材料不足,所以在科学课上,学生主要还是观看图片或视频演示,或者看老师操作,缺乏自己动手的过程。而还有一些学校可以为学生提供部分材料,或者学校临时通知家长购买科学材料,由于家长缺乏足够的没时间必备材料,导致学生无法在课堂内操作,课堂融入性低,学习效果欠佳。比如我们公司的同事就提到:她孩子所在的学校,科学老师有时只提前2-3天通知需要的材料,她就只能着迷忙慌的满处寻找材料。再加上,有时候孩子记不清楚,家长还需要及时跟老师确认,才能保证上课时孩子有材料可用。如果手头有好的科学材料箱,则只需要拿出对应课程的这包材料,就轻松解决了。![]()
相对好一些的是,一些学校会在开学前提前通知家长购买科学课相关材料。不过因为一些因素,大部分学校不会统一购买。而家长自行购买的材料包参差不齐,有些产品无法保证质量,无人把关。由于科学实验材料的品质决定了实验结果,劣质的材料包充斥市场,质量不过关的材料容易衍生错误数据,并影响实验结果,孩子对科学理论和现象的理解产生偏差,尤其是某些有安全隐患的产品还有可能造成儿童意外伤害。类似这样的材料包,看起来很便宜,实则实验材料很少,质量也令人堪忧,因为价格便宜,家长很容易踩坑。![]()
淘宝某六上科学课材料包和银河牛六上材料箱的对比
这也是为什么我们今年花了很久时间,买了多个品牌的科学材料包,想给大家推荐一款有良好性价比,可以让家长省心、放心的科学实验材料箱的原因。
首先,需要按照科教版每个课时分装材料包,家长不必东奔西跑买材料。其次,材料虽然不需要多精准高级,但要具备一定品质,保证可以得到准确的实验结果。而且还需要配合课程,把各种单独很难购买完全的“零散”材料,配备齐全。
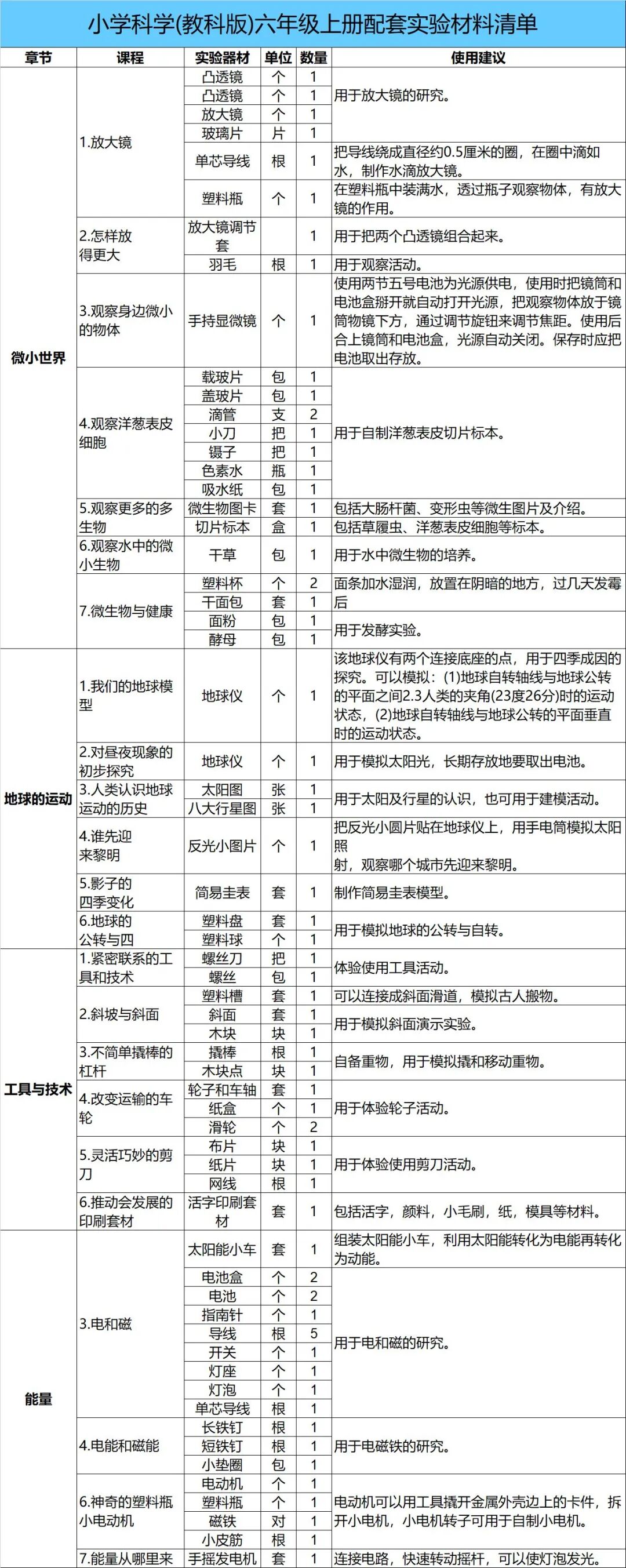
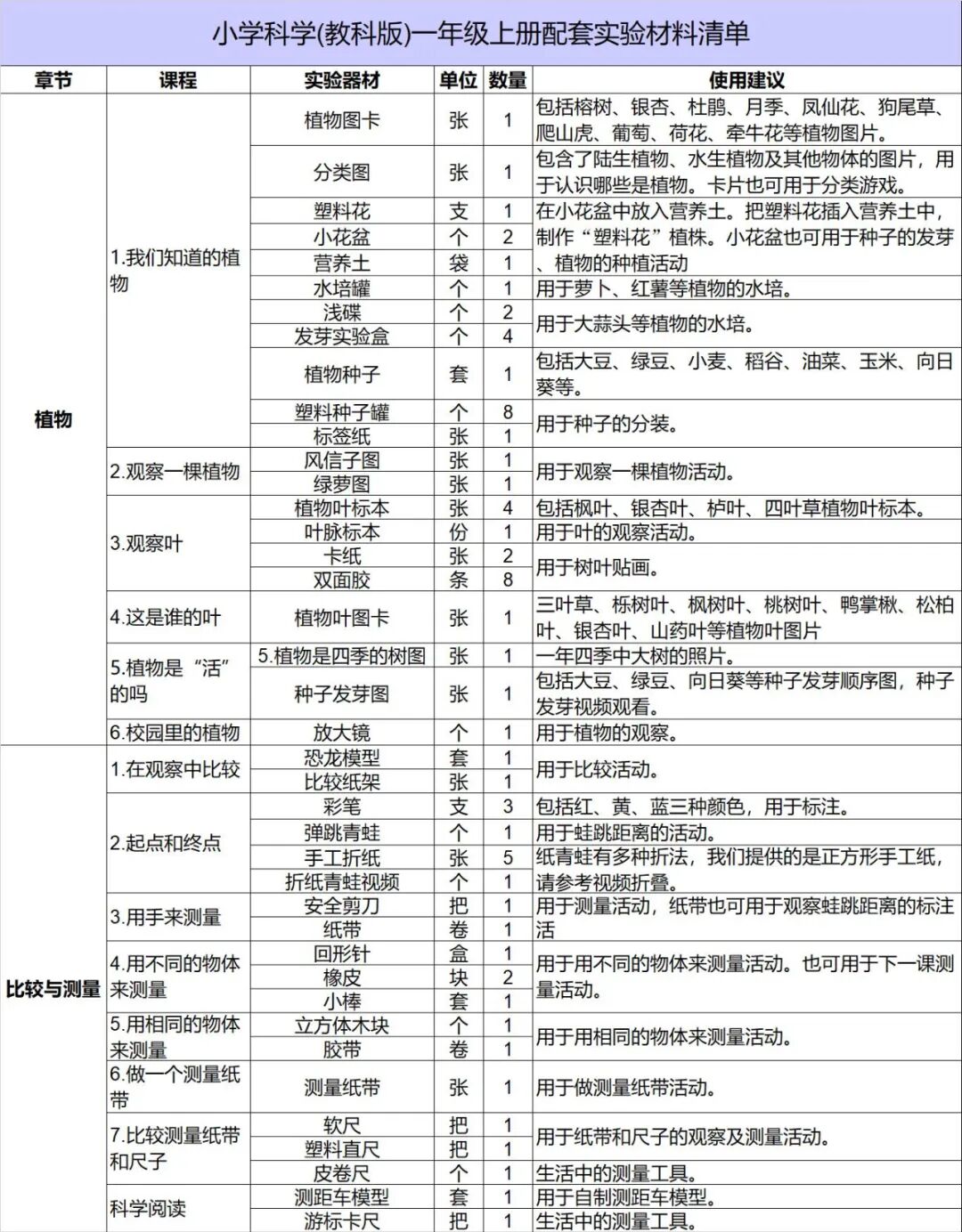
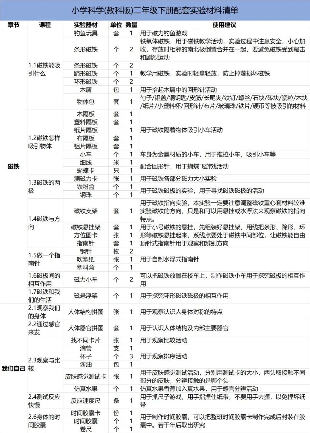
根据这样的标准,在对比过几组市场占有率比较高的产品后,我们在这次团购决定为大家推荐的是银河牛小学科学实验材料箱。这套材料箱适用于科教版科学课教材,每学期一箱,1-6年级,每年级分上下册。出版科教版科学教材的是教育科学出版社,下图是1~6年级上册的封面。
每一学期的箱子里面,都包含与科教版教材同步的所有实验材料,并按课时分装,每一堂课只需要拿取相应课时的材料包即可(个别通用材料除外)。各年级配套实验材料箱展示,点击图片可查看大图
除了材料之外,每个学期的箱子里面还包含一册《精华知识汇编》和一册《科学实验手册》。《精华知识汇编》是科教版教材里面每一个课时的重点总结,孩子可以随时拿出来背诵阅读,特别把重点总结中的重点词汇等内容用括号括起来方便孩子记忆。根据手册中的“实验材料”从实验材料箱中拿取材料包和公用材料,以及其他自备材料。根据“探究过程”的文字提示,或是扫描“探究过程”右侧的二维码观看实验视频来做当前课程的实验。实验完成后,把实验结果和发现填写在“我的记录和发现”中。这套盒子把课后实验和巩固练习完美结合了起来,实验材料包里的实验紧紧跟随课本每一课之后的探索实验。以三年级上册,空气单元中的《压缩空气》中,关于压缩空气的实验为例:书中压缩空气的实验用到了两个针筒和水,用水和空气做对比,观测积压水和空气之后,各自占据空间的变化情况。三年级上册的材料箱中,压缩实验的材料袋含有两支针筒和两个橡胶塞,水需要自己准备。我们举不同年级的几个系列科学课程作为案例,来给大家展示一下这套科学盒子吧。→ 三年级上册中,单元水中《混合与分离》这一课中,把盐、沙子混合物中的食盐和沙子分离的实验,书中的探索实验的流程是这样的。科学实验材料箱中不但配备了探索中所需要的杯子、食盐、沙子、金属勺(代替蒸发皿)、蜡烛(代替酒精灯)、漏斗和滤纸,还有课后探索需要的木屑、铁屑和筛子。同样,可以根据课本中的探索做实验,也可以跟实验手册二维码中的实验视频一起做实验。实验视频中也有关于实验的特征比较记录表。→ 科教版小学教材四年级上册《运动和力》这一单元中,用小车贯穿整个单元。这一单元的实验孩子们比较感兴趣,但是家长不太容易能凑齐材料。第一课《让小车运动起来》,教材中所用到的材料为垫圈、小车和绳子。材料盒中准备的材料有小车、垫圈、绳子和用来放置垫圈的别针。别针的作用是做一个钩子,方便加减垫圈的数量,研究垫圈数量和小车运动的关系。第二课《用气球驱动小车》,用到的材料是气球、小车、喷嘴,气球释放出气体产生动力,推动小车前进。材料箱中用到的材料有气球、小车、反冲喷嘴和打气筒。材料箱中配备的喷嘴还可以调解嘴口大小,方便研究气球嘴口大小和小车动力的关系。第三课《用橡皮筋推动小车》中,课本上用到的材料是小车和橡皮筋,用橡皮筋链接车体和轮毂,做成一个回力小车。材料箱中的材料是小车和三个橡皮筋。根据课本内容不会安装的小朋友就可以扫描科学实验手册中的二维码观看安装视频学习安装方法。把皮筋一端穿系在车头金属圈中,另一端挂在后轮车轴的固定件上,旋转车轮使皮筋绕起来,释放车轮时,因皮筋的弹力可以车轮旋转起来。→ 科教版小学教材五年级下册《船的研究》这一单元中,就有很多关于船的实验。第一课《船的历史》做到的实验是研究独木舟,把一根木条做成独木舟的模型载物。材料箱中准备的材料有小木船、浅水盘、垫圈、细线和超轻黏土。细线和超轻黏土用于研究船在水中行驶时收到水的阻力大小。第二课时《用浮的材料做船》选用的“浮”的材料选用的是竹竿或木条。材料箱中的材料有木棒、橡皮筋和用于测试载重的螺母。第三课《用沉的材料做船》,课本中选用橡皮泥和铝箔做船。材料箱中的材料是一块黄泥和几张铝箔。铝箔和黄泥都是会下沉的材料,做成船后增加底部和水面的接触面积,就能浮在水面上。用铝箔做成的船稳稳地浮在水面上,用垫圈测试铝箔船的载重量很大。第四课时《增加船的载重量》,设计不同底面积的铝箔船,测试不同底面积船的载重量。下图是第五课时《给船装上动力》所需要的材料,和最终船要达到的条件。材料包中的材料足够给船装一个蒸汽动力系统和一个马达带动的电力系统。我们试着做了一个蒸汽小船,小船在蒸汽的带动下缓缓前行。另外,当涉及到声音、声波的知识时,配套的材料也是真实的儿童乐器和器材,而不是简单廉价的材料。多种多样的真实材料和模型,让科学实验更加生动有趣。银河牛:小学科学实验材料箱单个年级上册(单盒/学期)银河牛:小学科学实验材料箱单个年级上下册(两盒/年级)团购截止时间:8月29日(周一)23:59,或售罄 银河牛小学科学实验材料箱将于2022年8月30日起从温州发出,合作物流为中通快递。中国大陆地区均包邮。如需顺丰,只发陆运,运费需补18元/盒,联系客服补差价。如需要延迟发货,请在订单中留言或及时跟客服联系。在收货过程中如果遇到什么问题也请和客服及时沟通。我们将在团购开始前上架定时开始的商品页面,你可以通过以下方法进入:1,点击文末的“阅读原文”,进入店铺页面,并选择你想要的产品;http://shop13535269.koudaitong.com支持微信支付、银行卡支付和支付宝支付。在购买和付款过程中如果出现任何问题,也可以咨询我们的 客服 【公众号下方工具栏——店铺客服】,或拨打客服热线 400-072-6060 与我们的客服进行联系。在微信内是无法用支付宝支付的,需要用支付宝支付的用户,可以点击右上角用手机浏览器打开店铺页面完成购买流程,付款时选择支付宝付款。点击众号下方工具栏“团购服务”——“店铺积分”。用微信号直接购买没注册有赞账号的话,需要用您购买时的微信号并以购买时收件人的手机号注册,注册成功之后过24小时登录并绑定手机号后可以查询订单。售后请点击公众号下方工具栏“团购服务”——“店铺客服”或拨打客服电话400-072-6060与我们的客服进行联系。