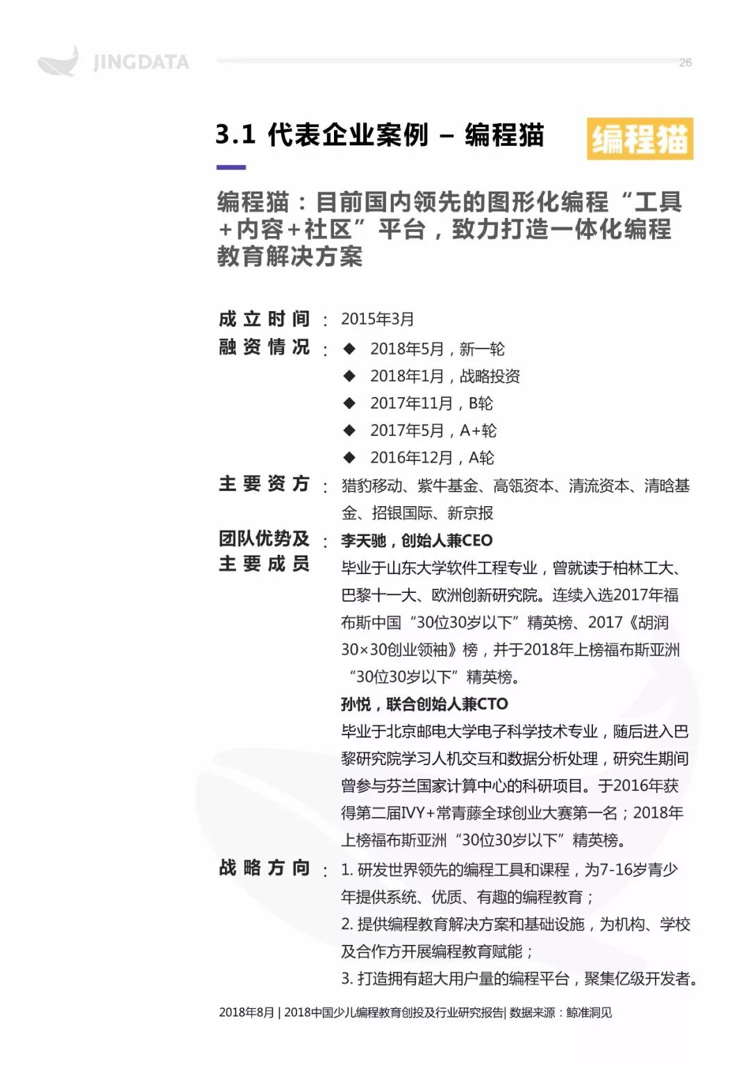
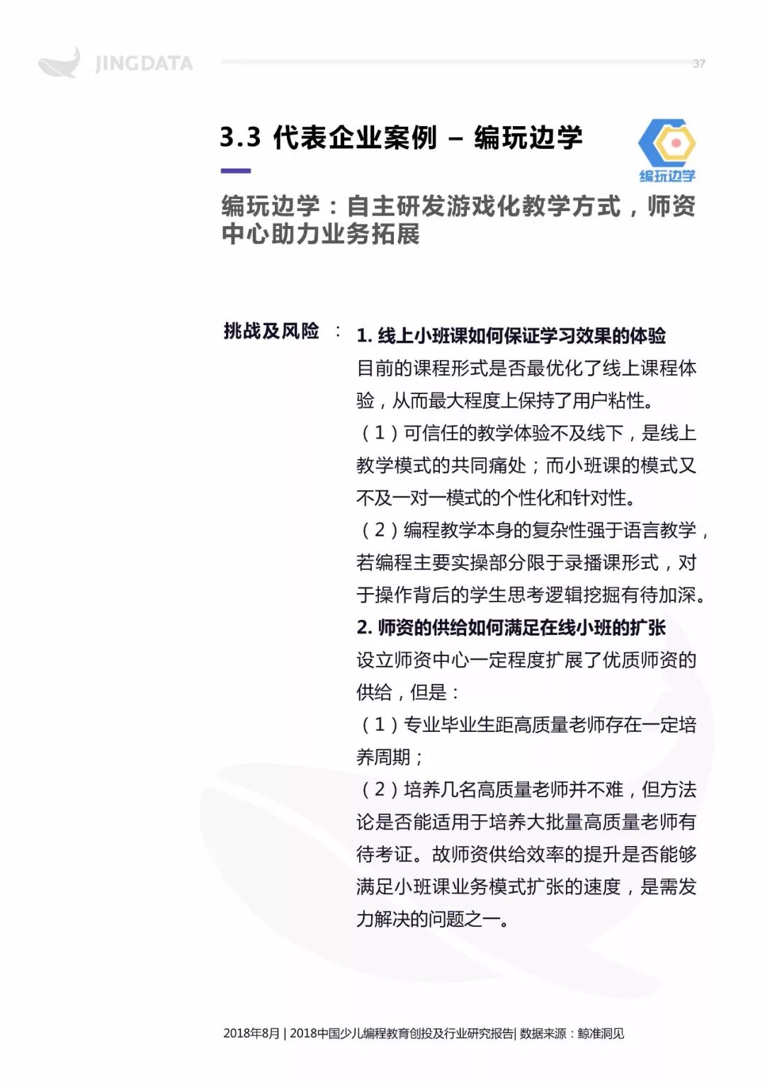
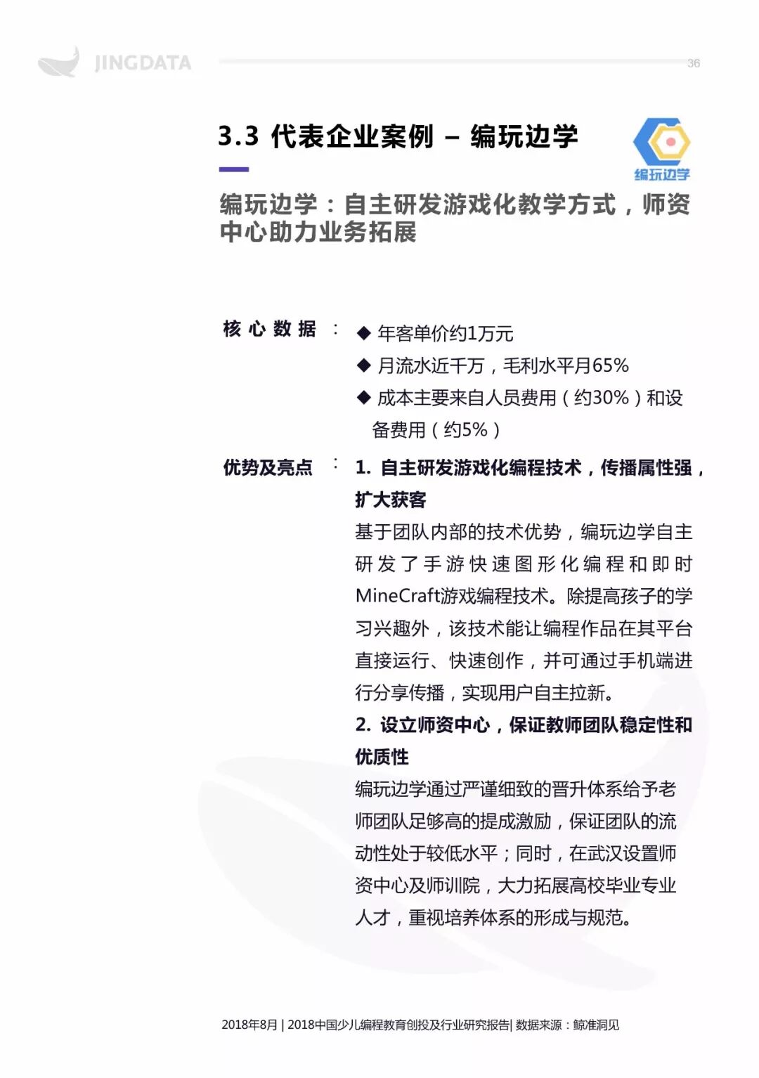
作者|赵子蔚、徐舒梦
指导|谭莹
来源|Jingdata
2018年,少儿编程仍是教育细分领域中当之无愧的“风口”。2017年国内少儿编程项目成立数创历史新高,2018年项目的入局势头有增无减;截至今年7月,少儿编程领域单笔投资金额高达2017年的4.1倍,且投资状态持续活跃。
我们希望通过本篇报告,为读者呈现以下五方面的行业观点:
少儿编程由来为何?行业存在的价值在哪?
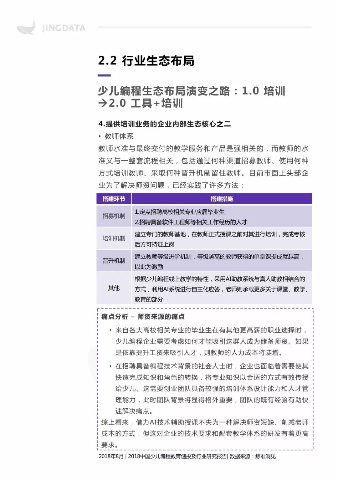
少儿编程领域的生态布局是怎样的?眼下市场竞争态势如何?
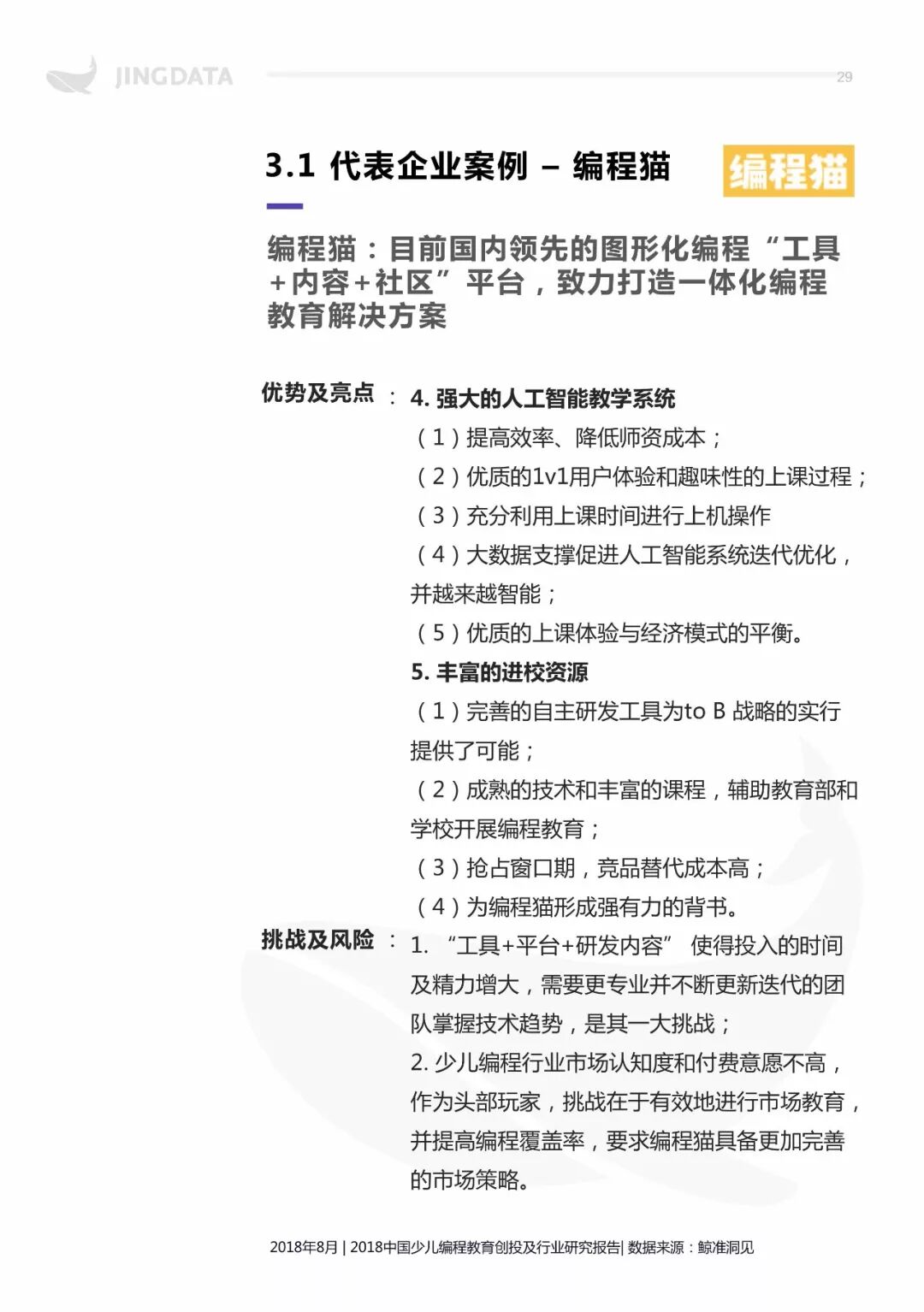
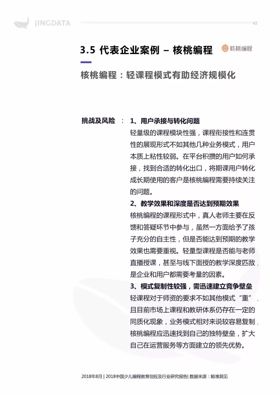
采用何种发展策略的企业更具竞争优势?
行业有哪些典型玩家?对头部玩家的发展现状展开了详细的案例分析。
少儿编程行业投融资情况及趋势走向如何?
本文转自微信公众号Jingdata,作者赵子蔚、徐舒梦,指导谭莹。文章为作者独立观点,不代表芥末堆立场。
RECOMMENDATION
推荐阅读
点击下列关键词阅读