来源:中国债券信息网
前言
自2014年起,中国资产证券化市场步入常态化发展阶段,发行量持续增长,产品类型不断丰富。在规模持续高速扩容后,如何吸收借鉴成熟市场经验,促进制度设计优化,推动实现跨越式发展,严格防范潜在风险,成为中国资产证券化市场建设的重要课题。为此,中央结算公司中债研发中心、中国资产证券化论坛、建信信托资产证券化部和资产证券化分析网(CNABS)联合撰写了《中美资产支持证券信息披露比较研究(2020)》,旨在从信息披露角度,为中国资产证券化市场制度完善提供建设性、可行性参考。
在当前的宏观背景下,开展中美资产证券化产品信息披露比较研究具有多重重要意义:
一是支持实体经济特别是中小企业融资。通过信贷资产证券化,银行可以腾出更多的信贷资源支持经济发展重点领域和薄弱环节;通过企业ABS和ABN,企业可以盘活存量资产,在不增加负债的前提下实现融资,改善经营。特别是,资产证券化把传统融资模式的“信用融资”转化为“资产融资”,使主体资质不高但资产有不错现金流的企业可以获得融资,有助于解决民营小微企业的融资难题,助力产业优化升级。我国资产证券化市场近年来蓬勃发展,市场规模快速提升,制度建设不断完善,但与美国等国际成熟市场相比,资产证券化信息披露体系尚不完善,透明度和标准化程度不足,制约了市场发展的广度和深度,也不利于风险防控。因此,需要借鉴国际经验,完善信息披露安排细节,推动信息对称,促进市场发展创新和流动性提升,进一步提高服务实体经济能力水平。
二是控制系统性金融风险。2008-2009年全球金融危机是由美国次贷证券化市场触发的。危机暴露出多方面的问题,包括缺乏规范约束、放任自由化发展、无限度放大金融杠杆等。从信息披露角度看,除了披露格式、披露渠道不够规范之外,更关键的问题是投资者没有利用披露数据做独立的风险分析,而是过度依赖公开评级,评级机构盲目乐观,对基础资产的风险状况做出了欠缺公正的评价。因此,美国证监会在金融危机之后对资产证券化产品的信息披露标准做了修改更新,主要是明确了对六类证券化产品逐笔披露基础资产的要求。同时,由于美国住房抵押房贷证券化产品的市场占比最高,美国央行大量购买房贷证券化产品的方式(量化宽松),很快地恢复了住房抵押贷款市场,稳定住了房价。有效的信息披露机制,不仅可以帮助投资者识别产品风险,并在此基础上形成合理的定价体系,同时也可以帮助监管机构监控系统性金融风险。
三是提高中国资产证券化的标准化程度。资产证券化是将标准化程度低、流通性差、定价机制不透明、小额分散的资产打包,按风险类别设计产品结构,形成定价体系完善、流通性好、标准化程度高的大类金融资产的市场化运作。因此,标准化是资产证券化的本质。完整、及时、准确的信息披露是资本市场标准化产品的必要条件,资产证券化相对复杂的产品结构和种类各异的基础资产,更需要制定透明、全面和针对性的信息披露标准。欧美资产证券化市场的信息披露法律法规相对成熟,仍然在完善过程中。中国资产证券化市场起步相对较晚,自启动以来在制度建设方面已经取得了显著成就。随着市场的快速发展,信息披露的规则和实操需要不断优化完善。对于中国资产证券化产品而言,原始权益人同时担任资产服务商角色,存在潜在的利益冲突,因此对信息披露的要求应该比国际市场上更严格。
四是推进人民币国际化。稳健、开放、高效的债券市场是人民币国际化的重要保障和关键着力点。中国已成为全球第二大债券市场,境外机构投资者参与度近年来持续提升,持债规模达到3.9%,仍有较大上升空间。作为债券市场的重要组成部分,资产支持证券是深受国际投资者欢迎的主流品种,其国际评级可以超越主权评级,是目前中国资本市场上唯一被国际主要评级机构给予AAA级的金融产品。基于资产池的表现,证券化产品的信用风险相对透明,特别是有国际评级的资产证券化产品,境外投资者参与度很高。有国际评级的车贷ABS的国际投资者占比约30%-50%,RMBS占比约15%-20%,国际投资者包括外资银行、保险、主权基金等。分析对比资产证券化中国市场与国际市场的规则与实操,并以此为基础逐步完善中国市场的信息披露标准,有利于推动中国资产证券化市场与国际接轨,吸引更多境外投资者参与中国市场,满足其多元化投资需求,提升我国债市开放的广度与深度,更加有力地支持人民币国际化战略实施。
《中美资产支持证券信息披露比较研究(2020)》在深入研究美国资产证券化产品信息披露法律法规和实操经验的基础上,结合中国国情实际,提出了完善中国资产证券化信息披露制度的相关建议,并在目前信贷资产证券化产品登记要素的基础上适度扩展,尝试拟定了信贷资产证券化产品基础资产逐笔披露的要素标准。希望相关政策建议和方案探索能够对中国资产证券化市场建立穿透式、标准化的信息披露制度体系和操作安排提供建设性思考,推动市场高质量、可持续、规范化发展。
一
美国资产支持证券信息披露规则与实操
美国拥有成熟的资产证券化市场,其强大的生命力与规范、透明、标准化的信息披露制度密切相关。《1933证券法》等上位法构筑了信息披露制度体系的基石,2014年修订发布的《资产支持证券注册、信息披露和报告规则》在原版基础上强化了信息披露要求,对六类资产支持证券实施基础资产逐笔披露,并通过修改基础资产信息披露数据点实现底层穿透与隐私保护之间的平衡。
(一)美国ABS信息披露制度体系
信息披露制度是美国金融市场的核心制度之一。美国《1933年证券法》的立法理念就以“完全信息披露”为指导,向投资者提供一切与证券公开发行相关的重大信息,并让投资者自行对有关证券进行价值判断和投资决策。而成立于1934年的美国证监会(SEC),主要职能就是通过制定证券法规,促进重要信息的披露,以保护投资者利益。资产支持证券由于参与机构众多,基础资产类型多样,风险特征迥异,信用增级措施复杂,存续期变动因素较多,因此对信息披露的要求更高。美国资产支持证券发行管理采用注册制,以完全信息披露为核心,信息披露制度由两部分内容组成:一是适用所有证券的信息披露要求;二是专门针对资产支持证券的信息披露规则。
1、适用于所有证券的信息披露要求
美国资本市场建设起步较早,法律法规体系较为健全,《1933证券法》和《1934证券交易法》两部上位法是美国资本市场的纲领性法律文件,都以保护投资者利益和防止证券欺诈为核心目标,以信息披露要求为基本内容。根据这两部上位法规定,各类证券的发行和交易应事前向美国证监会注册,在注册过程中发行人应向投资人提供价值判断所需的关于发行人及拟发行证券的必要信息,并对这些信息的真实性、准确性、完整性负责,同时对特殊证券的信息披露要求予以豁免。
在两部上位法指导下,美国证监会就证券注册登记和募集说明书中信息披露的具体内容制定了一系列具体规则,以及适用于不同发行主体和不同披露内容的披露表格,并出台了一系列规范证券信息披露操作要求的条例(Regulations)、规则(Rules)和释令(Release),包括S-K条例(有关非财务信息的披露内容和要求)、S-X条例(有关财务信息的披露内容和要求)和S-B条例(针对小型商业发行人的披露内容和要求)等,对包括资产支持证券在内的证券信息披露操作进行规范约束。
金融危机之后,美国对资产证券化的监管进行反思,加强了对资产支持证券信息披露的要求。2010年,美国发布的《多德—弗兰克法案》通过直接修订或授权美国证监会制定具体规则的方式对《1933年证券法》和《1934年证券交易法》中关于资产支持证券的信息披露要求进行了更新,成为资产支持证券信息披露需要遵循的新的基本准则。
2、针对ABS的信息披露规则——Reg AB
在资产证券化发展初期,美国尚未出台专门针对资产支持证券信息披露的监管规则。由于《1933年证券法》覆盖的证券品种类型众多,关于信息披露的规定较为宽泛,因此很多内容并不适用于资产支持证券。实际操作中,资产支持证券的发行人需要结合具体产品耗费大量时间对信息披露要点进行修改和补充。为了解决上述问题,美国证监会于2004年12月发布《资产支持证券注册、信息披露和报告规则》(“Regulation AB”,简称“Reg AB”),对资产支持证券的信息披露要求做出专门规定,于2006年1月1日起正式生效。Reg AB的出台显著提升了美国资产支持证券信息披露的规范化和标准化程度,促进了发行效率的提升,降低了发行和信息披露成本。
金融危机后,在总结前期经验教训的基础上,美国证监会对Reg AB进行了历经四年的三次修订,最终形成新版“Regulation AB”(以下简称Reg AB Ⅱ),于2014年11月24日起正式生效。Reg AB II指出,信用评级对资产支持证券风险测评的失真是金融危机发生的主要原因,故而强化了对资产支持证券信息披露的要求,从基础资产、参与机构、交易结构等多个维度对信息披露进行了更加具体详尽的规定,旨在提高基础资产信息披露透明度,为投资者及其他市场参与者提供充分、及时、有效的决策信息,摆脱对信用评级的依赖。Reg AB II发布后,成为迄今为止美国资产支持证券信息披露的主要监管规则。
此外,《巴塞尔协议III》、《多德-弗兰克法案》、美国联邦存款保险公司(FDIC)的《安全港规则》和美国财务会计准则委员会(FASB)颁布的166、167会计准则等,从资本计提、破产隔离、风险自留和会计处理等多方面,规定了资产证券化业务的相关操作。以上法律法规和规章制度共同构成了美国资产支持证券的制度体系。
(二)美国ABS信息披露法律法规特点
1、成熟完备的信息披露制度
美国资本市场起步早,法律法规体系较为完善。首先,美国国会颁布的法律如《1933证券法》《1934证券交易法》《1939信托契约法》《1940投资公司法》《1970证券投资者保护法》等构建了美国资本市场的法律基石。在此之上,美国证监会根据不同的产品和交易类型分别制定相关法规,针对资产支持证券信息披露制定了Reg AB。此外,美国资本市场的各类自律组织,例如证券业与市场协会(SIFMA)制定了各类行业自律规定。这种完备的法律法规体系,一方面使得资产支持证券信息披露法规的制定有法可依,从而使各项要求的表述更为缜密,更具指向性;另一方面,Reg AB对上位法和其他法规相关要求的援引,能够提升其与整个法律法规体系的关联性,从而使得信息披露的各项规定更具活力。
值得一提的是,美国监管部门对于资产支持证券实施差异化监管,尝试在规则的统一性和灵活性之间寻求平衡,激发市场活力。根据《1933证券法》规定,机构型MBS[1]因具有政府信用背景,被归为豁免证券,无需按照证券法及相关规则条例要求进行注册登记或履行信息披露义务;公募发行资产支持证券(非机构型MBS和狭义ABS[2])需按照法律法规进行注册登记,履行发行期和存续期的信息披露义务。不过在实际操作中,基于投资者要求和自身改革压力,房地美、房利美等政府支持机构均自愿在自身网站或通过第三方信息服务商进行信息披露,机构型MBS信息披露的内容、形式、详细程度与非机构型MBS日益趋同。
美国私募发行ABS适用不同于公募市场的监管规则体系,主要包括证监会出台的关于私募证券发售规则的D条例、明确私募证券出售不需履行证券法披露义务条件的144A规则等。这些规则针对私募产品的特点对投资者的适当性、私募产品转售、信息披露的充分性等进行了细致的规定。而在实际操作中,私募ABS提供的披露信息接近于公募ABS的募集说明书,市场参与机构也往往以准公募ABS的标准对待依据144A规则进行转让的私募ABS。
2、详尽细致的信息披露内容
根据Reg AB II,美国资产支持证券信息披露的主要内容包括参与机构信息、证券信息、基础资产池信息、重要借款人信息、交易结构信息、信用增进措施、重要衍生合同等,以及在此基础上根据不同产品特点提出的细化的信息披露要求。
相较Reg AB,Reg AB II进一步强化了基础资产信息披露要求。一是遵循《多德一弗兰克法案》,明确个人住房抵押贷款支持证券(RMBS)、商业住房抵押贷款支持证券(CMBS)、汽车贷款ABS、汽车租赁贷款ABS、债务证券的再证券化(Debt Security ABS)以及上述资产支持证券的再证券化(Resecuritizations)六类产品实行基础资产逐笔披露,披露内容包括基础资产的现金流状况、抵押品价值分析、借款人的信用质量和存续期间表现等。二是增加静态池信息披露要求,包括描述性信息、统计方法、主要术语及缩写、风险容忍度等,分期摊还资产池需披露历史拖欠情况、累计亏损和早偿情况,循环资产主信托需提供历史拖欠情况、累计亏损、早偿情况、支付利率、收益、借款人信用得分及其他信用评价指标等。三是要求发起人、转让人等证券化机构在产品募集书中披露与资产相关的声明、保证及重大变更条款,并简要说明违反这些陈述和保证时的补救措施,如回购义务。
此外,美国证监会对资产支持证券的原始权益人、重要借款人[3]、重要增信方等重要参与机构实行分层披露制度。对于原始权益人,如果发起资产占基础资产比例在10%以上但低于20%,只需进行身份认证;如超过20%,则需披露原始权益人的组织形式、风险和收益、对原始债权项目的描述和持有原始债权资产的时间等,如对不符合合同要求的基础资产进行赎回或置换,需提供其自身财务状况信息,并披露将会对资产池或者证券表现产生显著影响的重大财务风险。对于重要借款人,需要披露两类信息:一是一般信息,包括名称、组织形式和总体营业特征、借款人代表资产在入池资产中的集中度情况、与基础资产相关的重要条款等;二是财务信息,占总资产池10%及以上但低于20%的重要借款人需提供部分财务信息,占比20%及以上的重要借款人一般需提供财务报告。对于外部增信机构,其信息披露要求与重要借款人类似,需要提供一般性信息和财务信息。
3、标准统一的信息披露形式
信息披露是否充分,不仅取决于内容上的精细化,还与披露载体和形式是否便于投资者提取和分析密切相关。美国资产支持证券信息披露要求采取标准化的格式与载体,既提升了发行人信息披露的操作效率,也便于投资者以及第三方机构运用数据进行风险估价。
在发行阶段,证监会要求资产支持证券所有发行中介必须以标准化的形式披露说明书,且以可编辑文本格式提交相关数据。信息披露载体主要有募集说明书和注册表格体系,注册表格包括适用于储架式发行的SF-3和适用于非储架式发行的SF-1。
在存续期间,信息披露主要以定期报告和重大事件临时报告形式呈现,具体包括现金流分配报告、年度报告和临时报告等,每类报告均由表格本身以及一系列附件组成。现金流分配报告的披露重点包括现金流分配和基础资产的表现、证券的交易以及所获收益的用途、优先级证券的违约情况等。对于年度报告和临时报告,发行人分别使用10-K表、8-K表进行编制。
对于基础资产采取逐笔披露规则的六类产品,Reg AB II要求以统一的XML格式提交EDGAR系统(Electronic Data Gathering, Analysis, and Retrieval System,美国证监会管理的电子数据收集、分析和检索系统)。近年来,美国证监会要求所有证券信息的录入逐渐过渡到XBRL(Extensible Business Reporting Language)[4]格式,以便于投资者快速分析相关数据。
4、自上而下的信息披露约束机制
为了实现资产支持证券的充分信息披露,美国建立了自上而下的信息披露约束机制。
首先,《1933年证券法》强调在发行阶段信息的真实性,《1934年证券交易法》着重强调预防欺诈和市场操纵行为,两部法律均赋予美国证监会出台相关规则、条例的权力,并指明违反这两部法律以及美国证监会依据其授权制定的规则、条例等相关规定的后果和需要承担的法律责任。作为执法机构,美国证监会强大的法律实施职能为信息披露规则落地和实施构筑了有效保障。
其次,Reg AB II对于S-K条例和S-X条例有援引性规定,三项条例对资产支持证券信息披露要点进行了全面细化和强制性要求,要求资产支持证券发行人向投资者提供及时充分的基础资产信息,减少投资者过度依赖信用评级的可能性,帮助投资者进行准确的风险价值评估。
另外,Reg AB II取消了“至少有一家全国评级机构(National Recognized Statistical Rating Organization, NRSRO)对产品评级在投资级以上”的储架发行注册标准。取而代之以下四条注册标准,侧重于完善后续管理和充分信息披露:一是每项产品在进行储架发行时需进行认证,应由发起人的首席执行官针对募集说明书中披露信息的真实性出具证明文件;二是交易文件应包含资产评估条款,即当资产逾期超过预先设定门槛且投资者投票通过审查请求时,对所有资产进行审查评估并向受托人提供结论报告,以便受托人确定是否回购;三是交易文件应包含针对回购的争议解决条款,即如果相关资产在收到回购通知之日起180天内未被回购,则回购申请方有权要求进行调解或提交第三方仲裁;四是交易文件应包含投资者沟通条款,使投资者可以行使与其他投资者交流的权利。上述新增的首席执行官认证、触发事件审核资产、争议解决、投资者沟通四项条款,加强了对资产证券化参与各方的监督约束,增强了信息的真实性,缓解了投资者对于入池资产认证担保执行性、参与方对违约的责任承担,以及相关合同条款效力的担忧。
(三)基础资产逐笔披露与隐私保护的平衡
1、ABS基础资产逐笔披露的具体要求
原Reg AB对信息披露的要求仅限于资产池整体描述性信息,对基础资产级别的信息披露不作强制性要求,因此投资者无法明确了解基础资产的具体质量,只能依靠信用评级,存在风险信息不对称的隐患。《多德一弗兰克法案》第942(b)条补充了《证券法》第7(c)条,要求ABS产品发行人按照每部分或证券级别披露支持该证券的资产。Reg AB II进一步明确RMBS、CMBS、车贷ABS、汽车租赁贷款ABS、债务证券ABS、ABS再证券化六类产品应采取的资产级别披露要求,即逐笔披露,提高了信息披露的透明度。
对于上述六类产品,Reg AB II要求披露每笔资产的标准化数据点,包括:(1)特定资产相关支付流的数据点,如合同条款、计划支付金额、利率计算基准以及支付条款是否和如何随时间变化;(2)可对资产抵押品进行分析的数据点,如房地产地理位置、LTV(Loan To Value,贷款房价比);(3)一段时间内资产表现的数据点,如借款人是否按期还款,数据商在统计逾期金额时对可能转嫁投资者的损失采取的缓释措施;(4)其他提供有关收入和就业信息、抵押贷款保险范围和留置权信息的关键数据点。具体地,Reg AB II在附表AL中分别列出了六类ABS产品所需要提供的资产级别信息。其中,RMBS的资产级别信息披露数据点有270个,CMBS有152个,车贷ABS和汽车租赁ABS分别有72个和66个[5]。
2、逐笔披露的重新识别风险和解决路径
资产级别信息披露一般包括借款人信用品质,与每笔资产有关的抵押,与每笔资产有关的现金流、期限、预计支付金额等。这就需要发起人充分披露贷款的地域、信用评分、就业状况、收入状况等具体信息。这些信息可以使投资者获得详细的抵押财产信息和基础资产借款人信息,有助于其对ABS产品进行更准确的信用分析,做出科学的投资决策,但也引发了关于借款人隐私泄露的担忧。
在Reg AB II的修订过程中,有市场人士反馈指出,即使资产级别信息披露不包括直接识别符,如果某些数据与其他公开可得的借款人信息(如房地产交易信息)被整合关联,也会导致基础资产池的借款人个人特征被确定,带来“重新识别风险”。这个问题在RMBS中尤其显著,因为将资产级别披露信息和当地政府定期披露的房地产交易数据组合,借款人很可能被重新识别(物业地址、售价和截止日期,是典型由政府公开并可将资产级别信息与个人联系起来的信息)。如果借款人因信息披露过程被重新识别,那么个人的经济财务状况、信用评分、收入和债务的信息将通过EDGAR文件为一般公众所知,个人信息泄露可能会产生法律责任或导致声誉受损,提高偷窃和欺诈的潜在可能,并会与联邦或外国法律中有关限制个人信息泄露的消费者隐私保护条款产生冲突。
对此,2014年美国证监会得到了美国消费者金融保护局(CFPB)的授权,解决了信息披露与隐私保护法律冲突的问题。CFPB在2014年8月26日发给美国证监会的信中陈述,如果证监会认定披露信息对投资者独立进行尽职调查是必要的,并且由证监会备案并披露在EDGAR上,那么发行人或证监会获取或传播消费者报告(如信用评分)的任何信息将不违反《公平信用报告法案》(FCRA)第604(f)条[6]。
与此同时,美国证监会在《2010年资产支持证券试行草案》《2011年再征集草案》与《2014年员工备忘录》中均提到,某些资产级别信息披露可能引发对借款人个人隐私暴露的担忧。因此,在Reg AB II的修订过程中,美国证监会对于信息披露要求进行了反复的意见征集和草案修改,以降低底层资产借款人可能被重新识别的风险,解决因信息披露而导致的个人隐私暴露问题,同时确保不会实质性地影响投资者对标的资产尽职调查的能力。
3、Reg AB II对逐笔披露数据点的调整
以修改记录最多、在美国资产证券化市场占据主导地位的RMBS为例,Reg AB II在修订过程中对于RMBS基础资产信息披露数据点的调整主要体现在以下方面:
(1)修改抵押资产的地理、价值和日期数据点
美国证监会曾在《2010年资产支持证券试行草案》中提出通过大都会统计区,小都市统计区或大都会区(以上共同简称为MSA)[7]来提供产权位置,以替代可能产生隐私担忧的邮政编码。但邮政编码可以提供更多的产权信息,仅披露MSA可能限制投资者可获得的信息。综合考虑各种方案后,Reg AB II最终将产权地理位置的数据点修改为前两位邮政编码[8],意在通过相对宽泛的资产地理区域来适当减少重新识别借款人的风险,同时也不会因位置披露过于笼统而影响投资者对资产风险的识别。
同时,由于原始产权价值评估数据可能提高重新识别风险,因此Reg AB II不要求披露。不过,美国证监会要求通过披露其他数据点,如原始LTV,为投资者提供进行尽职调查和做出科学投资决策所需的信息。
此外,对于底层贷款资产,Reg AB II最终省略了贷款发放日期和首次支付日期的数据点,只要求报告贷款原始摊销期限、到期剩余期限,并且是粗略的年月数据,而非精确的起始日期。
美国证监会测算,根据两位数字邮编、产权估算价格和贷款年月数据,样本池中不到20%的抵押资产可能被唯一确定。这明显低于按照《2010年资产支持证券试行草案》要求的披露条款近30%的可能性(草案要求披露MSA地理识别符、确切的产权销售价格和贷款发放日期)。
(2)放松贷款发起人“唯一标识”披露要求
根据《证券法》第7(c)(2)(B)(i)款要求,美国证监会应要求发行人披露资产或贷款级别数据,包括但不限于与贷款经纪人或发起人有关的唯一标识符,如果这些数据对于投资者独立尽职调查是必要的话。在《2010年资产支持证券草案》中,美国证监会建议要求发行人提供所有类型资产的原始权益人姓名,如果资产是住宅抵押贷款,则提供贷款发起人的MERS(Mortgage Electronic Registration System,美国抵押贷款电子登记系统)编号[9],以及2008年《抵押贷款许可安全公平执行法案》(Secure and Fair Enforcement for Mortgage Licensing Act)要求的国家抵押贷款许可证系统登记号(NMLS号,Nationwide Mortgage Licensing System number)。
为了避免增加重新识别风险,Reg AB II对于RMBS不要求发行人提供贷款经纪人或发起人的NMLS号。不过,美国证监会认为披露贷款发起人公司的NMLS号满足《证券法》第7条(c)(2)(B)(i)款要求,并且随着时间的推移,该披露可以使投资者对贷款发起公司进行跟踪观察,来判断与特定住房抵押贷款表现是否存在相关性,进而促进尽职调查的开展[10]。
(3)调整底层资产借款人部分信息数据点
虽然底层资产借款人的收入、雇佣等信息有利于ABS投资者对基础资产的风险分析,但出于隐私保护考虑,Reg AB II省略了可能增加借款人信息识别风险的数据点,不要求发行人披露底层资产借款人姓名、收入以及债务金额。
对于借款人破产信息,最终规则省略了草案中“破产之日至今”的时间点数据。美国证监会认为,借款人的破产或赎回经历会体现在信用评分中,因此只要披露准确的信用评分,投资者就会获得所需的借款人支付行为信息。
对于借款人的收入信息,最终规则较草案删除了借款人或共同借款人的工资收入/其他收入、所有借款人的工资收入、所有借款人的总收入和每月债务的数据点。与此同时,将借款人雇佣年限的披露要求改为“是否被其现雇主雇佣超过24个月”,如此既降低了发行人的信息披露负担和借款人的隐私风险,也为投资者提供了关于借款人雇佣时间长度的有用信息。
与此同时,Reg AB II对于省略的数据点进行了替代和补充,以确保投资者获得足够的借款人信息。比如,明确发行人应披露DTI(债务收入比)数据,以便于投资者在没有具体的债务和收入数据点时进行尽职调查,计算评估借款人的偿还能力;增加了包括信用评分、信用评分类型和信用评分日期的数据点,为投资者提供借款人偿还贷款实际能力的信息。
4、数据点进一步将修改的边界与原则
Reg AB II提到,最终规则不能完全消除借款人被重新识别的风险,但相信能达到隐私性与透明度之间的适当平衡。修改后的数据点落实了证券法第7(c)条的要求,并为投资者了解、分析和跟踪ABS产品提供了所需要的资产级别信息,提高了定价精准度和市场效率;同时,降低了与借款人个人信息关联的潜在重新识别风险,被重新识别的可能性相对较低。
虽然对于某些数据点的进一步修改可以进一步降低借款人被重新识别的风险,但信息披露的基本原则是为投资者提供尽职调查和做出正确投资决策所需的信息,因此对于数据点的修改需要考虑是否会对信息披露透明度造成影响,能否依然满足投资者的要求。例如,根据美国证监会的研究,如果省略地理位置标识,那么从样本池中识别出一个特定抵押资产的可能性将降低到2%以下,但地理位置标识对于住房抵押贷款证券的定价至关重要,对投资者进行尽职调查很有必要,因此不能省略。
为了证明哪些数据点对于投资决策至关重要,美国证监会分析了各数据点对RMBS的潜在定价影响。通过模型测算发现,以下四个数据点对严重违约(SDQ[11])的解释程度最大:贷款发放年份、LTV、以两位邮政编码标识的房产地理位置以及借款人的信用评分(FICO[12]评分)。其中,贷款发放年份对解释严重违约的贡献度最大,LTV、物业地理位置和FICO评分的贡献度相似,从最终披露要求中消除任何一个都会影响预测模型的能力。此外,提供一个代表较小区域的地理位置或确切的贷款发放日期只能略微提高模型的预测能力,但会显著增加借款人被重新识别的可能性。
美国证监会还考虑了一种方法,即将贷款金额、其他贷款余额相关数据点进行四舍五入,以防止借款人被重新识别。由于四舍五入后估算的销售价格与真实价格存在差异,因此降低了与其他可公开获取的房地产数据集相匹配的可能性,使得从RMBS资产池数据中识别一个特定抵押资产的可能性降低11%。但是,对投资者来说,四舍五入使得现金流变量的精确性受到损失,而这种精确性是投资者分析跟踪RMBS表现的关键,对投资者来说也是必要的,因此最终并未采用。
此外,有市场人士建议通过“发行人赞助的网站”披露资产级别信息,同时在证监会备案,不在EDGAR系统备案公开,网址在招股说明书中披露。此方法通过限制敏感信息获取渠道,来解决与资产级别信息披露有关的隐私担忧。但是美国证监会认为,网站方法的问题在于只有确定为投资者才能获得资产级别信息,导致潜在投资者被拒绝获得资产级别信息,并且这种非公开披露方式将产生法律责任。基于上述考虑,并遵循全部投资者应该获得资产级别信息的原则,证监会最终没有采用网站方法,而是要求资产级别信息在投资者即时可获得的EDGAR上备案,并且不应对投资者获得EDGAR上的信息作出限制。
(四)美国ABS信息披露现状及实操
1、政府支持企业(GSE) ABS信息披露实操
美国联邦政府支持企业(Government-Sponsored Enterprise,GSE)主导的MBS市场是美国资产证券化市场的主体。房利美、房地美作为美国两大专门从事资产证券化的政府支持企业,一直在信息披露方面处于业界领先地位。两房在2005年之后就开始发布每笔贷款的静态及动态信息,在2015年又开始发布每笔贷款的基础资产处置情况及具体信用损失的信息。这些信息被广泛用于投资者的基础资产建模、估值定价、风险评估等方面,也为美国MBS市场实现极高流动性起到了不可或缺的推动作用。
以房地美公司为例,自1999年以来开始提供其购买或担保的固定利率抵押贷款(fixed-rate mortgages)的贷款级别信用绩效数据(loan-level credit performance data),有效提高了资产证券化市场的透明度,帮助投资者建立更准确的信用风险模型,体现了其监管机构联邦住房金融局在2008年后一直强调的“与投资者分担信用风险计划”的持续努力。房地美贷款级别数据集覆盖了约3千万笔固定利率抵押贷款(包括HARP(住房可负担再融资计划)贷款),每笔抵押贷款的特征直至抵押资产的处置、实际损失数据等,贷款绩效数据每月披露。该数据集包括三方面的关键信用风险数据:
一是发行变量。包括但不限于利率、发行时贷款房价比(OLTV)、更新贷款房价比(CLTV)、FICO、DTI、居住类型(自住、度假、投资)、贷款目的(购房,再融资,提取现金)等(见表1)。
二是信用表现数据。特定信用表现信息包括但不限于贷款的中止方式,如自愿预付(Prepayment)、抵押品收回(REO)、以及其他止赎方式(Foreclosure Alternatives);另外还有90天逾期(D90)、120天逾期(D120)、180天逾期(D180)(见表2)。
三是信用损失明细数据。信用损失数据包括但不限于销售收入净额、贷款保险回收率、非贷款保险回收率、处置费用、当前递延UPB(unpaid principal balance,未付本金余额)、最后支付分期付款日等(见表3)。
综合以上数据,投资者可以开发出用于投资机构型MBS的关键模型,包括早偿模型(Prepayment Model)、违约模型(Default Model)、损失率模型(Loss Severity Model)。结合利率模型及信用利差模型,投资人可以对房地美发行的MBS及结构性机构信用风险(Structured Agency Credit Risk,STACR)进行准确的定价,从而获取符合自己风险偏好的投资机会。
根据房地美的相关要求,贷款级别数据集需要签订许可协议方可进行商业分销,不过对于非商业、学术研究以及其他符合条件的应用仍然免费。目前,1010data、CoreLogic、DV01、MIAC四家分销商获取许可,对房地美的贷款级别数据进行分销。
此外,2019年6月,联邦住房金融局(FHFA)宣布推出共同证券化平台(CSP,Common Securitization Platform),提供一套详细的包含可以反映早偿特征的贷款级数据。CSP进一步提高了机构MBS信息披露的精细化水平以及数据获取便利度,也为其他信息数据库的优化提供了基础。
2、非机构ABS信息披露实操
私有企业证券(Private Label Securities/PLS)或非机构ABS一般是针对机构ABS而言,可以分为非机构RMBS (Non-Agency RMBS)、汽车贷款/租赁ABS (Auto ABS)和其他消费信贷ABS (Other Consumer Credit)。其中,非机构RMBS的底层贷款分为优质大额贷款(Prime Jumbo)、次优(Alt-A)、B/C次贷 (B/C Subprime)、不良贷款(NPL)、修复贷款(RPL)。在实践中,CoreLogic、1010data等数据公司是ABS投资者获取信息的主要渠道,它们通过整合、打包、加工各类ABS数据,为投资者提供一站式信息服务。
(1)非机构RMBS信息披露
CoreLogic®是美国业内领先的房地产信息数据库之一。在过去的50年中,CoreLogic将许多细分市场领先的房地产、抵押、信贷、租赁和MBS / ABS公司的数据资产进行收集、整合、优化、分析,为资本市场提供可操作的数据,成为第一家以房地产为基础的大数据公司。2008年金融危机以来,CoreLogic的数据信息服务占领了以优质大额贷款(Prime Jumbo)、不良贷款(NPL)、修复贷款(RPL)和新兴非QM(Qualified Mortgage)细分市场形式发展起来的新的非机构RMBS市场,目前已成为行业规模最大的公司,其数据存储库成为大多数房地产、抵押和抵押投资业务部门的行业标准资源。
CoreLogic的贷款数据服务包括:每日更新非机构 RMBS数据;来自超过98%市场的MBS数据;来自93%以上市场的ABS(含Alt-A)数据;追溯到1992年的MBS和ABS历史数据[13];具有400多个属性和480个指标的集成数据资产;发行数据,每月表现,修改信息;当前、原始和收益抵押品评估(CoreLogic HPI™,CoreLogic HPI Forecasts™);隐藏的抵押留置权(True LTV);早偿和违约指标(CPR,CDR,违约损失率);CUSIP(美国证券库斯普码)映射;服务商停止代付[14];TransUnion信用风险指标。
CoreLogic的证券数据也为每日更新,集成了超过75个静态字段和90多个动态字段的数据。其证券数据服务包括[15]:超过98%市场的MBS (Prime),覆盖1200 多个有效交易和 450 万笔贷款;超过93%市场的ABS(Alt-A 和 BC/次贷),覆盖4100多个有效交易和 2200万笔贷款;违约损失、贷款条款变更和其他停止代付数据;付款、利息、拖欠等关键更新指标;QM / 非 QM 标记;CUSIP 映射。
其中,静态(原始发行)数据提供了贷款级别的基准信息,包括:贷款日期/金额;物业类型(独户、多户、公寓等);贷款类型(FHA(联邦住房管理局),VA(退伍军人事务部)等);利率类型/条款;初始利率;首次付款日期;到期日期;浮动利率贷款相关数据(Index/Margin/Cap/Floor/Reset Frequency);早偿数据;发起渠道;原始贷款房价比;住宅类型;评估价值;原始房贷收入比/信用分数(DTI / FICO);物业所在州/邮编。动态(表现)数据每月提供关键数据的更新,包括:支付状态;当前余额;机构与非机构指标;拖欠历史记录;当前付款金额。
(2)汽车贷款/租赁ABS信息披露
美国另外一家ABS大数据公司1010data提供汽车贷款ABS和汽车租赁ABS数据。1010data提供的字段包括:借款人的信用评分、PTI(还贷收入比)、居住州;贷款或租赁的发起人、服务人、利率、期限、每月付款情况;车辆的价值、年份、品牌、型号、新车或二手车的信息。1010data通过检索数据,添加映射和解码字段,并将数据设置到时间序列表中,以进行简单有效的查询脚本编写、数据表盘应用程序构建以及链接到补充数据集。据业内资深人士介绍,该数据库及CoreLogic的某些与补充数据集的映射并非按照单一索引进行合并,而是采用某些大数据模糊匹配技术,以免除对于隐私方面的顾虑。
(3)其他消费类ABS信息披露
1010data还提供Equifax分析数据集,包含了Equifax信用文件数据库中10%的美国信用活跃人口匿名随机样本的贸易数据和借款人级别数据。数据自2005年7月至今每月进行更新,通过一致的消费者标识符和贸易帐号,可以随着时间的推移跟踪所有类型信用账户中各个消费者的行为,包括抵押贷款,房屋净值,汽车贷款,学生贷款,信用卡,无抵押贷款等等。借款人属性包括一段时间内的信用评分、信用查询活动、帐户级别的违约状态、循环信贷使用率等。截至2019年5月,该数据库包含160亿条特定月交易记录中的2800万特定消费者的信息[16]。
二
中国资产支持证券信息披露规则与实操
我国资产证券化产品按发起机构类型、基础资产类型和发行场所,主要分为信贷资产支持证券(简称信贷ABS)、企业资产支持专项计划(简称企业ABS)和非金融企业资产支持票据(简称ABN)。三类产品的信息披露规则和要求各不相同。其中,信贷ABS是与美国ABS相似的产品类型。
(一)国内ABS信息披露法律法规
1、信贷ABS信息披露法律法规
(1)制度框架
我国资产证券化业务自20世纪90年代起步,以银行信贷资产为基础、由信托公司构建SPT(特殊目的信托)、在银行间市场发行资产支持证券的信贷ABS模式实现了美国资产证券化产品需具备的“破产隔离”和“真实出售”特征,成为我国资产证券化业务的突破口。2005年,我国信贷资产证券化试点正式启动,当年中国人民银行先后发布《信贷资产证券化试点管理办法》《资产支持证券信息披露规则》《金融机构信贷资产证券化试点监督办理办法》,对信息披露做出规范。2007年人民银行16号公告进一步明确了信贷ABS基础资产池的信息披露要求。
2015年以来,银行间市场交易商协会(以下简称“交易商协会”)就个人汽车贷款资产支持证券、个人住房抵押贷款资产支持证券、棚户区改造项目贷款资产支持证券、个人消费贷款资产支持证券、不良贷款资产支持证券、微小企业贷款支持证券发布信息披露指引,细化了主要大类产品的信息披露要求。
同时,为督促责任主体做好信贷ABS信息披露工作,交易商协会制定了《信贷资产证券化信息披露评价体系》,按期组织市场成员对信息披露质量进行评价,向市场公布信息披露评价结果并向监管部门报告。对于未按规定履行相应职责的信息披露主体,经调查核实后,交易商协会视情节轻重可给予有关自律处分。
(2)披露要求
根据信贷ABS信息披露相关制度的规定,受托机构和发起机构对信贷ABS的信息披露承担主体责任,应保证信息披露真实、准确、完整、及时,不得有虚假记载、误导性陈述和重大遗漏。同时,为信贷ABS提供服务的其他机构应根据相关制度和交易文件的约定,及时向受托机构提供相关报告,做好信息披露相关工作。其他机构包括但不限于主承销商、资金保管银行、信用评级机构、律师事务所、会计师事务所、信用增进机构等。
信贷ABS的信息披露渠道包括交易商协会信息披露服务系统、中国债券信息网、中国货币网、与交易商协会信息披露服务系统直连的北京金融资产交易所官方网站及交易商协会认可的其他渠道。
信贷ABS项目全生命周期分为注册阶段、发行阶段和存续阶段等三个阶段,现有制度对信贷ABS不同阶段所需披露的文件和内容进行了明确的约定。
注册阶段期间,受托机构和发起机构应披露注册申请报告,披露内容至少包括注册基本信息、风险提示、参与机构信息、交易条款信息、基础资产入池标准、历史数据信息和信息披露安排等七方面内容。受托机构在监管部门接受注册后十个工作日内,通过前述信息披露渠道披露注册申请报告。
发行阶段,受托机构和发起机构应依次披露一系列发行文件,至少包括发行说明书、发行公告、发行办法、信托公告、承销团成员名单、评级报告、申购邀约和申购办法、发行结果公告和信托设立公告等,对信贷ABS的债券要素、基础资产要素、参与机构、发行安排和发行结果进行全方位的说明。其中,发行说明书是发行阶段的重要信息披露文件,就发行基本信息、风险提示、交易结构、基础资产总体和分布信息、证券要素信息、中介机构意见和证券后续安排等维度的信息进行披露。受托机构在发行日前五个工作日,通过前述信息披露渠道披露发行说明书、发行公告、发行办法、承销团成员名单和评级报告等文件;发行日前一个工作日,披露申购要约和申购与配售办法;发行日当日或后一个工作日,披露发行结果公告;信托设立日当日,披露信托设立公告。
存续阶段,贷款服务机构(惯例由发起机构兼任)应按时向受托提供服务商报告,资金保管银行应按时向受托机构提供资金保管机构报告,受托机构在服务商报告和资金保管机构报告的基础上,进行付息兑付并披露受托机构报告。受托机构报告内容主要包括资产池存续状态、本期回收情况、证券兑付情况和重要事项披露等内容。存续期每年披露跟踪评级报告。当存续期内发生可能对证券投资价值有实质性影响的临时性重大事件时,受托机构及时披露相关信息。此外,项目结束后,受托机构应披露清算报告和审计报告。受托机构在支付日前五个工作日,通过前述信息披露渠道披露受托机构报告;在发生可能对证券投资价值有实质性影响的临时性重大事件后的三个工作日内披露重大事项报告;在每年7月31日之前,披露跟踪评级报告;在项目结束后,根据交易文件的约定,及时披露清算报告和审计报告。
2、企业ABS信息披露法律法规
(1)制度框架
在交易所市场,“中国联通CDMA网络租赁费收益计划”于2005年8月设立,企业ABS试点启动。2014年,证监会发布《证券公司及基金管理公司子公司资产证券化业务管理规定》及两份配套指引——《证券公司及基金管理公司子公司资产证券化业务信息披露指引》与《证券公司及基金管理公司子公司资产证券化业务尽职调查工作指引》。此后,沪深交易所陆续发布了《资产证券化业务指引》《资产支持证券挂牌条件确认业务指引》《资产支持证券存续期信用风险管理指引(试行)》和《资产支持证券定期报告内容与格式指引》。近年来,交易所针对政府和社会资本合作(PPP)ABS、企业应收账款ABS、融资租赁债权ABS、基础设施类ABS发布了相应的信息披露指南。上述文件构建了企业ABS的发行、存续环节的信息披露制度体系。
(2)披露要求
根据《证券公司及基金管理公司子公司资产证券化业务信息披露指引》,管理人应当在资产支持证券发行前向合格投资者披露计划说明书、法律意见书、评级报告(如有)等文件。
其中,计划说明书应披露有关基础资产的相关信息,包括基础资产符合法律法规规定,权属明确,能够产生稳定、可预测现金流的有关情况;基础资产是否存在附带抵押、质押等担保负担或其他权利限制的情况以及解除前述权利负担或限制的措施;基础资产构成情况;基础资产的运营及管理;风险隔离手段和效果;基础资产循环购买(如有)的入池标准、计划购买规模及流程和后续监督管理安排;资金归集监管情况等。若专项计划由类型相同的多笔债权资产组成基础资产池的,管理人还应在计划说明书中披露基础资产池的遴选标准及创建程序、基础资产池的总体特征、基础资产池的分布情况;基础资产池所对应的单一债务人未偿还本金余额占比超过15%,或债务人及其关联方的未偿还本金余额合计占比超过20%的,应披露该等债务人的相关信用情况。
对于存续期披露,交易所ABS已建立了比较完善的披露体系,包括定期报告制度以及针对存续期阶段建立的25种临时性披露格式。存续期内,管理人应在每期资产支持证券收益分配日的两个交易日前向合格投资者披露专项计划收益分配报告,每年4月30日前披露经具有从事证券期货相关业务资格的会计师事务所审计的上年度资产管理报告。托管人应当在管理人披露资产管理报告的同时披露相应期间的托管报告。聘请资信评级机构针对资产支持证券出具评级报告的,在评级对象有效存续期间,资信评级机构应当于资产支持证券存续期内每年的6月30日前向合格投资者披露上年度的定期跟踪评级报告,并应当及时披露不定期跟踪评级报告。在发生可能对资产支持证券投资价值或价格有实质性影响的重大事件时,管理人应及时向合格投资者披露相关信息,并向中国基金业协会报告。
3、ABN信息披露法律法规
(1)制度框架
2012年8月,交易商协会发布《银行间债券市场非金融企业资产支持票据指引》,正式推出ABN。2017年10月,银行间市场交易商协会公布了新修订的《非金融企业资产支持票据指引》及《非金融企业资产支持票据公开发行注册文件表格体系》,对信息披露作出规范。
(2)披露要求
根据新版《非金融企业资产支持票据指引》,发行载体、发起机构和相关中介机构应切实履行信息披露职责,保证信息披露真实、准确、完整、及时,不得有虚假记载、误导性陈述和重大遗漏,并承担相应法律责任。发起机构和相关中介机构应按照相关约定,及时向发行载体提供相关信息,并保证所提供信息的真实、准确、完整。公开发行应至少披露募集说明书、法律意见书、信用评级报告及跟踪评级安排和交易商协会规定的其他文件;定向发行应在注册发行文件中明确约定信息披露的具体标准,向定向投资者披露信息。
在存续期内,发行载体应在每期产品收益支付日的前3个工作日披露资产运营报告。资产运营报告应包括但不限于以下内容:资产支持票据基本信息;发起机构、发行载体和相关中介机构的名称、地址;发起机构、发行载体和相关中介机构的履约情况;基础资产池本期运行情况及总体信息;各档次资产支持票据的收益及税费支付情况;基础资产池中进入法律诉讼程序的基础资产情况,法律诉讼程序进展等;发起机构募集资金使用情况;发起机构风险自留情况;需要对投资者报告的其他事项。采用循环购买结构的,还应包括基础资产循环购买情况及循环购买分布等信息。发行载体应与信用评级机构就跟踪评级的有关安排做出约定,于存续期内每年的7月31日前披露上年度的跟踪评级报告,并及时披露不定期跟踪评级报告。存续期间如发生可能对投资价值及投资决策判断有重要影响的重大事项,发行载体和发起机构应在事发后三个工作日内披露相关信息,并向交易商协会报告。
此外,基础资产现金流的获得取决于发起机构持续经营的,发起机构还应参照《银行间债券市场非金融企业债务融资工具信息披露规则》进行信息披露。
(二)国内ABS信息披露现状及实操
按照基础资产性质,国内ABS产品可分为债权类、收益权类、不动产类以及另类资产类[17]。由于另类资产相对比较小众,其基础资产会同时具备收益权和债权类基础资产的部分特征,因此在信息披露环节,这类资产也会兼具前述两类产品的信息披露相关特点,在此不作单独分析。以下主要对债权类、收益权类和不动产类三大类ABS产品的信息披露实操现状作介绍。
1、债权类ABS
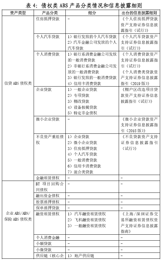
债权类ABS产品是国内ABS产品中的重要一类,也是产品内容和国外发达市场最为接近的一类。整体来看,交易所市场企业ABS基础资产种类较银行间市场信贷ABS更为丰富,但由于信贷ABS起步较早且是公募产品,因此信息披露规则更为完善,交易商协会对几乎每一大类信贷ABS产品都出台了相应的信息披露细则。对于企业ABS而言,交易所仅针对融资租赁和应收账款两类债权类ABS出台了相应的信息披露细则(见表4)。
以银行间信贷ABS产品中的RMBS为例,《资产支持证券信息披露规则》和《个人住房抵押贷款资产支持证券信息披露指引(试行)》是信息披露的指导文件,前者提出框架性信息披露要求,后者明确了针对性的披露细节。根据这两个文件要求,RMBS信息披露在注册、发行和存续期三个环节需要出具不同的文件。
注册文件主要为受托机构和发起机构披露的注册申请报告。注册申请报告除了披露关于证券的相关信息外,还应披露关于基础资产的重要信息,包括个人住房抵押贷款入池筛选标准和发起机构个人住房抵押贷款历史数据信息。其中,发起机构个人住房抵押贷款历史数据信息主要系指与本次入池基础资产同质化的资产池历史上的动/静态池的表现,可以相对完整地展现出这类资产在一定时间周期内的资产早偿、逾期情况,为投资人识别产品风险提供帮助。
发行文件主要包括信托公告、发行说明书、评级报告、募集办法和承销团成员名单等文件。其中,发行说明书要求披露证券信息、参与方信息、发行方式、风险提示及风险披露、交易结构、个人住房抵押贷款入池资产总体特征、个人住房抵押贷款入池资产分布信息、中介机构的专业意见以及后续信息披露的安排。值得注意的是,与境外发达市场不同,目前国内所有债权类ABS产品的监管指导文件和信息披露实操环节均未要求和执行对入池基础资产逐笔披露,而只是披露资产池的总体特征,无法使各档证券投资人精确量化产品风险,直观了解资产包的内容。
存续期的信息披露机制分为定期信息披露与重大事项的临时披露。其中,定期信息披露文件包括贷款服务报告、资金保管报告、年度/兑付日受托机构报告以及跟踪评级报告。由于债权类ABS往往在产品存续期需要进行循环购买,因此定期披露的内容除了相对常规的存续期间证券兑付情况之外,基础资产的变化情况也是披露重点,包括资产池的整体表现、累计违约情况、整体特征等。重大事项的临时披露与其他基础资产类型类似,即当出现对证券投资价值有实质性影响的临时性重大事件时,需要由受托机构进行信息披露。
2、收益权类ABS
收益权类ABS产品是国内ABS版图的重要组成部分,可分为基础设施收费收益权、门票收益权和其他收益权三大类,均为交易所市场的企业ABS。在《证券公司及基金管理公司子公司资产证券化业务信息披露指引》(以下简称“《信息披露指引》”)的基础上,上交所和深交所于2018年6月分别出台了《上海/深圳证券交易所基础设施类资产支持证券信息披露指南》(以下简称“《基础设施类信息披露指南》”),进一步细化了基础设施收费收益权产品的信息披露要求,也为其他收益权类ABS项目的信息披露工作起到了良好的指导和示范作用。
目前对于信息披露较为完善的收益权类ABS产品来说,首次发行时信息披露文件主要包括计划说明书、评级报告、法律意见书以及现金流预测报告,在存续期期间信息披露文件包括收益分配公告、年度资产管理报告、年度托管报告、跟踪评级报告。
以基础设施类ABS为例,《基础设施类信息披露指南》对上述部分文件做了针对性的要求。其中,对于计划说明书,提出了20个需要着重披露的内容。重点包括:1)基础资产的合法合规性。具体指取得与基础资产相关联的特许经营许可或其他经营资质的情况、该特许经营许可或其他经营资质的期限情况、与基础资产相关联的经营活动及基础合同的真实性、合法性、有效性以及基础资产涉及使用者付费、实行收支两条线管理、专款专用的取得地方财政部门或有权部门按照约定划付购买服务款项的承诺或法律文件的情况、基础资产或底层资产涉及的关联交易情况、现金流提供方集中度情况。2)基础资产或底层资产的特定化情况,以及现金流的构成和独立性、稳定性或可预测性情况,至少最近三年(未满三年的自开始运营之日起)的历史现金流情况、波动情况及波动原因。基础资产或底层资产的规模、存续期限与资产支持证券的规模、存续期限的匹配情况。3)基础资产、底层资产及相关资产的权属情况及存在的担保负担或者其他权利限制情况。若存在担保负担或者其他权利限制,还应当披露解除前述担保负担或者权利限制的相关安排、向专项计划转移资产时是否已合法有效地解除了担保负担或者权利限制。4)基础资产或底层资产现金流归集路径和资金监管措施,包括但不限于专项计划账户设置、现金流自产生至分配给投资者期间在各账户间划转时间节点安排等。现金流未直接回款至专项计划账户的,还应当披露现金流归集安排及其合理性、专项监管账户设置、归集频率、现金流混同和挪用等风险的防范机制及资产支持证券存续期间设置防范混同和挪用等风险的持续检查机制等,揭示资金混同和挪用等风险。
对于法律意见书,《基础设施类信息披露指南》提出九点需要着重披露的内容,除了上文提到的基础资产的合法合规性、基础资产界定的具体范围和法律、法规依据以及基础资产涉及关联交易背景真实性、交易对价公允性之外,还包括原始权益人、增信主体(如有)等相关主体的内部授权情况、失信记录特别核查情况,以及原始权益人等公共服务提供方最近三年内发生安全生产或环境污染重大事故,受到主管部门重大行政处罚的情况。
对于信用评级报告,《基础设施类信息披露指南》要求对基础资产的运营情况、原始权益人的持续经营能力、专项计划增信方式和增信效果、现金流归集路径以及现金流相关覆盖情况和压力测试进行重点披露。
对于现金流预测报告,《基础设施类信息披露指南》要求披露基础资产现金流预测的假设因素、预测方法、预测结论,并结合基础资产或底层资产相关历史数据说明预测方法和相关指标设置的合理性。
由此可见,在产品发行阶段,交易所对于基础设施类ABS产品的基础资产所对应资质的合法合规性、历史现金流的稳定性、未来现金流的持续性、以及在资金归集过程中如何缓释资金混同等问题的信息披露较为关注。
在产品存续期间,收益权类ABS产品通常会遇到的问题包括基础资产现金流较预测值出现较大偏离、现金流归集路径未按发行要求进行归集、原始权益人持续经营能力下降、增信方偿债能力下降等。对此,《基础设施类信息披露指南》要求在年度资产管理报告中披露基础资产的运营情况、原始权益人与增信机构是否发生重大变化、专项计划信用触发机制的执行情况以及证券收益分配情况,并要求对专项计划出现的重大变化情况进行临时信息披露。从实践情况来看,对于收益权类ABS产品的存续期信息披露,在披露账户归集情况时往往只披露托管账户资金流向,并未披露监管账户和实际收款账户的资金流向,使得投资人很难了解到基础资产真实产生现金流的情况(是否由原始权益人或增信主体在底层收款账户进行补足)。此外,对于产品存续期间基础资产现金流较现金流预测值出现较大偏离的原因分析上略显简单,使得投资人对于基础资产的真实运营情况的了解或出现偏差。这些问题需要在未来逐步改善。
3、不动产类ABS
国内不动产类ABS产品主要包括两大类,即CMBS和类REITs产品。这两类产品共同的特点是产品交易结构复杂、嵌套层级较多、涉及参与方数量较多、核心底层资产为特定不动产物业。但从信息披露角度看,国内银行间和交易所市场的监管机构目前并未出台相对更富针对性的信息披露指南,导致不动产类ABS存在不同产品信息披露范围和内容不统一的现象。
以交易所市场企业ABS产品为例,目前对于信息披露较为完善的不动产类ABS产品来说,首次发行时的信息披露文件主要包括计划说明书、评级报告、法律意见书、资产评估报告以及现金流预测报告(或商定程序报告),存续期的信息披露文件包括收益分配公告、年度资产管理报告、年度托管报告、项目公司年度审计报告、跟踪评级报告、年度资产评估报告。由于《信息披露指引》并未对不动产类ABS产品提出针对性要求,只是在第十三条要求“管理人或其他信息披露义务人应当根据不同的基础资产类别特征,依据穿透原则对底层基础资产的情况按照本指引第九条的规定进行信息披露”,因此部分不动产ABS产品并未在存续期出具年度资产评估报告,导致投资人以及其他中介机构无从得知核心底层资产——标的物业在存续期的价值变动情况。
从披露文件的内容上看,《信息披露指引》中约定了计划说明书、法律意见书和评级报告所需进行信息披露的内容框架,但是对其余信息披露文件如资产评估报告以及现金流预测报告(或商定程序报告)的内容框架并未约定,并且已有约定不够有针对性。例如,关于基础资产现金流的披露,《信息披露指引》第七条要求“计划说明书由管理人编制,应当包括但不限于以下内容:…(五)基础资产情况及现金流预测分析”。而在实操环节中,对于不动产ABS产品基础资产现金流的计算口径并不统一,有的项目披露现金流的口径为EBITDA,有的则为NOI,还有的为FFO等。虽然评价不动产经营优劣有相对专业且成熟的评价体系,但实践中,不同不动产ABS产品的信息披露文件尚未形成统一的披露口径,而是以各自项目中介团队以往披露经验和披露习惯为主,不利于投资人横向比较不同产品现金流的优劣。一些项目的现金流预测分析主要由会计师出具商定程序报告,并未列明相关假设以及合理性分析。
此外,不动产ABS产品中标的物业运营成熟度参差不齐,对于一些刚投入运营、尚处在培育期的物业或运营情况一般的物业,往往会通过采取签署整租合约的方式来提升标的物业未来现金流,而在信息披露环节并未披露底层实际的租约和出租情况,容易给投资人判断标的物业价值造成影响和误导。
(三)国内信贷资产流转产品信息披露情况
与信贷资产证券化类似,信贷资产流转业务也是银行盘活存量信贷资产的重要方式。信贷资产流转主要包括信贷资产债权直接转让、债权收益权转让和信托受益权转让三种业务模式,在每种模式中,出让方均可将多笔信贷资产打包形成流转标的后,再将流转标的转让给受让方。因此,信贷资产流转业务中也涉及到对流转标的对应的底层资产的信息披露问题。目前,信贷资产流转业务在穿透信息披露方面已有多年实践探索,能够为证券化业务的穿透信息披露提供有益借鉴。
1、穿透信息披露符合有关法律法规精神和监管要求
近年来,穿透式信息披露已成为监管部门对主要金融业务的指导要求。例如,《关于规范金融机构资产管理业务的指导意见》(银发〔2018〕106号,即“资管新规”)中规定,固定收益类资管产品应逐笔披露其投资的每笔非标准化债权类资产信息。《商业银行理财业务监督管理办法》(银保监会2018年6号令,即“理财新规”)规定,公募理财产品应当定期披露投资的前十项资产信息;理财产品投资资管产品的,应当在全国银行业理财信息登记系统登记资管产品及其底层资产的相关信息。具体到信贷资产流转领域,原银监会在《关于规范银行业金融机构信贷资产收益权转让业务的通知》(银监办发〔2016〕82号)中规定,出让方银行和其他相关交易主体应向投资者及时、准确、完整披露拟转让收益权的信贷资产相关情况;“理财新规”也要求,商业银行应当向投资者及时、准确、完整地披露理财产品所投资信贷资产受(收)益权的相关情况。
在推动信息穿透披露的同时,国家有关法律法规与政策文件也对相关方的信息保护予以充分重视。例如,《消费者权益保护法》对经营者收集、使用消费者个人信息的行为进行了规范,并禁止经营者泄露相关信息。人民银行、银保监会等监管部门在相关文件中,也多次强调要做好信息保密,保护消费者个人隐私。在信贷资产流转业务中,银行会在贷款合同等相关合同中就对外披露信息事宜与借款人协商一致,在实际披露信息时也会对借款人的敏感信息(如身份证号、手机号、联系地址等)作脱敏处理,同时投资人也需要在转让协议中承诺不会将所获得的披露信息用于其他目的,以保护客户隐私及出让方银行的商业机密。
2、信贷资产流转业务在穿透信息披露方面的实践经验
依托银行业信贷资产登记流转中心(以下简称“银登中心”)作为集中登记机构和金融基础服务平台,信贷资产流转业务的标准化建设近年有序推进。特别是在信息披露方面,根据银保监会有关文件精神,银登中心制定并发布了《信贷资产登记流转业务信息披露指引》,不断探索完善穿透信息披露工作,取得了积极成效。
一是发挥集中登记优势,在转让环节向投资者披露逐笔底层资产信息。根据原银监会办公厅《关于银行业信贷资产流转集中登记的通知》(银监办发〔2015〕108号)的要求,银登中心承担信贷资产流转业务的集中登记职能。转让交易前,出让方须在银登中心登记流转产品及其逐笔底层资产的要素信息,并上传贷款合同和借款凭证等基础合同。转让过程中,出让方可通过银登中心业务系统向潜在投资者选择性地披露部分登记要素和合同信息。转让达成后,投资者可通过业务系统获得全部已登记信息。考虑到对公贷款与小微企业及个人类贷款资产特征存在明显不同,银登中心提供两套差异化的登记要素,主要包括贷款资产、借款人、贷款发放机构等相关信息,其中单笔规模较大的对公贷款需提供49个要素,小而分散的小微企业及个人类贷款需提供29个要素。
二是产品存续期内定期更新底层资产清单并向投资者穿透披露。信贷资产流转产品存续期内,贷款的还本付息使得底层资产池处于动态变化中。因此,银登中心要求出让方在存续期内定期(如按照还本付息频率)更新底层资产清单,并上传至业务系统,从而使得投资者能在产品存续期内随时查看并掌握底层资产明细信息,帮助其更好地进行投资分析。
三是与中债金融估值中心合作,发布基于逐笔底层资产信息的流转产品估值。为进一步提高市场价格透明度和公允性,银登中心与中债金融估值中心于2018年5月开展合作,逐日发布信贷资产流转产品的中债银登估值。在已有登记要素的基础上,出让方可进一步提供流转产品及逐笔底层资产的还本付息信息作为估值数据基础,以提升估值结果的准确性。截至2020年8月末,中债银登估值已覆盖39家市场机构的417只产品,估值覆盖率为49%,其中有145只产品的估值结果是基于穿透至底层资产的数据编制的。
3、穿透信息披露对信贷资产流转业务投资者的意义
底层资产信息的逐笔穿透披露有利于进一步提高信贷资产流转市场的透明度,解决投资者和出让方间的信息不对称问题,增强专业投资者对所投产品进行自主分析评估的能力,并督促出让方或产品管理人做好贷款的日常管理,防范道德风险。在实践中,投资者对于信贷资产流转业务的穿透信息披露均表示欢迎和认可。
对于信贷资产债权直接转让业务,根据原银监会《关于进一步规范银行业金融机构信贷资产转让业务的通知》(银监发〔2010〕102号)要求,“信贷资产转入方应当做好对拟转入信贷资产的尽职调查,包括但不限于借款方资信情况、经营情况、信贷资产用途的合规性和合法性、担保情况等”。投资者通常对其买入的信贷资产计入贷款科目进行管理,因而对于贷款逐笔信息具有较强的使用需求。
对于信贷资产受(收)益权转让业务,投资者开展尽职调查和投资决策时,除了受(收)益权产品本身的风险收益外,逐笔底层资产的详细情况也逐渐成为重要的考量因素。同时,随着“新会计准则”的推广使用,投资者对信托受益权产品采用公允价值记账的需求日益增强,市场对中债银登估值产品、特别是基于穿透至底层资产的数据编制的估值关注度进一步提升,更多的机构开始咨询了解估值结果计算方法、影响因素、指数编制等问题。部分银行机构明确表示,作为市场投资人希望获取本行投资产品的估值结果。
4、信贷资产流转业务穿透信息披露的难点及应对措施
信息披露机制建设是一项相对长期和复杂的工作。在多年的实践中,信贷资产流转市场在穿透信息披露方面遇到了一些挑战,也在各方共同努力下摸索形成了相对有效的解决方式。
一是穿透信息披露涉及的工作量较大。贷款信息的逐笔披露,特别是资产小而分散、还本付息比较频繁的小微企业贷款和个人类贷款,对出让方而言工作量很大。为降低出让方的信息披露压力,银登中心不断优化和简化信息披露要素要求,并梳理备案审核文件、登记要素等已有信息,以避免信息重复报送,提升了出让方信息披露的积极性。同时,部分市场机构也积极改造业务系统,提升数据生成自动化水平,以减少操作人员工作负担。
二是大量数据的线上传输对系统安全性要求较高。为保障数据安全,银登中心开发建设了信息披露系统,实现估值数据等信息的线上存储,与微众银行等机构建立了数据直连接口,并积极探索区块链技术在数据传输中的应用,有效地提高了数据传输的安全性与时效性。
但目前来看,全面推广穿透信息披露还需解决部分问题。一是部分机构认为个人客户数据属敏感信息,即使对借款人身份进行脱敏处理,仍担心隐私泄露的风险,该类数据如何安全披露还需进一步研究,未来可在个人信用评分推出后探索以评分的形式替代描述性信息。二是不同市场机构参与信息披露的积极性存在差异,当前市场缺乏优质资产,部分出让方市场话语权较强,因此信息披露的意愿不高,同时部分大型银行由于存在跨部门协调等问题,报送数据难度较大。
三
中美资产支持证券信息披露比较
与美国相比,我国资产证券化业务起步较晚,在发展过程中,不同程度地借鉴了美国等发达国家的相关制度安排和业务模式,故在信息披露方面,中美两国有诸多相似之处。与美国等成熟市场相比,我国资产证券化信息披露机制尚不完善,透明度和标准化程度不足,制约了市场发展深度。
(一)中美ABS信息披露的相同点
一是理念相同。中美两国资产支持证券的信息披露均以保护投资人利益为根本原则,要求披露内容全面、完整、准确、及时,能够客观、充分、清晰地反映资产支持证券的相关情况。两国均将信息披露作为规范资产证券化市场的切入点之一,通过提高信息披露的标准化、规范化和透明化水平,拉升各参与方的专业能力,进而推动资产证券化市场健康、高效、可持续发展。
二是体系相近。与美国“上位法律-规章条例-自律规定”三层次法律法规体系接近,我国资产支持证券的信息披露制度框架同样包括三个层次。底层为全国人大颁布的《信托法》《中国人民银行法》《证券法》等上位法,是监管部门制定针对性规章制度的主要依据;其次为人民银行、银保监会、证监会等监管机构发布的一系列制度文件,明确资产支持证券信息披露规则;再次为交易商协会等自律机构制定的大类产品信息披露指引和信息披露评价体系。
三是要求相仿。从时间节点看,中美资产支持证券的信息披露要求均涵盖产品的注册、发行、存续等全生命周期的各个阶段。从披露主体看,信息披露责任均主要集中于发起机构和发行人。从注册发行阶段的披露内容看,均涉及底层资产、证券要素、交易结构、参与机构、风险提示、兑付安排及相关费用等维度的信息。从存续期的披露内容看,均涉及资产池表现、现金流统计、偿付情况、重大事项披露等方面的信息。
(二)国内ABS信息披露的不足与问题
一是信息披露制度体系有待完善。近年来我国资产证券化市场制度建设取得显著成效,信息披露规则体系逐步完善。不过,与美国等成熟市场相比仍存在一定差距,主要表现在没有明确要求基础资产逐笔披露,存续期披露要求也相对简单。资产证券化产品结构相对复杂,如信息披露不充分,容易引发投资者对穿透管理的担忧,也难以对产品进行精准估值与风险分析,从而影响投资意愿。这其实也是我国证券化产品发行规模持续快速增长,但二级市场活跃程度较信用债有较大差距的原因之一。在我国,原始权益人通常承担资产服务商职能,更需要严格的信息披露规则来提高市场透明度,及时反映基础资产信用风险变动,促进信息对称,保护投资者权益。
二是信息披露内容粒度有待细化。美国Reg AB II明确规定了资产支持证券的每一项信息披露细节。基础资产层面,一方面要求披露发起机构过往证券化资产池的逾期、损失和早偿的统计数据,另一方面要求披露当期资产池的逐笔信息,涉及贷款基本要素、借款人情况、抵押物情况、逾期和损失情况以及相应的处置措施与结果等;交易结构层面,要求披露交易中的各项费用及计算方式,现金流的预测模型,以及各档证券的早偿敏感性和利率敏感性分析;参与机构层面,要求披露各参与机构在资产证券化业务中的主要利益,以及尽职履责的自评报告,其中重点披露贷款服务机构的各项服务标准以及履约声明。相比而言,我国ABS信息披露规则仅要求披露资产池总体信息,未对逐笔信息披露作出要求,投资人无从得知基础资产的实际偿还、违约与回收情况,难以评估产品的实际价值。存续期披露也相对简单,现金流常常存在披露不完整的情况,不利于投资人系统分析基础资产信息,合理预测完整现金流和及时防控风险。
三是信息披露格式标准化程度有待提升。根据Reg AB II的要求,美国资产支持证券的各项信息以标准化、可编辑的XML格式向证监会提交,方便各投资人以此为基础进行相关计算。在我国实际操作中,各发起机构和发行人信息披露采用的格式不尽相同,且一般为不可编辑的PDF文件,数据提取和统计的难度较大。即使采用各种金融科技识别技术,识别率仍然较低,不利于投资者快速运算和分析决策。标准化程度滞后一方面降低了投资人对产品信息的抓取和阅读效率,影响投资人价值判断速度,不利于产品的定价发行和二级市场流通;另一方面也阻碍了市场对信息披露责任主体的评价和约束,不利于市场的规范化建设。
四是信息披露平台有待整合简化。我国信贷资产支持证券的信息披露平台主要为中国债券信息网、中国货币网和交易商协会信息披露系统,尽管平台不同,但披露的内容完全一致。随着信贷资产证券化产品的快速发行,信息披露的工作量也在迅速提升。由于披露平台不一,且不同平台的操作方式不一,仅挂网披露一项操作便占用较多时间,加大了信息披露主体的操作负担。反观美国,所有ABS产品的披露信息统一提交至EDGAR系统,既节约了信息披露主体的操作时间,又方便投资人快速查询。
四
美国资产支持证券穿透披露对中国的启示
美国资产证券化市场信息披露的法律制度与实践经验可以从制度优化、规则设计层面为我国推动证券化产品的穿透式、标准化披露提供参考。建议借鉴国际经验,结合国情实际,完善资产支持证券信息披露制度体系,推动基础资产逐笔披露,促进信息的高效披露和便捷应用。
(一)构建“穿透披露”的法律制度体系
为保障我国资产证券化市场科学、良性、可持续发展,夯实信息披露的制度根基,应加快完善资产支持证券的制度体系建设。
法律层面,建议在《信托法》《人民银行法》等资产证券化上位法中对信息穿透披露做出统领式规定,确立信息穿透披露的法律基础和监管依据。进一步可探索对资产证券化进行专门立法,规范底层资产信息披露总体要求。
制度层面,进一步完善各大类资产证券化产品的信息披露指引,逐步推动发行阶段和存续期内对入池资产重要信息进行逐笔披露,为投资者和第三方估值机构提供充分的风险评估和决策参考。初期建议对自愿逐笔披露的发起机构给予激励政策,比如借鉴欧美经验,探索将穿透披露的证券化产品纳入央行货币政策工具的合格抵押品池或公开市场操作可用券种,并享受利率优惠等。待市场对穿透披露的接受度提高后,再就各类证券化产品的基础资产逐笔披露要求出台制度规范。
监督层面,通过建立完善激励约束机制,强化对资产证券化产品信息披露主体的监管评价和市场评价,进一步明确信息披露义务和责任,督促提升信息披露能力和业务管理能力。培育第三方机构,对信息披露数据的真实性进行复核。
(二)推动信息披露内容精细化透明化
对于资产证券化产品的披露内容,可借鉴美国经验,结合国内情况进行细化和补充。一个透明、及时、完整的信息披露应能逐步满足以下要求:
基础资产方面,逐笔披露内容既应包含金额、利率、期限、债务人等基本信息,也应包含抵押物的估值及估值依据、贷款的早偿情况、贷款逾期和违约状态及处置回收情况等维度的信息。
现金流方面,建议逐步细化现金流的计算模型,包括对早偿率、违约率和回收率等参数的设定及依据,存续期内建议根据资产池在早偿、违约和回收等方面的真实表现,按期更新现金流归集表。在条件允许的情况下,可逐项披露回收款的来源及运用情况,例如披露各项费用和支出的名目、金额、计算方式和收款方。
参与机构方面,建议重点突出参与机构的业务能力和管理水平。以发起机构为例,在注册报告中,不仅应罗列动态池和静态池的早偿、逾期、违约、回收数据,还应对所披露数据进行量化分析,以充分揭示发起机构的基础资产特征和资产管理水平。作为补充,还可在发行说明书中披露发起机构过往证券化资产池的表现情况,以增强投资人对产品的了解。
(三)促进穿透披露与隐私保护的平衡
对底层资产借款人隐私泄露的担忧是各个国家在推动资产证券化产品逐笔披露过程中需要面临的主要问题。关于隐私保护与信息披露的关系,总体原则应是既不违反相关国家法律和保密规定,又不以保密作为规避重大风险披露的借口。
为了推进我国资产证券化产品基础资产逐笔披露,建议在底层资产信息披露数据点的设计上充分兼顾隐私保护和投资者决策需要。一方面要确保投资者能够及时、准确、完整获得对于投资决策具有实质性影响的信息,另一方面也要最大限度地减轻发行人压力,避免底层资产借款人人隐私泄露。对于关键信息要求强制披露,对于不必要的信息可自愿披露,对于隐私信息应反复论证披露的必要性和与信用风险的关联度,如确属关键信息,应进行适度脱敏处理,或研究通过近似信息要素代替的可行性。同时,建议加快推进个人征信系统的建设和在信息披露领域的应用,未来可借鉴国际经验,通过披露底层资产借款人个人综合信用评分,来替代可能引发重新识别风险的个人具体信息。
(四)提高信息披露的标准化水平
信息披露标准化一方面有利于投资人快速掌握产品信息,提升投资人决策效率,另一方面能够反向提升业务流程的标准化和规范化程度。
建议推动资产证券化产品信息披露表格模板的标准化工作,可针对不同产品类型,以全面、充分、准确地披露产品价值信息和风险信息为目的,结合市场参与方的意见与现有信息披露内容,分别制定统一的披露格式模板(注册报告、发行说明书、贷款服务机构报告、受托机构报告等)。模板在设计过程中还应考虑数据的可编辑性,实现数据信息的规范化、电子化披露和机器可读,便利投资人及第三方估值机构识别获取字段和进行运算。
(五)优化信息披露主体的操作效率
统一的信息披露平台既便利发行机构操作,也能为投资者、第三方数据库以及其他参与方提供便捷权威的信息获取和分析渠道。在我国资产证券化业务快速增长的背景下,建议推动信息披露平台优化整合,赋予资产支持证券登记机构信息披露主渠道地位,以减轻披露主体负担,优化披露操作流程。
根据银保监会办公厅今年9月30日发布的《关于银行业金融机构信贷资产证券化信息登记有关事项的通知》(银保监办发〔2020〕99号),银行业金融机构发行信贷ABS产品应在银登中心进行信息集中统一登记,按产品逐笔提交数据和资料。通过这一机制,可实现对信贷ABS产品底层资产信息的集中统一储存,提升底层数据的标准化、规范化水平,为未来推动证券化产品的基础资产逐笔披露创造条件。
对于逐笔披露平台建设,方案一是统筹协调现有资源,以银登中心登记的证券化产品底层信息为基础进行适度调整,脱敏后向投资者提供;二是借鉴信贷资产流转逐笔披露的经验,新建证券化产品逐笔披露系统。两者相比,第一种方案更为便捷高效。
此外,建议积极探索基础资产逐笔披露与区块链等金融科技的融合,提高数据信息的准确性和真实性,提升披露平台风险识别、风险预警、风险管理能力,实现对基础资产的穿透式监管,全面把控市场潜在风险。
五
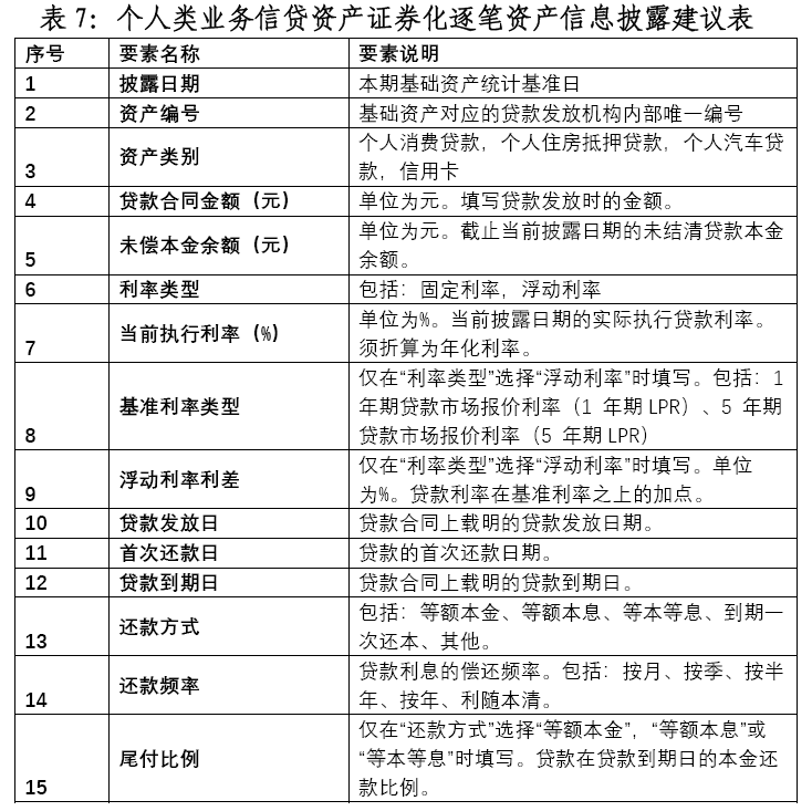
信贷ABS产品底层资产逐笔披露标准
目前,银登中心在银保监会的指导下,明确了信贷ABS产品底层资产的信息采集标准,这为未来信息披露的透明化标准化奠定了坚实基础。在此基础上,借鉴美国ABS底层资产逐笔披露标准,结合中国国情,我们尝试提出中国信贷ABS产品的底层资产逐笔披露的建议标准。
(一)底层资产逐笔披露应实现三个用途
对于ABS产品的底层资产逐笔披露标准,其首要设置原则是能够充分实现信息披露的三个用途。
一是风险评估与跟踪(可以估算量化评级)。相关参数包括(1)资产表现历史:对个人信贷,拖欠历史;(2)影响违约的参数:信用量化指标(比如评级、评分),信用特征(比如企业性质、行业);(3)回收率相关参数:抵押品类型和价值;(4)违约关联度参数:行业、区域分布、估值定价和系统性风险监控。
二是系统性风险监控与预警。相关需求包括:(1)需要足够的参数建立早偿违约模型;(2)对比实际违约率与信用评级或评分的关系(关系混乱,是系统性风险的早期征兆之一);(3)对比早偿违约预测与实际之间的偏离度(偏离度大,是系统性风险的早期征兆之一)。
三是估值定价。所需参数包括:(1)合同现金流参数:本金偿付方式,利息计算方式;(2)预测早偿违约的参数:与风险评估参数,系统性风险监控需要的参数一样。
(二)底层资产逐笔披露要考虑好用性便利性
底层资产逐笔披露标准的要素设置还要考虑数据的可用性和便利性。对于信息使用方来说,数据字段要内容有用、格式好用;对于信息披露方来说,按照此标准披露信息不会带来太大的额外负担。
从好用的角度,可将信贷资产证券化基础资产类别分成两大类,企业类与个人消费类,而不再做进一步细分。这样方便信息的对比、汇总和使用。从信息披露方考虑,逐笔资产披露内容尽量与过去统计数据的字段相同或接近。因为新增资产都以 LPR 为基础,存量资产也将转成 LPR,所以利率相关参数可以大幅减少。另外,发生早偿、拖欠、违约后,潜在的罚息或收费,暂时没有考虑在内。
(三)信贷ABS底层资产逐笔披露标准建议
基于上述原则和考量,结合现阶段的可操作性,我们分别就企业类业务和个人类业务信贷资产证券化产品的基础资产提出逐笔披露标准建议。由于不良资产的差异化程度比较高,目前很难标准化,因此这里暂不针对不良资产提出逐笔披露标准建议。
企业类业务信贷资产证券化系指基础资产的信用主体为企业而非个人的资产证券化项目,比如基础资产分类为企业贷款,微小企业贷款和租赁资产。该类资产证券化项目建议按照下列标准进行逐笔资产信息披露:
个人类业务信贷资产证券化系指基础资产的信用主体为个人而非企业的资产证券化项目,比如基础资产分类为个人消费贷款,个人住房抵押贷款,个人汽车贷款和信用卡分期贷款。该类资产证券化项目建议按照下列标准进行逐笔资产信息披露:
需要说明的是,中国信贷ABS产品基础资产的标准化程度比美国高,所以用少量参数就可以满足估值、分析分析与系统性风险监控的数据需求。按上述建议,中美资产证券化基础资产信息披露要素数量对比如下:
注:
1.指由吉利美、房利美、房地美这些有官方背景机构发行的MBS(抵押贷款支持证券),是美国MBS市场的主体。2019年美国MBS发行2.1万亿美元,机构型MBS占94%。
2.指除MBS以外的ABS,其基础资产主要包括汽车贷款、信用卡贷款、学生贷款等。
3.指所代表的入池资产占资产池10%以上的单一借款人或存在关联关系的一组借款人。
4.XBRL是一个独立的平台,可以用多种不同的语言进行数据列报和交换,其优点在于:提供准确性极高的数据,可对数据进行计算和验证;可对报告进行实时编制和分析;提供高效、准确和关联的方法进行数据搜索,数据一旦录入系统,就可以通过多种方式、以不同格式加以利用。
5.六类ABS产品的具体数据点披露要求见本课题报告附录。
6.FCRA第604条规定,消费者报告机构仅能在有限的情形中披露个人信用报告,(f)条为情形之一,指按法律要求取得政府机构许可或授予其他利益的响应资格的信息。
7.大都市统计区(United States Metropolitan Statistical Areas) 是在美国核心都市人口密度相对较高,和地区全体经济有密切关系的地理区域。这些地区并没有法律地位,由美国人口普查局和其他联邦政府机构出于统计目的使用。核心都市区域人口超过5万人的,可被定为大都市统计区。人口多于1万但少于5万的,则是小城市统计区(United States Micropolitan Statistical Areas) 。
8.美国基本邮政编码是五位数字,第一位代表美国各州,第二、三位共同代表一个地区或大城市, 第四、五位代表更加具体的区域, 如城市的小镇或地区。更具体地为九位数字,即在原五位编码后增加四位编码,定位到街区、大楼等详细地址。
9.MERS形成了独特的编号系统和报告包,可获取和报告住宅或商业贷款周期中不同时期的数据。
10.由于商业抵押贷款、汽车贷款和租赁以及债务证券市场的经纪人没有唯一标识,并且不能判定相关标识是否是投资者尽职调查所必需,因此,CMBS、汽车贷款或租赁ABS、债务证券ABS产品的基础资产信息披露不采用贷款原始权利人或经纪人的唯一标识。
11.SDQ(serious delinquency)被定义为一笔延迟90天、止赎的房地产贷款。
12.Fair Isaac公司开发的个人信用评分系统。
13.Portfolio Analysis / Benchmarking, https://www.corelogic.com/solutions/loan-performance-secondary-market-analytics-for-capital-markets.aspx
14.在美国ABS业务实践中,如果借款人拖欠贷款本金或利息,服务商有义务先行代付,之后再找借款人收取。金融危机之后,因借款人无法还款,出现了服务商停止代付的情况。
15.Non-Agency RMBS Highlights,
https://www.corelogic.com/products/non-agency-rmb-data.aspx
16.https://www.1010data.com/media/2813/2020-1010data-datasheet-mbshosteddatasets_fnl.pdf
17.具体分类规则参见由中国资产证券化论坛信息披露专委会、中国结构性融资次级联盟、中诚信国际与和逸科技(CNABS)联合撰写的《中国资产证券化产品分类方法白皮书》。
请点击“阅读原文”下载完整版报告。
推荐阅读
中债研报
近期热文