好消息来啦!
辽宁医保异地就医将实现
直接结算!


辽宁省医疗保险异地就医
结算管理办法(2022年版)近日出台
2023年1月1日起
将在全省范围内实施
此次异地就医直接结算执行“就医地目录、参保地待遇、就医地管理”,直接结算的基(资)金范围包括基本医疗保险统筹基金及个人账户、生育保险、职工大额医疗费用补助、城乡居民大病保险、公务员医疗补助、城乡医疗救助和商业健康保险等。
目前,辽宁异地定点覆盖全省2000余家医院和1.5万余家药店,每个县区至少1家定点医院可提供住院、普通门诊和门诊慢特病费用跨省直接结算服务。
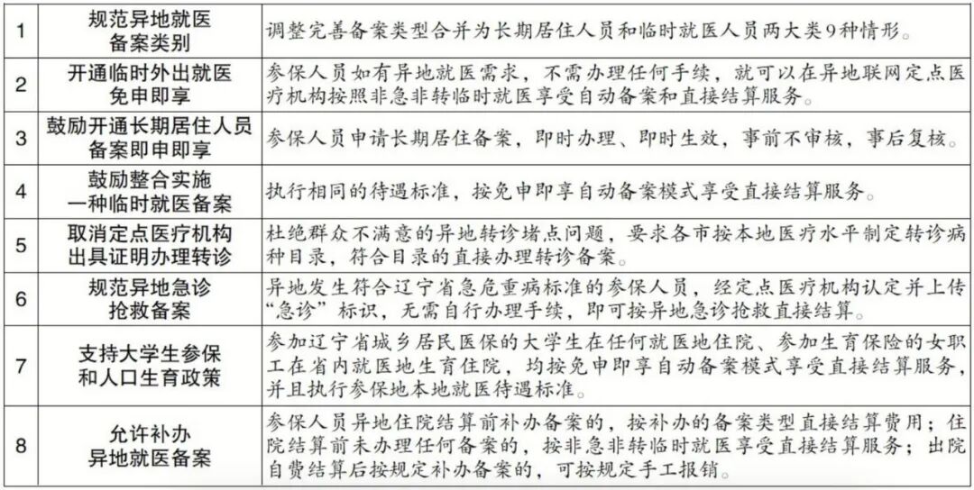
新办法实施后
将为全省参保人员异地就医
带来八个方面的实惠
↓↓↓
异地就医结算的待遇
有变化吗?
↓↓↓
拓宽门诊费用跨省直接结算定点
↓↓↓
普通门诊和门诊慢特病异地备案后,在就医地异地联网定点医疗机构均可享受直接结算服务,不限制定点数量。
新办法还对办理时限进行统一。如长期居住人员备案生效后6个月内不得变更或取消;转诊备案有效期6个月,有效期内不限就医直接结算次数;承诺补充制办理备案,承诺补充材料的约定时限为6个月等。
长期居住人员
参保地就医地双向直接结算服务
也全面开通了
具体如何操作?
↓↓↓
“候鸟”型老年人方便了
在就医地、参保地
都能享受直接结算服务
↓↓↓
以往,按照有关规定,办理长期居住人员异地备案后,只能在就医地享受直接结算服务,在参保地或不能享受直接结算服务,或需要按照临时外出就医降低待遇直接结算。部分每隔半年往返于参保地和就医地的“候鸟”型老年人,需要每半年取消或办理一次异地就医备案,方能按照本地待遇标准在参保地和就医地分别实现直接结算。
现在,这些老年人就可以一次办理备案,即在两地均按参保地本地待遇标准享受直接结算服务。
临时外出就医免申即享自动备案
和长期居住人员异地就医备案
待遇有何差异?
↓↓↓
新办法明确:临时就医人员在就医地异地联网定点医疗机构住院,按参保地同级别定点医疗机构待遇标准适当下调,起付标准上调幅度不超过2.5倍,非急诊且未转诊临时外出就医支付比例下调幅度不超过20个百分点。
临时外出就医免申即享自动备案服务,是针对有临时就医需求的参保人员,并按照非急诊且未转诊临时外出就医的待遇标准享受直接结算服务,相较于长期居住人员执行本地就医待遇标准,相应待遇水平会有所下降。
符合长期居住人员条件的参保人员
建议按规定办理备案哦~
END
美术设计:夏爽
运维支持:沈阳网
转载请注明:沈阳发布微信公众号
