《内蒙古日报》汉文报值班主任李霞与组版人员梁震讨论一版版式。霍晓庆 摄(来源:中国新闻出版广电报)
陈浩洲 / 传媒大观察整理
新华社消息,5月31日,2017年度媒体社会责任报告正式发布,这是自2014年媒体社会责任报告制度试点以来,第五次发布有关报告。2017年度媒体社会责任报告单位增至40家,其中报社有28家,占到了70%。
40家媒体社会责任报告发布前,由中国记协新闻道德委员会、产业报行业报新闻道德委员会、地方新闻道德委员会分别进行了评议,并提交新闻出版、广电、网信、工商等行政管理部门核实相关内容。报告全文由中国记协统一发布。
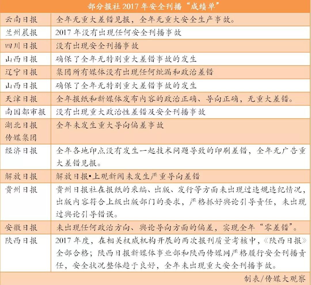
观媒君注意到,在履行安全刊播责任情况的表述上,各家的表述多有不同,但从总体上看成绩都不错。中国青年报、北京青年报、青海日报、宁夏日报报业集团、包头日报等少数报社在报告中则并未提到安全刊播中的差错情况。
国家电网报制订的各项手册
出台规章、制度、准则是很常见的保证刊播安全的举措。从各家发布的内容来看,安徽日报、江西日报、吉林日报、河北日报均提到了5项,中国青年报、新华报业传媒集团均提到了6项,天津日报的“履行安全刊播责任”仅200余字,但提到的各项准则多达8项。
观媒君注意到,为了确保内容刊播安全,各大报社有主要有以下几点举措。
加强对报社及员工新媒体的管理
安徽日报出台《安徽日报加强采编人员微博管理的规定》等,对采编平台、新媒体平台、实名认证的个人自媒体、部门公众号等进行严格管理,包括发布权限、技术管理、转评内容等进行规范,形成无缝对接的工作体系。
齐鲁晚报严格管控新媒体平台内容出口,集中对各部门、各媒体、各公司、各地方版以及所有以齐鲁晚报工作人员名义开设的微博、微信账号进行集中清理,从严把关。各公司设立的微博、微信要严格限定业务范畴,不得刊载与所从事业务无关的内容。
河南日报编委会对所属媒体法人微博、微信、客户端和员工自媒体开设情况进行了全面摸底排查,制定了《关于进一步规范舆论监督报道和舆情处置工作的意见》等内部资料,从根源上杜绝“砸锅党”和“两面人”现象。
在新媒体管理方面,重庆日报严格规范新闻从业人员的网络活动。一是对新闻采编人员使用网络信息、开通个人微博微信等新媒体平台进行规范管理。二是对重庆日报官方网站、官方微博、官方微信等新媒体,在发稿前严格执行“三审三校”制度。三是加强日常巡逻。根据媒体融合的工作特点,进一步完善应急预案、加强值班力度、落实责任分工,预防突发事件。
强化审读审核把关制度
北京青年报的报告中提到,在“两会”等关键时期,报社增加社长审核头版机制。
山西日报在每次重大报道战役期间,从编辑部抽调骨干人员担任“第一读者”。除了严格执行“三审三校”制度之外,专设资深编辑人员在付印之前的最后一个流程进行严格把关,以读者的角度对当天报纸的出版质量进行监督,确保出版安全万无一失。
贵州日报社(集团)除了严格执行“三审三校”制度之外,专设资深编辑人员在付印之前的最后一个流程进行严格把关,以读者的角度对当天报纸的出版质量进行监督,确保出版安全万无一失。
陕西日报在时政要闻报道和理论评论文章方面,严格执行社长、总编辑亲自把关原则,严格执行“三审三校”制度,确保新闻报道导向正确、杜绝差错、提高质量、反响正面。
新华报业传媒集团在校对工作规章方面,明确三校一审制、明确交版负责制。从1月份开始,按照编委会要求,每周统计汇总10个左右有代表性的校对组发现的记者及编辑的典型差错,在新华风上公开发表,全年共52期,极大地触动了记者编辑,倒逼纠错真正从源头抓起。(注:“新华风”系新华日报内部门户网站)
河北日报健全完善采编管理制度,确保新闻安全。坚持实施社长审头条制,严格执行稿件“三审制”、重大选题申报制、重要稿件加审制、重大信息直报制,稳妥做好突发事件报道。
包头日报严把稿件审查关。编辑部门实行三级审校制度,由主任、编辑、校对层层把关;重大新闻及突发事件稿件实行五审制,由分管副总编、总编辑、社长亲自把关;夜班终审后出版发行,再由第一读者阅审。
报告中提到,多年来,包头日报始终坚持政务报道特别是重大会议及活动的报道稿件送审制度,相关稿件分别由市委宣传部、市委办公厅、政府秘书处或其他有关部门主要领导把关,确保内容准确无误。
新媒体与报纸统一标准
北京青年报对新媒体产品,按报纸要求统一把关,所有微信公号内容必须由编委以上人员审读同意方能对外发布。
齐鲁晚报制定《齐鲁晚报融媒体导向把关条例》,条例要求,齐鲁晚报各融媒体平台稿件导向把关坚持同一个标准同一把尺子,新媒体与报纸同一标准,线上与线下同一标准。采编发每个环节设置相应的把关环节,并明确相关责任人。
湖北日报传媒集团全方位全流程落实讲政治、讲导向。湖北日报、荆楚网、楚天都市报等共同建立起全方位、多层级的舆情搜集渠道,定期做好舆情分析研判。新修订《微博微信管理办法》《报道差错责任追究条例》等制度,建立传统媒体与新兴媒体同尺度、同标准的策、采、编、发的工作流程,切实加大意识形态领域的管理力度和追责力度。
河北日报坚持传统媒体与新媒体“一把尺子”,出台《网站及新媒体管理办法》,传统媒体与新媒体在新闻采编管理上实行“一个标准、一把尺子”,全面落实网站及新媒体总编负责制和稿件“三审制”。
推进舆情系统建设
2017年,经济日报全媒体中心正式启用,舆情系统二期建设工作完成,信息服务定制加工系统、融媒体大数据支撑平台的硬件软件建设向前推进。
贵州日报社(集团)设有专门的信息资源舆情监测系统,随时跟进、反馈相关的新闻宣传报道。
点击【阅读原文】,查看2017年度媒体社会责任报告。
本公号原创文章欢迎转发朋友圈微信群
未经授权严禁任何形式转载
欢迎您在文末留言,我们期待与你交流