哪些居民自建房可以开展经营活动,哪些情况不能作为经营场所?经营性自建房里可以做哪些生意,禁止从事哪些行业?
6月1日,市政府办公厅印发《关于加强居民自建房用作经营场所管理的暂行规定》 (以下简称《规定》),从规范经营场地、经营业态、经营规模和责任明晰等多个方面,出台十二条规定,为自建房开展经营活动以及加强自建房经营活动的监管,提供可操作、可落实的基本遵循,以确保自建房经营安全,确保人民群众生命财产安全。
规范经营:办理登记或者许可须持确认房屋安全的场所证明材料
哪些自建房可以设为经营场所?《规定》明确,农村居民宅基地自建房、国有土地居民自建房、留地拆迁在集体建设用地上建设的居民安置房等,可依法按程序登记为经营场所。
但自建房出现下述五种情况,则不能作为经营场所,包括:未经房屋安全鉴定的;经房屋安全鉴定为C 级和D 级的;不符合安全防灾等工程建设强制性标准的;存在违法建设、违法违规审批问题的;被征收房屋。
按照“安全必鉴”“经营必审”的要求,《规定》明确严格房屋安全审查的要求,即:用作经营场所的居民自建房应进行房屋安全鉴定,不得将未通过房屋安全鉴定的居民自建房用作生产经营场所。在市场主体登记或行业经营许可环节,当事人要取得由乡镇人民政府(街道办事处) 或者园区管委会负责出具的,确认房屋安全的场所证明材料,才具备上市开展经营活动的资质。
与此同时,《规定》从加强事中事后监管的角度明确,各行业主管部门、乡镇人民政府 (街道办事处) 和园区管委会要将经营性自建房作为监管重点,综合运用“双随机、一公开”等方式,提高抽查频次,及时掌握房屋安全、业态布局、人员聚集等情况,对非法经营行为,依法予以处置。
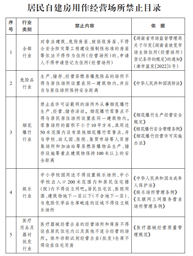
规范业态:14个行业和6个区域是业态监管重点
5月初开始,长沙市全面摸排、整治自建房,对自建房用作经营情况有了全面了解和掌握,针对部分经营用自建房存在的业态互斥、一房多业等情况,在《规定》中加以规范。
按照业态混杂必清的原则,《规定》明确了需重点管控的14个行业,包括餐饮、住宿、网吧、影视歌厅、培训机构、托管托育、快递、足浴、体育健身、汽车维修、燃气、种子农药、废品收购和烟花爆竹、危险化学品的生产、经营、仓储等行业是业态监管的重点。同时明确规划业态监管的6个重点区域,包括:城乡结合部、城中村、安置区、学校和医院周边、工业园区、旅游景区等区域。
《规定》在杜绝混杂经营造成的管理混乱和安全隐患方面,制定了《居民自建房用作经营场所禁止目录》,规定了具体禁止内容。例如,明确居民住宅区、医院周围、建筑物地下一层以下(不含地下一层)、与危险化学品仓库毗连的区域不得设立娱乐场所。又例如,烟花爆竹零售点不得与居民居住场所设置在同一建筑物内。再例如,严禁在公园等公共资源中以自建、租赁、承包、合作等方式设立私人会所,等等。
同时创新性地制定了《居民自建房用作经营场所人数限定参考标准》,从防止人员过度聚集的角度,对经营场所容纳人数进行限制规定,既供各行业主管部门参照实施,也引导房屋所有人和经营者合理控制经营规模。例如,60平方米的棋牌室,容纳人数的参考标准是少于12人。
明晰责任:构建齐抓共管的工作格局,防止监管的缺失
自建房用作经营,涉及的行业百态。为明晰房屋所有权人、经营者、行业主管部门、各级地方政府的责任,构建齐抓共管的工作格局,防止监管的缺失,《规定》明确了各方的管理责任。
按主体责任要求,《规定》明确,房屋所有权人是房屋安全的第一责任人,对经营者可能危害公共安全的行为应予以制止,并及时向乡镇人民政府 (街道办事处) 或房屋安全监管部门报告。
同时按照“谁使用谁负责”原则,明确经营者的主体责任,应建立安全生产责任制度,定期开展安全生产自查,保障消防、环保等设施有效使用,合理控制经营场所容纳人数,确保合法经营和经营安全。
《规定》按照“谁审批,谁监管”“谁主管,谁监管”原则,明确了行业主管部门要建立健全事中事后监管细则,加强对市场主体的齐抓共管。
同时按照属地管理原则,明确了各区县 (市) 人民政府、园区管委会要加强居民自建房作为经营场所的管理,定期组织经营性自建房巡查,对不符合相关要求的,应及时制止,组织相关部门依法查处。
小布快报>>>
小布提示>>>
►最新!长沙核酸检测点名单公布!
►长沙接种新冠疫苗最新预约方式!
扫描二维码关注小布,解锁更多服务!