4月23日下午,
联合国教科文组织公布了
经过审定后的《长沙倡议》↓↓↓
▲戳视频,查看CCTV2《第一时间》报道
去年,国家主席习近平给参加“一带一路”青年创意与遗产论坛的青年代表汉娜·格塔丘回信, 强调青年是国家的未来,勉励他们为构建人类命运共同体作出自己的努力。(>>>点击查看此前报道)
今年,第三届“一带一路”青年创意与遗产论坛开展期间,汉娜写信给了远在非洲的妈妈,邀请她一同来到长沙,感受“世界媒体艺术之都”的魅力...(>>>点击查看此前报道)
▲戳视频,查看汉娜写给妈妈的信
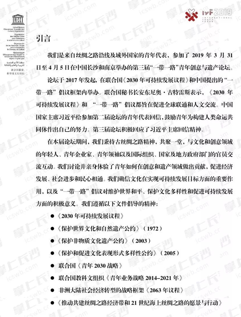
2019年3月31日至4月5日
第三届“一带一路”青年创意与遗产论坛
在长沙等地举办
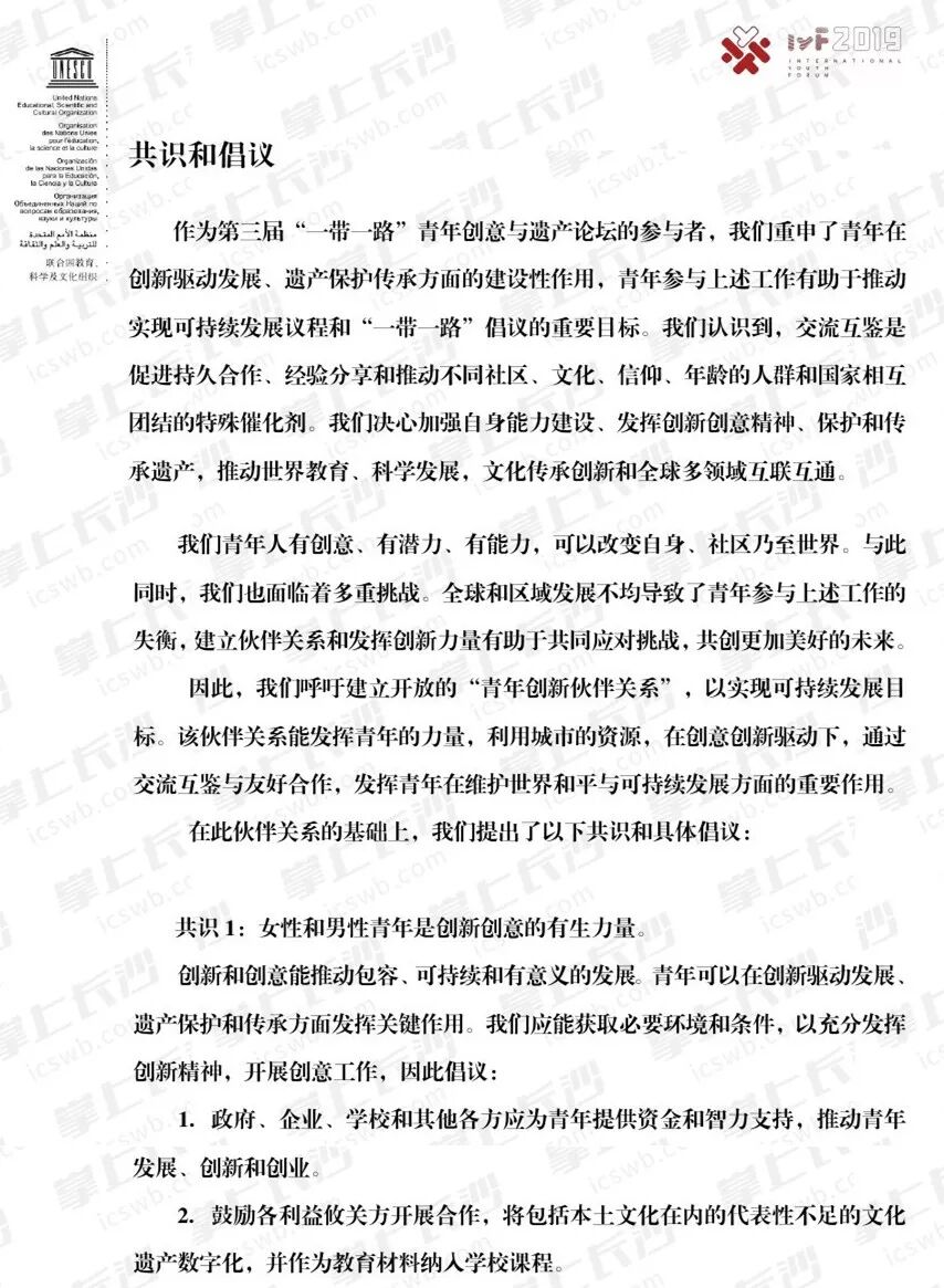
在论坛举办期间,各国青年代表秉持古丝绸之路精神,共聚一堂,与文化和创意领域的年轻人、青年企业家、青年领袖以及国际组织、国家及地方政府部门的官员交流互动,讨论并亲身体验了青年如何在创意和遗产领域作出贡献,促进经济发展、社会进步和民心相通。来自85个国家的124名青年代表经过共同讨论,于4月3日通过了《长沙倡议》。
昨日公布的中、英文版
是经过审定后的最终版本
一起来看看具体内容~
长沙不仅给了《长沙倡议》灵感
也将用自己的方式践行《长沙倡议》!![]()
青年代表智慧凝聚成《长沙倡议》
在世界文化史上,有很多以城市冠名的公约、宣言、宪章,如城市规划领域的《雅典宪章》、知识版权保护领域的《伯尔尼公约》、高等教育领域的《博洛尼亚宣言》等。它们给希腊首都雅典、瑞士首都伯尔尼、意大利大学城博洛尼亚等历史文化名城增添了浓墨重彩的一笔。如今,长沙也加入了这个行列,有了在创意与遗产领域熠熠生辉的《长沙倡议》。
和前述公约、宣言、宪章不同,《长沙倡议》从草拟到撰写,都是由一群年轻人完成的。这群年轻人就是来长沙参加第三届“一带一路”青年创意与遗产论坛的各国青年代表。这124位年轻男女来自85个国家,很多人之前从未见过面、打过交道。可就是这样一群相隔天涯的青年才俊,因为长沙的盛情邀请,而相聚在湘水之滨、麓山之侧。他们相互交流心得、共同分享感受,最终碰撞出思想的火花,结出《长沙倡议》这颗硕果。
《长沙倡议》的出炉经历了几个阶段。首先是大家在相互交流与讨论中凝聚共识;其次是五个洲际小组对青年代表进行访谈,将大家的意见收集汇总;接下来是起草小组的12名成员执笔撰写,将大家的想法进行理论升华;再然后是撰写人代表在成果说明会上向大家介绍青年代表共识。可以说,从《长沙倡议》的草拟到出炉的全过程,是在青年代表的互动中完成的。
来自华东师大的黄钰是起草小组成员,也是发言的撰写人代表。她介绍说,“一带一路”青年创意与遗产论坛的重头戏是高级别论坛、创意城市平行论坛、青年分享会等多场交流活动,在长沙持续了整整2天。按理说,这么多正式的交流活动应该足够达成共识了吧?但其实远远不够,因为青年代表相见恨晚,实在有太多的话要说。考虑到论坛内容丰富、行程紧凑,因此他们很多的交流讨论是在休息时间进行的。如果在用餐时间往餐厅一瞧,你准能瞧见青年代表三三两两地聚在一起,或会心一笑,或凝神沉思,或低头讨论,或高声辩论,总之人人都很忙碌。《长沙倡议》得以出炉,餐桌也有一份功劳。至于忙到深夜,更是家常便饭。黄钰作为发言人,在登台前都还在做最后的准备工作。为了《长沙倡议》能完美呈现给世界,青年代表们动用了全部的才华。
长沙经验在《长沙倡议》得到体现
《长沙倡议》既是青年代表头脑风暴的产物,也是在长沙实地参观、体验后的有感而发。如前所述,第三届“一带一路”青年创意与遗产论坛在长沙举办期间,有着一系列丰富多彩的活动。青年代表在星城的所见所闻、所思所想,最后都在《长沙倡议》中得到了体现。
首先,论坛在长沙的成功举办,就为青年代表提供了相互交流、互相借鉴的平台。
(参加第三届“一带一路”青年创意与遗产论坛的85国青年代表通过了《长沙倡议》。长沙晚报全媒体记者 黄启晴 摄)
与会的124位青年代表来自不同大洲,说着不同的语言,有着各异的人生阅历和知识背景。如果不是“一带一路”青年创意与遗产论坛,他们可能一辈子都不会有相互见面的机会,更不可能就彼此感兴趣的话题进行深入交流。《长沙倡议》一共有三点共识,其中第二点就是“女性和男性青年是交流互鉴的受益者和贡献者”,这不正是青年代表参加“一带一路”青年创意与遗产论坛的切身感受吗?青年代表在《长沙倡议》中呼吁:“我们需要分享观点、相互学习的平台。”“一带一路”青年创意与遗产论坛不正是这样的平台吗?
其次,长沙青年在这片投资兴业的热土、创新创业的沃土、成就梦想的乐土上大施拳脚的气魄、才华、勤奋,深深地震撼了各国青年代表。
2017年,长沙相继推出“人才政策22条”等政策,对青年创新创业予以扶持,在创意与遗产领域也有马栏山视频文创园等大手笔。通过参观P8社区等实地走访,各国青年代表对此有了充分的认识、直观的感受。《长沙倡议》第一点共识是“女性和男性青年是创新创意的有生力量”,青年代表呼吁“我们应能获取必要环境和条件,以充分发挥创新精神,开展创意工作”,倡议“政府、企业、学校和其他各方应为青年提供资金和智力支持,推动青年发展、创新和创业”。这些不正是长沙青年现在实实在在享受的待遇吗?
最后,长沙在创意与遗产领域取得的巨大成绩,极大地鼓舞了各国青年代表。
第三届“一带一路”青年创意与遗产论坛开幕式上,《原本长沙》新媒体艺术秀为青年代表展示了浏阳烟花的艺术魅力,那与自然山水紧密结合、相互映衬的视听效果美丽动人、摄人心魄;会场之外,青年绣工展以针代笔、以线晕色,带来了一幅幅精品湘绣,绣花能生香,绣鸟能听声,绣虎能奔跑,绣人能传神……这令来自布隆迪的青年代表Yves羡慕不已,他想到了家乡的鼓舞,这是一种击鼓、舞蹈相结合的仪式,2014年被列入联合国教科文组织人类非物质文化遗产代表名录后,依旧养在深闺人未识。Yves直言,他很羡慕长沙有这么好的环境、政策,能让本土文化在世界级舞台上大放异彩,他希望家乡的鼓舞艺人也能有这样的机会,多多参加艺术节等活动,向世人更好地展示其魅力。Yves的感触,最后化为第三点共识“具备能力和技能的青年人是新时代的追梦人,也是更美好世界的圆梦人”。青年代表呼吁“结合各地文化活动、音乐节、图书展、艺术展和其他创意文化活动,为青年人提供研习班、驻留计划、创意产业交流和其他形式的机会,为青年能力建设提供平台”。这不正是青年代表在长沙学到的生动一课吗?
《长沙倡议》将激励长沙继续前行
《长沙倡议》是在长沙发起的,它汇聚了长沙的实践经验。作为长沙人,不仅要为长沙是倡议发起的城市感到骄傲,更要身体力行,积极响应《长沙倡议》。
创意与遗产,不仅属于文化范畴,它也能转化为生产力,在促进经济发展、社会进步等领域起到重要作用。各国青年代表有很多来自发展中国家,对这个议题十分关注。《长沙倡议》特别提到:“应为年轻人,特别是来自非洲和小岛屿发展中国家的年轻妇女和青年,创造更多学习和培训的机会,培养必要的技能和能力以减少贫困,促进相关的、可持续的发展。”
各国青年代表的期许,正是长沙人的努力方向。创意与遗产,在脱贫攻坚中发挥着独特的作用。
在湘赣边境的浏阳大围山下,有两种古老的技艺——古法造纸术、木活字印刷术。随着科技的发展,这两种技艺已被工业大生产所淘汰,一度濒于灭绝。在长沙市文化旅游广电局、长沙市非遗保护中心等单位的大力支持下,在《长沙晚报》等媒体的呼吁下,通过在长沙图书馆举办专门展览等一系列活动,借助长沙籍画家杨福音带头购买的示范效应,古山贡纸、小河活字印刷重现光芒。古老技艺不仅得到了传承,还为当地农民带来了实实在在的经济收入。
长沙是省会,创意与遗产在脱贫攻坚领域的重要作用不限于本地,在全省乃至全国都发挥重要作用。湖南大学设计艺术学院深耕湘西南的通道侗族自治县长达10年之久,其主持的“新通道”设计与社会创新项目专注于少数民族地区的社区研究与非遗转化。项目至今共筹集了1000多万元资金,通过在长沙举办的“新通道·花瑶花”非遗文创与消费扶贫现场交流会,售卖大量原创文创产品,帮助村民脱贫致富。在“一带一路”青年创意与遗产论坛上,湖大张俊教授就向各国青年代表讲述了这个项目的成功经验。
类似的例子,在过去的长沙并不鲜见,在现在的长沙正在发生,在未来的长沙仍将继续。长沙,将开怀拥抱《长沙倡议》,努力践行《长沙倡议》,真正落实《长沙倡议》!
(来源:长沙发布综合CCTV2 长沙晚报 星辰在线等 | 记者:尹玮 编辑:谌程 校对:邓佳莹)