近期国内疫情形势依然严峻复杂,长沙作为省会城市、交通枢纽,省内外人员流动频繁,特别是临近五一黄金周,来(返)长人员可能骤然增加。为有效防范疫情输入风险,长沙市疾控中心提醒您:中、高风险地区所在地的其他县(市、区、旗)人员非必要不出行,有疫情外溢风险的外省外地亲友非必要不返乡;本地居民减少非必要跨省出行,避免前往发生本土疫情的地市及中、高风险地区所在地市的其他县(市、区、旗),避免跨境旅行;倡导公职人员不得前往中高风险地区(封控区、管控区)所在地市,确需出省的应经单位主要负责人审批同意。
一、提前了解政策 通过官方途径了解来(返)长政策,合理计划行程。
四、加强出行防护 自驾来(返)长人员应做好个人防护,沿途不要随意丢弃垃圾;市民尤其是高速公路、国省干道沿线居民,切勿在高速公路周边捡拾废弃物,步行途中尽量远离路边废弃物,避免发生感染。
自驾出行在进入高速公路服务区应特别注意:
1.提前了解服务区情况,避免进入车辆、人员拥挤的服务区;
2.进入服务区后,选择空旷、人流稀少的区域停放车辆、休息和用餐;车辆加油应“快加快走”;
3.遵守服务区防疫规定,及时提供相关查验资料,并全程做好个人防护措施。
4.推荐采用非接触扫码付费,收取现金时要做好防护及消毒;
5.少去人多的地方,减少在公共场所用餐;减少与他人交流,并保持1米以上社交距离;
6.上厕所全程规范佩戴口罩,如厕后及时洗手消毒。
各类公园、景区、景点、文娱场馆应坚持“限量、预约、错峰”要求,严格限流标准,做好有序排队和场内外客流疏导。
二、强化个人防护意识 要坚持做好防护,继续做好戴口罩、勤洗手、勤通风、一米线、不聚集等个人防护措施。做到生活有规律,注意饮食营养合理,适度体育锻炼,切实提高自身免疫力。前往商场、超市公共场所时,主动配合扫“场所码”,尽量错峰出行。乘坐公交车、地铁等交通工具时要遵守秩序和乘务人员管理要求,全程佩戴口罩。尽量不在乘坐过程中进食和饮水,减少感染风险。不随意更换座位,不乱串车厢。
三、积极接种疫苗 接种疫苗是预防新冠肺炎的有效措施,能够有效降低重症率和病死率。请符合新冠疫苗接种条件的市民尽早主动完成疫苗全程接种和加强接种,携手共筑全民免疫屏障。
四、做好个人健康监测 密切关注自身及家人的身体状况,尤其是外出归来后,更要做好自身健康监测。如具有发热、干咳、乏力、嗅觉减退等临床表现时,不带病上班、不参加社会活动、不乘坐公共交通工具、不打网约车,立即佩戴一次性医用口罩或以上级别口罩,及早到附近医院发热门诊按规定就医,向医生告知活动史、接触史及身体异常情况,不自行购药、服药,按要求配合做好各项防控措施。
▼上下滑动并点击图片放大查看
▲上下滑动并点击图片放大查看
▼上下滑动并点击图片放大查看
▲上下滑动并点击图片放大查看
小布快报>>>
小布提示>>>
►最新!长沙218家核酸检测点名单公布!
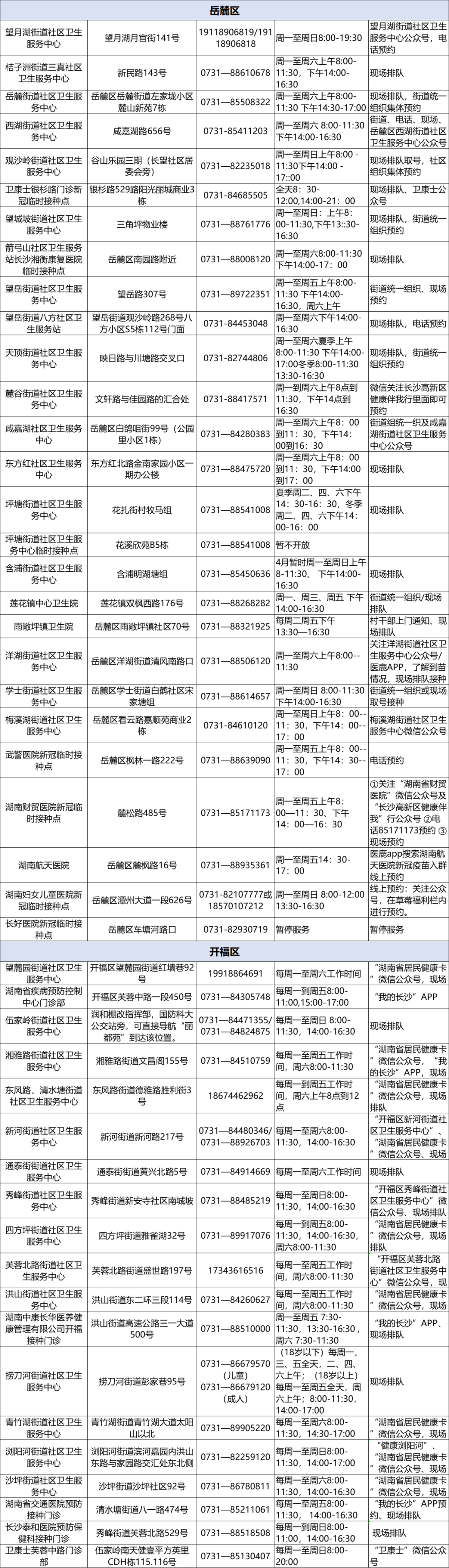
►长沙接种新冠疫苗最新预约方式!
扫描二维码关注小布,解锁更多服务!