微信号 changshafabu
功能介绍 传递政务信息,提供服务资讯,关注百姓关切——长沙发布随时为您守候。
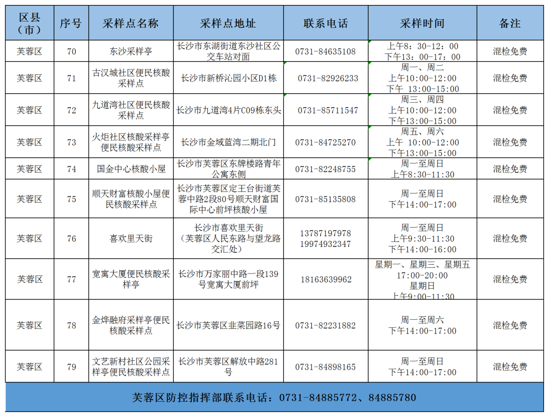
为了给市民提供更方便的核酸采样检测服务,落实新十条,满足愿检尽检要求,目前全市开放了一批便民核酸采样点,具体名单如下,有需要的市民可以就近选择。
长沙市便民核酸采样点(免费)
长沙市便民核酸采样点(收费)
来源丨长沙发布供稿丨长沙市新型冠状病毒疫情防控指挥部编辑丨夜光杯、魏玮 校对丨罗建勋审核丨杜进
小布快报>>>
►@长沙人 最新“防疫指南”来了!
►即日起,乘坐长沙地铁不再查验场所码、健康码!
►事关防疫!长沙发出“规范价格行为提醒告诫书”
小布提示>>>
►关于进一步优化落实新冠肺炎疫情防控措施的通知
►优化版就医流程来了!
►感染奥密克戎怎么办?这份应急指南请收好
扫描二维码关注小布,解锁更多服务!
微信扫一扫关注该公众号