有限空间呈高发态势!
立即开展有限空间隐患排查
通报:据四川南充高坪区应急管理局通报通报,5月15日下午,四川南充。高坪区高都路管网疏通项目现场,3名工人检查地下管网时发生中毒,其中2人抢救无效死亡,1人脱离生命危险、生命体征正常。目前,事故调查和善后工作正在积极开展中。
2021年5月1日下午4时许,广东汕尾市信利半导体有限公司组织清洗水箱过程中发生有限空间窒息事故,造成正在该水箱内作业的4名作业人员死亡;
2021年5月1日上午10时许,广东广州威乐珠宝产业园有限公司在组织清洗污水池时发生中毒窒息事故,造成1人中毒窒息死亡。
有限空间暴露出的五大问题
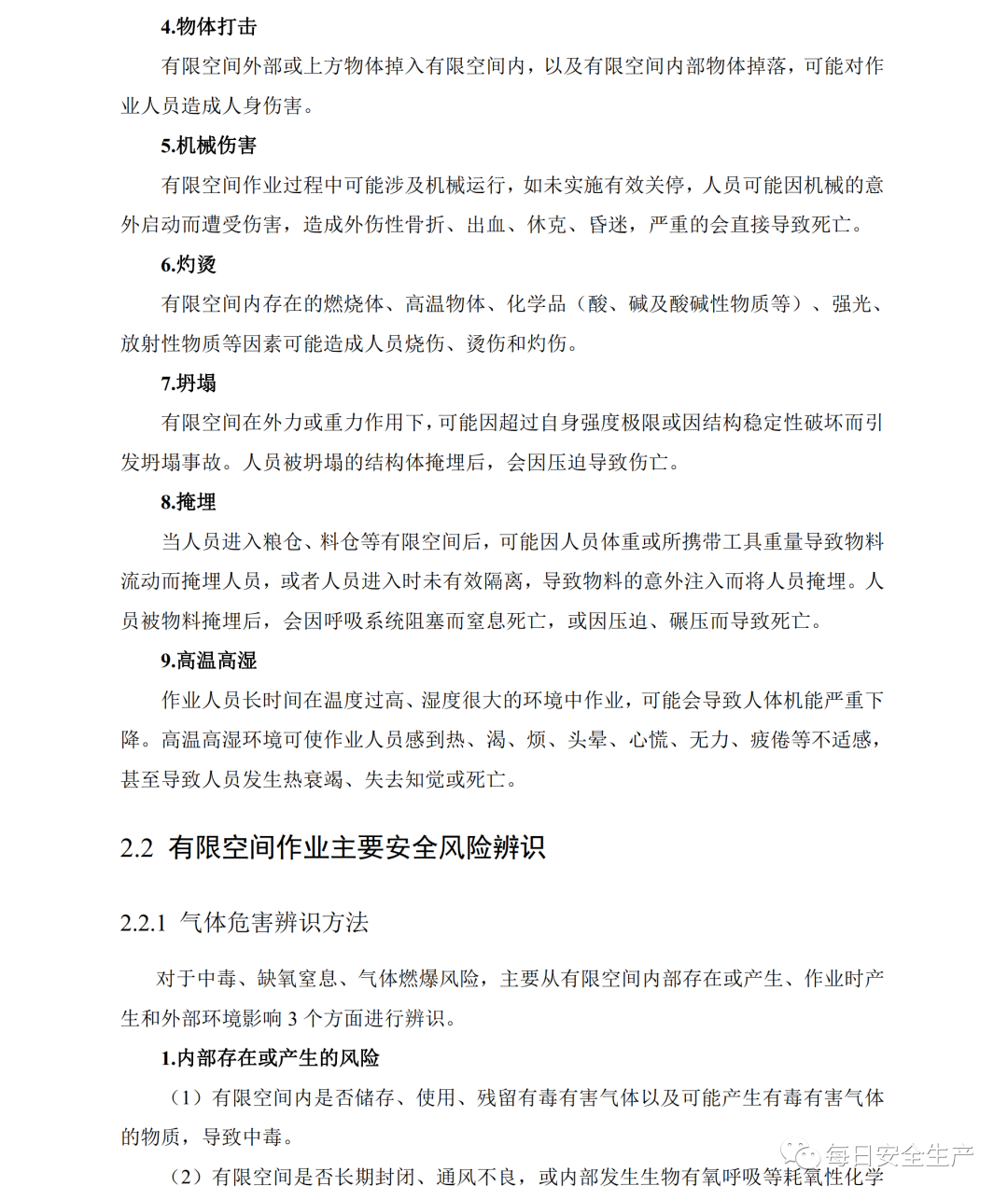
一是未落实有限空间作业审批制度,安全风险辨识不到位。污水池、化粪池、沼气池、腌渍池、纸浆池、市政管道、地下室等各类有限空间,在清淤清污和检维修作业过程中极易造成硫化氢、一氧化碳等有毒有害气体中毒和缺氧窒息事故。事故单位没有对有限空间作业风险进行全面辨识评估,未落实危险作业审批制度,未严格遵守“先通风、再检测、后作业”的作业程序,在检测、防护、监护等安全条件未确认情况下实施作业,导致事故发生。
二是现场应急救援处置不当,由于事故单位和现场人员缺乏基本的应急常识和自救互救能力,缺失个体防护器材和应急装备,在没有弄清致害因素,也没有采取可靠防护措施情况下盲目施救,导致伤亡扩大。
三是对应急管理和安全生产工作不重视,事故单位相关管理制度和作业规程不健全、不落实,防护器材和应急装备配备不全,没有应急预案或现场处置措施缺乏针对性,未开展有限空间作业应急演练,安全生产主体责任不落实。
四是安全教育培训工作不到位。一些企业特别是中小企业没有组织过有限空间知识培训或培训质量不高,从业人员对有限空间作业安全意识严重不足、对作业程序不清楚,监护人员缺乏监护救援知识和能力。无知者无畏是事故发生的重要原因。
五是监督管理存在薄弱环节。部分地区对相关行业有限空间监管工作不够重视,对相关制度规定和安全知识技能宣贯培训工作不到位,监督检查和执法处罚失之于宽、失之于软。
有限空间历来是威胁员工生命安全的“隐形杀手”,有限空间安全事故一再发生,也给我们重重敲响了警钟。尤其夏季是有限空间事故的高发期,由于温度高、湿度大,有毒有害气体容易挥发聚集,人员如果在防护不到位的情况下,贸然进入通风不良的有限空间,极易发生中毒窒息事故,轻则昏迷、重则危及生命。
进入有限空间必须严格落实以下要求
注意事项:
1.必须严格实行作业审批制度,严禁擅自进入有限空间作业。
2.必须做到“先通风、再检测、后作业”,严禁通风、检测不合格作业。
3.必须配备个人防中毒窒息等防护装备,设置安全警示标识,严禁无防护监护措施作业。
4.必须对作业人员进行安全培训,严禁教育培训不合格上岗作业。
5.必须制定应急措施,现场配备应急装备,严禁盲目施救。
来源:每日安全生产
由化工707编辑整理
▼
精 选 阅 读 推 荐
▼
完