今天我也来标题党一次。
昨天的《别让你高贵的愤怒被贱卖——贼评疫苗》一文,竟然还是在后台被骂成狗,实在是觉得。。。
心塞。
既然这样,我就结合一些材料彻底地给疫苗洗个地好了,反正温和要被骂,激进还是要被骂。。。
当年我手撕崔永元的导火索是发在网上的一篇长文,叫《从哥德巴赫猜想的证明看反转闹剧》,结果引发一场旷日持久的争论。这篇文章的中心思想就是:专业的事情交给专业的人去做。你崔永元要是对主持、新闻传播发表观点没问题,但是对转基因这么专业的问题,你利用自己的影响力发表一些为个人谋私利的言论不合适,辩论的结果是崔永元消停了很久(没错,我不好惹)。
这个中心思想放在这次的疫苗事件上仍然有用。
这张图这两天网上非常火:
很显然,矛头直指这次的疫苗事件。一时间,疫苗作孽之说风生水起。
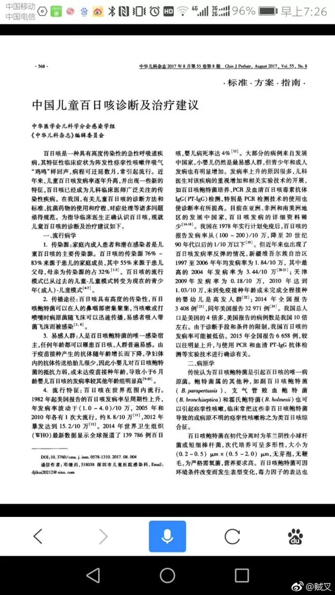
然而我们搜一下知网相关文献,找到了权威的《中华儿科杂志》上的相关论文:
图一以为百日咳高发是由于劣质疫苗被实锤了,那么看了图二、图三呢?
要知道,某种疾病在某个特定地区高发的原因可能会非常非常复杂。比如说克山病,普遍发生在缺硒地区,但是发病人群仍然是很小的一部分,并不能说明就是因为缺硒必然导致克山病,目前克山病的发病原因仍然存在争议。
同理,百日咳的发病率提高不一定就是我们疫苗出问题导致的,这个原因不是我们这些外行能搞得清楚的,不要因为疫苗事件爆发了就觉得这必然是正相关的。医学上有一门课,叫临床流行病学,可以教大家正确认识发病率、患病率,有兴趣可以翻阅一下。
要知道,随着诊断试剂的普及诊断率提高了,也会让某种疾病发病率有显著提高。美国百日咳发病率比中国高,不一定是美国的疫苗不行,有可能是美国的就诊率、诊断水平比我们高。当然,前几年美国兴起了反疫苗行动也有可能导致百日咳发病率提升。有意思的,这种抵制接种疫苗的行为最早是上世纪80年代英国开始的,而起因是英国一名医生担心没人看病影响生意,号召大家去抵制疫苗。。。
大千世界真是无奇不有。
当然山东的发病数还是占了三分之一,这里不排除是劣质疫苗影响,但是会不会有其他因素?讲道理,医学调查出来的结果说是和这批疫苗几乎无关我也不认为这有什么好奇怪的。无论是疫苗该完全负责、负主要责任、负次要责任、还是没有责任,让科学说话,让科学做最后的决定。
我们不要直接上来就带着情绪看问题,让别人牵着鼻子走,然后一把鼻涕一把眼泪地交了智商税。从做科研的角度来看,讲究的是大胆假设小心求证的,你上来就嚷嚷着一定是疫苗的事,如何让人信服呢?数据呢?证据呢?相关性分析呢?什么都没有,除了不负责任地宣泄,还能有什么作用?
网络信息繁杂,讨论医学问题,不如找些专业文献学习下。
说到这里不妨再说一个事情。
古代人为什么很少得癌症?不知道有没有人考虑过这个问题?
我们经常能听到一句话,现在癌症病人怎么这么多?还是古时候好啊。。。
事实上,癌症的检测技术在古代等于0,我们现在只能从古代医术中描述的症状来推测患者可能是得了癌症,而且无法区分癌症和良性肿瘤的区别。换句话说,古人得了癌不光不自知,医生也不知道。
有医学研究表明,癌症的发病率和人均寿命呈现正相关,也就是说,活的越长,越有可能得癌症——人越老,细胞分裂次数越多,生活环境越复杂,就越容易得癌症。
古代人均年龄只有三四十岁,根本活不到得癌症的年纪就让其他病干完了——当然,如果身体健康的话还有兵荒马乱等着你那,还想得癌症?
不用看古代,就是从现代来说,全球癌症发病率最高的国家都是医疗卫生水平相当高的发达国家。非洲、南美、东南亚和南亚的癌症发病率还是挺低的。(网友金属铱)
三国演义里曹操归天,眼睛看不见了。从现代医学来说,应该是脑部肿瘤压迫视神经,专业啊(网友兴为铁拐李)
最后,用一个统计学的术语来结束这篇洗地文:幸存者偏差。
在二战期间,人们发现幸存的轰炸机中,机身中弹的数量很多,而机翼中弹的却很少。因此人们认为我们应该加固飞机的机身。其实不然,就是因为机身中弹多还能飞回来,所以机身中弹并没有影响飞机返航;而机翼中弹的少则说明了子弹打中机翼对飞机的影响更大,导致飞机不能返航。
也就是说,人们发现我们身边很多人得了癌症,但是不知道其实如果医学不发达很多人根本发现不了得了癌症;同样的,是不是疫苗作孽,还是等检测结果,不要先入为主。