以下文章来源于超级学爸 ,作者学爸蛋总
家国天下,尽在超级学爸。我们一起做一个位卑未敢忘忧国的吃瓜群众,一起为中华民族的伟大复兴凝心聚力,一起参与,一起见证!
本文4800字,主要包括以下主要内容。
(一)东北特色的疫情防控
(二)何止是敢死队进驻雷神山
(三)何日重振雄风
(一)东北特色的疫情防控
中国是一个家庭观念深重的国家。在中国人的语境里,长子是父母的左右手,是弟弟妹妹的榜样。这样的角色,也意味着要默默扛起更多的责任。
祖国大家庭中,有共和国长子的说法,一般有三个概念。第一跟黑龙江有关,第二,跟吉林有关,第三跟辽宁有关。
哈尔滨,是新中国第一座解放的大城市,为后来东北乃至全中国的解放,做出了重要贡献。所以1950年2月27日,毛泽东称赞哈尔滨为共和国的长子。
1953年开始实施的一五计划,是中国工业化的起点。而辽宁尤其是沈阳,成为当时国内最重要的重工业与装备制造业的基地,创造了许多个第一,被称为工业长子。
吉林的省会长春,是中国最重要的汽车工业基地,也是新中国第一辆汽车的诞生地,被称为汽车业的共和国长子。
今天我们 通过这次战疫、这次湖北保卫战、这次武汉保卫战,来重新认识一下,我们的带头大哥——辽宁。
首先辽宁在这次疫情防控中,表现非常不错,截至2月11日24时,总确诊病例116例,治愈出院19例。
别的省官网通报,都是今日全省新增确诊多少多少例,其中A市几例,B市几例,C市几例,全省累计几百上千例,让人看了很沉重。
到了辽宁卫健委网站,画风突变。打开2月11日的,今日无新增病例。再换10日的通报,说阜新增加一例(别的地方没有);再往前一天,锦州增加一例(别的地方没有)。
今日的防控成绩,其实都是半月前辛勤努力的结果。辽宁省虽然远离武汉疫区,但是并没有因此而懈怠。
咱实事求是的说,辽宁没有像河南那样抢答,也没有像浙江一样第一时间一级响应,更没有四川那样专业果断的教科书级的应对。
辽宁在1月25日才启动了一级响应,比浙江晚两天,全国第24个,而且还是被黑龙江喊醒的。这就体现出了东三省的团结,有啥事相互知会一声。
相反,江苏经常是化整为零,十三个独立团、县大队、区小队、村游击队各自为战,胜利果实面前集合。
东三省外加内蒙的东四盟,不管是官方还是民间,都比较抱团。一地挨骂,全东北抄家伙上。一城被夸,全东北跟着傻乐。一省拉响警报,老百姓下意识去催隔壁伙伴儿。
辽宁被黑龙江扒拉醒之后,发现自己已经红了,这才开始认识到事态严重了,抓紧时间进行补救,各种措施逐渐落实到位。
1月25日,农村开始封村;大年初一还营业的温泉酒店和滑雪场,第二天就以迅雷不及掩耳盗铃之势如破竹宣布停业,各个麻将馆也接到了派出所通知,高速公路开始测体温。
点名表扬一下鞍山,鞍山第一例是在1月31日确诊,但一例都没有的时候,各种防控措施已经到位,全市公交车停运,公共场所关闭。
2月5日,辽宁发布“最严30条”,这三十条可以说是教科书级的,最典型的特征就是,要做什么不要做什么,非常清楚,可执行性非常强,没有含糊的余地,大家可以看看。
要求全省小区封闭管理,要求全省严格排查,做到十清楚(做到知己知彼);还要求全体社区(村)共同参与,群防群治,邻里互助互促。
这招就狠了,真正的人民战争。有一位鞍山的朋友,给我们发来一段他们那儿的视频,说是一哥们儿因为炒辣椒,咳嗽了几声,结果被邻居举报了。
这下不要紧,社区、街道、派出所、医院的工作人员,来了好几拨,又是询问又是测体温,折腾了一宿。无论真假,都能反映当地防控措施之严。
这次疫情,是一场灾难。比如有的人来自疫区,我们不怪他,甚至还会同情他。但是也有人祸的成分。
疫情扩散中,一些人起到了推波助澜的作用,他们自知来自疫区,不但不自行隔离,还拼命聚会。结果害人害己。比如阜新,就出现了这样一位蝙蝠侠。
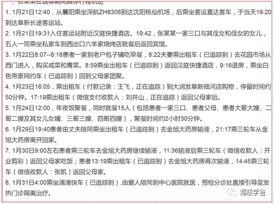
阜新本来是一方净土,一直坚持到了1月31日,还是零确诊。第一例确诊者张某某常住湖北襄阳,1月21日跟家人一起回到老家阜新。
回来以后又是撸串、又是住酒店,又是串亲戚,又是逛商场,把阜新城逛了个遍。更感人的是,1月24日带病坚持聚会(15人聚餐),聚完会就去输液了。
就这样,张某某以一己之力,搅动了整个阜新城。阜新目前确诊8例,第二例是她丈夫,第四和第五例就是他们的亲戚;第六例和第七例跟她也有交集。
不管怎样,我们还要坚持不聚会,一定不能大意。你有亲属,亲属也有亲属,亲属的亲属还有亲属……
(二)何止是敢死队进驻雷神山
蛋总今天写辽宁,其实不是辽宁自身的防控,而是辽宁作为长兄,对湖北的支援。在最新的对口帮扶方案上,辽宁和宁夏对口支援襄阳。
襄阳目前累计确诊患者1088人,武汉以外的第五大疫区。目前辽宁累计确诊人数116人,宁夏是58人,他们的任务看似很轻松。
因为黑龙江和重庆承包的孝感,确诊人数已经2751人,很快会突破3000人。而且黑龙江的确诊患者已达378人,重庆509人,他们的总任务高达将近4000人了(3638人)。
山东和湖南承包的黄冈,确诊人数也高达2398人,何况山东自有确诊患者497人,湖南也有946人,加起来也将近4000人(3841人)。
江西对接拥有1129确诊患者的随州,但是本省的确诊患者已经有844人了,相当于一个省要面临2000人的任务(1973人)。
广东和海南对接确诊病例是1110人的荆州,但是广东自有确诊病例1219人,海南151人,加起来2480人的任务。
所以感觉辽宁的任务并不重,但事实上并非如此,因为辽宁除了要支援襄阳,同时还支援武汉,组成了一千多人的敢死队,直接啃最硬的骨头——武汉。
为什么说是最硬的骨头呢?因为辽宁的这一千多名队员,直接入住了雷神山医院,而雷神山医院,1600张床位,只接受重症和危重症患者,基本就是跟死神争夺生命。
除此之外,火神山医院,其实也跟辽宁有关。虽然是解放军接管,但是来自沈阳的北部战区总医院的医护人员较多。而火神山医院,也是只接受危重症患者。
这个硬任务要想拿下,必须具备两个条件,缺一不可。第一,跟死神直接对决,需要医术高超;第二,跟死神直接对决,要有不怕死的精神,因为危重症传染性最强。
危重症都要上呼吸机,插管的时候,病人剧烈的咳嗽,导致含有大量病毒的飞沫飞溅,喷得医护人员满身都是。如果防护稍微出现闪失,就会造成感染。
这活儿可以说是又苦、又脏、又累、又危险,可能还没什么功劳感,救过来算是你应该做的,救不过来,可能有人骂你水平不行。
最近浙江杭州,浙大一附院之江院区的ICU病房,医生张京臣在给一名新冠肺炎危重患者治疗时,被患者咬了一口,导致胳膊瘀血。
幸好这名医生宅心仁厚,不但没有跟病人计较,反而却高兴地说:还好还好,只是有点淤青出血,这个病人核酸已经转阴了,我还挺高兴的。
这样的硬任务,交给了沈阳,是对共和国长子的信赖与肯定。其实辽宁的实力与贡献被严重低估了。
比如辽宁三级医院的数量位居全国第三,仅次于山东和广东。如果考虑到辽宁只有4300万人,而山东和广东都是上亿人口,辽宁的医疗设施配比那是相当傲人的。
而且辽宁有相当雄厚的医护人员储备,中国医科大学、大连医科大学、辽宁中医药大学、沈阳药科大学、沈阳医学院、辽宁医学院(原锦州医学院),大连大学。
辽宁是中国的重工业基地,在医疗设备方面也非常强大,很多产品是国内唯一的厂家。最重要的是,关键时刻顶得上,不掉链子。
总部位于沈阳的华晨汽车,1月24日(大年三十),接到了来自工信部的命令,要加班加点生产负压救护车。
接到任务,华晨集团就开始加班,只用了一天时间,员工就各就各位、打通了上下游,并开始生产。
位于大连的东软医疗,1月29日,向雷神山医院和同济医院捐赠了两台价值2700万元的高端CT设备。
湖北疫情告急,沈阳迈思医疗,也在春节期间开足马力,连夜加班,累计向疫区捐赠了上千台无创呼吸机。
位于沈阳的新松机器人公司,通过沈阳红十字会,向一线单位捐赠了31台机器人产品和智能医疗辅助设备。
除此之外,辽宁还捐助给武汉130吨大白菜,还有东北大米等生活物资,以及消毒液、口罩、防护服等医用防护物资。
长兄就是长兄,关键时刻都会默默地支持你,并不在乎媒体是不是报道,微博给不给热搜。甚至连在雷神山的功劳都可以不计较,真正做到了不求名、不求利,大公无私。
看下边这个关于雷神山医院的报道,虽然辽宁有一千号人,但是没有一个关于辽宁的字眼。他们可以不提,但是我们要知道,辽宁医疗队在雷神山是绝对的主力。
人家本人默默无闻、不斤斤计较,是高风亮节;但如果我们不提人家的功劳与奉献,是欺负老实人。
(三)何日重振雄风
因此,蛋总说雷神山的雷,一定是雷锋的雷。雷锋牺牲58年了,但雷锋精神却从未离开过辽沈大地。因为共和国长子,如同雷锋一样,一直在为国家默默奉献。
在一五计划之初,是全国支援东北,建设工业基地。但是很快,迅速成长起来的共和国长子便开始支援全国,大量的工业原料和工业品,从这里源源不断运往全国。
1952~1988年,辽宁共调出生铁6113万吨;调出铜、铝、铅、锌等四种有色金属383万吨;净调出钢材达7949万吨,占全省总产量的52.9%。
调出的钢用到哪儿了呢?以鞍钢为例,十年之内,向全国输出钢材1200万吨,支援了武汉长江大桥、长春一汽、玉门油田、三门峡水电站、包头钢铁公司……
除此之外,辽宁还向外调出石油制品,仅1981~1988年,石油加工业净调出产品产值即为269.9亿元。
在化工产品中,辽宁纯碱的产量最大,调出量也惊人,1952~1988年中,净调出1178万吨,约占其产量的三分之二。还调出烧碱达165万吨,水泥5508万吨。
辽宁还向全国调出成套设备。沈阳的机械制造工业,为全国提供了大批的机床、电缆、矿山设备、变压器。沈阳制造的机床,可以装备50多个像沈阳第一机床厂那样的机床厂。
辽宁不仅调出工业品,还是纳税大户,据1953~1994年的统计,辽宁省累计上缴中央财政3234亿元,全国第一。
除了调出物资、交纳利税,辽宁还无偿地向外输出技术。计划经济时代,可没有知识产权的概念,作为国有企业,为全国各地义务提供技术培训和技术支持。
一五计划的五年间,辽宁向全国输送了80321人,其中工程技术人员7445人,熟练技术工人56479人,管理干部16397人,支援了武汉钢铁公司、包头钢铁公司等工业基地建设。
还比如六十年代开始,辽宁便开始支援大三线建设,超过一半的技术骨干和管理骨干,被抽调到全国,在全国生根发芽。
鞍钢,从1954年开始,先后抽掉了11000名干部、技术员,和60000名技术工人,支援了全国27个省市300个单位。
为什么中国钢产量(河北除外)能成为世界第一?为什么河北省的钢产量(唐山除外)能成为世界第二?为什么唐山的钢产量能成为世界第三(瞒报产量除外)?为什么唐山的瞒报产量能成为世界第九?都要感谢鞍钢打下的底子。
比如我们常说的尼龙,为什么又叫锦纶呢?因为是1958年4月在我国锦西试制成功,从此拉开了中国合成纤维工业的序幕,所以叫锦纶。
这种锦纶在当时一穷二白的新中国建国初期,具有重要的国防军事用途,重要意义不言而喻。但是根据国家需要,辽宁的技术被无偿提供给全国各地免费使用。
承担责任最大的是长子,最先衰老的也是长子。从上世纪90年代开始,辽宁的经济开始跟不上南方兄弟们的节奏,GDP逐渐掉落到了第十四。
昔日的王者辽宁为什么衰落了呢?
第一,辽宁真的老了,辽宁是老龄化最严重的省份,65岁以上的人口,占全部人口的15.17%。因为辽宁实现工业化最早,城镇化水平最高,计划生育抓得最严。
第二,资源逐渐枯竭。辽宁虽然物产丰富,但也并不是取之不尽用之不竭。全国第一批资源枯竭型城市一共12个,辽宁占了两个;第二批32个,辽宁占了五个。
比如著名的鞍山,有个东鞍山镇。但现在已经有镇无山了,因为采矿,东鞍山已经被挖平了。有镇无山的东鞍山,成了辽宁给全国输血的见证。
第二,从计划经济到市场经济的调整。在计划经济上走得越远,这个调整的难度就越大。因此,到处都是特大型国有企业的东北,调整起来难度最大。
国有企业,在生产成本的控制、生产经营的灵活性方面,的确没有优势,加上跟政府千丝万缕的联系,很难完全融入市场经济。
比如,沈阳境内的重工业,包括诸多的国防工业,很多项目亏钱也得干。而赚钱的项目,利润和市场又受到国家严格的限制,想多卖钱也不太可能。
我国规定相关军事用品的利润只能是实际生产成本的5%。辽宁还有很多特产,可以赚很多钱,问题是国家根本不让卖,比如大连土特产——辽宁号,沈阳土特产——歼15。
辽宁,是共和国的长子,一直如同雷锋一样默默奉献着。如今他遇到了一些问题,我们要给他调整的时间,我相信不久的将来,辽宁一定会重振雄风!
由于疫情尚未结束,蛋总送一个河南洛阳的条幅给辽宁的年轻人。