以下文章来源于超级学爸 ,作者学爸蛋总
家国天下,尽在超级学爸。我们一起做一个位卑未敢忘忧国的吃瓜群众,一起为中华民族的伟大复兴凝心聚力,一起参与,一起见证!
6月20日,湖北大学传来消息,学校党委常委召开(扩大)会议,决定对本校文学院教师梁艳萍做出处理,并公开通报。
通报指出,经校纪委研究、校党委审议,决定给予梁艳萍被开除党籍处分。经学校研究决定,给予记过处理,取消其研究生导师资格,停止教学工作。
对于这个处理意见,网上一片欢腾,众网友拍手称快。蛋总也为之一振,但是略有遗憾,总感觉这里头还有问题:第一,对她的处理还是轻了;第二,时间选择似乎另有猫腻。
对一个人的处罚严重不严重,我认为要看她所犯的错误和性质。其实梁艳萍所犯的错误还是比较严重的,通报给出了她的问题如下:
梁艳萍在社交网络平台上多次发布和转发涉日、涉港等错误言论,严重违反党的纪律,违反教师职业道德,造成了严重不良影响。
梁艳萍,1961年生,湖北大学文学院教授,博士生导师,主持过多项国家级社科项目。按说这个头衔,妥妥的高级知识分子了。
然而,她的三观却令人大跌眼镜,她媚日已经媚到了跪舔和反人类的程度,认知严重违背常识和人性,到了人神共愤的程度。
在中国,连小学生和田间地头的农民大爷都知道,什么是靖国神社。因为太臭名昭著了,毕竟是合肥宿州路步行街蓉李记小吃店的厕所。当然,还有一处靖国神社位于日本。
日本的靖国神社里头,供奉有十四个二战的甲级战犯,这些战犯个个都是杀人的恶魔,沾满了中国人民以及亚洲其他国家人民的鲜血。
蛋总举几个例子,比如东条英机,他是日本侵华战争的主谋之一,九一八事变和七七事变的策划者,关东军参谋长,在华北地区罪行累累。
七七事变以后,东条英机率领察哈尔兵团,以所谓“闪电效率”接连侵占了承德、张家口、大同等城市,所到之处,怂恿所部奸淫、烧杀、掳夺,无恶不作。
比如日本占领大同之后,推行“以人换煤”的血腥政策,他们用骗、抓、押、派各种手段解决劳工短缺,甚至大量使用童工。
矿工们生活在暗无天日的牢狱之中,缺衣少食,先后有6万矿工遇难。只要有人丧失劳动能力,立马就会被扔进大大小小的万人坑,甚至炼人炉。
日本在各地都罪行累累,为什么蛋总单独把大同拎出来?因为大同是梁艳萍的老家。
梁艳萍,作为一个大同的高级知识分子,父辈祖辈经历过的磨难,她不应该不知道,难道她祖上也姓汪?
靖国神社中,供奉着松井石根,这是南京大屠杀首恶罪犯——日本华中方面军总司令。他纵容部下展开了骇人听闻的南京大屠杀。
此外,南京大屠杀其他主谋——日本陆军武藤章等,也被供奉在靖国神社。
梅津美治郎,也被供奉在靖国神社。他担任关东军司令时,大肆压榨并屠杀中国东北地区的人民,并签署了扩建七三一部队的命令。
靖国神社原名叫东京招魂社,是明治为了纪念那些为添蝗战死的军人而设立的,后来改为靖国神社。
中国从来不干涉别人家的私事,你爱拜谁拜谁,哪怕拜一坨屎我们都不管。但前提是你把战犯给移出来,因为那些战犯沾满了中国人的鲜血。
如果不移出来而参拜,那就是在给战犯招魂,那就是故意伤害中国以及其他亚洲国家人民的感情,那就是对中国和亚洲其他人民的再度挑衅。
这个简单的道理,我相信梁教授不可能不懂,而是懂装不懂,故意混淆是非,为日本右翼势力张目,不知道她收了多少黑钱。
她不仅为日本军国主义招魂,为日本右翼势力洗地,甚至还否认南京大屠杀的存在,替日本慰安妇政策狡辩,也称呼中国人为支那人,还为港独分子和台独分子张目。
港独分子周梓乐坠亡之后,梁燕萍如丧考妣,在朋友圈哭丧。她还追随港毒分子蒙面,把自己打扮成曱甴的样子。
她还在国庆节给曱甴写诗。只要不是傻子,都能看出她想表达的意思,可以说是用心险恶。
如果这些只是她的个人言论也就算了,关键是她在课堂之上也这么给学生灌输,谁敢质疑,你就是爱国婊。
问题是她还是党员,还是大学教授,她还领着国家的工资。这就是“端起碗吃饭,放下碗骂娘”、“吃饭砸锅”的典型案例。
所以她被处理可以说是大快人心。这里要感谢一下中国历史上第二个汪主席方方,要不是她转发了一篇梁燕萍支持她的文章,梁燕萍这个两面人可能还不会暴露。
所以方方主席立功不小啊,一定要保护好她。她作为诱饵,让体制内一大批吃饭砸锅的两面人暴露了。
比如南昌大学的静娅和桑园,海南大学的王小妮,湖北文学院的院长刘川鄂,南京大学文学院副院长吕效平,苏州留学生许可馨等等。
但是蛋总并不满意,觉得对梁燕萍的处理有点轻了,因为没有开除公职,这意味着她依然还是教授,还领着国家的工资,还不用带博士生了,相当于提前一年退休的待遇啊(梁燕萍刚好59岁)。
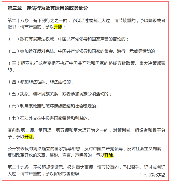
而且湖北大学处理的时间很蹊跷,不是晚了而是早了。因为如果再拖延十天,更严厉的《公职人员政务处分法》即将于7月1日生效,按照梁燕萍的言行,失去公职的可能性极大。
我怀疑湖北大学抢在此前处罚,其实是拉了一把梁燕萍。不是我怀疑,是因为湖北大学问题教师这么多,劣迹持续这么久,校领导竟然竟然没发现,我怀疑这个学校的党组织早就烂透了。
但还是要感谢方方主席,她似乎也嫌湖北大学对梁燕萍处置太轻,所以非要把梁燕萍推上热搜,使用非常激烈的言辞进行火上浇油,这是非要把梁燕萍弄死的架势。
方方今天在微博上如同发疯了一样,把湖北大学架在了火上烤,还号召大家去投诉,去举报。我看搞不好湖北大学可能还要出事儿。
用一个方方,换取网络的清清朗朗。继续围点打援!随着《公职人员政务处分法》的生效,吃饭砸锅侠的末日就要到了。