以下文章来源于河堤中路 ,作者河堤中路
对生活充满敬意!
我替这些学生可惜,也替这些学生冤枉,我认为他们都是好人,都是好心。但是,他们没有遵守规则,在考试规则这个小节上翻了车,教训深刻。
这个问题,其实,并不是什么可惜不可惜问题,我觉得这些学生真的很冤枉,如果不是依照规则较真,那么复试后交流,可能是太正常不过的事情,可能没有谁意识到这是违规的,而违规的处理,早就清清楚楚了,只是有人没当回事。
但是,只要较真起来,追究起来,这就是妥妥的违规,这就是依规处理的事情,这点,想必也没啥可说。违反规则,受到惩罚,这是法律人必须要经历的一课。尤其,这种规则更考察自律,这也是未来法律人是否能恪守的职业操守的一个考验。
我觉得既然有规则,就应该遵守规则,比如法律,有法律就必须要遵循法律,这才是学习法律的真正意义。那些觉得这件事无所谓的,法硕这一课,还没准备好。
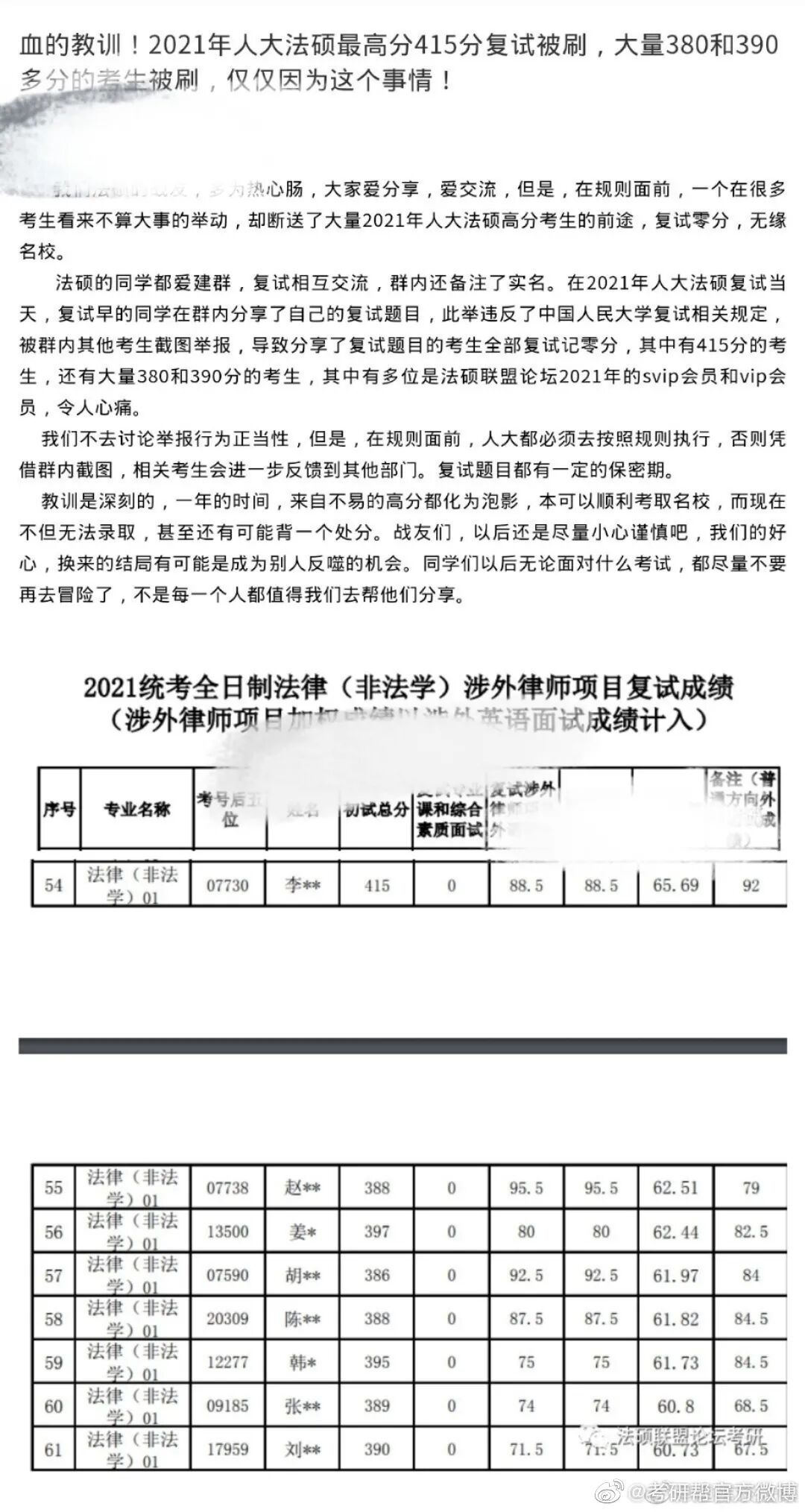
因为分享了复试题目,415分的人大法硕第一名被取消复试成绩,还有20多个380+390+的同学也是同样遭遇,其中不乏三战四战考生。
很多同学还不服气,复试透题能有什么影响?透题最大的不公平就是,没有看过透题的同学,对他们来说不公平,有准备,与没准备,复试效果截然不同,而录取与否可能就在一两分之间,而这个分差,完全可以通过复试而改变。
至于学习好的,成绩高的,你可能录取无忧,但是,在毫厘之间的那些同学呢?可能就有人因为不公平与录取失之交臂,这才是我们捍卫考试公平的真正意义与价值。
复试规则,第14条考试规则,说的太清楚了,就把这条规则当做法律来遵守吧。
此外,我更思考一个问题,到底是谁举报的?为什么有人会举报这些“好心人”?两个其实,第一其实举报没毛病,维护规则人人有责。第二其实,很简单,就是考的不好的,比如落榜的,他们没上去,心理失衡,那么把考的好的,违规的拉下来,是不是他们就有机会上去了?这是这个事件的第二堂课,社会学。
从这个意义角度说,这些学习好的同学,缺少一个社会经验,他们的好心,搭上了自己。你用你的违规的好心,帮助了别人,却被举报,取消成绩,如果这一课教训深刻,刻骨铭心,那么这堂社会学,价值连城。