报告摘要
大飞机是国之重器,是一个国家科技能力、工业水平和综合实力的集中体现。让中国的大飞机飞上蓝天,既是国家的意志,也是全国人民的意志。作为《国家中长期科学与技术发展规划纲要(2006-2020)》确定的重大专项,C919大飞机项目旨在与波音、空客并立,在民航客机市场中占据一席之地。C919大型客机是中国自行研制、具有自主知识产权的中短程商用干线喷气式飞机,于2017年5月5日成功首飞。
2022年9月,C919大型客机获得型号合格证,意味着C919拿到了进入民用航空市场的“准入证”。随后,C919还需获的生产民用飞机需要取得生产许可证,以确保批量生产出来的飞机符合经批准的型号设计;在此基础上,每架飞机还需要取得适航证,即“准飞证”,用以表明该架飞机处于安全可用的状态。根据中国商飞官网,C919已经拥有了累计28家客户815架订单,预计2022年完成首架交付。同时,根据中国东航5月披露公告,中国东航拟非公开发行的募集资金总额(含发行费用)不超过人民币150.00亿元用于引进38架飞机项目等,其中即包括4架C919,单价为6.53亿元人民币/架。
除了国内市场外,C919的国际市场也逐步打开。一般而言,飞机走向国际市场分为两种情况,一是作为中国登记注册的飞机飞出国门,二是作为中国研制的飞机销往国外。对于飞出国门,我国作为国际民航组织成员国,已经建立了符合国际民航公约及其附件要求的适航审定体系,中国民航局颁发的适航证,可被其他国际民航组织成员国认可。中国航空公司可以运行中国登记注册并具有中国适航证的C919飞机,飞往世界各地。
对于销往国外,按照国际惯例,出口飞机应满足进口国的适航要求。C919飞机在已获得中国民航局的适航批准基础上,可以通过双边适航来获取进口国民航局的适航批准。目前,中国已与美欧等32个国家和地区签订了双边适航协议,为国产民机走向国际市场提供了良好的双边环境。
目前C919已取得了型号合格证,预计2022年完成首架交付。根据《中国(上海)自由贸易试验区临港新片区民用航空产业规划(2021-2025)》,C919预计2023年实现批量交付、2025年具备年产50架的能力。经过多年的发展和蓄力,民用航空从产品研制到批量交付,正式进入发展提速关键期。
① 中国商飞牵头,全球民机市场格局由“AB”向“ABC”发展
我国民机的产业发展经历了漫长曲折的过程,从1970年至今,我国大飞机产业的发展经历了漫长曲折的过程:从仿制安-24B的运7,到自行研制运10的下马,到和麦道、波音合作市场并未换来技术,到支线飞机ARJ21的突破,再到首架C919客机。由中国商飞牵头我国大型客机的制造,推动全球民机市场格局由“AB”向“ABC”发展。
②我国民机制造沿用主供应商-供应商模式,联合航空工业集团,开放国际合作,在过程中不断推进国产化
目前商飞沿革与采用了波音与空客公司供应链布局模式,机体结构由主制造商与供应商进行协同设计并确定设计与工艺分离面,再进一步从分离界面将机体结构工作包分割交由不同的供应商进行协同优化设计、原材料采购等并行制造工作。机体结构主要包括机头、前机身、中机身 ( 含中央翼 )、中后机身、后机身、外翼、垂尾、平尾、活动面等部段,价值约占飞机总价值的30%-35%。
航空工业集团下属单位是中国飞公司供货商的核心力量,在一类、二类、三类及协作单位之中分别有16家、3家、1家和1家。其中,各大主机厂(西飞、沈飞、成飞、洪都、哈飞、昌飞)承担着C919大型客机雷达罩、机头、机身、机翼、垂尾等绝大部分机体结构件的研制工作,占大型客机机体研制95%以上的工作份额。
中国商飞作为大飞机主制造商,定位于设计集成、管理体系、总装制造、市场营销等方面,而发动机、机载设备、材料等部件都外包。此种模式可最大限度聚集和利用国内外资源,快速推动民机产业的整体发展,但同时也难以避免带来了供应链管理的挑战和不稳定,主要的几个挑战包括:
1、国际政治局势复杂,影响核心产品如发动机等的交付;
2、大飞机项目研制生产时间长,投入大,供应商信心不足,难以培育出稳定的供应群体;
3、波音、空客不断加大在华布局,使用国内的民机制造供应商,C919不可避免的面对波音及空客的直接竞争。
民机制造产业的竞争是全球性、战略性和系统性的竞争, 发展复杂产品系统产业就是要形成本国产业尖端优势,培育全球主制造商和核心供应商,实现全球价值链的整体跃升。因此,要解决上述问题,进一步提升国产化能力,需要从中国商飞自身的供应链管理、政府政策、金融支持等多维度、多层次着手,做好充足的准备。
③民机推动航空产业技术、市场的突破,打开第二成长曲线。
大飞机产业是复杂产品系统产业的典型代表。一架大飞机由数百万个独立的部件组成,需要来自全球上百家供应商的共同协作。大飞机产业的水平代表着一个国家的科技和制造业实力, 是一个国家综合国力的体现。
民机的研制生产为我国航空材料、航电系统、机电系统等带来了技术和产品的突破和更新,提升了制造水平,打开了市场空间。
飞机制造过程非常复杂,交付速度受到全产业供应链的制约,同时也在持续的改进和调整,我们认为至2025年之前,C919的生产能力将逐步爬升,预计2022年—2025年将交付41—68架C919,对应价值量约为267.73—444.04亿元。进入十五五,C919有望进入提速交付的阶段,我们假设每年平均产能为50—70架,十五五期间合计交付250—350架,则对应市场空间约为1632.5亿元—2285.5亿元。
预计2030—2040年,随着全产业链的逐步成熟,飞机运营、配套维修能力的完善,市占率逐步提升,国产大飞机也有望迎来的黄金时期。
我们建议关注如下几个方向:
1、直接受益的机体结构制造企业,在当前的国产民机研制过程中,航空工业集团主要参与机械制造环节,如C919的雷达罩、机头、机身、机翼、垂尾等机体结构件的研制工作,占大型客机机体90%以上。此外,航空工业集团也是民机机载系统研制生产的中流砥柱。一方面我们重点关注航空工业集团下属相关企业;另一方面,随着小核心、大协作的推进,越来越多的民营企业通过与前述企业配套,间接参与至机体结构制造中。
2、国产化提升空间较大的领域,如高端加工、动力系统、机载系统等,通过吸收转化国内外先进技术及自主研发,这些领域国内会诞生一批具有国际先进水平的优秀公司。此外,在大飞机的带动下,航空材料也取得了一些突破,部分复合材料、高端铝合金环节上,实现了国产替代。
3、具备零部件技术优势的民营企业,C919当前的供应商集中在外企和国企,民营企业较少,参与形式也主要以同外资合作为主,随着国产化率的逐步提升,必将培育出一批具有技术优势的优秀民企,助力我国高端制造业整体发展。
一、中国民用大飞机的崛起之路
大飞机是国之重器,是一个国家科技能力、工业水平和综合实力的集中体现。让中国的大飞机飞上蓝天,既是国家的意志,也是全国人民的意志。作为《国家中长期科学与技术发展规划纲要(2006-2020)》确定的重大专项,C919大飞机项目旨在与波音、空客并立,在民航客机市场中占据一席之地。C919大型客机是中国自行研制、具有自主知识产权的中短程商用干线喷气式飞机,于2017年5月5日成功首飞。
2022年9月,C919大型客机获得型号合格证,意味着C919拿到了进入民用航空市场的“准入证”。随后,C919还需获的生产民用飞机需要取得生产许可证,以确保批量生产出来的飞机符合经批准的型号设计;在此基础上,每架飞机还需要取得适航证,即“准飞证”,用以表明该架飞机处于安全可用的状态。根据中国商飞官网,C919已经拥有了累计28家客户815架订单,预计2022年完成首架交付。同时,根据中国东航5月披露公告,中国东航拟非公开发行的募集资金总额(含发行费用)不超过人民币150.00亿元用于引进38架飞机项目等,其中即包括4架C919,单价为6.53亿元人民币/架。
除了国内市场外,C919的国际市场也逐步打开。一般而言,飞机走向国际市场分为两种情况,一是作为中国登记注册的飞机飞出国门,二是作为中国研制的飞机销往国外。对于飞出国门,我国作为国际民航组织成员国,已经建立了符合国际民航公约及其附件要求的适航审定体系,中国民航局颁发的适航证,可被其他国际民航组织成员国认可。中国航空公司可以运行中国登记注册并具有中国适航证的C919飞机,飞往世界各地。
对于销往国外,按照国际惯例,出口飞机应满足进口国的适航要求。C919飞机在已获得中国民航局的适航批准基础上,可以通过双边适航来获取进口国民航局的适航批准。目前,中国已与美欧等32个国家和地区签订了双边适航协议,为国产民机走向国际市场提供了良好的双边环境。
目前C919已取得了型号合格证,预计2022年完成首架交付、2023年实现批量交付、2025年具备年产50架的能力。经过多年的发展和蓄力,民用航空从产品研制到批量交付,正式进入发展提速关键期。
(一)中国民用大飞机经历了漫长曲折的发展历程
我国民机的产业发展经历了漫长曲折的过程,从1970年至今,我国大飞机产业的发展经历了漫长曲折的过程:从仿制安-24B的运7,到自行研制运10的下马,到和麦道、波音合作市场并未换来技术,到支线飞机ARJ21的突破,再到首架C919客机。由中国商飞牵头我国大型客机的制造,推动全球民机市场格局由“AB”向“ABC”发展。
①自主研制阶段(运10研制计划)
1970年8月,运10飞机项目开始启动研制。经过十年的艰辛探索,运10飞机于1980年首飞。遗憾的是,由于种种原因,运10飞机项目于1985年终止。运10飞机一共飞行了164个飞行小时,120个起落,先后飞抵多个国内主要城市,七次进藏运输物资,在当时中国的经济条件和技术水平下创造出了一个奇迹。
②“嵌入+依赖”阶段(与国外厂家合作)
1985年开始,我国与麦道公司合作生产麦道飞机,1996年开始,与空客公司合作研制AE100,但都无果而终。此时,我国处于市场经济深化和完善时期,政策偏重外资引进。
③突破阶段(重启大飞机研制计划)
2006年,大飞机被列入《中长期科学和技术发展规划纲要(2006—2020年)》。2007年2月,国务院常务会议批准大型飞机重大专项立项,大型客机和运输机同时开展研制工作并组建大型客机股份公司。2008年,中国商飞公司成立,标志着中国大型客机研制项目正式启动,也表明中国商用飞机产业站在了一个新的历史起点,步入一个新的发展阶段。
(二)军民分线、中国商飞牵总大飞机项目
1、军机、民机生产既有共性、又有特性;军民品生产分线不分家
当前我国已建立起较为完备的“分线不分家”军民机研制生产体系。2000年前,国内民用飞机发展基本都是与军事装备研制混线,认为民用飞机与军用飞机只不过是交付对象不同而已,习惯性地以军事装备发展的经验来处理民用航空发展的问题,导致与用户间隔阂的增强,民机发展相对不顺利。
军用飞机和民用飞机既有共性,也有各自特性。由于产品市场目标、体系监管原则和产品发展技术追求的不同所带来的差异,军民机研制生产体系合理“分线”是必然的要求,否则民机体系没有足够的发展余地,对军机体系也会造成一定的负面影响。此外,现代航空工业的发展趋势是军民大飞机技术要求、设计标准和经营机制的差别越来越大。
①产品设计的技术性能要求不同
军用运输机强调适应战场作战要求的短距起降,所以发动机剩余功率大;关心飞机速度但相对不关心耗油量,不太关注经济性和舒适性,一切都为了战争的需要。与此相反,民用客机强调舒适性、经济性、低噪音、低耗油等。这些不同的性能要求导致了布局的结构性差异,而这种差异有时是巨大的。
②军民机设计标准不同
客机设计的首要原则就是保障生命安全,并且为了达到经济性而在材料技术等很多方面必须妥协。与此相反,军用运输机为了战争需要而牺牲其它性能,在战时一般没有达到飞机寿命和自然破损极限就会报废,所以没有“安全寿命”的概念,主要考虑大修周期。对于军用运输机而言,安全起落6万次(客机的设计标准)没有意义。此外,大型化是民用客机的发展趋势(出于经济性考虑),而军机不一定要无限制的大型化。
③军民机经营机制完全不同
第一,产品概念的形成机制不同。军机需求由其主要用户军方提出或规定;民机的产品概念必须由开发生产企业根据自己对市场的判断决定,面临的不确定性较大。第二,盈利模式不同。军品研发和生产费用由国家包揽,此前产品价格主要按实际成本加5%计算,即使引入军品定价机制改革,但是军机仍然是按照计划生产而不用面对激烈的市场竞争;民机必须面对市场竞争,研发和生产投资的风险极大。第三,产品成功的衡量标准截然不同。军机首先需要解决的是有无的问题;民机需要解决的是能不能通过出售产品而自我持续的问题,是产业化的问题。因此军民机在竞争战略、管理行为、组织结构和价值取向方面的要求是完全不同的。
不过,军民机体系又不宜过度的“分家”,只有兼顾军民机“共性”和“特性”的航空产业构架,才能很好地促进军民机的良好互动、共同发展。大飞机所依托的技术基础,和大多数现代的工程技术领域都有着密切的关系。这些军用的、民用的大飞机所依托的技术基础和它们的研制、生产、向客户提供服务动用的资源,都有很大的共通性。全世界能够造大飞机的国家,都是按照军民融合发展、军民分线经营的办法,来高效的研制和生产“大飞机”。
2、中国商飞成立,民机发展步入新阶段
中国商飞是实施国家大型飞机重大专项中大型客机项目的主体,也是统筹干线飞机和支线飞机发展、实现我国民用飞机产业化的主要载体,主要从事民用飞机及相关产品的科研、生产、试验试飞,从事民用飞机销售及服务、租赁和运营等相关业务。
中国商飞于2008年5月11日成立,总部设在上海。由国务院国有资产监督管理委员会、上海国盛(集团)有限公司、中国航空工业集团有限公司、中国铝业集团有限公司、中国宝武钢铁集团有限公司、中国中化股份有限公司共同出资组建,2018年底新增股东单位中国建材集团有限公司、中国电子科技集团有限公司、中国国新控股有限责任公司。
随着ARJ21 新支线飞机交付量增加,中国商飞营收规模有所增长,但受 C919大型客机项目持续投入影响,主业亏损面扩大,并处于持续净亏损状态。
(三)中国商用飞机发展三部曲
中国商飞公司通过支线飞机型号研制、窄体干线飞机产业发展、宽体飞机拓展形成全系列产品三部曲,构建完整的研发体系和产品谱系,探索独具特色的商用飞机发展路径。
1、ARJ21:我国自行研制的新型涡扇支线飞机
ARJ21 新支线飞机是我国首次按照国际民航规章自行研制、具有自主知识产权的中短程新型涡扇支线飞机,包括基本型、货运型和公务机型等系列型号,座级 78-90 座,航程 2225-3700 公里,主要用于满足从中心城市向周边中小城市辐射型航线的使用要求。
根据中国工程院院士、中国商飞首席科学家、C919大型客机总设计师吴光辉介绍,截至2022年9月,ARJ21支线客机累计交付75架,累计订单达616架,连通110个城市,开辟263条航线,安全运营逾16.5万小时,运送超过530万名旅客。
通过ARJ21新支线飞机的研制,国内首次系统完整地建立了民机适航设计和验证技术体系,解决了系统间互联安全性评估技术难题,攻克了双发动机失效、轮胎爆破、鸟撞、发动机转子爆破等特殊风险验证的技术难关,突破了结冰、污染跑道、大侧风、高温高寒等极端复杂气象条件下的分析和试验验证技术,掌握了包括高平尾飞机失速、最小离地速度、起落架摆振、飞控故障模拟和功能可靠性等多项验证试飞关键技术。
我国首次走完了喷气支线客机设计、制造、试验、试飞、交付、批产等阶段全过程,积累了重大创新工程的项目管理经验,初步探索了一条“自主研制、国际合作、国际标准”的国产商用飞机技术路线,初步建立了新时期我国商用飞机产业体系、技术创新体系和项目管理体系。
2、C919:正向设计,拥有完全自主知识产权的国产大飞机
C919大型客机围绕“更安全、更经济、更舒适、更环保”和“减重、减阻、减排”的设计理念设计。座级为158-168座,航程为4075-5555 km,首架机于2017年5月5日成功首飞。
C919大型客机在工程技术上走出了一条拥有完全自主知识产权的商用飞机研制的正向设计之路。采用异地协同机制,基于模型的工程定义(MBD),实现了产品设计与制造高度并行和广域协同,实现了无纸数字化制造技术的应用;低阻流线型机头设计、承载式风挡设计、超临界机翼和先进的气动布局;第三代铝锂合金、高模量炭纤维复合材料和钛合金等新材料的大规模应用;全电传飞控和综合模块化航电等系统集成;先进前沿技术推进系统的应用,促进窄体飞机新一轮发展。上述新技术的采用,进一步提升了C919大型客机的四性(安全性、经济性、舒适性和环保性),极大地促进了中国和全球航空工程技术的发展。
3、CR929:瞄准中国、俄罗斯市场
CR929远程宽体客机由中国商飞公司和俄罗斯联合制造集团联合研制。基本型航程为12000 km,标准三舱280座。以中国、俄罗斯市场为首要目标市场,以亚太地区为重要市场,同时兼顾其他国外市场,逐步满足全球航空客运市场的需求。宽体客机作为现代商用飞机发展的重要组成部分,在商用飞机产业未来发展的技术创新、体系创新及人才队伍建设中有着重要的推动作用。
CR929客机复合材料比例达51%,可覆盖95%的航线运营需求,典型航段经济性优于竞争机型10%以上。该机型于2016年签署政府协议,2017年组建合资公司,命名CR929,目前已确定飞机总体技术方案,选定机身、尾翼结构部段供应商,正式转入初步设计。
三、民机制造产业特点及竞争格局
(一)民机制造产业特点
民机制造产业是集高端材料、精密制造、特种加工工艺、电子通讯等尖端技术于一体,具有高技术、高成本、高风险、高附加值、高产业关联性的战略性产业,其产业的发展具有如下特征:
① 高资本投入与高风险并存
存在较为显著的规模经济是民用航空制造业一个典型特征,无论是处于初始研发阶段所投入的基础成本(也即沉没成本),还是在之后的生产阶段的追加成本,为实现规模经济,都是一笔非常巨大的资金支出。再由于建设周期漫长引发的市场不确定性较大,投资民用航空制造业不可避免的面临着较大的风险。
随着新技术、新材料的不断涌现,航空科技实力得到不断增加,使得新型航空产品的研发投入不断增加。而且一般来说,并且需要300架以上的订单量才能实现盈亏平衡点。
②国家战略性产业,高附加值、效益产出比高、助推产业升级
作为国家战略性新兴产业之一,大飞机制造产业的地位举足轻重。波音公司研究表明,民用机销售额每增长1%,对国民经济的增长拉动为0.714%。国际经验表明,一个航空项目10年后给当地带来的效益产出比为1:80,技术转移比为1:16,就业带动比为1:12。发展大飞机产业,不仅可以带来制造和运营使用的直接经济贡献,而且将有力地支撑国民经济各部门优化资源配置效率。
发展大飞机产业,经过市场检验的技术能力体系和在市场机制下形成的高效生产经营方式,可以促进其它产业升级、调整结构、实现技术进步以及有效地配置资源。大飞机产业通过显著的技术扩散和溢出,将推动整个工业技术创新,加快产业转型升级。
根据美国兰德智库研究,大飞机研制及其核心技术衍射到相关产业,可以达到1:15的带动效应。据国际航联统计,每向航空工业投入1美元,将拉动60多个行业的关联产出8美元。大型飞机的研制是对现代高新技术的高度集成,能够带动新材料、现代制造、先进动力、电子信息、自动控制、计算机等领域关键技术的群体性突破,能够拉动众多高技术产业发展,其技术扩散率高达60%。发展大型飞机,还将带动流体力学、固体力学、计算数学、热物理、化学、信息科学、环境科学等诸多基础学科的重大进展。
③国际合作和专业化分工进程加快
民用航空产业国际合作和专业化生产的趋势越来越明显。越来越巨大的研发投入和市场风险,迫使任何一国的民用航空产业不得不参与到全球航空产业链中去。从世界范围来看,现在的每一架大型客机的生产都是国际合作的产物,各子系统、大型零部件生产等,大多由世界范围内的供应商完成。从大型客机的制造商角度来说,由于大型客机的研制需要面临较大的经费投入和较高的市场风险,飞机制造商想通过国际合作的方式降低自己的生产风险,而且还能充分利用全球先进的技术资源、低成本的人力资源等,从而不断提高自身的竞争力。
目前,大型客机的国际化合作主要转包、风险合作和补偿贸易三种合作模式,前两种模式较为常见,补偿贸易常出现在发动机的研发、大型机载设备、机载系统等供应领域。从子系统、零部件等专业化的供应商角度来说,集中精力在自己擅长的领域,加大研发投入,鼓励技术创新与变革,不仅能够提升公司的核心竞争力,还能世界范围内赢得产品的订单,从而获得更多利润,形成良性循环。其中典型案例为波音 787,有将近 90%的系统和零部件承包给世界范围内各国的供应商,主要包括中国、日本、欧洲等。
④产业集群集聚现象明显
集群式发展是现代制造业发展的一条基本规律。作为现代高科技制造业的民用航空制造业,是多个产业、技术与学科的交集,需要相当规模的配套产业群的支撑,集群式创新发展就成为其持续发展之路的必然选择。依据国外航空制造业的发展经验,集群发展是成为民用航空制造业强国的必经之路。目前,美国的西雅图、芝加哥,法国的图卢兹,德国的汉堡,加拿大的蒙特利尔,为发挥产业的关联和外溢效应,均是以大型航空总装企业为核心,聚集了大量的航空配套企业和相关机构,注重资源整合,形成了结构完整、有上下游产业与外围产业支持、较为集中的航空制造业产业集群,进而实现了航空制造业规模效益,并最终成为了国际著名的航空工业城。
(二)国际民用航空产业格局:寡头垄断,全球制造
目前全球大型客机市场近乎由美国波音公司和欧洲空客公司所垄断,庞巴迪公司和巴西航空工业公司则主要生产支线飞机。根据美国Flight Global杂志数据统计,美国波音公司和欧洲空客公司分别拥有市场约为 38%和 28%市场占有率,而在宽体客机市场占比几乎达到100%。
从客机订单来看,2021 年全球民用飞机订单数同比有所增长,其中欧洲空客公司向88家客户交付民用飞机 611 架,同比增长 8%,连续第三年保持世界最大飞机制造商的地位,其中向中国市场交付了142架;美国波音公司交付飞机340架,同比大幅增加 117%。新增订单方面,2021 年欧洲空客公司共获得771 架新增订单,其中空客A220飞机获得64架确认订单,以及数笔来自几家全球领先航空公司的承诺订单,空客 A320neo 系列飞机获得 661 架新订单。宽体机方面,欧洲空客公司获得46架新订单,包括30架A330飞机以及16架A350飞机,其中 11 架为全新推出的A350F货机,还包括另外11架承诺订单。同年美国波音公司共收获909架新订单,扣除取消订单、转换订单和其他调整部分后,净订单为 535 架,随着737MAX禁飞令在全球范围内逐步解除,737系列客机的交付量显著回升,当年飞机交付量大增也主要由 737 系列客机驱动, 但787梦想客机因制造缺陷问题,交付时间一再延长。
国际民用航空制造业在品牌上逐步走向垄断格局,而在生产已经逐步实现全球化。就航空制造工业来说,大致可以分为民用干线航空制造业、民用支线航空制造业、军用航空制造业。民用干线飞机的制造现在基本已经被波音和空客垄断,民用支线飞机的制造巴西航空工业公司和加拿大庞巴迪公司占据绝大部分份额,其他国家的民用航空制造业总体上尚处于起步阶段,资金分散,技术力量薄弱,只能在支线飞机以下的市场中探寻发展机会。虽然全球航空制造业看起来已处于垄断状态之中,但是现在的实际却是几乎没有一家飞机是完全在一家工厂里生产出来的,飞机制造行业已经走上了全球化的道路。
全球的民用航空制造业正值垄断与全球化并存的阶段。寡头企业垄断的是市场和技术,全球能主持研制先进飞机的制造公司越来越少,呈现出美欧双雄鼎立的局面,俄罗斯有技术实力与之抗衡但是却没有足够的经济能力。巴西、加拿大、日本等国家在某些方面具备一定优势但是却没有形成全面的竞争优势。这主要是因为,飞机制造技术越来越高端,需要的资本成本越来越大,能承受住如此庞大规模资金的公司越来越少,飞机制造业便会越来越集中。比如,空客研制一架客机一般需要几十亿美元,而只有销售超过300架才会达到盈亏平衡点,空客是经历了25年的亏损才开始逐渐盈利的。正是因为航空制造业越来越集中,研发成本越来越大,致使各大垄断寡头为了分担风险,在控制好核心技术的前提下,将技术研发和生产制造进行了全球化分工,从而分摊研制费用,通过利用国际廉价劳动力降低制造成本,降低了自身风险。
从产业中心来说,二战结束之初,国际航空制造业的产业中心在美国与前苏联,美国以麦道和波音为代表,前苏联以军用航空工业为代表。后来随着前苏联经济的衰落,其航空制造业也逐步没落,随之而来的是美国一家独大。紧接着,欧洲空客公司兴起,空客积累了与波音叫板的实力并迅速赶超,从此国际民用航空制造业的产业中心逐步向欧洲倾斜。
(三)波音、空客加大对华布局,商飞直面竞争
①波音、空客提前布局国内市场,挤压国产民机空间
世界两大飞机制造巨头美国波音公司和欧洲空客公司均已在中国设厂布局。美国波音公司与中国的合作关系已达 45 年以上,目前在中国运营的所有民用喷气飞机中超过 50%为波音飞机,同时中国还参与了所有波音在产机型的制造,包括 737、747、767、777 和 787 梦想飞机,目前超过万架波音飞机使用了中国制造的零部件和组件。美国波音公司与中国的业务具体形式包括供应商采购、合资企业收入、运营活动、培训以及研发投资。
空客公司于 2007年 6 月 28 日与中方联合体合资成立了 A320 系列天津总装线,该总装线负责总装 A319、A320 和 A320neo 飞机。2019 年天津 A320 总装线的月产量达到 5架,2020 年初已经实现月产 6 架的目标,2021 年空客天津总装线共计完成总装并交付 53 架 A320 飞机,截至 2021 年末,欧洲空客公司已在中国总装并交付 555 架 A320 系列飞机。同时,2021 年空客天津总装线将工作范围扩展至A350 项目,并于当年 11 月宣布 A320 系列飞机总装线生产能力拓展至 A321飞机,计划于 2022 年内使其具备生产与交付 A321 飞机能力。此外,2017 年空客与深圳市政府签署了《空中客车(中国)创新中心合作备忘录》,将创新中心落户深圳,该中心是空客继在美国硅谷成立创新中心以后,在全球设立的第二家创新中心。2019 年 2 月,空客中国创新中心办公室正式启用,重点研发项目包括机上硬件、客舱体验、机上互联、智能制造及城市空中交通等领域。
2019 年,美国波音公司生产的 737MAX 机型飞机发生两起空难,造成 346人丧生,随后该机型遭全球停飞。2020 年 1 月,波音停止生产该机型。受737MAX 系列飞机停飞影响,波音 2019 年度净亏损 6.36 亿美元。2020 年 5 月美国波音公司宣布 737MAX 恢复生产,随 737MAX 禁飞令在全球范围内逐步解除,737 系列客机的交付量显著回升。2022 年 3 月 21 日,中国东航一架波音 737 飞机于广西坠毁,事故机型为 737-800(波音 737NG 系列),本次事故使波音 737 系列飞机安全性再次陷入巨大争议。
②面临同类机型竞争,C919优势相对有限
商飞C919、波音737MAX-8和空客A320neo三款飞机的综合比较:
座舱舒适性:C919的机身宽度相对更大,决定其表现能力更佳。
载客量:C919为168座位,737MAX8为175座,A320neo为189座。
发动机:320neo采用Leap1A并且可以更换为跨时代的齿轮传动PW1100G,C919采用Leap1C,而737MAX8采用Leap1B,所以,A320neo > C919 > 737MAX。
材料应用:复合材料的应用比例大致相同。
航电系统:C919的后发优势明显,采用了波音和空客的综合设计。
飞行性能:C919的起飞重量、航程和载客量均为最低。
③依托国内订单,逐步拓展亚太市场
C919目前主要依靠政府的支持,已有订单集中在国内几大航空公司和国内银行租赁公司。目前,C919已拥有累计28家客户815架订单。其中中国东方航空作为国产大飞机C919全球首家启动用户,早前曾与中国商飞公司正式签署5架C919购机合同。国航、南航、海航、川航、幸福航空、河北航空等也有意向订购。此外,中国商飞已为C919向欧洲航空安全局(EASA)提出适航申请,为潜在的出口订单做准备,并获得了该机构的受理。
三、国内民机供应链情况
(一)民机供应链特点:多采用主制造商-供应商模式
一架大型民用客机中包含数百万计的零部件,虽然全世界民用飞机整机的研发和生产 高度集中,已形成寡头垄断局面,但随着国际合作的越来越广泛,民用飞机工业形成了以整机制造商(即主制造商)为核心的主系统承包商、分系统承包商和部件供应商的产业供应链。
其结构特点是:整机制造企业集中度高,为寡头或多头垄断;直接为整机配套的机身、机翼、起落架等大结构部件供应商,以及发动机和机载系统供应商相对集中;零部件配套企业相对分散。这些特点就意味着在飞机研制时需要众多的供应商共同参与,并在交付运营期间提供相应的售后技术支持或服务保障。
“为了分散研制风险,各整机制造商,开始逐渐出售各分系统制造厂,将越来越多的研制工作份额分包出去,而自己主要控制设计、集成、市场营销等核心价值环节;越来越多地基于知识产权,而不是制造能力来控制整个民机产业的发展。”
而随着飞机主制造商的合并、重组以及业务转型,发动机及机载系统供应商一方面为适应飞机主制造商降低成本、提高竞争力的要求,进行了技术专业化和系统集成化的发展。例如,在民用发动机行业,开发了知名的民用发动机,如CFM56、V2500等。另一方面,为应对机载系统行业对系统综合能力不断提升的要求和越来越激烈的竞争环境,机载系统企业也进行了不断的兼并和重组。
机载系统设备的垄断巨头们往往拥有充分的技术储备和研发能力,拥有非常雄厚的财力和明显的规模优势,建立了完善的上下游供应链管理体系,与配套整机制造企业有着多年的合作经验,并具有良好的品牌影响力。这些巨头企业通过选用自己的产品(30%—50%)和其他供应商的产品,构成完整的系统,以集成商的身份参与到飞机级的研制中,争取到了更大的份额并实现了很强的排他性。此外,现在的民用客机机载系统设备供应商不仅仅提供产品,更重要的是提供服务。他们通过参与设计和提供产品促成飞机研制的成功,通过提供各种培训和服务共同开拓民机市场,而且这些机载系统设备供应商越来越明显地想独占民机的备件和维修业务。
通过以上对民机供应商发展趋势的分析,可以发现民机供应商已经发生了很大的变化,主要体现在以下方面:
(1)专业化的大部件供应商和系统级的集成供应商越来越多,直接为飞机主制造商提供原材料、元器件等初级供应商大幅减少;
(2)飞机主制造商直接管理的重要供应商逐渐减少,但是整个供应链在变长;
(3)大部件和机载系统供应商的实力越来越强,飞机主制造商对供应链管控力度有变弱趋势。
自2008年中国商飞公司成立以来,经过近十年的努力,中国商飞公司基本按照国际通行的主制造商供应商管理模式,构建起了自己的供应链。链条上,即有通过契约,聚合起来的全球最优秀的系统、材料、标准件供应商;又有立足国内,联合航空工业集团、航天科工集团等,通过契约、股权、行政管理等方式建立的有中国商飞公司特色的国内供应链。
同时,在新的策略下,中国商飞公司更加注重在国内的供应商布局和供应链构建,除了机体结构一如既往选择国内供应商,在系统供应商选择上,试图将更多的分包留在国内。这种考量,一方面是除于成本和管控便利的要求,一方面也是对当前中国内配套企业能力的信任,第三方面,还考虑到了国际政治因素的影响。
中国商飞的供应链布局,主要呈现出如下特点:
① 金属结构件航空工业集团配套成熟,与军机产业链共通,基本自主化生产
在机体结构设计、制造方面,经过多年的转包生产,国内航空工业各大机体供应商在金属结构制造和装配上,与国际先进水平相当,并由国内企业承担了 ARJ21 项目和 C919 项目绝大部分机体结构工作包。因此,金属结构件供应链紧紧依托国内企业进行构建。
② 复材产品,培育本土供应商同时不放弃国外货源,保证供应链安全
国内航空企业的复合材料制造技术与国际先进水平差距较大,主要体现在工艺稳定性、质量控制、过程控制等方面,一些高技术产品,如机头风挡透明件、结构防火密封件、定制轴承和复杂拉杆等依旧依靠国外供应商提供。因此复合材料产品,紧盯国际标准,由国内供应商进行持续攻关,尽早实现本土化,同时,不放弃国外货源,确保项目研制的顺利推进。
③ 打造国际化的机载系统供应链
机载系统的研制,由于系统集成度高、技术复杂性大、资本投入大,因此,全球航空制造企业,均共享一个供应商群体,ARJ21 和 C919的发动机、航电、飞控等主要机载系统也都是选择通用电气、霍尼韦尔等国外供应商。这些国外供应商也是波音、空客、庞巴迪、安博威的供应商。因此,中国商飞公司同样是按照国际惯例、国际标准打造全球化的机载系统供应链。同时,在此基础上,不断进行本土化,从空间上缩短供应链距离,降低供应链管理难度。
④ 维系稳定的材料和标准件供应链
C919 项目和 ARJ21 项目的复合材料、铝材、油漆、密封剂、紧固件等关键材料、标准件的供应商以国外为主,仅部分材料与标准件实现了本土化。这些供应商不仅仅是波音、空客、庞巴迪、安博威的供应商,甚至也是航天、汽车、船舶、火车等行业的供应商。对于这些产品,由于类型多、型号多、采购量小,价值低,当前通过精耕细作的形式,维系着较为稳定的产品供应商,并且不断深化与这些企业的合作,寻求建立更为紧密的伙伴关系,改变当前简单的采买关系。
(二)我国民机供应链构建策略:以中国商飞公司为核心,联合航空工业集团,辐射全国,面向全球
无论是新舟 60 项目,ARJ21 项目,在供应链的构建上,基本上都按照机体国内采购、系统国外采购,材料国外采购,标准件国外采购的模式开展。而在 C919 项目上,中国商飞公司对其的供应链构建的策略进行了升级,在坚持“主制造商-供应商”模式的基础上,提出了“以中国商飞公司为核心,联合航空工业集团,辐射全国,面向全球”的供应链构建理念,通过不断整合供应商资源,催化聚合供应商合力,努力建立全球供应商网络。
中国商飞公司将其装机产品供应商分为三个类别,分别是:
I类供应商:提供发动机、重要结构件、机载设备与重要机载系统件的供应商。
II类供应商:提供一般的零组件、结构定制件、锻铸件、橡胶件、扭矩螺栓、电子仪器等的供应商。
III类供应商:提供原材料(如金属薄板、厚板、棒材、型材、带材、管材、线材、胶粘剂、漆剂等)、工艺材料、标准件、接头、电子元器件(本身不具备独立实现某种功能的,如插头、插座、开关尾附件、导线等)等的供应商。
根据中国商飞官网披露,截至2022年8月,中国商飞共有I类供应商39家,II类供应商25家,III类供应商57家。
目前,中国商飞供应商以国外企业及军工央企下属单位为主,其中航空工业集团下属单位是中国飞公司供货商的核心力量,在一类、二类、三类及协作单位之中分别有16家、3家、1家和1家。其中,各大主机厂(西飞、沈飞、成飞、洪都、哈飞、昌飞)承担着C919大型客机雷达罩、机头、机身、机翼、垂尾等绝大部分机体结构件的研制工作,占大型客机机体研制95%以上的工作份额。
航天科工集团I类供应商2家,主要供应复材;III类供应商2家,主要供应紧固件。中电科集团I类供应商1家,主要供应航电系统。中国航发集团II类供应商1家,主要供应航空材料。航天科技集团III类供应商1家,主要供应钛合金紧固件。这些国内供应商又有各自的产业链进行供应,进而带动整个产业的发展。
为了促进大飞机产业国产化发展,保证供应链安全,以C919项目为契机,带动了一批合资企业的设立,通过联合开发等形式,以市场换技术、逐步掌握核心能力。
(三)我国民用航空企业区域聚集明显
1、上海:我国民用航空产业重要承载区和关键环节核心聚集区
上海已经成为了中国民用航空产业的重要聚集区和策源地。以中国商飞、中国航发商发相继落地为标志,围绕着国产大飞机、民用航空发动机的研发与总装,上海建立起了比较完善的“主制造商 + 供应商”发展模式,特别是近年来,上海还形成了若干民用产业特色园区。如张江科技园、紫竹科技园等,且各具发展特色。未来,临港大飞机产业园区将侧重总装和配套,如此一来上海已有的航空产业园与临港航空产业园区将实现良性互动,有助于进一步发挥上海产业集群作用。
目前临港新片区大飞机产业园签约项目累计已超 50个,涉及协议投资金额超 230 亿元,已覆盖飞机和发动机总装、机身部段、航空新材料、机载系统、航空物流等多个重点细分领域。
与此同时,“大飞机园”也成为了上海市首批 26个特色产业园区之一,并在机体结构件领域,集聚了中建材、上飞装备等;在复材领域,集聚了英国宇航、中复神鹰、南通复源、宇之赫、商飞复材中心等;在标准件领域,集聚了东方蓝天钛金科技等;在机载领域,集聚了辽宁美托;在工装及生产设备领域,集聚了飞宇装备、常州新创、上航机械等;在管路线缆及内饰内设领域,集聚了奥若特、重庆再升、高博等;在飞机及航材租赁领域,集聚了中航租赁、中飞租赁、恒圣凯等;在发动机配套领域,集聚了成立航空、上海烟草机械等;在产业创新平台建设领域,中国航发商发联合中航复材和南玻院共同组建了“商用航空发动机树脂基复合材料工程技术中心”,并引进了中国商飞大飞机创新谷、国家商用飞机制造工程技术研究中心、5G 创新中心等科创机构;在航空质量体系、特种工艺、适航、检验检测、知识产权等产业配套服务领域,集聚了国家民用航空发动机产业计量测试中心、埃森博、普励认证、英国皇家航空协会、紫藤等一批产业服务功能平台。
根据上海市经信委印发了《上海民用航空产业链建设三年行动计划(2022-2024年)》里面到2024年,上海民用航空产业链整体发展水平进一步增强、自主配套能力进一步提升、集群化发展态势进一步凸显、国际创新合作进一步深化,引领带动长三角民用航空产业链、供应链、价值链、创新链实现高效链接和融合发展,初步建成国际一流水平的关键技术自主高地、核心产品供给高地、科技企业集聚高地。
①产业链规模持续扩大。民用航空产业产值规模超过600亿元,产业链关键环节自主供给体系初步建立,培育10家以上科技型企业达到上市条件。
②产业链整机产品研制持续加快。推动ARJ21提升产能规模、C919加快示范运营、CR929加快研制;水陆两栖飞机、固定翼多用途飞机、旋翼式飞机加快推出新机型产品;多场景应用旋翼及复合翼无人机形成量产交付能力。
③产业链关键配套能力持续提升。民用涡扇发动机加快研制和验证,涡轴、涡桨发动机实现产业化;航电、飞控等机载系统加快研制;关键部件、先进材料、高端装备等产业链关键领域取得突破,本地配套能力达到20%以上,培育一批专精特新企业成为民用航空产业链核心供应商。
④产业链发展布局持续优化。基本构建“一核”即大飞机创新谷和大飞机产业园为核心、“两廊”即G2航空产业链走廊和G60航空科创走廊、“三基地”即大型客机制造基地、航空发动机制造基地、机载系统制造基地的民用航空产业发展布局,加快形成企业集聚化、产业集群化发展态势。
⑤产业链生态体系持续完善。以“链长制”为引领的主制造商、系统集成商、专业化供应商产业生态体系初步形成,国际合作持续开展,一批技术研发中心、国家创新中心、全球区域总部加快落地,研发、制造、服务加快数字化转型,数字设计、数字制造、数字运维全面赋能,民用航空产业链企业数字化转型率超过80%。
2、成都:大部件、航电系统聚集地,民机运营先锋
四川省是我国四大飞机制造基地之一,多年来形成了以成都飞机工业(集团)公司和成都飞机设计研究所为龙头,成都发动机集团公司、成都航空仪表公司、成都锦江机械厂、中国电子科技集团公司第十研究所、第二十九研究所、海特集团、华太公司、Snecma、国航西南公司维修基地等单位配合协作的完整的飞机设计、制造和维修工业体系。
2016 年12月1日, 四川省政府与中国商飞公司在成都举行了战略合作框架协议签署仪式。双方将围绕民用飞机研发、天府国际机场建设、重点项目园区建设、支持成都航空发展、临港经济区发展等 8 个方面深化合作,旨在将四川打造成为国内一流的民用航空产业基地,以及国产民用飞机研制生产、运营及客户服务业务的重要承载地。
① 机头
成飞民机是机头的主要制造商,承担了 ARJ21、C919机头生产制造。机头制造难度较大,为大部件。以C919机头为例,总长 6.66 米,主体为框、长桁、风挡骨架、蒙皮组成的典型的半硬壳式金属结构,包括座舱盖、前起舱、机头地板、壁板等几大组件,共涉及模块 300 多项,零件 3200 多项。机头部件复杂,处于飞机的一级气动区,多处区域处于鸟撞范围,要采用数字化可移动生产线总装,对机头的设计、制造精度和质量提出了很高的要求。
②通信导航系统
2009 年成立的中电科航电专为 C919 而生。通信导航系统相当于飞机的“耳”和“嘴”。以前,在大飞机全球分工协作中,波音、空客从未外包过航电等电子类系统和产品,“中国制造”主要集中在结构件加工生产上。C919 项目启动后,中电科航电和罗克韦尔柯林斯合作,共同成立了中电科柯林斯航空电子有限公司,自主研发了适合 C919 飞机的通信导航系统。此外,航空工业集团下属单位成都凯天也是 C919 的重要供应商。该公司提供的是大气数据加温控制器,属于航电系统的组成部分,负责为 C919 飞机大气数据系统探头加温,为空速管除冰。
③国产民机运营
2010 年 1 月 22日,中国商飞公司、四川航空集团公司、成都交通投资集团公司重组成立了成都航空有限公司(简称“成都航空”)。成都航空也是国产新支线飞机ARJ21 的全球首家用户,深度参与了 ARJ21 飞机验证、适航的全过程,培养了一批机组和乘务人员,为国产民机商业化运营积极探路。
3、西安:围绕中航西飞参与机体结构件等
陕西是我国重要的大飞机产业研发制造基地。陕西在大飞机整机、系统、发动机、材料、制造设备、电子元器件等研发设计、制造与飞机性能验证方面都形成了一定实力。在大型客机项目上,陕西参与飞机整体、飞控系统、电源系统、机轮刹车系统、试飞及中机身、外翼翼盒、前缘翼盒等六个工作包的研制;其中中航西飞主要C919飞机外翼翼盒、中机身(含中央翼)、襟翼、副翼、缝翼等部件的研制生产,是C919零部件最大的供应商之一。
在系统研发上,陕西主要从事大型客机飞控系统、电源系统的发电配电系统及飞机起落架系统设计和内饰系统中的设备、厨房装饰等设计工作。承担单位分别是西安飞行自动控制研究所、庆安公司、陕西航空电气有限责任公司与陕西燎原航空机械制造公司等。而内饰系统中的设备、厨房装饰设计则由中航西飞收购企业与江苏新美龙汽车软装有限公司共同完成。
4、哈尔滨:围绕哈飞打造金属结构件加工聚集地
哈尔滨作为国家航空产业重要的发源地,为进一步发挥产业集聚优势,现已逐步形成“一核、一带、一环多点”的航空产业布局体系,其中,一核,指全省航空制造核心区;一带,指机场沿线产业带;一环多点,指环线产业生态圈。
自2021年起,哈经开区、平房区全力推进“区厂共建”机制,分别与东安、哈飞、东轻三大厂签署了“区厂共建”协议,协调三大主机厂不定期发布配套需求,同时按“强龙头、大配套、壮集群”的思路,推动哈飞、东安外协量产品及外协工序由4年前的3000余种提高到2021年的近20000种,并且区域航空产业区内配套率提高了近10个百分点。
5、镇江:围绕民用航空产业链,积极布局材料、复材加工等
大飞机项目启动后,镇江顺势而为,借助优越的地理条件、良好的工业基础等优势,以配套大飞机生产布局航空产业,列出了有条件向 C919 飞机供应产品的镇江企业, 积极与大飞机项目实施产业对接。
目前,各产业园集聚了包括航天海鹰特种材料有限公司、航发优材高温合金有限公司、 菲舍尔航空部件有限公司、爱励铝业有限公司、江苏恒神股份有限公司、江苏锐天信息科技有限公司等在内的30 多家重点材料、复材加工骨干企业。
(四)我国民机产业自主化供应所面临的挑战
虽然,中国商飞公司的供应链已初具规模,构建起了一条可以满足需求的供应链,但在技术、管理、市场、产业链方面的引领能力还不足,要管好链条上的供应商,让供应链产生更多的增值,继而助力项目实现商业成功,仍旧面临着一些挑战。
挑战一:国际政治局势复杂,影响核心产品如发动机等的交付
机载系统、关键材料供应商以国外供应商为主,而这些国外供应商,都将受到来自于国际政治局势的影响,中国经济环境的影响和来自于波音、空客的影响。
首先,一旦国际政治形势出现变化,将直接影响到供应商所在国对我国的产品出口。比如实施出口管制,禁止向中国企业出口产品;
第二,波音、空客已经将中国商飞列为其竞争对手,必然会采取措施限制中国商飞的发展。比如利用压倒性的市场优势抢占供应商资源,建立专利技术壁垒,利用 WTO 规则限制中国商飞公司获取政府支持等方面;
第三,在全球供应链走向更加集中的趋势下,中国商飞面对的供应商规模将越来越大。如果供应商受制于本国政府或波音、空客的压力,将对中国商飞的供应链产生较大的风险。
挑战二:大飞机项目研制时间长,投入大,供应商信心不足
项目研制周期长、生产速率提升慢、更改频繁、交付数量少等因素导致供应商对中国商飞公司的项目商业成功信心动摇;同时,竞争机型在中国组装生产也冲击了中国商飞公司飞机市场的分享量,这都导致与供应商关系的稳定受到影响。
① 研发周期较长,如ARJ21 项目从 2002 年开始立项研制,2014 年取得 TC 证,2016年6月首架交付,总计超过15年的时间。C919 飞机虽可借鉴 ARJ21的经验,但是采用很多新研技术,中国商飞公司也承担了较多的系统集成验证工作,取证花费时间仍旧不小。
② 订单量少导致部分供应商自身供应链较难维持,或盈利不足
截止目前,C919共获取28家客户、815架订单,虽然订单数量尚可,但实际稳定交付还需要一段时间。如后续订单量不及预期将直接影响供应商的生产安排和向次级供应商的采购,进而影响项目供应链。
其次,民机制造业商业模式是通过飞机交付运营后提供售后服务、卖备件来回收项目研制经费和盈利。而对于绝大多数机载系统供应商,只有飞机大批量投入运营,他们才能靠航线运营的服务和备件销售来盈利。
挑战三:C919不可避免的面对波音及空客的直接竞争
空客 A320 在天津组装,波音在舟山建立 B737 完工中心,近年来,波音和空客纷纷加大了国内总装交付的能力,竞争机型在中国组装和生产也会对中国商飞公司项目的分享市场,从而产生不利影响。
四、民机产业链及价值链拆分
大飞机产业是复杂产品系统产业的典型代表。一架大飞机由数百万个独立的部件组成,需要来自全球上百家供应商的共同协作。大飞机产业的水平代表着一个国家的科技和制造业实力, 是一个国家综合国力的体现。
大飞机产业价值链包括研发设计、原材料供应、零部件制造、整机装配、售后服务等一系列环节,呈现两头高、中间低的分布。其中大飞机产业链上游的研发设计、发动机制造、关键零部件制造、新材料研制等环节囊括了大飞机产业链中最核心的技术,具有资本和技术双重密集的特点,占有较高的附加值;大飞机产业链中游的一般零部件制造、整机组装环节具有较明显的劳动密集型特点,附加值较低;大飞机产业链下游的营销、售后服务属于管理和信息密集型,并从属于上游的技术密集型环节,也具有较高的附加值。
进一步分解大飞机制造环节,可分为机体、发动机、机载设备、材料及标准件四个主要部分,前三个部分技术难度较高,价值占比也更高。一般而言,机体、发动机和机载设备作为高技术模块,其价值占比分别可以达到 25%以上;材料及标准件技术难度相对较小,价值占比在 15%左右。需注意的是,虽然材料及标准件的总体技术和价值占比不高,尤其是电线电缆、电器通用器件等产品的市场竞争较大,但其中的新材料仍在大飞机产业中具有重要地位。例如,特种合金等特殊原材料的生产和供应仍处于寡头垄断状态,而一般原材料的生产和供应则竞争较强。
(一)材料:大飞机引领先进材料发展
材料是飞机制造的物质基础,一定程度上决定了飞机机体结构的制造成本,对商用飞机取得市场成功极其重要。先进材料的应用是航空技术发展和进步的最重要推动力之一。中国大飞机经过十余年探索,已经建立了民机材料的“科学评价体系”,规划了“民机材料应用技术路径”。通过大飞机对先进材料的需求牵引和产业带动,一定可以显著提升中国先进材料的性能、生产装备和工业化水平的国际竞争力。
材料对商用飞机取得市场成功极其重要。首先,先进材料的应用是航空技术发展和进步的最重要推动力之一。成本方面,材料是飞机制造的物质基础,一定程度上决定了飞机机体结构的制造成本。供应链方面,材料是商用飞机“供应链保障”上的一个重要环节。
商用飞机发展目标围绕“更安全、更经济、更舒适、更环保”开展设计,提出了“减重、减阻、减排”的目标设计。对材料而言,也提出了“轻量化、高可靠、长寿命、高效能、绿色环保”,飞机材料需要满足以下五个方面原则。
① 性能优先原则:满足材料规范要求和飞机设计要求。
② 先进性原则:材料更轻、更强、耐久性好。
③ 成熟性原则:材料生产厂商需要具有民机使用经验,能够生产工艺固化并规模化生产,提供性能稳定、采购来源稳定的产品。
④ 经济性原则:满足材料成本低、供货周期灵活。
⑤ 环保性原则:满足环保要求,采用水性材料、不重金属等绿色可回收要求。
“一代飞机、一代材料”。民用飞机的材料发展经历了五次跨时代的发展。由于工业水平有限,以莱特兄弟为代表的第一代飞机采用木制的梁条、翼肋、机翼包裹帆布,利用钢索固定维持机身的刚度,例如第一次世界大战的绝大部分飞机。随着工业发展及结构设计方法认知,结构设计仅以材料静强度试验为准则,第二代飞机采用铝合金、钢材等作为主结构。为了减轻机体重量并提升飞机性能,第三代飞机机体结构除了铝合金、钢材等材料外,新增了钛合金;而第四代飞机机体主结构采用了轻质铝合金、钛合金作为主承力材料,非主承力结构上选取少量的复合材料;第五代飞机采用了更为先进的复合材料、钛合金及部分铝合金。
随着飞机材料要求越来越高,机身主结构材料向安全可靠、轻量化、强韧化、经济环保方向发展,同时材料的更新换代也驱动了航空飞行器在飞行速度、可靠性、低成本、高效率和设计空间最大化等方面的转型升级,是航空业发展和进步的基础。
1、大飞机材料使用情况
面向全球化、市场化和创新型的材料技术选用和开发,针对ARJ21和C919两款飞机,飞机材料共计选用金属材料100余种、非金属材料200余种、标准件数千规格。同时,选材中体现了成熟性和先进性的结合,以C919大型客机为例,在中央翼、机翼、机身等主承力部段上使用了经ARJ21飞机成功验证的铝合金等成熟材料,在尾翼、后机身和襟缝翼上使用了复合材料,特别是在尾翼盒段和后机身前段上使用了国外先进的第三代中模高强碳纤维复合材料,在机身蒙皮和长桁结构中使用了第三代铝锂合金。
2、铝合金:用量最大、占比超过60%
铝锂合金。国产大飞机C919机身总重量约42.1吨,机体使用量最大的是高性能铝合金材料,约占总重量的65%。而且,C919客机大规模采用了第三代铝锂合金,在同等承载的条件下,比常规铝合金还要轻5%以上,因此实现了比波音737、空客A320等同座级机型减重5%-10%的目标。截止目前,铝合金仍然是使用量最多的航空材料。
① 2XXX系合金
2XXX系铝合金是最早应用在航空航天领域的可热处理强化铝合金,主要应用于机身蒙皮、机翼下蒙皮、机身框、肋等结构件。我国航空用铝合金经历了仿制和自行研制的发展阶段,研制出了2024、2124、2A11、2014、2214、2017A、2618A等典型合金,国产第三代2XXX系高纯铝合金已实现批量供货,且已批量装机使用。
②7XXX系合金
7XXX系合金主要包括7075型、7050型、7049型等,室温静强度、断裂韧性、抗应力腐蚀性能是选材重点考虑指标。国内航空航天用超高强铝合金的发展,以仿制国外成熟合金为主,自主开发的合金较少。
ARJ-21采用的主要铝合金对应牌号及使用位置,如下表所示:
③铝锂合金
含锂的铝合金统称为铝锂合金,其应用方向是取代2219、2024、7075等常规铝合金,能使构件减重10%—20%,刚度提高15%—20%。鉴于铝锂合金材料具有的优良性能,已在飞机上得到使用或试用,主要用于机身框架、垂直安定面、襟翼翼肋、进气道唇口、整流罩、油箱、舱门等。但是铝锂合金的成分较为复杂,在成分、工艺和性能控制等方面较难掌握,因此美国生产的飞机很少用到这种材料。
航空工业集团旗下洪都航空承担了C919前机身和中后机身的研制工作。为了将铝锂合金较好地应用在机身上,洪都建设了近 20万㎡的大部件装配厂房、钣金加工厂房,引进了大型钣金加工设备、数控加工设备和装配生产线,以及全球第 2台“蒙皮镜像铣”设备。在C919大型客机前机身段的研制过程中,洪都航空攻克了铝锂合金蒙皮喷丸强化、铝锂合金型材滚弯成形制造、蒙皮镜像铣切加工、铝锂合金型材热压下陷制造、铝锂合金蒙皮喷丸校形等关键技术。2014年 5月,洪都航空首次采用第 3代铝锂合金材料制造的C919大型客机前机身大部段顺利下线。该部段包括了前段客舱、前货舱和再循环风扇舱,包含1600多项零件,涉及到了近2000项工装。这也是国内民机上首次在机身上采用铝锂合金材料。
C919的前机身、中后机身、中机身等 部件,如蒙皮、长桁、地板梁、座椅滑轨、边界梁、客舱地板支撑立柱、货舱中央纵向支撑梁等零件采用了铝锂合金,占全机机体结构材料用量的7.66%,铝锂合金共减重约150kg,减重比例占7.4 %。
截至2018年10月,世界范围内只有美国、俄罗斯、法国、中国建立了铝锂合金熔炼—铸造—加工的完整生产体系。全球只要少数工厂能生产铝锂合金轧制材、铝锂合金挤压材及铝锂合金锻件,我国的西南铝业集团有限公司在列 。美国铝业公司是全球铝锂合金的产能最大的企业,产量约占全球的55%,俄罗斯联合铝业公司的产量约占25%,其余企业产量约占20%。
我国铝锂合金的主体为西南铝业集团。2000年,西南铝业集团有限公司从俄罗斯引进铝锂合金真空熔炼炉及铸造设备,可以小批量生产铝锂合金板材、型材和锻件。2012年1月,西南铝业集团有限公司成功试制了用于国产大飞机专用的2099合金,填补了此前我国不能生产多组元、高合金化铝锂合金的空白,提升了我国航空航天所需配套材料的自主研发和保障能力。
3、钛合金:轻量化用材,占比约为9%
钛合金具有密度低、比强度高、使用温度范围宽(最低使用温度-269℃,最高使用温度 600℃)、耐腐蚀、低阻尼、无磁性和可焊等诸多优点,是航空航天飞行器轻量化和提高综合性能的最佳用材,其应用水平是体现飞行器先进程度的一个重要方面。钛合金与复合材料具有很好的相容性,先进复合材料在民用飞机上用量的逐渐增加,也带动了钛合金在民用飞机上的用量不断增加。
钛合金广泛的应用于飞机结构件(如蒙皮、管材零件、紧固件、各种钣金件和承力构件等)和发动机(如压气盘、静叶片、动叶片、机壳、燃烧室外壳、排气机构外壳、中心体、喷气管、压气机叶片、轮盘和机匣等零件)等部位。
作为飞机机体结构和飞机发动机的主要结构材料之一,钛合金的应用水平是衡量飞机选材先进程度的重要标志之一,是影响飞机战术性能的一个重要方面。例如,作为飞机机体结构和飞机发动机的主要结构材料之一,钛合金市场的应用水平是衡量飞机选材先进程度的重要标志之一,是影响飞机战术性能的一个重要方面。空中客车的钛用量已从A340的4.5%增至A320的6%,而A380中用钛量占总重量的10%,单机用钛材约60吨;美国波音 777客机用钛量占总重量的7-8%。
为了降低飞机的质量,提升飞机的经济性,C919大型客机广泛采用钛合金材料,用量达到 9.3%。
尽管近年来我国钛合金材料的研究工作已取得了显著的进展,但与欧美等发达国家相比,在钛合金产品的设计、制造、加工、装备、表面处理、工艺水平等方面仍存在一些差距。国外的主要厂商有日本东邦钛公司、美国钛金属公司、俄罗斯VSMPO-AVISMA等。国内军工领域的钛合金厂商主要包括宝钛股份、西部材料、西部超导、金天钛业等。
4、复合材料:减重用材,占比约为12%
飞机上使用的复合材料主要是碳纤维增强树脂基复合材料,具有比强度高、比模量高、抗疲劳性优良、隐身性好、耐腐蚀等一系列优点。采用复合材料,可以明显减轻飞机的结构质量,提高飞机的综合性能。碳纤维复合材料不仅应用于机身,也逐渐成为喷气飞机发动机、涡轮发动机、涡轮的主要结构材料。此外,飞机的抗氧化碳-碳鼻锥帽和机翼前缘、超音速飞机的刹车片等都使用碳纤维复合材料。航空器对于减重有强烈的需求,商用飞机每减重一公斤,一年就能节约3000美元的燃料。
空客公司A380客机的碳纤维 15%,波音B787客机的复合材料用量达到了50%,机身和机翼部位都使用了复合材料,机体蒙皮结构几乎全是复合材料。最新的空客A350XWB飞机,复合材料的占结构质量的 53% 。
中国商飞在 C919 的设计中也选用了复合材料。其应用范围涵盖方向舵等次承力结构和飞机平尾等主承力结构,主要包括雷达罩、机翼前后缘、活动翼面、翼梢小翼、翼身整流罩、后机身、尾翼等部件,用量达到机体结构重量的 11.5%。其中,尾翼主盒段和后机身前段使用了先进的第三代中模高强碳纤维复合材料,主承力结构、高温区、增压区使用复合材料在国内民用飞机研制中也属首次。
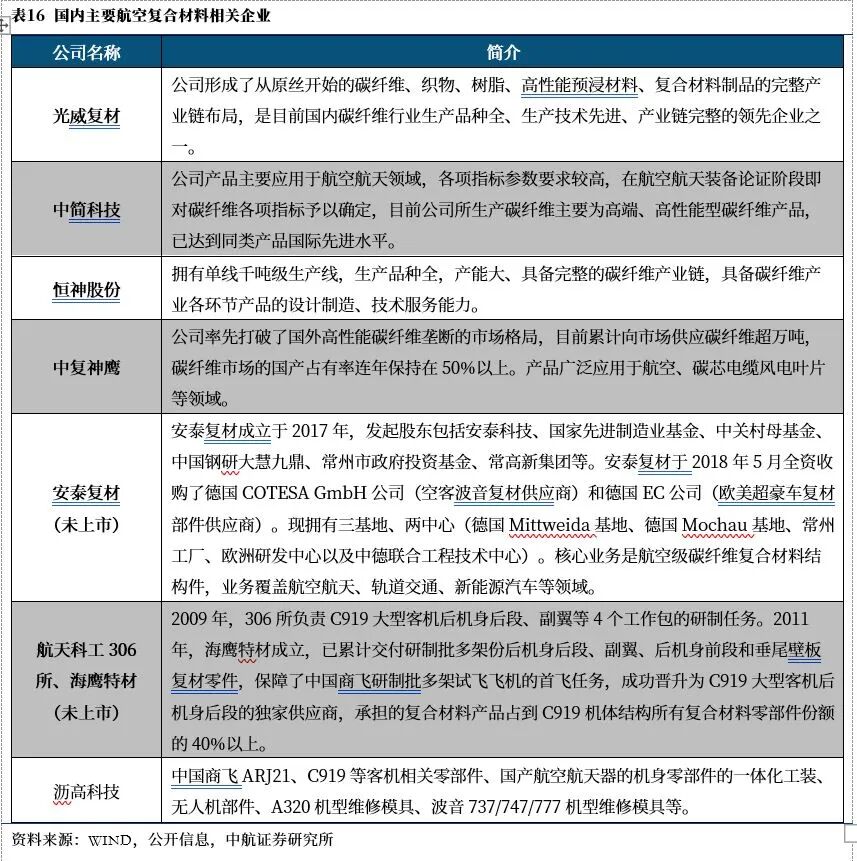
在碳纤维及应用领域,我国核心企业主要有光威复材、中简科技、江苏恒神、中复神鹰、海鹰特材、安泰复材等。
(二)金属结构件:与军机产业链配合,自主化率较高
1、航空工业集团及其下属单位主导
一般而言,大飞机主要由机体、动力系统(发动机)、航电系统以及机电系统组成。而飞机的机体结构通常由机翼、机身、尾翼和起落架组成,如果飞机的发动机不在机身内,那么发动机短舱也属于机体结构的一部分。作为复杂产品系统产业的典型代表,一架大飞机由数百万个独立的部件组成。
目前商飞沿革与采用了波音与空客公司供应链布局模式,机体结构由主制造商与供应商尽心协同设计并确定设计与工艺分离面,再进一步从分离界面将机体结构工作包分割交由不同的供应商进行协同优化设计、原材料采购等并行制造工作。机体结构主要包括机头、前机身、中机身 ( 含中央翼 )、中后机身、后机身、外翼、垂尾、平尾、活动面等部段,价值约占飞机总价值的30%-35%。
机体结构制造部分目前国内集中为西飞、沈飞、成飞、哈飞、洪都、637 所、昌飞、航天航鹰和西子航空等九家主要供应商,上述企业受益于波音空客的全球供应链战略,通过长期的合作和转包生产都已经初步具备研发,设计生产机体结构部件的能力。总体来看,机体结构生产制造过程相对分散,其中,航空工业集团下属公司承担了绝大部分的工作,例如:
航空工业成飞民机公司是目前C919唯一机头供应商,机头为多曲面结构,设计精度要求高,制造难度大;航空工业西飞公司作为最大的机体结构件供应商,承担中机身(含中央翼)、外翼翼盒及前缘缝翼、后缘襟翼、副翼、扰流板等6个工作包的研制工作,任务量在整个机体结构中占比约50%;航空工业洪都承担了前机身、中后机身的研制;航空工业沈飞民机公司承担后机身、垂尾、发动机吊挂、APU舱门的研制;航空工业昌飞公司承担前缘缝翼与后缘襟翼的研制;航空工业哈飞公司承担垂尾、前起舱门、主起舱门、翼身整流罩的研制;雷达罩的研制工作由航空工业特种所承担。
上述机体结构供应商与主制造商中国商飞之间既有合作关系,在技术上又存在着一定的竞争关系,在此情况下,为进一步提升C919机体结构部分制造与装配效率与质量,提升供应链弹性,成飞民机、沈飞民机等供应商与中国商飞上海飞机设计研究院(以下简称“上飞院”),围绕C919机体结构设计、制造等业务研制需求,同时根据各自主要负责的机体结构部分,开展全面合作,目前已共同建设了包括中国商飞上飞院(沈阳)机体设计中心、中国商飞上飞院(南昌)机体设计中心、中国商飞上飞院(成都)机头设计中心等在内的多个机体部段的设计和生产基地。
2、体系内企业为主,民营企业形成有效补充
西飞、成飞民机、沈飞民机等作为大飞机机体制造一级供应商,主要定位于机体大部件部段的制造、装配,而零部件、标准件等产品则主要交由二级供应商承制,目前二级供应商主要集中在民营企业,在这一层级中,西飞、成飞民机、沈飞民机则充当链长位置,整合其所处区域优质民营配套企业,一/二级供应商协同生产,进一步提升生产制造效率。
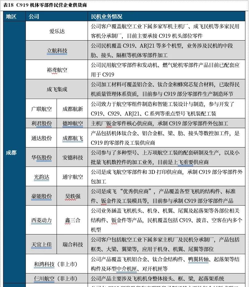
现阶段,以成都、西安地区为首,通过组建相关航空产业园区,精准对接引进优质民营企业入园,以实现最大限度聚集和利用民营企业资源。
其中:西安航空基地作为西安航空产业的主要板块,与商飞公司在技术支持、配套合作等方面也有着深厚合作基础,目前已经引入了包括驰达飞机、兴航航空、康铖机械、卓锐航空、泽达航空等航空零部件加工企业。目前西安航空基地为C919、ARJ21等机型单架份均提供超过1000项零组件供应。
成都市作为国内重要的航空整机产业基地、国际民机大部件研制生产基地,目前下设包括青羊区、新都区等在内的多个航空产业园区,其中,青羊区依托成飞民机公司、中国商飞上飞院(成都)机头设计中心等核心平台,承接C919客机机头系统集成研制、新研机型机头研制和CR929分包任务。新都区专注于构建航空柔性机加、智能钣金、数字化装配、航空工艺装备四大制造基地,目前已引入包括爱乐达、德坤航空、成都航飞、立航科技、成都航新等在内的多家航空零部件加工企业。
(三)机电系统:合作引进先进技术,国产化进程加速推进
机电系统是大飞机中最复杂和庞大的系统之一,是大飞机运行的重要保障。机电系统包括燃油系统、机轮刹车系统、防护救生系统和所有二次能源(电能、气压能、液压能和机械能)等,几乎囊括了飞机上除发动机、航电系统以外的所有系统。
根据2015年《世界航空指南》产品分类统计和估算,全球民用飞机机体、发动机及其结构部件制造商超过500家,航空机电设备制造商超过1270家。航空机电系统作为飞机二次能源的主要载体,对系统化的解决方案要求较高。国外航空机电产品配套趋势向系统集成模块供应方面发展,在系统集成、研发能力及供应商方面都较国内有较大优势。
美国在航空机电系统的综合技术研究方面最为前列,从20世纪80年代开始美国就制定了一个系统的机电综合研究方案,美国汉胜公司在电源和环控系统的研究经费每年不少于13亿人民币。美国的机电综合系统核心理念是进行综合性的控制,让机电系统的各个部分进行协调操作。机电综合系统可以同时享用机电系统的硬件设备性能,进行有效的信息共享,又可与飞控系统、推进控制系统、航空电子系统等系统进行融合,让信息融合的更加密切。
目前全球中高端航空机电系统主要以美国、加拿大及德国等地的生产企业为主。
美国航空机电公司主要包括霍尼韦尔、联合技术、GE航空、罗克韦尔·柯林斯、德事隆集团等;德国航空机电公司包括欧洲直升机公司和德国利勃海尔;英国航空机电公司包括BAE系统公司和美捷特公司。
目前我国机电系统的发展与国外产品存在着较大差距,机电生产企业相对分散、规模较小、缺乏核心竞争力,同发动机一样也制约我国大飞机完全国产化的技术瓶颈。但是,伴随以航空工业集团为首的国内企业通过合资模式、项目合作等方式快速追赶,我国航空机电产业经过发展也取得一定进步,系统化、标准化的航空机电配套体系初步形成,机电系统的国产化比例有望进一步提升。具体来看:
航空工业机载公司作为参与主体,下属包括航空工业电源、南京机电等在内的多家研究院所,与多家国外合资供应商通过建设合资公司等形式,在共同进行产品研发的基础上,进一步将合作领域扩展到整个工业过程,包括引进全套先进的管理体系等,其中:
① 航空工业电源与美国汉胜合作成立西安中航汉胜航空电力有限公司,是目前C919一级供应商,承担电源系统产品的研发和制造任务;
② 航空工业南京机电与派克宇航于2013年签约并组建了南京航鹏航空系统装备有限公司,主要负责C919燃油、油箱惰化和液压系统的研制生产;
③ 航空工业南京机电也作为利勃海尔的二级供应商间接参与到C919的综合空气管理系统;
中国商飞也秉持“力促开放合作、团结外部力量”的核心理念,通过与美国赛峰、美国伊顿等国外企业合作,成立上海赛飞航空及伊顿上飞航空,分别承担C919电气线路互联系统和液压/燃油惰化系统管路,其中伊顿上飞是中国商飞合资合作的第一家公司,标志着C919大型客机项目国际合作迈出重要步伐。
(四)航电系统:合资企业优势互补,核心系统自主化布局
航电系统是现代航空的重要组成部分,是飞机作战能力的主要保障,主要包括通信系统、导航系统、显示系统、飞行控制系统、防撞系统、气象雷达系统和飞机管理系统等,在军用机中还有战术任务系统、雷达空中、声纳、光电系统、电子预警电子支援等。目前航电系统正向着综合化、信息化、模块化的方向发展,综合化的航电系统能够压缩航空电子系统的体积和重量,减轻飞行员的工作负担。今后由大数据驱动的人工智能将被引入到飞机设计制造和运营过程中,更安全和更可靠的空地互联技术将是未来的发展方向。现在电子飞行包、机组便携电子设备已经进入飞机,在未来互联技术将把运营中心、飞机健康监控、机务与工程和零备件供应商等环节打通,实现机组排班、飞机排班、机务协调等流程的全程数字化,提高航空公司的运营效率。
“一代飞机,三代航电”,可以看出航电系统更新换代的速度要远超过飞机整机系统。从全球的市场格局来看,航电产品由于涉及分系统和较多的部件产品,相应的配套商较多而系统集成商相对集中。国外航电设备主要供应商包括Rockwell、Honeywell、Raytheon、Northrop Grumman。当前我国民机基本依赖于进口,航电系统基本也为进口品牌。以C919系列为代表的国产飞机产业的发展正在拉动国产航电系统的发展。
总体来看,我国在推进C919研制的过程中,中国商飞在航电系统上选择了自主设计与集成,主要是通过以航空工业集团与电科集团为首的军工央企与美国GE、美国柯林斯等在内的全球主要航电系统供应商成立合资公司的形式,几乎对所有核心系统都进行了自主化布局。
此次C919航电系统的自主设计与集成,也是对主制造商能力的重大挑战。在此之前,世界上只有波音和空客这两家行业巨头具备对全机航电系统进行集成的能力。
航空工业机载公司作为一大参与主体,通过下属科研院所与合资供应商“联合攻关”+部分自主研发独立承制,进一步积累相关研制研发经验,其中:
① 航空工业机载公司与上海市人民政府牵头组建的中航民用航空电子有限公司通过与美国GE各自出资50%组建的中航通用电气民用航电系统有限责任公司,即昂际航电目前是C919一级供应商,被寄予承担我国民航航电系统国产化起步的任务,现阶段主要承担包括C919项目中IMA航电系统、综合显示系统、飞行管理系统、机载维护和飞行记录系统在内的3个大包和5个子系统,大约为C919航电系统中一半的工作量,是最核心的“神经中枢”;
② 航空工业自控所与美国霍尼韦尔、美国派克成立鸿翔飞控与鹏翔飞控两家合资公司,分别合作开展飞控系统控制器与飞控电子的研发生产;
③ 航空工业雷达所通过与美国柯林斯合作成立雷华柯林斯,主要为C919提供综合监视系统;
④ 航空工业上电所作为C919国内唯一提供完整系统的一级供应商,主要承接了驾驶舱显示系统及网络交换机的研制任务;
⑤ 航空工业测控所作为一级供应商,目前独立承担了C919飞机3个工作包,分别是驾驶舱信息系统及视频监视系统、客舱核心系统和客舱娱乐系统。
电科航电是中国电科集团以国家启动大型客机项目为契机,整合中国电科优势资源,联合 10 所、20 所、41 所、54 所、28 所、14 所、32 所 7 家下属单位,与四川省以及成都市共同出资组建,专门从事民用航空电子领域系统及设备的系统设计、集成开发、产品研发和维修服务的企业。公司以“民机航电立业+通用航空强企”为发展战略。
目前电科航电分别与美国柯林斯、法国泰雷兹合作组建了中电科柯林斯航空电子有限公司及中电科泰雷兹航空电子有限公司,两家合资企业分别承担了C919通信导航系统与客舱娱乐系统的研发生产工作。
目前,C919航电系统产品的国产化不仅实现了零的突破,国产系统和设备的装机比例更是达到了近70%。伴随着C919航电系统项目的研发攻关进度持续推进,将进一步推动我国机载航电系统核心能力的建立及自主可控能力的提升,为保障国产民用飞机型号研制打下了坚实的基础。
(五)动力系统:取得了一些成果,但仍需要时间
航空发动机是飞机的心脏,直接影响着飞机的性能、可靠性和经济性能。民用航空发动机的使用期限要求在1万小时以上,所有使用材料的组织和性能必须保持长时间的稳定。目前世界航空的发动机市场发展成熟,生产公司主要包括罗罗RR、通用航空GE、普惠P&W、国际航空发动机公司IAE等,市场格局相对稳定。
由于历史原因,我国的航空发动机产业长期以军用领域为重点,民用航空发动机几乎为一片空白,国产大飞机发动机“CJ1000A”仍在研制路上。国内巨大的民用航空发动机市场全部被国外产品垄断,即使国内研制的民用机型,也只能选用国外的发动机。
其中,C919的发动机采用CFM国际的LEAP-1C发动机;新舟60采用的是加拿大普惠公司的PW127J涡浆发动机;ARJ21采用的是GE公司的CF34-10A发动机。
大飞机工程的实施为我国大涵道比涡扇发动机的研制带来了历史机遇。
首先,大飞机工程将为国产大涵道比涡扇发动机带来基本的需求保障;其次,大飞机工程为国内航空发动机企业的国际合作创造了有利条件;最后,大飞机工程为国产大涵道比涡扇发动机的研制带来前所未有的关注和支持。国务院在批准大飞机工程立项的同时就明确了开展国产大飞机发动机研制。
中国航发商发的国产民用发动机共规划了三个产品系列为中国商飞产品配套 :
一是160座窄体客机发动机“长江”1000,配装C919大型客机 ;
二是280座宽体客机发动机“长江”2000,配装CR929宽体客机;
三是110-130座的新支线发动机“长江”500,配装ARJ21支线客机的改进型。
目前我国自研的CJ1000A(长江系列之一)发动机与计划替代的、C919选用动力Leap-1C(与CFM56-5B2同为CFM国际公司产品)推力均为13600daN、涵道比10—11。
2013 年 1 月,“长江”1000AX 验证机通过概念设计评审 ;2016年7月,“长江”1000AX验证机通过初步设计评审,正式转入详细设计阶段 ;2017 年 12 月,“长江”1000A 发动机项目通过了概念设计评审,转入初步设计阶段,标志着我国大型客机动力装置从技术验证全面转入工程研制,整个项目正按计划有序推进。“长江”2000 发动机正在进行关键技术攻关和技术验证,并取得阶段性成果。长江系列的研制进展良好,但尚未有成熟的型号可供使用。
五、国产大飞机需求分析及市场空间测算
(一)特色国情,支持国产大飞机发展
① 政府扶持与政策支持
集中力量办大事,大飞机产业获得国家强大的经济和政策支持,是其他竞争对手无法比拟的优势。航空制造业产业链复杂、产品研发周期长、资金密集,需要获得政府的全方位支持:产业补贴、税收优惠;政府采购,利用行政权力干预销售,保护本国市场支持其市场发育;低息贷款、提供出口信贷等金融扶持政策等。
②国内大飞机市场成长迅速
2021年珠海航展,中国商飞发布了《中国商飞公司市场预测年报(2021-2040)》,对未来20年全球和中国的商用飞机市场做出的分析预测,预计未来二十年全球将有超过41429架新机交付,价值约6.1万亿美元(以2020年目录价格为基础),用于替代和支持机队的发展。到2040年,预计全球客机机队规模将达到45,397架。根据中国GDP年均增长速度预测,未来二十年,中国航空市场将接收50座级以上客机9084架,价值约1.4万亿美元(以2020年目录价格为基础)。其中50座级以上涡扇支线客机953架,120座级以上单通道喷气客机6295架,250座级以上双通道喷气客机1836架。到2040年,中国的机队规模将达到9957架,占全球客机机队比例22%,成为全球最大的单一航空市场。
③后期维护成本较低,提升本土航空公司盈利水平
大飞机关键技术不断本土化,随着国产发动机以及其他关键零部件相关技术的突破,国产大飞机的价格优势将逐步凸显;国产大飞机可降低本土航空公司运营以及后期维护成本,有效提升其运营效率和盈利水平。长期来看,较低的后期维护成本,对本土航空公司具有较大吸引力。
④波音737系列事故频出,安全性受到质疑
2019年,美国波音公司生产的737MAX机型飞机发生两起空难,造成346人丧生,随后该机型遭全球停飞。2020 年1月,波音停止生产该机型。受737MAX系列飞机停飞影响,波音2019年度净亏损 6.36 亿美元。2020年5月美国波音公司宣布737MAX恢复生产,随737MAX 禁飞令在全球范围内逐步解除,737 系列客机的交付量显著回升。2022年3月21日,中国东航一架波音737飞机于广西坠毁,事故机型为737-800(波音 737NG 系列),本次事故使波音737系列飞机安全性再次陷入巨大争议。
(二)随着疫情缓解、民航逐步复苏
民用飞机制造业具有极强的周期性,其影响因素主要包括GDP增速、运量增量、航空公司获利水平、飞机更替以及机场发展情况等。2021年受益于疫情的良好控制与上年度基数偏低等因素影响,我国GDP名义增速为12.8%,实际增速为8.1%,两年平均增长5.1%,但受国内疫情散发与部门地区临时封城等因素影响,各航司整体收入规模与盈利水平仍未恢复至疫情前水平。
2021年,新冠肺炎疫情对民航运输生产影响仍旧持续,国内虽然有所恢复,由于国外并未放开,港澳台航线及国际航线完成旅客运输量大大降低。
2021年,全行业完成旅客运输量44055.74万人次,比上年增长5.5%。国内航线完成旅客运输量43908.02万人次,比上年增长7.6%,其中,港澳台航线完成59.25万人次,比上年下降38.4%;国际航线完成旅客运输量147.72万人次,比上年下降84.6%。
得益于国内较好的防疫措施,2021年货邮运输量已恢复至疫情前水平。2021年,全行业完成货邮运输量731.84万吨,比上年增长8.2%。国内航线完成货邮运输量465.14万吨,比上年增长2.6%,其中,港澳台航线完成18.99万吨,比上年增长8.0%;国际航线完成货邮运输量266.70万吨,比上年增长19.6%。
从运输效率来看,2021年也有所提升。2021年,全行业在册运输飞机平均日利用率为6.62小时,比上年增加0.13小时。其中,大中型飞机平均日利用率为6.77小时,比上年增加0.16小时;小型飞机平均日利用率为3.78小时,比上年减少0.36小时。截至2021年底,民航全行业运输飞机期末在册架数4054架,比上年底增加151架;其中增加较多的主要为窄体飞机。
(三)首架交付在即,市场空间逐步打开
经过多年的发展和蓄力,民用航空从产品研制到批量交付,正式进入发展提速关键期。2022年8月1日,国产大型客机C919完成取证试飞。完成取证试飞是一个重要节点,是指试验机型完成了所有试飞的规定动作,也是获取适航证的必要条件。目前,距离国产大型客机C919正式进行商业运营距离已经不远,国产大飞机C919预计2022年完成首架交付。
根据中国商飞公司发布的预测年报,2020年—2039年,预计交付40664架飞机,对应价值59610亿美元;其中较多的为单通道喷气客机,预计交付29127架,对应价值34350亿美元。
根据中国商飞官网,C919已经拥有了累计28家客户815架订单。同时,根据中国东航5月披露公告, C919单价为6.53亿元人民币/架。
飞机制造过程非常复杂,交付速度受到全产业供应链的制约,同时也在持续的改进和调整,我们认为至2025年之前,C919的生产能力将逐步爬升,预计2022年—2025年将交付41—68架C919,对应价值量约为267.73—444.04亿元。进入十五五,C919有望进入提速交付的阶段,我们假设每年平均产能为50—70架,十五五期间合计交付250—350架,则对应市场空间约为1632.5亿元—2285.5亿元。
预计2030—2040年,随着全产业链的逐步成熟,飞机运营、配套维修能力的完善,市占率逐步提升,国产大飞机也有望迎来的黄金时期。
六、投资方向
(一)直接受益的机体结构制造企业
在当前的国产民机研制过程中,航空工业集团主要参与机械制造环节,如C919的雷达罩、机头、机身、机翼、垂尾等机体结构件的研制工作,占大型客机机体90%以上。
一方面我们可以重点关注中航西飞、成飞民机、沈飞民机等;另一方面,随着小核心、大协作的推进,越来越多的民营企业通过与前述企业配套,间接参与至民机的机体结构制造中。
(二)国产化提升空间较大的领域:材料、航电等
长期看,研制和发展大飞机,可以带动新材料、发动机、电子信息、自动控制、计算机等领域关键技术的群体突破,拉动众多高技术产业发展,推动我国整个工业体系技术创新,加快产业转型升级。我们认为,长期的投资机会在于国产化提升空间较大的领域,如航电系统、机电系统、动力系统等,通过吸收转化国外先进技术及自主研发,伴随着国产大飞机产业的成长和壮大,在这些领域国内会诞生一批具有国际先进水平的优秀公司。
此外,一代飞机、一代材料;大型客机材料研制是大型飞机重大专项的重要组成部分。通过开展大型客机材料研制,按照民用飞机适航要求建立民机材料研制和应用程序,逐步形成民机材料的研制及应用体系,走出一条国产材料应用于民机的道路,对大型客 机关键材料立足国内、面向国际、实现自主保障并带动国内材料产业发展及升级换代具有重要意义。
(三)具有零部件技术优势的民营企业
C919当前的供应商集中在外企和国企,民营企业较少,参与形式也主要以同外资合作为主,例如,杭州西子航空承接C919应急发电机舱门(RAT门)和辅助动力装置门(APU门)的研制工作;江苏彤明公司与美国捷科合资承接C919照明系统研制;博云新材同霍尼韦尔成立合资公司为C919提供刹车系统等。不过,随着国产化率的逐步提升,必将培育出一批具有技术优势的优秀民企,助力我国高端制造业整体发展。
张超(证券执业证书号:S0640519070001),中航证券军工行业首席分析师,毕业于清华大学精仪系,空军装备部门服役八年,有一线飞行部队航空保障经验,后在空装某部从事总体论证工作,熟悉飞机、雷达、导弹、卫星等空、天、海相关领域,熟悉武器装备科研生产体系及国内外军工产业和政策变化;2016-2018年新财富第一团队核心成员,2016-2018年水晶球第一团队核心成员。
zhangchao@avicsec.com
方晓明(证券执业证书号:S0640120120034),中航证券研究所军工行业研究员,清华大学工程力学与航天航空专业学士、经济学专业双学士,航天航空学院飞行器设计专业硕士;具备两年军工行业股权投资经验;2020年12月加入中航证券,关注航空航发领域。
fangxm@avicsec.com
证券研究报告名称:《中国大飞机深度报告: 中国民机大时代开启》
对外发布时间:2022年10月17日
航空报国
航空强国
○