2022年第三季度,福田区建设安全委员会组织各成员单位对全区各类建筑工地安全文明施工履职情况进行评价,根据现场检查、专家审核、官网公示环节评选出9个安全文明施工示范工地及6个安全文明施工重点督办工地。福田区建设安全委员会作为全区建设安全统筹协调管理部门,汇集住建、水务、交通、城管多行业主管部门力量,持续开展福田区全行业、全领域建筑工地安全评价工作,以“横向到边、纵向到底”的管理机制和零容忍的手段,守牢建筑施工安全底线。
2022年第三季度
安全文明施工示范工地(红榜)
点击图片可放大查看
2022年第三季度
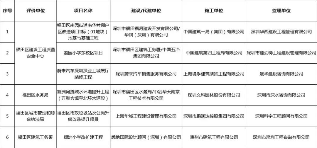
安全文明施工重点督办工地(黑榜)
点击图片可放大查看
- END -
信息来源 | 福田区住房和建设局
编辑整理 | 杨莎
责任主编 | 刘宇斌
转载请注明以上内容
往期内容
❶ “小电驴”上牌好处多,两步上牌so easy!(附福田区上牌服务点)