点击上方“大鱼机器人”,选择“置顶/星标公众号”
福利干货,第一时间送达!
0
前言我们先聊聊比赛的形式。
每年都有电子设计竞赛,奇数年是国赛(全国大学生电子设计竞赛),全国统一命题,第一天早上八点开题,官网获取题目信息,四天三夜后统一收集作品到每个省份指定的地点保存,大概一周后进行集中测评。
比赛时间大概是八月(具体要看官网颁布的文件)。
2019年的比赛时间是:8月7日8:00 开题。
偶数年是省赛,也就是每个省份的电子设计比赛,赞助商TI公司,同样有一些题目必须要使用TI公司的芯片。比赛时间大概是:七月中下旬。
在此我们不谈论省赛,以下所有的信息都是围绕国赛展开。
1
往年比赛题目类型题目分为两大类,本科组和高职专科组。参赛的本科生只能选本科组题目;高职高专学生原则上选择高职高专组题目,但也可选择本科组题目。但是只要参赛队中有本科生,该队只能选择本科组题目。
题目有以下几种:
电源类:双向DC-DC变换器(2015年A)、LED闪光灯电源(高职 - 2015年H)、微电网模拟系统(2017年A)
信号源类:正弦信号发生器(2005年A)、集成运算放大器应用(2011年综合)
高频无线电类:调幅信号处理实验电路(2017年F)可见光室内定位装置(2017年I)
放大器类:增益可控射频放大器(2015年D)、自适应滤波器(2017年E)
仪器仪表类:简易自动电阻测试优化(高职-2011年G)简易照明线路探测(高职 - 2013年K)80MHz-100MHz频谱仪(2015年E)远程幅频特性测试装置(2017年H)
控制类:钢珠运动控制(2017年M)、滚球控制系统(2017年B)、四旋翼自主飞行器探测跟踪系统2017年C。
2
比赛如何开展,如何评比?竞赛继续采取网上发题方式。2019年8月7日8:00开赛时,将依托相关网站发布全国竞赛题目,网站的网址提前公布。
由于比赛时间只有四天三夜,需要提前准备相关元器件,会在相关网站上提前公布出需要购买的元器件清单以及需要用到的仪器。
关于比赛场地:一般来说,都是在自己学校比赛,也就是在自己学校的场地进行制作,采取公开赛模式,网络全通。
比赛时长:四天三夜。比赛结束后,会统一收集作品,送往每个省的固定地点。等待测评。
采用“一次竞赛,两级评奖”,分为“赛区奖”和“全国奖”两种形式。
如何理解这句话,也就是你只需要制作一次作品。分为两次测评。
首先进行赛区测评,一般来说,每个赛区基本上就是一个省份。
例如湖南为例,湖南所有选做控制题的队伍,首先进行测评,按照评分从高到低排名,排列出省一二三等奖,再按照比例选出参加全国测评的队伍。一
需要注意的是,在选取参加全国测评之前,还需要进行一次综合测评,也就是需要进行一次封闭赛。再做一道数模电的题目。题目较难,需要较高的硬件水平。
此时,必须相对集中,在指定的地点进行比赛。
一般来说,都是省一等奖参加综合测评,当然省二等奖也有机会,但很少。
下面是2017年综合测评的题目和实施办法
▲2017年综合测评题目
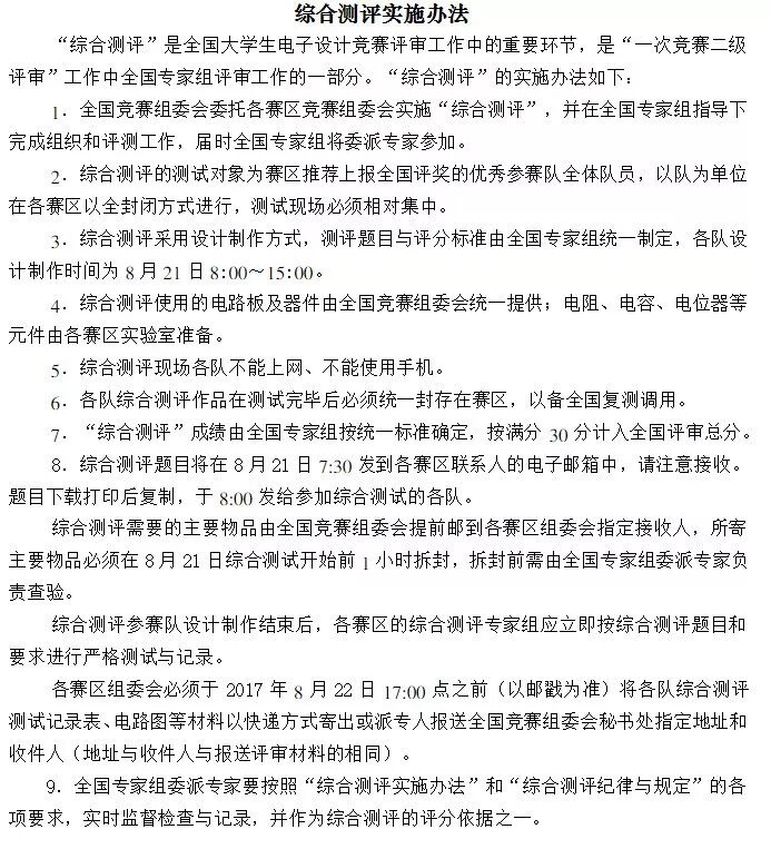
▲2017年综合测评实施办法
当综合测评通过之后,就会进行全国评比,此时就会拿出你四天三夜做的作品去全国与别的省份进行评比。
这就是“一次竞赛,两级评奖”。
3
获取近十年的比赛题目由于篇幅有限,在此,不再讲述关于比赛的一些具体细节,大家可以去看看今年的比赛文件,我都收集了。
也收集了近十年的电子设计大赛题目。
关注微信公众号【大鱼机器人】,后台回复关键词【电赛题目】即可获取。
对了,有一些读者反映,说不能实时看到公众号的推文,没有实时看到推文的,可以将公众号“置顶/星标公众号”
下一篇,会讲一些电赛前期的准备工作,需要学些什么,如何选题。记得“置顶/星标公众号”,别漏了~
4
最后码字不易,若觉得文章对你有帮助,随手转发分享,也是我继续更新的动力。
长按识别图中二维码关注