点击上方“大鱼机器人”,选择“置顶/星标公众号”
福利干货,第一时间送达!
0
前言许多朋友给我留言说,有没有电源题目的一些文章可以参考。
为了给大家找更多的关于电赛相关的经验贴,我在网上疯狂游泳~不断筛选。
终于在知乎上看到一位优秀的大佬-刘阳,可以看看他的电源帖分享,文末有原贴链接。来源可见图片水印。
刘阳知乎链接:https://www.zhihu.com/people/LiuYangon/activities
1
正文我在学校曾经负责学弟学妹的电子制作和竞赛的培训工作,现在已经毕业,所以想把一些方案和资料发出来,让它们继续发挥余热。
正好知乎也曾是迷茫时为我答疑解惑的地方,也借以这种形式来表达对曾经在竞赛中帮助过我的学长和老师以及陪伴我的同学、学弟学妹们诚挚的感谢。
▲ 概览
其实根据我的经验,无论每年题目怎么出,大概都不会超出这个范围,最多的只是输入输出参数和性能指标上的变化,所以赛前就要尽快制作并调试这些模块,只要赛前充分做好这些准备,比赛时就可成竹在胸,将各个模块按照题目要求的功能进行组合和完善即可。
下文的撰写我试图从以下几个方面:
1. 前期准备工作
2. 模块设计方案简介
3. 引用某年试题进行示例
4. 设计注意事项
本文所讨论的设计方案都旨在以尽可能的简单、便于学生实现的方法去完成电子设计竞赛的试题要求,不具有任何的可靠性和适应性,所以请不要将本设计案例直接使用在工程实际中。
因为撰写时间仓促且技术细节距今久远,难免有所疏漏,如有不足之处还请指出,可以联系我进行修改,请多多包涵。
2
前期准备工作1、找到志同道合的队友,进行明确的分工,队友最好是以前有过合作的或者一个协会什么的比较熟悉的,但是不建议找室友作为队友。一般电源三个人,一个人写单片机程序、两个人做电路,我觉得这种分工是科学的。
2、做单片机的同学需要掌握一个主流单片机,如8051、STM32等,参加过智能车的可能还会倾向使用K60,这些都行(TI杯在我们这(安徽)不强制使用MSP430系列),对于电源组的设计来说,这些单片机的片内资源足够了。
3、做单片机的同学还需要学会使用几个基本的芯片和外设,如ADC、DAC、液晶屏(1602、12864、LCD、OLED均可,主要是显示参数信息)、常见的接口总线IIC、SPI。
常用到的芯片是:
ADC:TLC2543
DAC:TLV5618
PFCmonitor:CS54614、做电路的同学需要的是电子设计的在课堂上学的基本知识(模拟电路、电力电子技术等),这些课程没有学过或者学得不好也没关系,可以把书带着备查,边实践边补充,不必太过焦虑。
5、做电路的同学学习软件的话主要是绘制电路板的软件Altium Designer,这个软件学生用得多一些。然后原理图仿真软件其实在竞赛设计中意义不大,不会也行,如果想要学习的话可以学学Tina或者LTspice这种基于spice模型的软件。板级仿真软件用不着,不用学什么。
主要还是原理图和PCB绘制,由于竞赛的制版工艺和后期调试和常规的工程实际不太相同,我会在最后再提几个注意事项。
如果有需要我以后可以再写一篇介绍在电子工程设计中一些常用的、比较好的软件。
6、学习如何自己用铁氧体和漆包线绕制自己期望感量的电感,学习如何用骨架绕制目标匝数的高频变压器。
7、做电路的同学要学习一下制版工艺,就是画好的PCB如何制成电路板,我并不推荐用万能洞洞板看着原理图一点一点焊,稳定性太差而且耗时太久。
常见的制版有三种方法,首先效果最好的就是去PCB厂家进行制版,但是那种耗时太久,比赛时间短,等不了。
比赛期间主要是后两种方法:
一种是如果学校购置了雕刻机,在覆铜板上雕刻出线路;
另一种就是腐蚀法,先将线路镜像热转印在覆铜板上,再用FeCl2溶在热水里对覆铜板进行置换反应腐蚀出线路图,这种反应比较快效果也比较好,我个人比较喜欢,但是这个溶液有颜色容易污染实验室地面,后来老师不再允许使用,渐渐换成了淘宝上的腐蚀剂,有效成分为盐酸,也需要用热水。
3
模块设计方案简介1、整流(AC-DC)
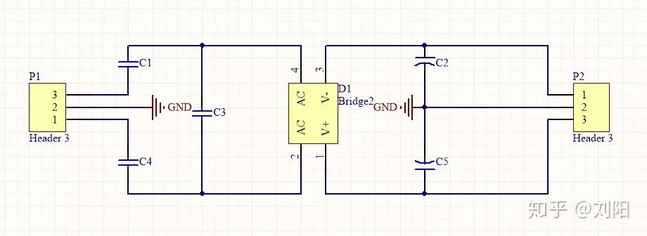
▲ 整流部分
整流这部分是最基本的部分,不管什么题目,只要需要从市电取电,就能用到。这个模块相对其他模块要更简单,调试起来也要容易的多,而且后续调试替他模块的时候都需要这个模块来进行供电,推荐第一个做这部分模块。
▲ 模块结构示意图
如上图,这块模块主要是将市电220V转换成可供我们系统使用的直流电源,但是LM2596的最大电流只有3A,所以这个多路电源主要是作为单片机和各个模块芯片的电源,不可以用作DCDC变换时的直流输入,切记。79XX部分是负电压输出,7915就是-15V,7905就是-5V,以此类推。
有些使用的运放会用到,作为偏置电压输入,不过现在运放rail to rail的有很多了,不一定用得到,我的意见是设计体现出来,但是在电路板上不一定焊接上,以防万一即可。
▲ 整流和滤波部分原理图
如上图,C1、C3、C4为XY电容,用来滤除电网谐波,而且有些学校在实验室的市电输入是通过程控交流电源输入的,那个仪器的谐波很多(机器内部SPWM波逆变的原因)。
C2、C5为滤波电容,需要注意的是耐压值最低的尺度是半波的峰值而不是有效值,以及负电压电容的极性:是正极接地而不是负极;取值根据公式计算,在此不再赘述。
▲ 整流和滤波部分PCB
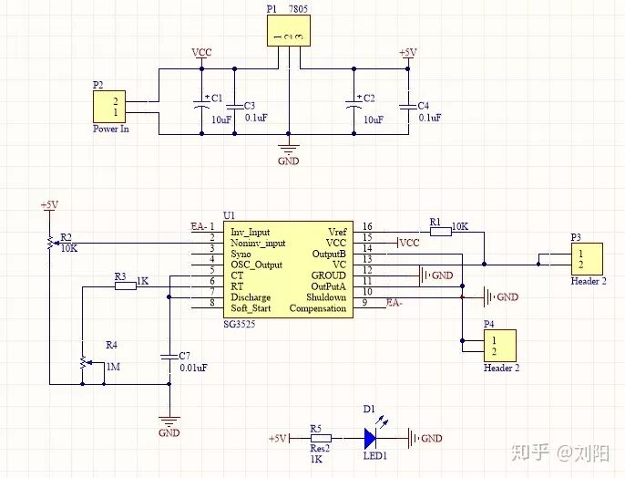
▲ LM2596原理图
▲ 79XX原理图(电解电容和D9正负反了,特此更正)
▲ 多路电源板原理图
▲ 多路电源PCB
2、开关电源
▲ DC-DC部分
DC-DC部分也就是开关电源,实际上也就考察两种功能,一是恒流(CC),二是恒压(CV)。
在工作模式上,只要进行适当的电路设计,改变反馈源就可实现恒流和恒压的不同转换(电流反馈和电压反馈)。
而在恒压上,可能会有升降压(boost-buck)、升压(boost)和降压(buck),这可以通过改变设计的拓扑结构来进行实现(开关管、二极管和电容之间的结构位置关系)。
在开关电源这块,无论使用什么型号的PWM控制器,只要掌握好了设计的核心,万变不离其宗.
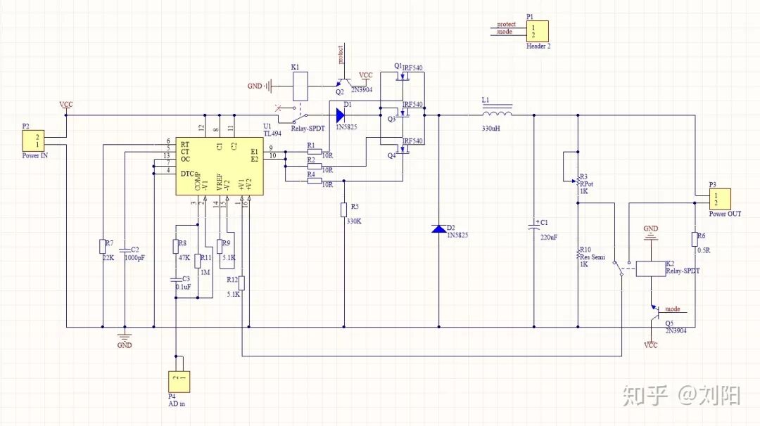
下面我通过一个基于TL494的开关电源模块来进行举例:
▲ TL494模块原理图
这是一个基于TL494的开关电源模块。在拓扑结构上:芯片的9、10引脚驱动MOS管开关来对输入电压进行开通和夹断,电感和电容与MOS管形成一个典型的Buck拓扑,电感保证在MOS管关断时电容上仍然有持续的电压。电容的滤波保证了输出的波形为直流。
在电路反馈上:R3和R10形成分压,将反馈电压输入给芯片的第一引脚,调节R3就会改变反馈电压,达到调压的目的;
继电器被触发时反馈电阻将改成R6,这时将进入恒流模式,反馈形式仍然是电压反馈,但是反馈的电压值将是电流值的1/2,这时反馈就与负载的电流紧密相关,达到恒流的目的。
不过上面的原理图是还有程控和过载保护功能的,具体如何程控和保护呢?我们先看下面的TL494内部结构图。
▲ TL494内部结构图
程控实现:在上图我们可以看出,第5、6引脚的外接电阻电容值则决定了PWM波的开关频率,TL494内部有两个误差比较器,两个误差比较器输出和第3引脚的反馈输入端共同决定了TL494的PWM控制器的输出占空比。
为此上面的设计我们将反馈引入第1引脚,由外部DA输出一个参考电压输入第2引脚来控制输出占空比,这样我们就可以通过外部DA来控制输出的电流电压值,从而达到程控的目的。
过载保护实现:通过AD采集反馈电流,当电流超过恒定值后控制K1继电器关断,从而达到过载保护的目的。
▲ TL494模块PCB
另外,竞赛常用的PWM控制器还有UCC3843、SG3525等,同样也有比较好的效果,这里就不一一举例了。
3、逆变
逆变部分
逆变是我个人认为最有意思的一部分。
主要有两种逆变,正弦逆变和方波逆变。正弦逆变很经常出题,感觉能考的好像都出过了,近几年新能源汽车、高铁的迅速发展,我以为会考察方波逆变,可惜然而并没有。
逆变模块主要有两部分,一是逆变信号源,二是逆变器桥。信号源可以是单片机产生的,可以是专用芯片产生的;逆变桥也可分为半桥和全桥等。
▲ 一般的逆变电路结构
先说信号源,信号源主要是产生电桥驱动信号的,可以是单片机,也可以是专用芯片。
单片机的好处就是便于程控,方便调节频率,缺点就是在三相正弦逆变上的算法难度大并且容易被烧毁,需要增加隔离电路,这就间接地增加了硬件开销。
专用芯片就与之相反,设计简单,但是对参数的调节不如单片机来的简单。
如果用单片机作为信号源的话,正弦逆变就产生SPWM波,方波逆变就产生矩形波就行了,好像没有什么需要特别强调的。
专用芯片作为信号源,正弦逆变单相的可以使用EG8010,三相的可以使用EG8030,均为国产芯片;
方波逆变就使用常见的PWM调制芯片即可,如TL494、SG3525,也应该没有什么问题,我均曾成功实现过。
下面我举几个例子:
示例一:EG8010设计
EG8010数据手册
上面是EG8010的数据手册,厂家给的资料也是非常的丰富,我在设计时做了一点微小的改进。
▲ EG8010设计改进部分
厂家给出的设计Demo是通过在不同位置的电阻的焊接与否来选择50Hz/60Hz/0-100Hz可调/0-400Hz可调的模式,我将他们通过一个拨码开关来控制,不同拨码状态的拨码开关,使驱动板工作在不同的工作模式,而且如果后期需要实现程控设置,我只需要将拨码开关拆下,接上单片机的IO口,通过控制IO不同的高低电平来实现工作模式的转换。
在频率调节上,厂家提供的Demo是板上某一个位置上的焊接不同阻值的电阻来实现频率可调,我将该口引出,通过一个可调电阻来进行调节。
同样地,如果在后期需要程控,我仍然可以通过数字电位器或者DA输出不同电压,来实现程控频率可调。
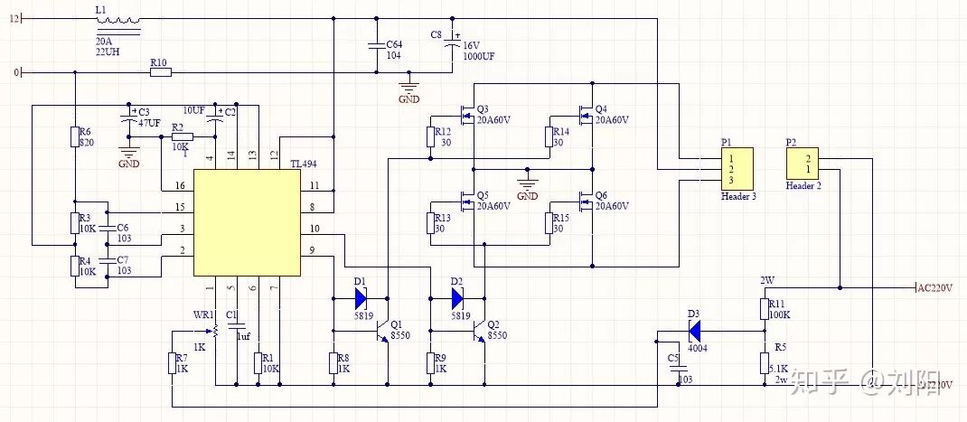
▲ EG8010驱动板原理图
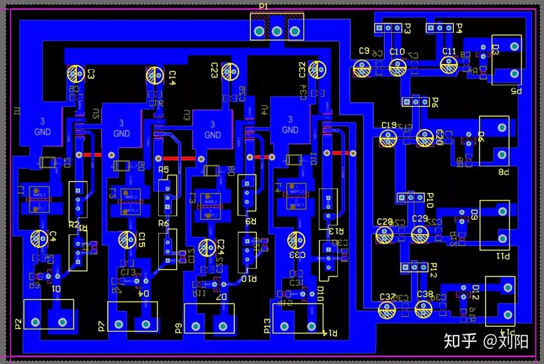
▲ EG8010驱动PCB
▲ EG8010驱动PCB
▲ EG8010所使用的逆变桥(后级)
▲ 逆变效果
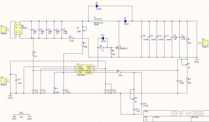
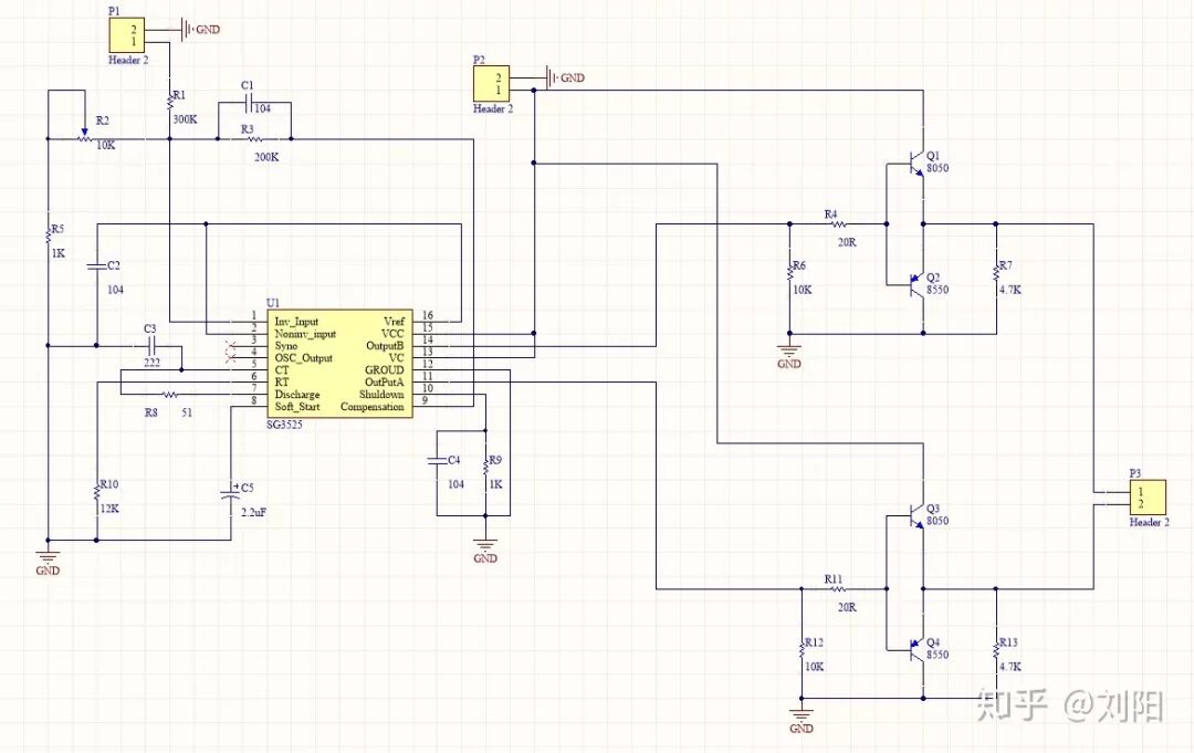
示例2:SG3525方案(写不动了,先自己看吧,我有空再补)
▲SG3525方案原理图
▲SG3525方案原理图
示例3:TL494方案(写不动了,先自己看吧,我有空再补)
▲TL494方案原理图
在逆变桥方面,我们做全波逆变主要是H桥居多,在设计后级时要注意开关管的选型,一定要降额设计,留有足够的裕量,并且做好散热措施。
▲典型的H桥原理图
▲常用的开关管型号
具体的数据手册可在这里查询:http://www.alldatasheet.com/
器件筛选可以使用这个元器件商城的筛选器(因为比较全):https://www.digikey.com/
4、变频
▲ 变频部分
在变频中一般拆分为两个部分来设计,先把输入的交流转换为直流(整流),在通过DC-DC电路将电压调整到目标幅度(调幅),这里可能是升压也有可能是降压,whatever,然后用逆变的方法来输出目标频率的交流电源(调频)。
▲ 变频模块示意图
这里所用用到的模块都是之前讲过的了,所以就不再讨论,只需到时按需设计即可。变频电路设计就这样完成了。
5、其他功能电路
▲ 其他功能电路部分
其他功能电路一般作为发挥部分,一般都会有10分左右,而为了这几分,如果在前面的主要设计里,性能要求纹波10mv以下之类的,拿几分可谓十分困难,但是放在发挥部分的几分如果不要,实在是可惜,所以这里我简单列举了几种能够为自己发挥部分争光添彩的设计,以供参考。
但是在竞赛设计时,仍然要以主要性能要求为主,这些其他功能主要是为锦上添花之用,而非雪中送炭、无中生有。
其中,过载保护和程控设计已经在TL494开关电源的方案中介绍了,另外在EG8010的逆变电路中也稍有涉及,在此不再讨论。
示例1:UCC28019功率因数校正电路
▲ UCC28019功率因数校正电路原理图
功率因数校正用来校正交流电压和相位之间的夹角,有时候会放在逆变试题的基本要求里,有时候则不会要求,我在这里提供一种方案。
▲ UCC28019功率因数校正电路PCB
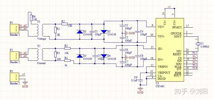
示例2:CS5461功率因数检测电路
▲ CS5461功率因数检测电路原理图
功率因数的检测可以和电流、电压的监测值一起显示在液晶屏上。
▲ CS5461功率因数检测电路PCB
示例3:DS18B20动态散热
用DS18B20等温度传感器采集开关管附近的温度,使用单片机对散热的风扇进行调速,实现根据具体温度对风扇转速的调节。
很简单的,郭天祥的书上就有这个传感器的使用教程和源码,这里不再讨论了。
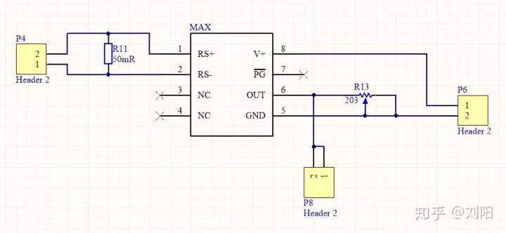
示例4:MAX4172电流检测电路
▲ MAX4172电流检测电路原理图
▲ MAX4172电流检测电路PCB
4
引用历年试题进行示例▲ 2016年电源题
▲ 2013年电源题
5
设计注意事项这一部分我想到多少写多少,写了一下午很累了,万一有一时没想起来的后续再更,望理解。
1、在PCB设计时,如果使用雕刻机可以像我那样横平竖直地走线,因为雕刻机时XY轴加工,可以大大缩短加工时间。(你们也不要因为走线diss我哈,特殊情况特殊对待,不服带自己的layout文件来战哈哈哈)
2、尽量使用接线端子来接线(绿色蓝色需要拧螺丝的那种),而不要用排针杜邦线,那样很容易接触不良。
3、不要使用杜邦线作为电源线,使用的电源线要足够的粗以满足电流要求(可以使用多股绞线,因为比较软)。
4、端子上正负极要标清楚,线上也要标,以防反接。(血的教训)
5、开关管(BJT,MOS,IGBT)要贴散热片,管子和散热片之间需要用硅脂填充或者硅胶粘贴。
6、PCB尽可能模块化设计,一个模块是一个单独的电路板,增强复用的灵活性。
7、在电路板四周打孔,用铜柱支撑起来,确保电路板背面悬空,以防在调试时桌面有电阻的引脚、焊锡丝之类的导致电路短路。(血的教训)
8、腐蚀或者雕刻的覆铜板,大电流的线路上,不仅布线要加粗,还需要用烙铁再镀一层焊锡(涂布在线路上)以减小阻抗。
9、较重的元件(变压器)放在线路板中间,发热量大的元件(开关管)放在板子边缘以及通风良好处。(常识)
10、关键线路上加保险丝。
6
最后若觉得文章对你有帮助,转发分享,也是我们继续更新的动力。
长按识别图中二维码关注
国赛帖子整合