一周要闻周一见
“1周见圳”
带你盘点过去一周的深圳要闻
时光飞逝,又一周过去了
上周这些深圳大件事
你还记得吗?
快一起来回顾下
如果出现发热、咳嗽等症状
有就诊需求去哪里就诊呢?
目前,深圳已在全市规范设置53家发热门诊(诊室),24小时开放。出现发热、咳嗽等症状的居民,如果有就诊需求,无论是否进行了核酸或抗原检测,以及检测结果如何,均可前往医疗机构发热门诊(诊室)就诊。
戳下方链接查看此前报道↓↓
最近
深圳多区公布了最新名单
对发热门诊进行了“扩容”
▽
启用社康发热诊室
具体有哪些地方呢?
快收藏这份名单
↓↓↓
目前,福田区已在辖区范围内规范设置11家医院发热门诊,10家社康发热诊室,自12月11日起开放。
福田辖区
21家发热门诊(诊室)列表如下
*上下滑动查看*
注:竹园社康发热诊室将于12月12日正式开放
您可以通过扫描“社康通”小程序
进行预约挂号
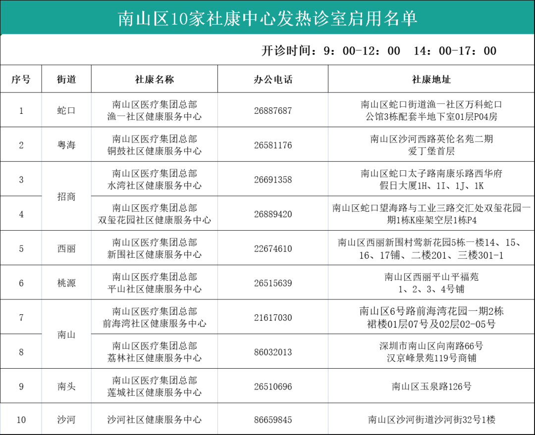
为做好新冠肺炎患者医疗救治工作,12月11日(星期日)开始,南山区先行开放10家社区健康服务中心发热诊室作为第一批接收发热、乏力、腹泻、咽痛等“十大症状”患者的社康机构,患者可前往就医。
最近,宝安区7家医院通过互联网医院平台或专用家庭医生服务热线正式开通“新冠问诊”专门通道。同时,10间医院开放发热门诊,开放18家社区健康服务中心发热诊室作为第一批接收发热、乏力、腹泻、咽痛等“十大症状”患者的社康机构,患者可前往就医。
详情如下
*上下滑动查看*
1、什么是“新冠问诊”?
为积极应对新冠疫情,增强市民自我防范意识,同时有效降低医疗机构就诊人群的接触传播风险,宝安区7家医院通过互联网医院平台或专用家庭医生服务热线正式开通“新冠问诊”专门通道,由专业医生轮班开诊,线上为广大市民服务。
2、什么样的情况适合在线上“新冠问诊”?
(1)有发热、咳嗽等症状,暂无必要前往医院,需要咨询医生建议的市民朋友。
(2)无症状或轻症居家隔离的患者。
3、我是常见病、慢性病的复诊患者,需要开药怎么办呢?
这7家互联网医院均有各专科的复诊号,市民可找到对应的科室、医生,进行图文复诊、视频复诊的挂号与复诊开药。
龙华区88家社康发热诊室12月11日正式启用,出现发热、咳嗽等症状的居民,如果有就诊需求,无论是否进行了核酸或抗原检测,以及检测结果如何,均可前往医疗机构发热诊室就诊。
前往就诊过程中,请尽量乘坐私家车、不乘坐公共交通工具,“点对点”直达发热门诊,并做好个人防护,最大限度降低交叉感染风险。
龙华区88家社康发热诊室列表
*上下滑动查看*
<点击图片放大查看>
您可以通过扫描“社康通”小程序
进行预约挂号
为做好新冠肺炎患者医疗救治工作,从12月10日(星期六)起,中国科学院大学深圳医院(光明)先行开放公明社康中心、中央山社康中心、楼村社康中心、塘尾社康中心、高新园社康中心、新庄社康中心、茨田埔社康中心、华强创意园社康中心、东周社康中心、田寮社康中心、玉律社康中心、长兴社康中心发热诊室,作为第一批接收发热、乏力、腹泻、咽痛等“十大症状”患者的社康机构。患者可前往就医,其他社康中心发热诊室经完善设置后,也将迅速投入使用。
为进一步保障辖区居民就医需求,坪山区在开设4家发热门诊的基础上,再新设5家发热诊室,并于12月11日正式启用。
居民如果有就诊需求,无论是否进行了核酸或抗原检测,以及检测结果如何,均可前往医疗机构发热门诊(诊室)就诊。
具体名单如下
*上下滑动查看*
辖区开设发热门诊的医疗机构名单(4家) | |||||
序号 | 医疗机构名称 | 地址 | 接诊时间 | 医疗机构 咨询电话 | |
1 | 深圳市萨米医疗中心 | 石井街道金牛西路1号 | 24小时 | 21589999 (24小时) | |
2 | 深圳平乐骨伤科医院(坪山区中医院)坑梓院区 | 坪山大道6100号 | 24小时 | 23379379 (24小时) | |
3 | 坪山区人民医院 | 坪山街道人民街19号 | 24小时 | 89263702 (8:00-12:00 14:00-17:00) 84603045(急诊外线,24小时) | |
4 | 坪山区妇幼保健院 | 龙田街道龙田南路6号 | 24小时 | 84136633(8:00-12:00 14:00-17:00) | |
辖区开设发热诊室的社康机构名单(5家) | |||||
序号 | 社康机构名称 | 地址 | 接诊时间 | 咨询电话 | |
1 | 碧岭社区健康服务中心 | 碧岭街道碧岭社区锦华路45号 | 8:00-12:00 14:00-17:00 | 84623839 | |
2 | 石井社区健康服务中心 | 石井街道石井社区金田路1号 | 8:00-12:00 14:00-17:00 | 84621577 | |
3 | 龙田社区健康服务中心 | 龙田街道龙田社区新屋路3号 | 8:00-12:00 14:00-17:00 | 23379034 | |
4 | 亚迪三村社区健康服务中心 | 坑梓街道聚翠路2号 | 8:00-12:00 14:00-17:00 | 23379615 | |
5 | 锦绣华晟社区健康服务中心 | 坑梓街道金沙社区同辉路2号锦绣华晟家园2栋1楼 | 8:00-12:00 14:00-17:00 | 23379690 | |
当然,如果感染了新冠病毒,也不一定要去医疗机构。无症状、无严重基础疾病的阳性者,可以优先居家隔离治疗。居家期间,如有健康服务需要,可就近咨询所在社区的社区健康服务中心,也可登录辖区内深圳平乐骨伤科医院开办的互联网医院,享受线上咨询、对症诊疗和快递送药到家服务。
辖区互联网医院名单(1家) | |||
序号 | 互联网医院名称 | 服务内容 | 访问渠道 |
1 | 深圳平乐互联网医院 | 为常见病,慢性病及复诊患者提供在线咨询、视频问医,复诊配药,药品和病历复印在线配送等远程服务,同时提供如预约挂号、取号、自助核酸开单、诊间缴费、报告查询、入院登记、住院预缴金等功能。 | 微信公众号搜索“深圳平乐骨伤科医院 坪山中医院”,关注后选择“智慧医院”“就医服务”,进入“深圳平乐互联网医院”。 |
为最大限度保障居民就医需求,从12月11日(星期日)起,盐田区人民医院先行开放桥东社康中心、田东社康中心、海涛社康中心、沿港社康中心、大梅沙社康中心发热诊室,作为第一批接收发热、干咳、腹泻、咽痛等“十大症状”患者的社康机构。如果有就诊需求的居民,均可前往就医。
原盐田区人民医院沙头角院区的发热门诊和盐田院区的发热诊室照常开放使用。
具体名单如下
为有效满足居民就医需求,即日起,大鹏新区开放三溪高源社康中心、葵丰社康中心、王母社康中心、新大社康中心等4家社康机构的发热诊室,将其作为新区第一批接收发热、干咳、腹泻、咽痛等“十大症状”患者的社康机构,有就诊需求的居民可前往就医。
(葵涌人民医院、新区妇幼保健院和南澳人民医院3家医院发热门诊照常服务。)
大家可以转发给身边的亲人朋友
以备不时之需喔
另外
上周深圳还发生了这些“大件事”
你关注到了吗?
深圳:
不再对抵深人员
采取疫情核查防控措施
12月11日,深圳发布通知,从2022年12月11日开始,不再对来(返)深人员采取疫情核查防控措施。
戳下方图片查看详情↓↓
12月9日,2022深圳全球招商大会举行,以“汇开放活力,聚创新动能——投资深圳 共赢未来”为主题,世界500强、中国500强等知名企业、金融机构、科研机构、专业服务机构代表,重点商协会等代表齐聚深圳。一批重大项目在现场正式签约。数据显示,大会洽谈签约项目315个,总投资额约8790亿元。
戳下方图片查看详情↓↓
连花清瘟涨价240%?
深圳发布告诫书
随着多地疫情防控措施调整,人们对家庭常备药的需求提升,连花清瘟、布洛芬等个别药物出现涨价、缺货情况。有网友反映,单盒0.35g*48粒/盒规格的连花清瘟胶囊售价为102元,而平时只需要30元左右,涨价240%。
针对这种情况,12月7日,深圳市市场监督管理局发布告诫书,将严打哄抬物价。
戳下方图片查看详情↓↓
深圳出台重磅措施
12月8日,深圳市举行新闻发布会,邀请市发展改革委、市工业和信息化局、市商务局、福田区、龙华区、深汕合作区负责人就“稳经济强纾困”政策进行解读。其中提到,深圳将继续出台措施稳增长促消费,发放新一轮家电数码产品购置补贴等。
戳下方图片查看详情↓↓
深圳一公租房项目遭投诉
近日,南都记者接到深圳市民反映,其申请位于深圳市光明区光明街道东周社区的一处公租房原定于今年11月20日交房,但时至今日仍未能搬入其中。
对此,南都记者从深圳市光明区住建局了解到,签订租赁合同时该项目并非现房,11月20日仅为预计交房日期,但至今项目权责并未完全移交,住建部门正督促开发企业整改并尽快办理手续。
戳下方图片查看详情↓↓
项目效果图(来自网络)
深圳多家银行可延期还房贷
最长达3年
按照央行和银保监会日前联合发布的《关于做好当前金融支持房地产市场平稳健康发展工作的通知》,鼓励依法自主协商延期还本付息。
12月8日,南都湾财社记者走访并分析深圳主流银行的相关政策发现,部分银行根据疫情影响程度并结合客户具体情况,可提供个人住房贷款延期政策。
戳下方图片查看详情↓↓
图源:IC photo(图文无关)
天冷要警惕
一月内深圳9人因它中毒
2022年11月份,深圳120共接一氧化碳中毒报警9宗,经抢救后9人均转危为安。天气变冷,深圳急救中心提醒,平时在使用热水器、炭火火锅等情况下,记得保持通风。
戳下方图片查看详情↓↓
资料图。来源:IC photo(图文无关)
深圳吸入式新冠疫苗开“吸”
近日,深圳举行的疫情防控新闻发布会上提到,深圳新进2类新冠病毒疫苗,包括康希诺吸入用重组新冠病毒疫苗(5型腺病毒载体)和珠海丽珠重组新冠病毒融合蛋白疫苗(CHO细胞)。
12月6日下午,在深圳市罗湖医院集团翠竹街道社区健康服务中心,市民何女士接种了吸入式新冠疫苗,成为全市首名接种的市民。康希诺生物工作人员介绍,目前深圳罗湖、南山、光明等区已经可以接种,市民可以预约前往。
戳下方图片查看详情↓↓
好啦~
以上就是大件事君整理的
上一周深圳发生的热点新闻
这里还有海报版本
大家可以一键保存~
你对哪条新闻最感兴趣
或者印象最深?
对此有何想说的呢?
欢迎到评论区留言分享哟
🏃🏃🏃
*有什么想说的,欢迎给我们留言哦*
👀
出品:南方都市报深圳新闻中心
技术支持:陈芳 李秋兴 冯漫润
编辑:张盼梅
✪ 蹲在车前玩耍,深圳2岁幼童被撞!交警提醒:这些千万要注意
更多独家猛料,点击下方关注我们
▽