微信号 hbrbgfwx
功能介绍 河北日报官方微信
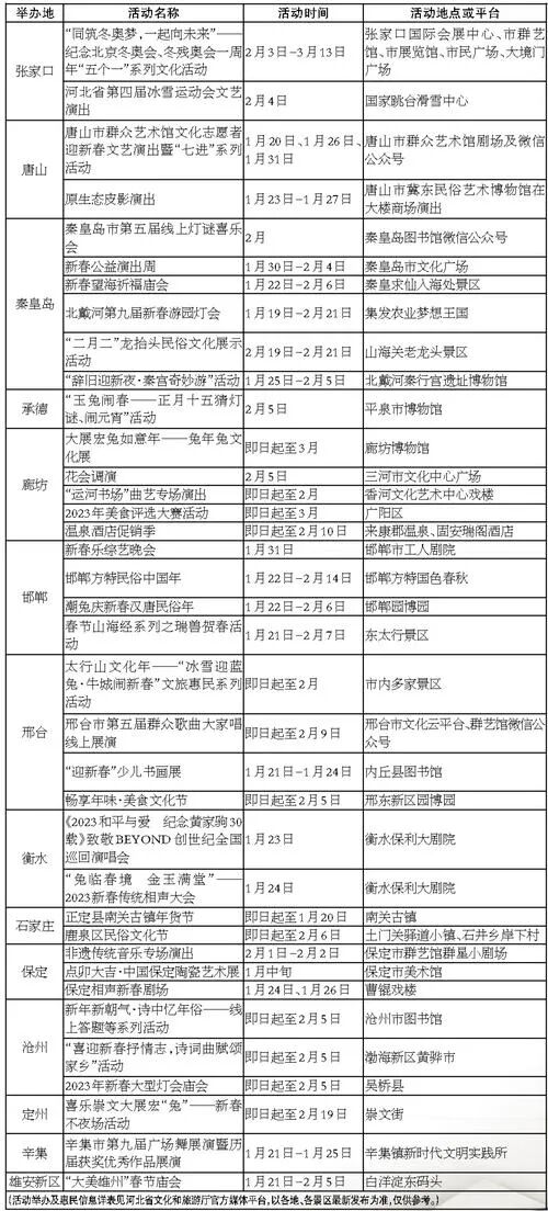
1月16日上午,由河北省文化和旅游厅主办的“这么近、那么美,周末到河北”2023冬季游河北·福地过大年宣传推广活动在北京举行。活动中,省文化和旅游厅还发布了今年河北的文旅活动和优惠措施。
全省222家A级景区恢复开放
其中150余家推出门票免费或半价优惠
↓↓↓
定了!你关心的这些考试,时间表来了→
知名品牌,大幅降价!
微信扫一扫关注该公众号