前段时间,同事去参加了久违的高中同学会,回来后肉眼可见的情绪低落。忍不住找我倾诉,为什么起点差不多的同学,工作不到5年就有着天壤之别呢?尤其是以前成绩人缘都还不如她的姐妹,现在已经是上市公司的销售总监。而自己,还只是一枚普通的底层打工人。看到同事的状态,不由得让我想到前段时间的自己,同样觉得职场不顺、人生不幸。庆幸的是,在我最困惑难受的时候,KY从心理学的角度给了我很多治愈,我开始逐渐了解到那些我曾以为“不幸”的内因、拉开人与人之间差距的,并非是自己不够努力、运气不够好这些因素。而是对工作的态度、自我的认知、人际关系的理解、以及情绪管理这些底层能力。就好比同事,领导愿意把重任交给她,是因为她本身优秀,有能力把这件事做好。但同事却预先开启自我否定,在面对不合理的工作分配,又担心人际关系,默默接下一切。诚然,大多数人会认为职场生存是被动的、更强调自我保护。可当我们开始防御,变得谨小慎微、不敢表达真实的自己,职场氛围反而会变得更加封闭、紧张,能力也会被禁锢,得不到长足的自我成长和发展。而当我们打开自己,勇于去承担责任,我们的工作角色才会从被动转为主动,从而实现心理赋权(empowerment),产生积极的业务成效(Kim & Lee, 2016)。尤其是在现在缺乏鼓励的职场氛围,更应该学着去自我肯定和自我确认。这里非常推荐大家试试由KY专业教研团队精心研发的《人生必修 | 自我探索与人格成长的100堂课》,从专业心理学理论及相关哲学理论研发,覆盖亲密关系、情绪管理、自我成长等人生最重要的6大议题,科学提升43个底层心理能力,轻松掌握100个心理学知识。用心理学底层逻辑重塑全新自我,成为解决人生问题的专业高手。🎁价值108元KY年度手账+价值69元《重拾自信》课程这门《100堂人生必修课》是KY在长达5年的时间里,以效果和改变为导向,一线接触、深度了解1000万用户的真实情况研发而成, 是一门可以穿越整个人生周期的经典好课。学完这门课程,市面上用心理学底去解决人生问题的相关课程,你都不用再上了。课程的用心程度,大家光看这份详实的课程大纲就能感受到。这门课程的研发人员,集结了来自哥伦比亚大学、纽约大学、北大等国内外Top院校心理学、社会工作硕士的KnowYourself心理研发团队以及人均拥有超过6000小时临床经验的资深专家顾问团队共同研发。整体课程设计,基于以心理学教育和注重实践的“认知行为疗法”(Cognitive behavioral therapy,简称CBT)展开。CBT是一种能够针对大多数心理困扰的强效干预方法。因其治疗周期短,愈后复发率相对较低,已成为被广泛使用的心理治疗方法之一。并且在每个层面,我们都为你准备了合适的技术,练习过程温和不强制,让改变自然发生。很多人到了成年期,步入社会才发现,想要在社会、职场、生活中实现稳定长足的个人发展,是需要一套基于底层的、系统的心理能力。这门课程,正是基于前述精心研发,课程学完你将收获:100个实用有趣的知识点,带你学会用心理学的思维视角辨别事物。生活中我们会遇到各种各样的难题,见到与自己认知截然相反的人或事。随着我们对心理学知识的了解加深,慢慢学会用心理学的视角去看问题,就能逐渐清楚自己或别人为什么会做出某些行为,这些行为背后究竟隐藏着什么样的心理活动;学完这门人生课程,让你在认知上比别人更高一筹!丨发现自我改变的潜力,寻求系统的突破方法
针对每个人生议题,建立符合系统学习的心理规律的3阶成长体系:初阶助你掌握心理学基础知识,中阶助你培养心理能力,高阶代入真实案例和情境。让你从理解问题背后的深层原因,到学习应对问题的方法,最后能够主动对问题进行调整。渐进式学习,从中发现自我改变的潜力,搭建起系统全面的自我成长体系。丨一套科学实用的行动指南
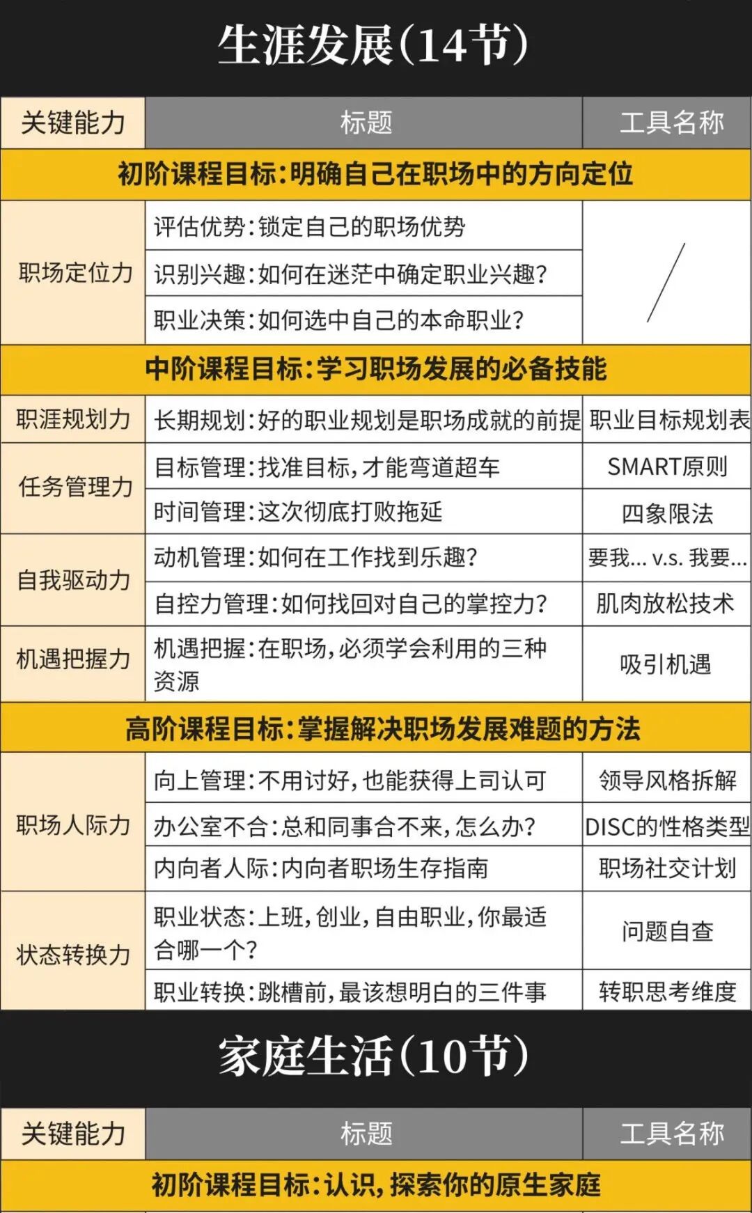
囊括生活中与你最为密切相关的6大人生议题——自我成长、生涯规划、家庭生活、人际交往、亲密关系、情绪管理。匹配80个实用心理学工具,让你对生活中的种种困惑都能轻而易举地找到对应法则,更加科学有效地做出行动决策。丨成为解决人生问题的高手
精选43个成年人必备的心理能力,从100个实用场景出发,学习解决问题的底层思维,提升个人心理能力,遇事不必再向他人求助~不仅如此,具备了相应能力后也可帮助身边的人,成为解决人生问题的高手!丨在线学习,碎片时间,高效成长
每天只需10分钟,融入更多生活案例,将晦涩的心理学知识用平实、简单易懂的方式讲述,利用碎片时间也可轻松达到高效成长的目的。并且整合多种展现形式——音频,文字、图片、表格等,形式丰富多彩,更有助于理解和提高学习效率,助力好好吸收知识点。如果你担心自己一个人学坚持不下去?遇到困惑无人求助?课程学完如何更好应用实际?
这些问题,你都无需担心。为了保证课程学习的效果,我们特意联合研发主创团队,设计推出了与课程配套的【VIP训练营】,来到这里,你会收获:
- KY专业团队的答疑解惑,将人生6大议题完美拆解、充分消化;
- KYer们的全程陪伴,浓浓的学习氛围,一起走得更远更稳。
从咱们《人生必修课》上线到现在,已有超5000用户完成了课程学习,课程结束,99.8%的学员反馈学完对个人成长、自我认知、亲密关系的理解有了明显改善,收获了无数宝贵的好评和反馈。最后说到价格,用咱们老板钱庄小姐姐的话来说,我们的《100堂人生必修课》基本是目前市面上性价比最高的心理学底层课程。市面上500以内的自我提升类课程,大多只有短短十几节课,并且只能覆盖到1-2个知识体系。而KY这门「人生必修课」,一次性为你提供系统的100节课,覆盖人生最重要的6大主题,依然只要299元。并且,现在报名,前200名再送价值69元的KY热门好课《重拾自信》,以及价值108元的KY新品《2023年度手账》。这里必须值得一提的是,KY的年度手账一直是每年最为抢手的周边。今年我们以《情绪漫步》为主题,希望在历经2022年的艰辛迷茫后,2023年的你能更加自由掌控自我的情绪。这与咱们《人生必修课》中情绪主题的初衷不谋而合,也因此我们几经周折为大家特别申请了200份,赠完就真的没有了,小伙伴们闭眼入绝对不亏。🎁价值108元KY年度手账+价值69元《重拾自信》课程A:扫描海报上的二维码/点击阅读原文→下单订阅课程→添加专属小管家→加入专属VIP训练营。A:购课成功后,即买即可听课,课程有效期为一年,详情可联系您的专属小管家。A:VIP训练营营期为100天,提供课程打卡提醒,打卡心得交流,话题讨论,直播答疑,每日能量补给等服务。