6月13日,依托中国科学院深圳先进技术研究院(以下简称“深圳先进院”)建设的深港脑科学创新研究院(以下简称“深港脑院”)和深圳市筹划中的脑解析与脑模拟重大科技设施(简称“脑设施”)研究平台发布最新动态:脑科学国际团队联合攻关,成功制备出新型模拟人类自闭症SHANK3基因突变的非人灵长类动物模型。
这一模型的建立为自闭症机理的解析以及临床干预方法的发展奠定了重要基础,是近年来国际神经科学界在脑疾病动物模型研究方向取得的关键性突破之一。该成果以长文形式发表于《自然》(Nature)杂志(详情点击文末“阅读原文”),深圳先进院为该论文的第一单位。
国际团队聚力创新
探究自闭症难题
自闭症是一种较为常见的、严重的神经发育性疾病,主要症状为社交障碍、语言障碍和重复刻板行为,甚至伴有智力障碍。根据《中国自闭症教育康复行业发展状况报告》显示,目前中国自闭症患者已超1000万,其中0到14岁儿童患者超过200万,近年来患病率仍有上升趋势。目前医学界尚未探知造成自闭症的确切病因和发病机制,而康复训练作为公认有效的治疗方法,也只能起到改善作用,并不能完全治愈。
文章通讯作者之一、深圳先进院脑认知与脑疾病研究所研究员周晖晖表示,非人灵长类动物模型与人类在进化上接近,在大脑结构与功能方面与人类有诸多相似之处。例如,灵长类动物模型具有比较发达的大脑前额叶皮层,这一结构恰恰是掌管决策、注意力和社交等行为的核心,而这些行为产生障碍与自闭症等脑疾病密切相关,因此,“非人灵长类有望成为模拟部分人类脑疾病的比较理想的动物模型。”
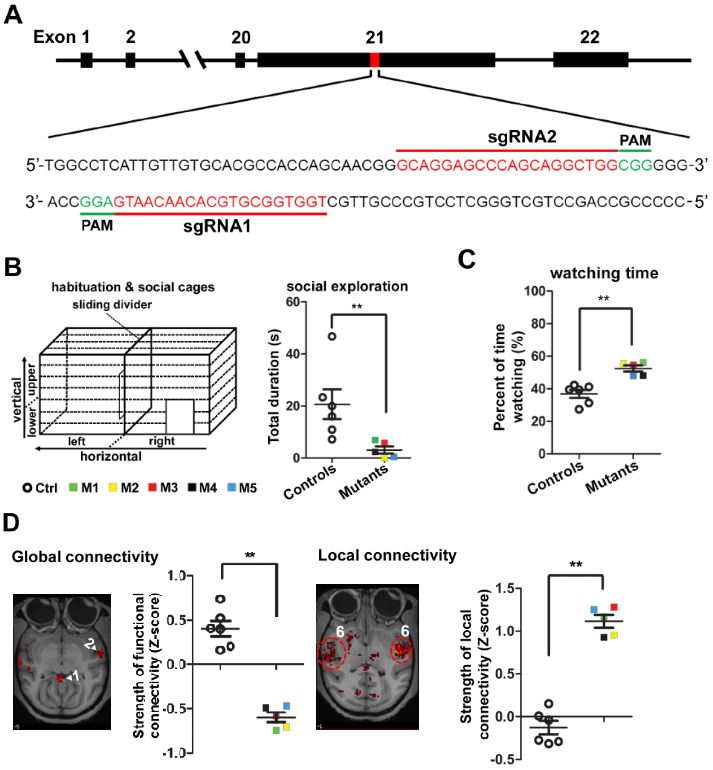
目前科学家已鉴定出数百种自闭症相关的基因变体,但大部分单个基因变体对自闭症的产生影响甚微。研究人员针对自闭症产生高度相关的SHANK3基因进行深入研究,并发现携带SHANK3突变的非人灵长类动物出现了和自闭症人群相似的行为特征和大脑连接模式。
SHANK3基因突变非人灵长类模型表现出自闭症相关症状
据了解,本次非人灵长类动物模型成果研究依托深港脑院平台,由深圳先进院脑认知与脑疾病研究所、美国麻省理工学院、中山大学、华南农业大学等国际团队合作开展。
论文作者之一、美国麻省理工学院麦戈文脑研究所所长罗伯特·德西蒙(Robert Desimone)表示: “我们相信非人灵长类动物模型未来对理解自闭症的病理、促进药物研发与应用将起到积极作用。”
搭建一流平台瞄准国际前沿
深圳创新土壤培育脑科学领先团队
创新沃土结硕果,前瞻布局赢先机。
5年前,深圳市瞄准未来科技制高点,将创新驱动发展与国际脑科学前沿结合,抢先布局,支持深圳先进院建立脑认知与脑疾病研究所,并聚集国际创新资源,建立了非人灵长类脑科学研究平台。该研究平台2018年获得深圳市首家国际通用的实验动物管理和使用的质量标志AAALAC资质认证,这不仅有助于深圳先进院团队与国内外团队开展科研合作,而且为未来利用此疾病动物模型开发解决自闭症问题的新药、与国内外生物医药企业开展合作等奠定了良好的基础。
“如果没有与国际接轨的非人灵长类研究平台,就没有我们这次的研究成果,感谢深圳市的大力支持。基于此平台的不断建设,通过科研人员的不懈努力、通过与产业更紧密的对接,我们有信心做出更多有影响力的成果,”王立平说。
深港脑科学创新研究院揭牌
得益于深圳“前瞻布局,谋划未来”的创新意识,深圳市重点部署,依托深圳先进院建设更大规模的、以非人灵长类脑疾病模型研发及产业化应用为特色的脑设施和深港脑院,将为粤港澳大湾区脑科学发展提供开放的科技平台支撑。
“以此非人灵长类自闭症动物模型为例,依托脑设施和深港脑院,我们不仅可以通过开发新的工具来理解这一脑疾病,还可以用这一更广阔的平台来开发更多种脑疾病模型,服务于脑疾病药物的开发,努力解决人类共同的脑疾病痛点问题并服务脑健康产业。”
脑解析与脑模拟重大科技设施示意图
据了解,深圳市正在依托深圳先进院,联合深港优势脑科学团队建设的脑设施已经破土动工;深港脑院自今年1月正式获得授牌,在深圳先进院脑所已有人才和成果的基础上,已吸引包括诺贝尔奖得主在内的脑科学国际高端人才团队来深“筑巢”,共同攻关脑科学难题。第一届管理委员会第一次会议也已于今年5月顺利召开。
深圳诺奖实验室——深圳内尔神经可塑性实验室授牌仪式
深圳先进院院长樊建平表示,脑设施与深港脑院将联合粤港澳大湾区神经科学优势研究力量,在脑认知基础、脑疾病的早期诊断和干预、类人智能技术、脑科学研究新技术等几个前沿领域形成创新合力,发展成为国际脑科学和脑技术领域创新合作的载体、面向脑疾病临床新技术创新开发的基地和新药研发的产业孵化平台,以期为粤港澳大湾区脑科学研究提供大规模、全方位、高水平、高质量且与国际一流团队接轨的创新平台。
内容/文宣办 脑所
编辑/冯春