1、小数乘整数:意义——求几个相同加数的和的简便运算。
如:1.5×3表示1.5的3倍是多少或3个1.5是多少。
计算方法:先把小数扩大成整数;按整数乘法的法则算出积;再看因数中一共有几位小数,就从积的右边起数出几位点上小数点。
2、小数乘小数:意义——就是求这个数的几分之几是多少。
如:1.5×0.8(整数部分是0)就是求1.5的十分之八是多少。
1.5×1.8(整数部分不是0)就是求1.5的1.8倍是多少。
计算方法:先把小数扩大成整数;按整数乘法的法则算出积;再看因数中一共有几位小数,就从积的右边起数出几位点上小数点。
注意:计算结果中,小数部分末尾的0要去掉,把小数化简;小数部分位数不够时,要用0占位。
3、规律:一个数(0除外)乘大于1的数,积比原来的数大; 一个数(0除外)乘小于1的数,积比原来的数小。
4、求近似数的方法一般有三种:
⑴四舍五入法;⑵进一法;⑶去尾法
5、计算钱数,保留两位小数,表示计算到分。保留一位小数,表示计算到角。
6、小数四则运算顺序跟整数是一样的。
7、运算定律和性质:
加法:
加法交换律:a+b=b+a
加法结合律:(a+b)+c=a+(b+c)
乘法:乘法交换律:a×b=b×a
乘法结合律:(a×b)×c=a×(b×c)
乘法分配律:(a+b)×c=a×c+b×c或a×c+b×c=(a+b)×c(b=1时,省略b)
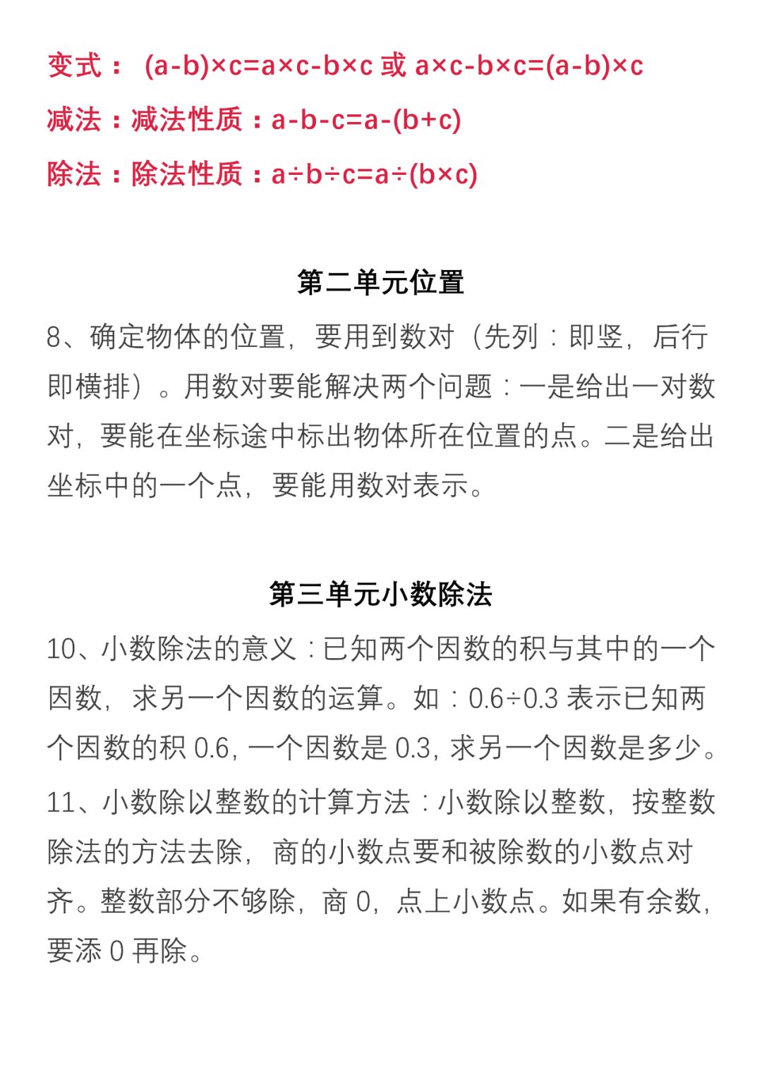
变式: (a-b)×c=a×c-b×c或a×c-b×c=(a-b)×c
减法:减法性质:a-b-c=a-(b+c)
除法:除法性质:a÷b÷c=a÷(b×c)
8、确定物体的位置,要用到数对(先列:即竖,后行即横排)。用数对要能解决两个问题:一是给出一对数对,要能在坐标途中标出物体所在位置的点。二是给出坐标中的一个点,要能用数对表示。
10、小数除法的意义:已知两个因数的积与其中的一个因数,求另一个因数的运算。如:0.6÷0.3表示已知两个因数的积0.6,一个因数是0.3,求另一个因数是多少。
11、小数除以整数的计算方法:小数除以整数,按整数除法的方法去除,商的小数点要和被除数的小数点对齐。整数部分不够除,商0,点上小数点。如果有余数,要添0再除。
11、除数是小数的除法的计算方法:先将除数和被除数扩大相同的倍数,使除数变成整数,再按“除数是整数的小数除法”的法则进行计算。
注意:如果被除数的位数不够,在被除数的末尾用0补足。
12、在实际应用中,小数除法所得的商也可以根据需要用“四舍五入”法保留一定的小数位数,求出商的近似数。
13、除法中的变化规律:①商不变性质:被除数和除数同时扩大或缩小相同的倍数(0除外),商不变。②除数不变,被除数扩大(缩小),商随着扩大(缩小)。③被除数不变,除数缩小,商反而扩大;被除数不变,除数扩大,商反而缩小。
14、循环小数:一个数的小数部分,从某一位起,一个数字或者几个数字依次不断重复出现,这样的小数叫做循环小数。 循环节:一个循环小数的小数部分,依次不断重复出现的数字。如6.3232……的循环节是32.简写作6.32
15、小数部分的位数是有限的小数,叫做有限小数。小数部分的位数是无限的小数,叫做无限小数。小数分为有限小数和无限小数。
16、事件发生有三种情况:可能发生、不可能发生、一定发生。
17、可能发生的事件,可能性大小。把几种可能的情况的份数相加做分母,单一的这种可能性做分子,就可求出相应事件发生可能性大小。
18、在含有字母的式子里,字母中间的乘号可以记作“·”,也可以省略不写。加号、减号除号以及数与数之间的乘号不能省略。
19、a×a可以写作a·a或a ,a 读作a的平方 2a表示a+a
特别地1a=a这里的:“1“我们不写
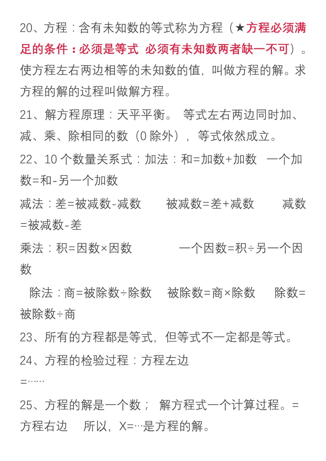
20、方程:含有未知数的等式称为方程(★方程必须满足的条件:必须是等式 必须有未知数两者缺一不可)。使方程左右两边相等的未知数的值,叫做方程的解。求方程的解的过程叫做解方程。
21、解方程原理:天平平衡。 等式左右两边同时加、减、乘、除相同的数(0除外),等式依然成立。
22、10个数量关系式:加法:和=加数+加数 一个加数=和-另一个加数
减法:差=被减数-减数 被减数=差+减数 减数=被减数-差
乘法:积=因数×因数 一个因数=积÷另一个因数
除法:商=被除数÷除数 被除数=商×除数 除数=被除数÷商
23、所有的方程都是等式,但等式不一定都是等式。
24、方程的检验过程:方程左边=……
25、方程的解是一个数; 解方程式一个计算过程。=方程右边 所以,X=…是方程的解。
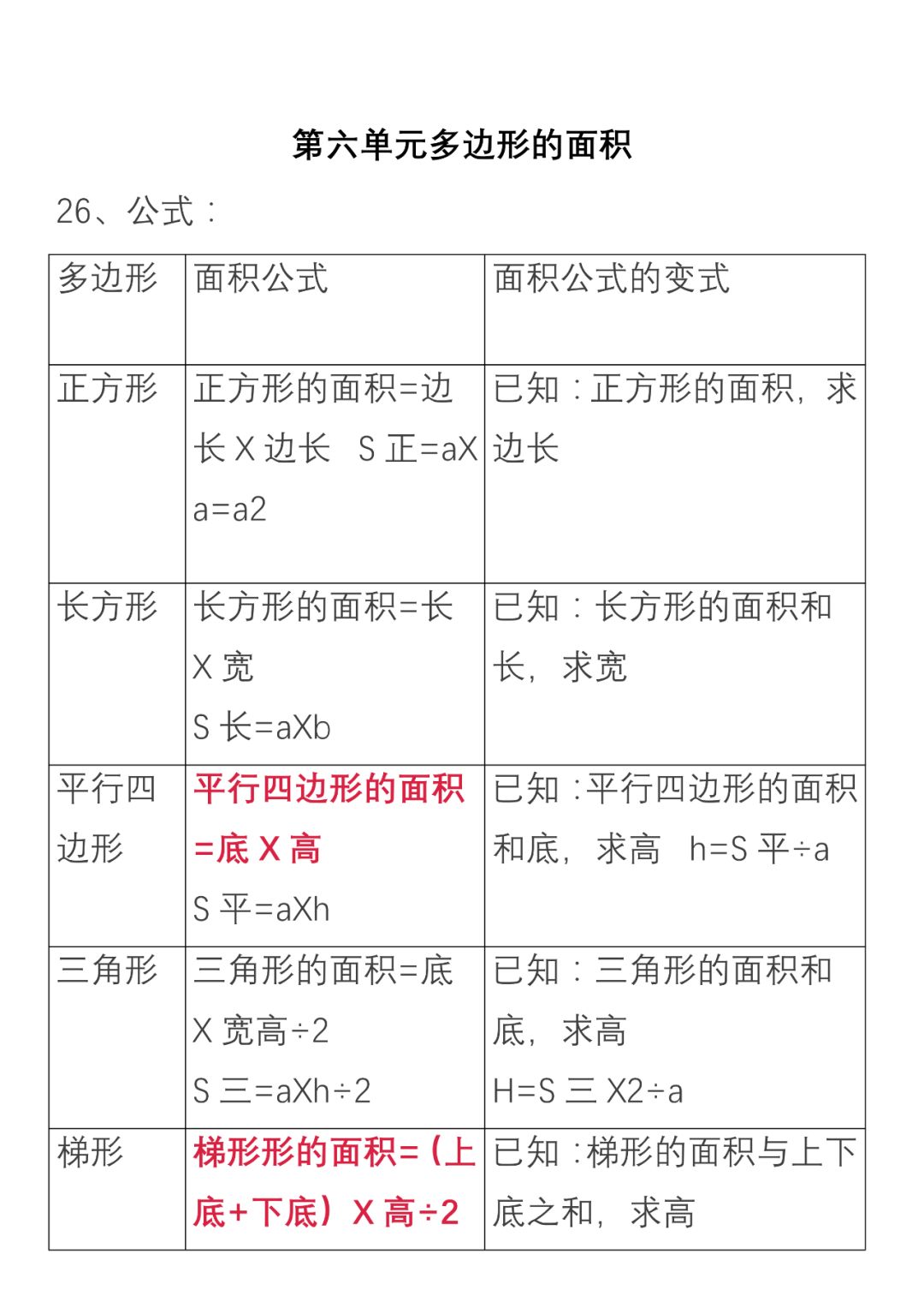
26、公式:
多边形 | 面积公式 | 面积公式的变式 |
正方形 | 正方形的面积=边长X边长 S正=aXa=a2 | 已知:正方形的面积,求边长 |
长方形 | 长方形的面积=长X宽 S长=aXb | 已知:长方形的面积和长,求宽 |
平行四边形 | 平行四边形的面积=底X高 S平=aXh | 已知:平行四边形的面积和底,求高 h=S平÷a |
三角形 | 三角形的面积=底X宽高÷2 S三=aXh÷2 | 已知:三角形的面积和底,求高 H=S三X2÷a |
梯形 | 梯形形的面积=(上底+下底)X高÷2 S梯=(a+b)X2 | 已知:梯形的面积与上下底之和,求高 高=面积×2÷(上底+下底) 上底=面积×2÷高-下底 |
组合图形 | 当组合图形是凸出的,用两种或三种简单图形面积相加进行计算。 | 当组合图形是凹陷的,用一种最大的简单图形面积减较小的简单图形面积进行计算。 |
27、平行四边形面积公式推导:剪拼、平移
平行四边形可以转化成一个长方形;长方形的长相当于平行四边形的底; 长方形的宽相当于平行四边形的高; 长方形的面积等于平行四边形的面积,因为长方形面积=长×宽,所以平行四边形面积=底×高。
28、三角形面积公式推导:旋转
两个完全一样的三角形可以拼成一个平行四边形,平行四边形的底相当于三角形的底;平行四边形的高相当于三角形的高;
平行四边形的面积等于三角形面积的2倍,因为平行四边形面积=底×高,所以三角形面积=底×高÷2
29、梯形面积公式推导:旋转
30、两个完全一样的梯形可以拼成一个平行四边形。平行四边形的底相当于梯形的上下底之和;平行四边形的高相当于梯形的高;平行四边形面积等于梯形面积的2倍,因为平行四边形面积=底×高,所以梯形面积=(上底+下底)×高÷2
31、等底等高的平行四边形面积相等;等底等高的三角形面积相等;
等底等高的平行四边形面积是三角形面积的2倍。
32、长方形框架拉成平行四边形,周长不变,面积变小。
33、组合图形面积计算:必须转化成已学的简单图形。
当组合图形是凸出的,用虚线分割成几种简单图形,把简单图形面积相加计算。
当组合图形是凹陷的,用虚线补齐成一种最大的简单图形,用最大简单图形面积减几个较小的简单图形面积进行计算。
34、不封闭栽树问题:
(1)一条路的一边两端都栽树=路长÷间隔+1;
已知间隔数,树的棵树,求路长。路长=间隔数×(树的棵树-1)
(2)一条路的两边两端都栽树=(路长÷间隔+1)×2
(3)一条路的一边两端不栽树=路长÷间隔-1
(4)一条路的两边两端不栽树=(路长÷间隔-1)×2
(5)锯木头时间问题:锯一段木头时间=总时间÷(段数-1)
35、封闭图形四周栽树问题:栽树棵树=周长÷间隔
36、鸡兔同笼问题:(龟鹤问题、大船小船问题)
(1)算术假设法1:假设几只都是兔子,(都是脚多的兔子),先求鸡的只数
鸡的只数:(总头数×4-总脚数)÷(4-2即一只兔的脚数减去一只鸡的脚数)
兔的只数:总头数-鸡的只数
算术假设法2:假设几只都是鸡,(都是脚少的鸡),先求兔子的只数
兔子的只数:(总脚数-总头数×2)÷(4-2即一只兔的脚数减去一只鸡的脚数)
鸡的只数:总头数-兔子的只数
(2)方程法:设兔子有x只,则兔子脚有2x只。那么鸡有(总头数-x)只
根据“兔子脚+鸡脚=总脚数”列方程解答先求兔子只数,再算出鸡的只数。
即:4x+2×(总头数-x)=总脚数
补充内容:观察物体
36、从不同的角度观察物体,看到的形状可能是不同的;观察长方体或正方体时,从固定位置最多能看到三个面。(习惯上我们从左面、正面、上面看 ,把这三种视图统称三视图)
37、图形的运动:轴对称图形。
(1)沿一条直线对折后,两边完全重合的图形叫做轴对称图形,这条直线叫做对称轴。圆有无数条对称轴。正方形有4条对称轴。等边三角形有3条对称轴。长方形有2条对称轴。等腰三角形和等腰梯形有1条对称轴。
(2)轴对称图形的特点:沿对称轴对折,两边完全重合。每一组对应点到对称轴距离度相等。对应点之间的连线与对称轴互相垂直。
(3)要能根据对称轴画出对称图形的另一半。
38、数字编码:
(1)数不仅可以用来表示数量和顺序,还可以用来编码。
(2)邮政编码由6位数字组成,前2位表示省;前3位表示邮区,前4位表示县市,最后2位表示投递局(大地基乡投递局)
(3)身份证18位:第7至14位表示出生年月日 倒数第二位的数字表示性别,单数-男,双数-女
(4)根据卡号信息、运动员编号信息、门牌信息填写编码规律。
-End-
●小学1-6年级教材电子版全套:小学教材
●初中7-9年级教材电子版全套:初中教材
●1-6年级(下册)期末知识汇总:下册知识
●小学1-6年级上册语数英预习知识要点:上册知识
●1-12年级要背诵古诗词共208首:古诗词
●中小学英语各版本点读版:英语点读
●人民日报强烈推荐1-9年级暑假必读书单:书单