点击“余老师”关注公众号获取更多学习资源
超级资料包完整版
请拉到文章末尾,按照提示免费下载
2019年秋季五年级新生将使用最新统编教材,以往的所有资料都将更新。本套2019年最新部编五年级语文(上册)资料包内容丰富:包含新版教材电子版、每课课件、教案、教学反思、说课稿、教材解读、备课素材、教学解析、教学建议、名校单元、期中、期末试卷、期末专项复习卷、课课练、提升练习、课文朗读视频、生字教学视频、朗读音频、课时同步作业、课外拓展等等。这套资料包适合学生预习,也为老师新的学期备课、上课、考试提供了重要的参考。转发只为方便老师的教学和孩子的学习,杜绝商用。
包含新旧两个版本的所有资料文件夹
教师资料包文件夹
试题集文件夹
新部编资料包内容
精品教案1-8单元文件夹
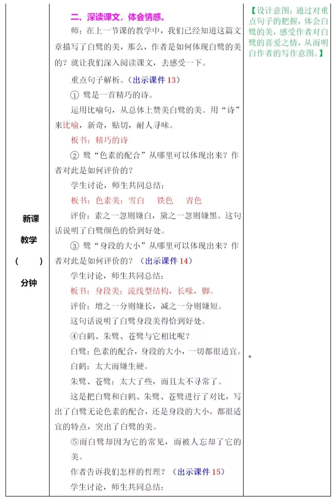
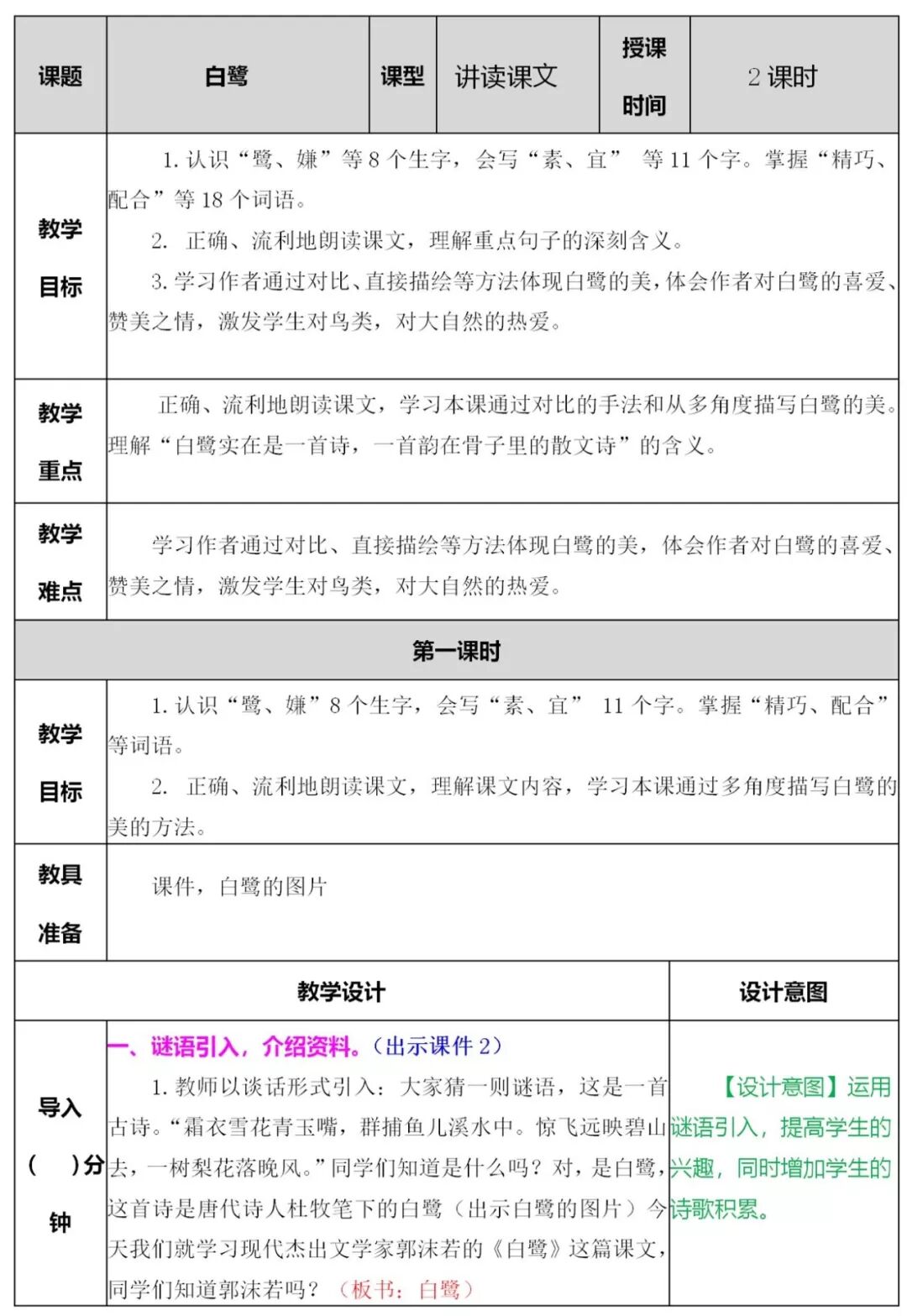
第一单元精品教案总览
第1课《白鹭》教案文件夹
精品课件1-8单元文件夹
第一单元精品课件文件夹
第1课《白鹭》精品课件文件夹
第1课《白鹭》课件前10张
第1课《白鹭》创新教案示例
第一步:长按识别二维码关注:i小学
第二步:在i小学公众号底部对话框回复关键词:课件5,即可领取。(要按照正确的关键字回复哦,否则系统无法识别)
知识要点(上册)
语文(部编人教版)
数学(人教版)
英语(人教PEP版)
暑假作业
部编语文(上册)全书课时讲解
人教数学(上册)全书课时讲解
其他综合(上册)
逐渐更新中...
期末试卷(下册)
语文试卷(部编人教版):
数学试卷(人教版):
英语试卷(人教PEP版)
知识要点(下册)
语文(部编人教版)
数学(人教版)
英语(人教PEP版)
语文专项
期末真题
其他资料(下册)
逐渐更新中...
来都来了,点个在看再走吧~~