10月18日,省高级人民法院、省司法厅联合召开在民事诉讼中实行律师调查令新闻发布会,介绍制定《关于在民事诉讼中实行律师调查令的办法(试行)》(以下简称《律师调查令办法》)的背景、意义和《律师调查令办法》的主要内容。部分中央、省级媒体记者参加了新闻发布会。
《律师调查令办法》全文共十八条。
一是明确调查令的申请主体和诉讼阶段,突出保障当事人及其代理律师诉讼权利。《律师调查令办法》明确,只有当事人的代理律师才能向人民法院申请调查令,律师包括社会执业律师、法律援助专职律师、公司律师和公职律师,实现了申请主体的全覆盖。对于律师调查令的申请阶段,办法进一步规定,律师在民事案件的立案、审理和执行阶段均可依法向人民法院提出申请,实现了诉讼阶段的全覆盖。
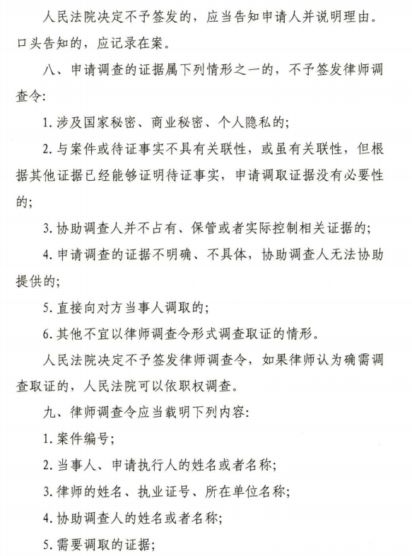
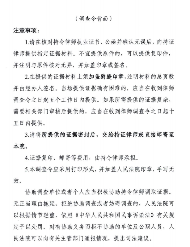
二是明确律师调查令的操作程序,突出助力提升民事案件诉讼效率。《律师调查令办法》对律师调查令的申请所需提供的材料进行了详细规定,方便律师提出申请。人民法院经审查后可以按照统一的律师调查令范本快速制作调查令。调查令范本背面的注意事项,对协助调查人如何高效配合调查取证进行相应的提示,这也是该办法的创新亮点。
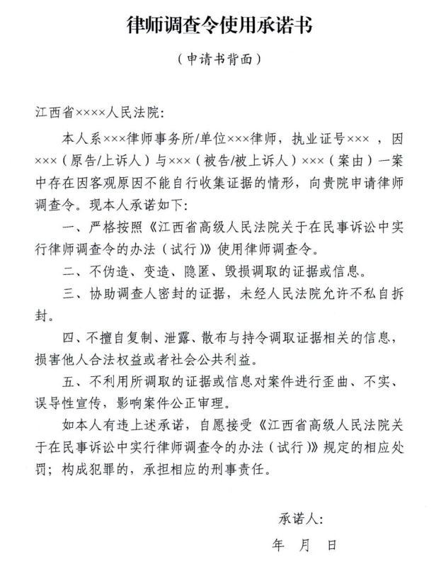
三是明确律师调查令参与主体的权责,突出维护各方当事人合法权益。《律师调查令办法》明确,律师应依法申请、合理使用调查令,滥用调查令需承担相应法律后果。《律师调查令办法》还对法院审查和协助调查人配合调查取证提出了明确要求,特别是首创了证据密封制度,要求协助调查人将所提供的证据密封后交给律师或直接邮寄人民法院。
《关于在民事诉讼中
实行律师调查令的办法(试行)》
全文如下
附件1
附件2
附件3
来源:江西高院
往期推荐