来源 ¦ 雄风当阳、市政务服务和大数据管理局
编辑 ¦ 李香怡 编审 ¦ 王 瑞 终审 ¦ 王 涛
· 🤩🤩🤩
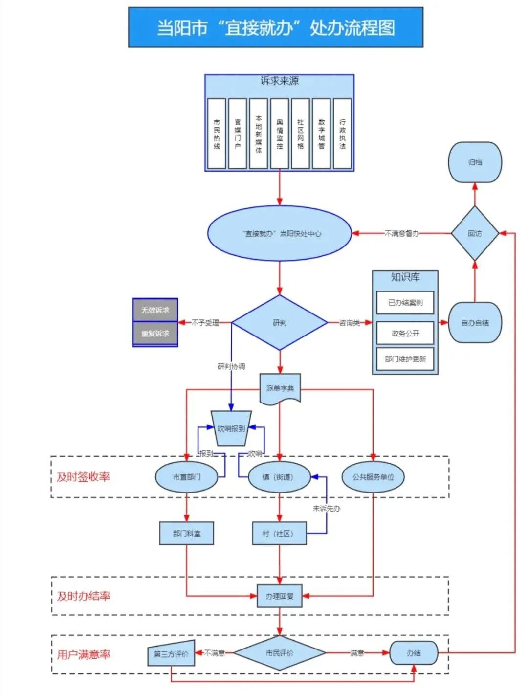
宜接就办 当阳快办
今年5月1日,当阳市“宜接就办”公共服务平台正式上线运行。按照宜昌市相关要求,当阳迅速响应,成立当阳市“宜接就办”处办中心,并组建专班、充实人员、出台制度,是宜昌市首个高效落实的县市站点。这是当阳深入推进实施筑堡工程,提升行政效能、优化营商环境、畅通民意渠道、密切联系群众的一项重要举措。
截至目前
市民赵女士电话采访
问
我是河溶溶新路佳云商店店主,前期,河溶镇政府将我门口雨棚拆掉,承诺近期给我搭建好,但近期因与我邻居住户未协商好搭建新雨棚事宜,影响了我家的新雨棚搭建进度,望镇政府速度为我搭建新雨棚。
答
赵女士您好,感谢您的来电,河溶镇人民政府回复如下:经核实,您反映的情况属实,目前,已为您将门口雨棚搭建完成。
问
我是当阳市河溶镇建国村六组的村民,我家里的一块田安装了抗旱表,但是我另外还承包了两块地,承包的两块地只有一块地安装了抗旱表,国家电网说一个名字只能装一块,但另一块地干旱了怎么办?请协调安装抗旱表。
答
莫先生您好,感谢您的来电,河溶镇人民政府回复如下:经核实,您反映的情况部分属实,目前已为您安装了抗旱表。
市民任先生电话采访
问
我是当阳市玉阳街道长坂路146号农商行营业部小区的居民,今年4月份就说要安装电动车充电棚,但是一直没有落实,请尽快处理。
答
任先生您好!您反映的电动车充电问题已收悉。接到居民相关诉求后,社区联系市城投集团和市农商银行对小区进行了实地勘察,确定了安装规划和选址。根据市城投集团要求,需由付家岗社区经玉阳街道向集团提出申请,经审批后进行施工。目前相关申请已经提交到市城投集团,正在加紧审批,请您耐心等待。
当阳市“宜接就办”处办中心
有诉求!?
除了拨打
“12345”政务服务便民热线
“110”也是可行的哦
大家还可通过以下方式
留下您的诉求
👇👇👇
参与方式一:
第一步
点击下方卡片
关注“ 雄风当阳 ”微信公众号
第二步
进入“雄风当阳”微信公众号
点击下方菜单栏【民意征集】
进入“12345平台”进行留言
参与方式二:
通过湖北当阳网
(http://www.hbdangyang.com/)
“便民服务”—“12345热线”
进行留言
参与方式三:
打得通、办得快、办得好
当阳市“宜接就办”公共服务平台
正努力成为
百姓满意的“幸福传声筒”
为回馈广大读者,即日起,雄风当阳将与湖北澳利龙食品股份有限公司共同送出一批长坂坡鱼腥草露饮品。获得福利的方法很简单,在今日推送的所有稿件内精选留言点赞排名(点赞数量需超过15)第一位的读者,即可获得湖北澳利龙食品股份有限公司生产的长坂坡鱼腥草露一箱。
领奖规则:
1. 中奖人需同时满足关注“雄风当阳”微信公众号;留言次日9:00前点赞数超过15;留言点赞数排名第一位。
2. 集赞统计截至留言次日上午9:00,届时小编将回复您具体领奖方式。
3. 每人每日限领一箱,数量有限,赶紧参与吧~
来源 ¦ 雄风当阳、市政务服务和大数据管理局
编辑 ¦ 李香怡 编审 ¦ 王 瑞 终审 ¦ 王 涛
· 🤩🤩🤩