星标我们
随时随地看纽约!
东部时间6月12日(周日)起,美国已经取消入境内国际航空旅客在登机前1天内(24小时)需进行新冠检测的要求。
http://newyork.china-consulate.gov.cn/tzgg/202206/t20220614_10702563.htm
6月13日,中国驻洛杉矶总领馆、中国驻纽约总领馆等大使馆都发布了有关赴华签证新政策,恢复了此前暂停近三年的赴华签证办理业务!
以中国驻纽约总领馆为例,具体要求如下👇🏻
中国驻纽约总领馆调整申办赴华工作、商务、探亲等签证的要求。有办理相关签证需求的领区内(领区划分详情详见第三部分)申请人,请按照如下要求申办。
【一】
申办流程
https://www.travelchinaguide.com/embassy/visa/entry.htm
(一)申请人提出申请
申请方式:申请人向总领馆签证专用邮箱visaoffice.ny@vip.163.com发送邮件。
邮件题目格式:“申请人姓名+护照号码+拟申请签证种类”。
邮件内容:请在正文中说明拟赴华事由和拟赴华时间,并在附件中以PDF或JPG格式上传申请签证所需材料(详见下文)。
(二)总领馆进行初审
对符合受理范围且材料完整的,总领馆将通过电子邮件告知申请人邮寄纸质材料;对符合受理范围但材料不完整的,申请人按要求补充完整后,总领馆将通过电子邮件告知申请人邮寄纸质材料。
(三)申请人邮寄纸质材料至总领馆
(四)总领馆进行复审
复审通过的,总领馆将签发签证并邮寄给申请人。复审发现邮寄材料不完整或仍需补充材料的,总领馆将告知申请人。复审未通过的,总领馆将把护照等有关材料原件邮寄给申请人。
【二】
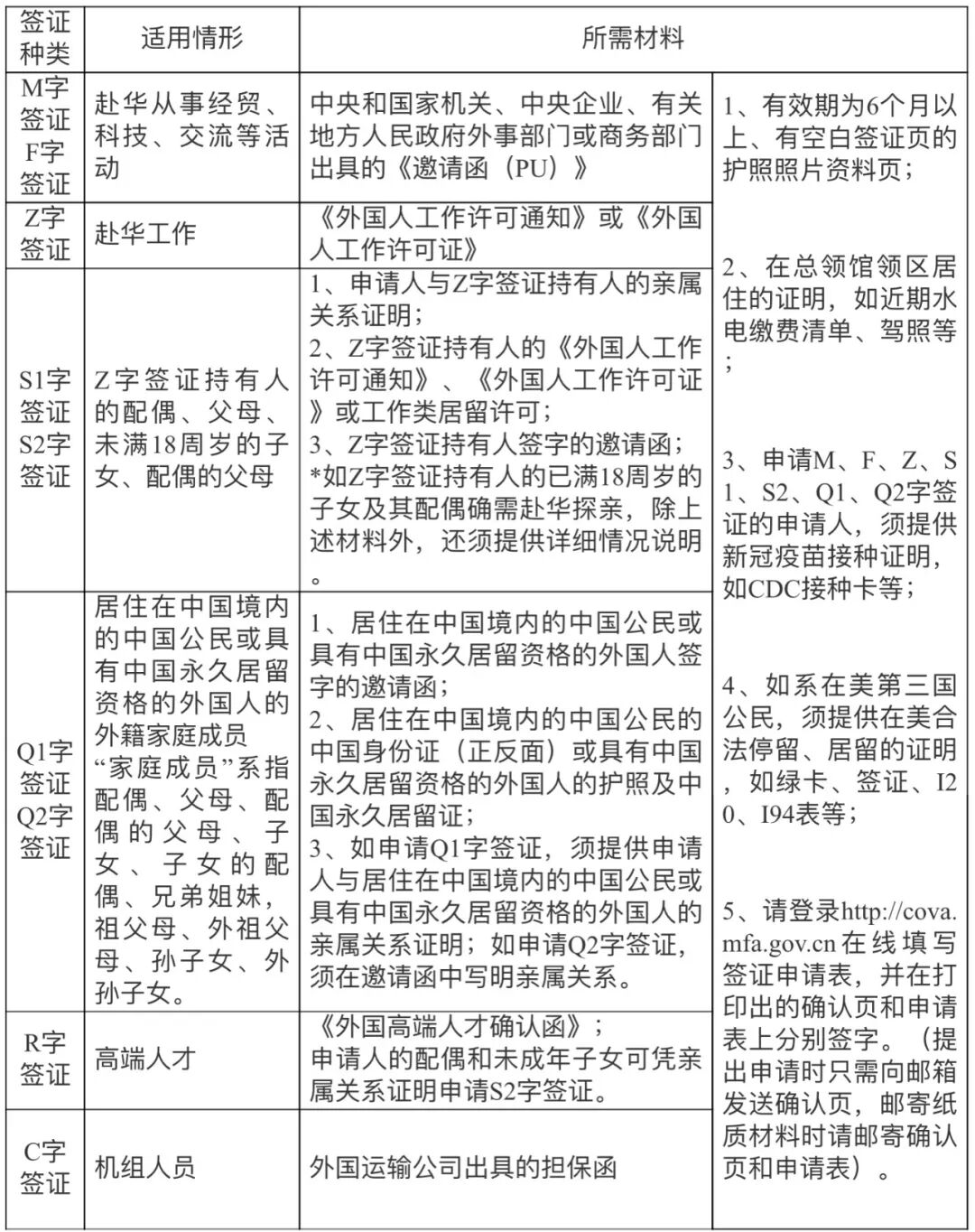
受理范围及所需材料
http://newyork.china-consulate.gov.cn/tzgg/202206/t20220614_10702563.htm
此外,因紧急人道事由(如奔丧或探望病危重亲属)赴华,须提交已故亲属或病危重亲属的身份证件(如中国身份证或外国人护照等)、死亡证明或医院出具的病危重通知书以及亲属关系证明等材料。
外交、公务类签证请径向总领馆(邮箱visaoffice.ny@vip.163.com)咨询办理。
【三】
领区划分详情
https://www.mfa.gov.cn/ce/ceus//chn/zmzlglj/t84176.htm
目前,中国在美国设有一个大使馆和五个总领馆,分别为中国驻美国大使馆、中国驻纽约总领馆、中国驻芝加哥总领馆、中国驻旧金山总领馆、中国驻洛杉矶总领馆和中国驻休斯顿总领馆,负责各自辖区内的领事业务。
http://newyork.china-consulate.gov.cn/tzgg/202206/t20220614_10702563.htm
需要注意的是,中国驻休斯顿总领馆限时关闭,该总领馆管辖的区域(得克萨斯、俄克拉荷马、路易斯安那、阿肯色、密西西比、亚拉巴马、佐治亚、佛罗里达州和波多黎各)将由中国驻美国大使馆暂时代管。
申请人请务必向
所在辖区的签证机关提交申请!
以免延误!
具体领区划分详情如下👇🏻
【四】
其他重要信息
https://www.cnbc.com/2020/06/04/us-to-revise-chinese-passenger-airline-ban.html
需要注意的是:上述均为中国驻纽约总领馆对赴华签证的要求!!并不适用于非中国驻纽约总领馆领区划分范围之外的申请人!!
中国驻纽约总领馆
http://newyork.china-consulate.gov.cn/tzgg/202206/t20220614_10702563.htm
领区范围:康涅狄格州、缅因州、马萨诸塞州、新罕布什尔州、新泽西州、纽约州、俄亥俄州、宾夕法尼亚州、罗得岛州、佛蒙特州。
其他大使馆和总领馆
的赴华签证办理要求
请参考各自的官网👇🏻
中国驻洛杉矶总领馆
http://losangeles.china-consulate.gov.cn/tzgg/202206/t20220613_10702491.htm
领区范围:亚里桑那州、南加利福尼亚州、夏威夷州、新墨西哥州、太平洋岛屿。
中国驻芝加哥总领馆
http://chicago.china-consulate.gov.cn/chn/qzhz/qz/202206/t20220614_10702607.htm
领区范围:科罗拉多州、伊利诺斯州、印第安纳州、衣阿华州、堪萨斯州、密执安州、明尼苏达州、密苏里州、威斯康星州。
中国驻旧金山总领馆
http://sanfrancisco.china-consulate.gov.cn/zytz/202206/t20220614_10702636.htm
领区范围:阿拉斯加州、北加利福尼亚州、内华达州、俄勒冈州、华盛顿州。
中国驻美国大使馆
http://us.china-embassy.gov.cn/lsfw/zj/zytz/202206/t20220614_10702572.htm
领区范围:华盛顿特区、特拉华州、爱达荷州、肯塔基州、马里兰州、蒙大拿州、内布拉斯加州、北卡罗来纳州、北达科他州、南卡罗来纳州、南达科他州、田纳西州、犹他州、弗吉尼亚州、西弗吉尼亚州、怀俄明州;
(暂时代管原休斯顿总领馆)得克萨斯、俄克拉荷马、路易斯安那、阿肯色、密西西比、亚拉巴马、佐治亚、佛罗里达州和波多黎各。
除此之外,加拿大、澳大利亚、日本、韩国、新加坡等国大使馆也已同步宣布新政策。
从此次调整来看,国内已经逐步放出开放的信号。今年年初,中国民用航空局也曾表示:将在2023至2025年恢复国际航空旅游市场。
如有办理上述签证的需求,
一定要仔细阅读大使馆文件哦!
Ref:
http://newyork.china-consulate.gov.cn/tzgg/202206/t20220614_10702563.htm
视频号
悄悄告诉大家
纽约留学生网
🎬 其实有自己的视频号哦🎬
关注我们,随时随地看纽约!
文案 | 胆小龟
排版 | 胆小龟
审核 | 九
图片源自网络,版权属于作者,侵权可删
Images are all labeled for noncommercial reuse
Copyrights are owned by authors
往期回顾
爱我,请告诉我你在看