微信号 hongcan18
功能介绍 百万级订阅量的餐饮产业媒体。上红餐网,读懂中国餐饮!
以下文章来源于餐饮品牌观察 ,作者红餐品牌研究院
餐饮领域首席智库。
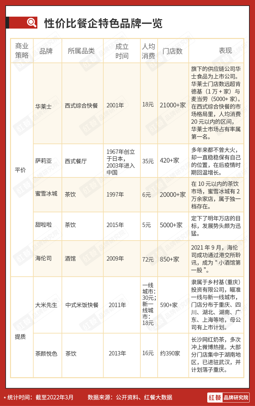
近年来,消费市场上掀起了一股性价比浪潮,5元可买一杯咖啡、8元可喝一杯奶茶……在这些性价比产品的支撑下,蜜雪冰城、海伦司等品牌也迅速崛起。
性价比餐饮背后的商业化真相到底是什么?
本文转载自餐饮品牌观察(ID:cyppgc88),作者:红餐品牌研究院。
性价比背后的商业化真相
性价比餐企会是未来的主流吗?
★
延伸阅读
• 资本争抢Manner,背后是怎样的商业模式
• 降价后奈雪首发年报,茶饮性价比时代来临
• 乐凯撒宣布长期降价!餐饮业的降价潮要来了
商务合作 | 电话/微信:13265099024
微信扫一扫关注该公众号