作者简介/陆根书,西安交通大学中国西部高等教育评估中心主任、教授、博士生导师;李珍艳,西安交通大学中国西部高等教育评估中心助理研究员、马克思主义学院博士生;徐菲,西安交通大学中国西部高等教育评估中心副主任;贾小娟,西安交通大学中国西部高等教育评估中心助理研究员、博士;牛梦虎,西安交通大学中国西部高等教育评估中心助理研究员、博士
文章出处/《江苏高教》2020年第11期1-8
关键词/本科教学;审核评估;评估机制;评估范围;评估流程
近年来,我国高等教育快速发展,已建成世界上规模最大的高等教育体系,由大众化迈入普及化的发展阶段。2019年,我国高等教育毛入学率达51.6%,普通本科在校生人数达1750多万人。在新时代,实现高质量内涵式发展是我国高等教育改革发展的重要目标和任务。促进高校走以提高质量为核心的内涵式发展道路是一项系统性工程,本科教育教学评估则是其中的关键抓手之一。为全面提高本科教育教学质量,我国构建了“五位一体”的本科教学评估制度,其中审核评估是院校评估的一种重要形式。
2013年12月,教育部印发了《普通高等学校本科教学工作审核评估方案》(以下将普通高等学校本科教学工作审核评估简称“审核评估”),实行中央和省级政府分级负责的审核评估工作体系,省级教育行政管理部门结合本地区高等教育发展需要,制定本地区审核评估方案,并充分发挥第三方评估的作用,组织实施本地区所属高校审核评估[1]。在2013年试点的基础上,于2014年起在中央和地方高校同步开展审核评估,截至2018年底,全国累计有650所高校参加了审核评估[2]。陕西省于2016年7月印发了《陕西省普通高校本科教学工作审核评估实施办法》,并按照管办评分离的原则,委托第三方评估机构——西安交通大学中国西部高等教育评估中心(以下简称“西部评估中心”)具体组织实施。截至2017年年底,西部评估中心完成了陕西22所省属普通高校的审核评估专家组进校考察工作,并于2018年底前完成了对22所省属普通高校审核评估整改的中期检查与一年回访检查工作[3]。
实践证明,审核评估在引导和推动高校本科教学改革、促进高校内涵建设、强化内部质量保障体系建设、提升人才培养质量等方面发挥了重要作用,是建设一流本科教育、实现高等教育内涵式发展的有效抓手之一。审核评估不但很好地指导了我国高校的本科教育教学工作,而且在国际上也产生了重要影响。但审核评估作为一种新型的评估模式,在方案设计及实施过程中还有一些有待进一步改进、完善的地方。本文试图分析本轮审核评估存在的主要问题,并结合西部评估中心组织实施陕西特色审核评估的经验与做法提出相应的改进建议,希望对完善审核评估方案,推动高校本科教育教学改革,提高本科教育教学质量,促进学生发展有所借鉴和参考。
审核评估是教育部提出的“五位一体”的本科教学评估制度的一个重要组成部分。其核心是对学校人才培养目标与培养效果的实现状况进行评价,旨在推进学校人才培养的多样化,建立和完善学校人才培养质量保障体系,强化学校在人才培养质量保障中的主体地位。
与水平评估相比,审核评估更加强调学校是评估和质量保障的主体;强调用自己的尺子量自己,依据高校的办学定位和人才培养目标来评价其人才培养目标与效果的实现情况,力求转变学校被动接受评估的局面;更加突出内涵发展、特色发展,力求转变高校按照统一标准建设,无差异化的局面;更加关注建设、改进、管理的过程,力求转变高校只关心评估结果的局面;审核评估使用了新的数据分析方法、新的考察模式、新的专家工作方式,加大了社会参与力度,完善了组织管理机制,更加注重高校的教学基本建设。就整体而言,审核评估旨在引导高校合理定位、办出特色、办出水平,突出了“分类指导、分类评估”的理念,要求更高,难度更大。
审核评估的范围包括学校的定位与目标、师资队伍、教学资源、培养过程、学生发展、质量保障以及学校自选特色项目等“6+1”个方面,涵盖学校的办学定位及人才培养目标,教师及其教学水平和教学投入,教学经费、教学实施及专业和课程资源建设情况,教学改革及各教学环节的落实情况,招生就业情况、学生学习效果及学风建设情况,质量保障体系的建设及运行情况等。
审核评估的程序分为学校自评、专家进校考察、评估报告审议发布、学校整改等环节。首先,学校根据审核评估范围开展自评自建,撰写自评报告,填报本科教学基本状态数据;其次,评估机构组建审核评估专家组进校考察,评估专家在审阅学校评估材料的基础上,通过深度访谈、听课看课、考察走访、查阅资料等形式,对学校的本科教学工作给出客观判断和评价,并形成写实性审核评估报告;专家组组长综合所有专家成员的评估意见后,形成专家组审核评估报告,并提交评估机构和教育行政部门审议后正式发布;最后,学校根据审核评估专家组提出的问题及整改建议开展整改工作,从而促进学校教育教学质量不断提高。
审核评估的特点可概括为四个“新”[4][5]:
一是指导思想新。坚持一方针,即“以评促建,以评促改,以评促管,评建结合,重在建设”的方针;强调二突出,即突出内涵建设,突出特色发展;推进三强化,即强化办学合理定位,强化教学中心地位,强化质量保障体系建设。
二是评估理念新。包括强调学生中心、产出导向、持续改进。学生中心理念强调把全体学生的学习效果作为关注的焦点,它在20世纪中期由美国一些学者提出和倡导,在国际上对本科教育基本观念、教学方法和教学管理变革产生了重要影响,对我国高校审核评估也起到了很好的指导意义[6]。学生中心是指以学生学习与发展为中心,强调教育的目的是为了促进学生的全面和谐发展,应在尊重学生个性发展的基础上,引导学生主动发展和创造性发展[7]。在评估实践中,要重视学生的学习过程、学习经验,从不同角度评价学生的学习效果,落实学生中心理念[8]。产出导向是Spady在1981年率先提出的,并成为欧美国家教育改革的主流理念。该理念后来被美国工程教育认证协会接受,并将其贯穿于工程教育认证始终。2013年我国加入《华盛顿协议》后,开始用产出导向理念指导工程专业认证和引领工程教育改革,对专业内涵发展起到了积极推动作用[9]。产出导向理念强调教学设计和实施的目的是保证学生取得特定的学习效果,注重对学生学习成效达成性的评价[10]。持续改进强调建立评价-反馈-改进闭环,形成持续改进机制。只有这样,才能持续保障和提高本科教学质量的螺旋式上升[11]。
三是审核标准新。重点考察学校人才培养效果与培养目标的符合度,办学定位和人才培养目标与国家和区域经济社会发展需求的适应度,教师和教学资源条件的保障度,教学和质量保障体系运行的有效度,学生和社会用人单位的满意度。
四是结论形式新。采用写实性报告,不分等级,以淡化高校的功利心态,强化内涵建设;内容要求专家明确指出学校本科教学值得肯定之处、需要改进之处、必须整改之处。
尽管审核评估在设计上具有诸多特点,但在具体实施过程中,还存在一些需要进一步改进和完善的地方。
1.在评估理念落实层面
学生中心、产出导向、持续改进是审核评估倡导的三大先进理念,但在审核评估过程中具体落实这些理念仍存在一些不到位的现象。
(1)忽视了对作为教育主体的学生学习与发展成效的评估,学生中心理念落实不到位
审核评估方案重点考察学校办学定位与目标、师资队伍、教学资源、培养过程等教学条件与过程因素,旨在促进学校改善办学条件,加强教学管理,完善内部质保体系,促进教学质量提升。但对涉及教学工作的一些核心内容,如学生学习体验、学生发展等仍有待进一步加强[12]。影响教学质量的因素很多,它既受资源条件等因素的影响,又受作为教育主体的学生学习与发展的影响。但长期以来忽视了从学生学习与发展成效这一教学本源上去解决质量问题[13][14]。审核评估未能将此充分纳入其中,导致审核评估在落实学生中心理念时缺乏相应抓手,理念落实不到位。
(2)对本科教学状态数据缺乏深度关联分析,产出导向难以突显
本科教学基本状态数据是审核评估的重要依据,但一般仅围绕定位与目标、教师队伍、教学资源、培养过程、学生发展、质量保障等方面采集数据并对高校状态作简单描述,缺乏对教学过程输入、过程、产出三环节因素之间关系的深度挖掘与关联分析,缺乏对学生发展及其关键影响因素的把握,也没有运用大数据分析等技术在省级层面对本科教学质量进行监测评估,产出导向难以突显。
(3)整改监督检查环节薄弱,高校持续改进流于形式
整改是提升审核评估效果的重要一环。但在国家方案中,政策制订者对整改并未形成统一认识,整改监督检查不到位,高校整改乏力。因审核评估整改不到位,许多高校在专家组离校后又恢复到原来状态,降低了审核评估的绩效[15]。在地方方案中,如果不能弥补不足,有效强化整改监督检查环节,推进高校整改落实,持续改进就会流于形式。
2.在审核评估范围层面
全国教育大会指出,要深化教育体制改革,健全立德树人落实机制,扭转不科学的教育评价导向,从根本上解决教育评价指挥棒问题。这为未来的本科教育教学审核评估指明了改革方向。随着新时代我国高等教育改革发展,审核评估的范围与内涵需要进一步拓展。
(1)对立德树人成效的评估有待进一步深化
总书记发表的一系列关于教育的重要讲话,深刻回答了培养什么人、为谁培养人、怎样培养人的根本问题,旗帜鲜明地指出了高校的根本任务就是培养人,评价高校的根本标准就是立德树人的成效。总书记在北京大学师生座谈会上的讲话中强调,“要把立德树人的成效作为检验学校一切工作的根本标准”[16],本轮审核评估在设计审核评估范围时,对以立德树人为核心的人才培养成效的评价有待进一步深化。
(2)对新时代本科教育教学新要求的体现有待进一步提升
为深入贯彻习近平新时代中国特色社会主义思想和党的十九大精神,推进本科教育改革发展,教育部于2018年6月组织召开了本科教育工作会议,提出坚持“以本为本”,推进“四个回归”,加快建设高水平本科教育、全面提高人才培养能力。在2018年9月召开的全国教育大会上,总书记从党和国家事业发展的战略高度,对加快推进教育现代化、建设教育强国作出了总体部署和战略设计,提出教育事业的根本任务是培养德智体美劳全面发展的社会主义建设者和接班人,要在党的坚强领导下,坚持走中国特色社会主义教育发展道路。随后,教育部颁布了《教育部关于加快建设高水平本科教育 全面提高人才培养能力的意见》(简称“新时代高教40条”)[17],并决定实施“新工科、新医科、新农科和新文科”建设、“六卓越一拔尖”计划2.0、一流专业和一流本科课程建设的“双万计划”、促进地方应用型本科高校转型发展等一系列改革[18]。
审核评估作为对学校本科教育教学和人才培养工作的一次全面检验,需要及时体现新时代党和国家对本科教育教学工作的新要求。
(3)对高校分类评估、特色发展的支撑有待进一步强化
审核评估强调根据学校自己的办学定位和人才培养目标来评价其人才培养目标与效果的实现情况,一校一策,分类指导。但由于审核评估对所有高校都采用相同的评估范围,没有根据不同层次、类型高校(如“双一流”高校和一般高校、研究型高校与应用型高校)的特点,设计不同的评估范围,在一定程度上影响了审核评估分类指导的效果。
3.在评估工作组织实施层面
审核评估的理念新颖、先进,组织实施有一定特色,但也存在一些不足。
(1)评估专家和学校工作量大、负担重,评估工作效率有待提升
审核评估专家进校评估任务繁重,每位专家都承担着大量的“规定作业”和“规定动作”,考察任务重,工作强度大,灵活性不高;同时,每所学校约需安排9~15位专家入校考察4~5天,正常的教学秩序难免也会受到一定影响,评估工作效率有待进一步提升。
(2)审核评估刚性不足,对学校约束不强
审核评估评“软”不评“硬”,对学校办学条件等硬指标强调不够,学校也难以通过审核评估争取上级主管部门对学校进一步改善办学条件的支持。此外,评估结论也是写实性的评价,不分等级。因此,对学校的约束力不纯不强。在审核评估中,部分学校存在“被动应付”的现象,在一定程度上影响了审核评估的效果。
(3)审核评估社会力量参与较少,信息公开度低
让社会力量参与审核评估,是加强学校与行业、产业的联系,让学校了解和满足社会对人才培养的需求、保障人才培养质量的重要途径,也是让社会了解和参与学校人才培养过程的一种重要形式。但在本轮审核评估中,社会力量的参与普遍不足,行业、产业专家参加审核评估的人数较少。此外,审核评估意见的信息公开度低,社会利益相关者了解学校人才培养过程与本科教育教学质量的渠道不畅通。
本轮审核评估已近尾声,新一轮审核评估即将开展。为了更好地推进审核评估工作,本文从本轮审核评估存在的问题出发,结合西部评估中心在组织实施陕西省属高校审核评估过程中,通过创建三大机制,落实学生中心、产出导向、持续改进三大理念,扎实推进陕西特色审核评估的研究与实践中的一些做法与经验,提出如下进一步改进和完善审核评估的对策建议。
1.建立三大机制,落实学生中心、产出导向、持续改进三大理念
(1)构建三级嵌套优化机制,建立基于学生学习与发展的本科人才培养质量保障体系
审核评估不仅要评办学条件,还要评办学成效,尤其是学生学习与发展的成效。在国外,有许多国家从大学生课程学习经历的视角探讨高校人才培养质量保障的问题。例如,澳大利亚自1993年开始就一直对普通高校大学毕业生进行课程学习经历调查,并把调查结果作为衡量各高校、各专业课程教学质量的一个重要绩效指标[19]。
为了落实审核评估学生中心理念,陕西省在开展审核评估时,以学生学习与发展为导向,构建了“输入(Presage)—过程(Process)—产出(Product)”的教学过程3P模型(如图1所示)。
基于3P模型,设计了23个学生学习与发展的指标,其中教与学过程包括教学目标与标准、教学水平、动机激发、基本技能培养、学生独立自主性、学习共同体建设、学习负担、学习评价、学生支持、智慧激发等指标;学生学习投入包括师生互动、批判思考、学术挑战、课外投入等指标;学生能力发展与教学质量满意度包括核心技能、研究技能、自我认知、教学质量满意度等指标;就业质量包括就业率、平均月收入、就业匹配度、就业满意度、就业保持率等指标。同时,为这些指标设计了相应的测量工具,通过面向陕西省高校全体毕业生开展的跟踪调查数据分析,探讨优化学生学习经历,促进学生发展的系统路径。
在此基础上,构建了基于师资与学生等输入要素优化、输入要素之间相互作用优化、教与学过程优化的三级嵌套优化机制,建立基于学生学习与发展的本科人才培养质量保障体系,为促进学生学习与发展,从教学本源上解决本科教育教学质量问题,开展审核评估提供技术和操作方法,为落实学生中心理念提供了重要抓手。
(2)构建省校二级本科教学质量常态化监测评估机制,为审核评估提供信息化服务
要深入利用高校本科教学质量报告、本科教学状态数据等资源,充分利用大数据挖掘、分析技术,构建本科教学质量监测评估核心指标,实现对高校人才培养各方面工作的监测预警,以便更好地为教育管理部门、参评高校、评估专家了解、诊断本科教学质量和学生发展状态,开展分类指导、横向比较和审核评估提供数据支撑和信息化服务。为此,在审核评估过程中,陕西省自主研发了陕西高校审核评估信息系统,常态化采集高校本科教学基本状态数据,以及基于陕西省新增的创新创业教育等审核评估要素设计的18张数据表和96个数据项,汇聚了全省54所本科院校5年的教学基本状态数据;依托对陕西高校每届约35万毕业生跟踪调查,采集了23个学生学习与发展指标数据项,积累了多年学生课程学习经历、学习投入、能力发展和就业质量数据,以及学校人才培养方案等非结构化数据。利用大数据挖掘、分析技术,对教学过程中输入-过程-产出三环节各要素按不同类型、层次、性质高校计算常模,并对三环节要素之间的关系进行关联分析、深度挖掘,构建本科教学质量监测评估核心指标,形成全省和参评学校二级本科教学质量常态化监测评估机制。
图2所示为省校二级本科教学质量常态化监测评估体系的设计架构,陕西高校审核评估信息系统基于陕西高校本科教学基本状态数据、陕西省新增的特色指标数据、学生学习与发展调查数据以及学校评审材料和专家评审意见等结构化或非结构化数据源,通过数据校验、数据分类、数据处理和数据联合等数据处理和存储技术,实现了数据采集填报、专家评审服务、数据分析报告、数据统计分析、数据关联分析等功能;分别面向省级、校级提供本科教学质量监测评估服务,并建立起了规范的数据采集工作机制和完备的信息服务体系。
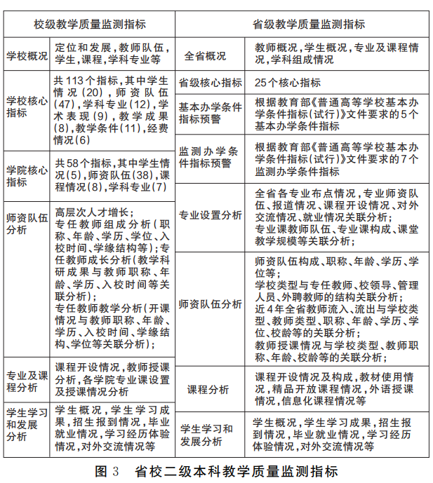
图3示例了省校二级本科教学质量监测指标。其中校级教学质量监测指标包括学校概况分析、学校与学院核心指标、师资队伍分析、专业及课程分析、学生学习与发展分析等功能;省级教学质量监测指标包括全省概况分析、省级核心指标、基本办学条件指标预警、监测办学条件指标预警、专业设置分析、师资队伍分析、课程分析、学生学习与发展分析等。
(3)建立整改检查反馈机制,推进高校持续改进
审核评估虽然强调有关教育行政部门应对评估学校的整改情况进行指导和检查,并在政策制定、资源配置、招生规模、学科专业建设等方面予以充分考虑,但实施效果并不理想。为确保整改成效,推进高校持续改进,需要从评估专家、参评高校、评估机构三方面抓好落实。
首先,推进整改工作,首先必须明确学校有待整改的问题。因此,审核评估专家组在考察结束完成审核评估报告的同时,需要明确提出参评高校本科教育教学中有待整改的问题清单;其次,参评高校需基于问题清单,明确整改目标,制定整改方案,分解整改任务,完善制度保障,落实整改措施,采取多种形式,扎实推进学校整改落实和持续改进;最后,教育管理部门和评估机构需制定对整改成效的监督检查机制,并将整改检查结果与绩效挂钩,督促学校整改提高,促进高校本科教学内涵发展,实现以评促建、以评促改。
为扎实推进学校整改落实和持续改进,陕西在实施审核评估时,设计并组织实施了“整改方案审查—整改中期检查—一年回访检查”的三环节整改提高检查工作,全力督促各学校整改提高,促进陕西高校本科教学内涵发展。
一是整改方案审查。围绕整改思路、问题梳理、任务分解、组织保障、进度安排、绩效考核等内容对学校整改方案进行审查。对有问题的方案,要求学校进一步完善,审查通过后才能开展整改工作。
二是整改中期检查。专家进校考察满6个月后进行中期检查,组织专家进校考察学校整改方案吻合度、组织机构保障度、查摆问题扎实度、整改措施有效度、整改方案落实度等,帮助学校进一步厘清思路,按整改时间表和路线图扎实推进整改工作。
三是一年回访检查。专家进校考察满一年后开展回访检查,考察学校整改目标达成度、必须整改工作完成度、评建结合思想落实度、本科教学水平提升度等,指导学校持续改进。
陕西省坚持审核定性与整改定量相结合,突出定性审核和研判,提出存在问题和改进建议,对学校整改落实情况则进行定量评价。陕西省教育厅将整改结果与绩效挂钩,作为其指导高校做好人才培养工作、优化资源配置的重要参考,真正实现以评促建、以评促改。坚持整改落实与监督检查相结合,学校根据审核评估中提出的问题及建议明确整改目标,分解整改任务,落实整改措施,扎实推进整改;评估机构对学校整改落实情况实行三环节整改监督检查,推进高校持续改进。
2.守正创新,进一步拓展和完善审核评估范围
新一轮审核评估应积极回应新时代党和政府对本科教育教学改革发展提出的新使命、新目标、新要求,进一步突出高校人才培养中心地位、立德树人根本任务,全面提高人才培养能力,更好地服务学校本科教育教学内涵与特色发展,服务国家经济社会发展需求。
(1)坚持立德树人根本标准
立德树人的成效是检验学校一切工作的根本标准。坚持立德树人,不仅要把立德树人内化到本科教育教学的各方面、各环节,也要体现在审核评估的项目、要素和要点中,通过审核评估强化教书育人和师德师风建设,落实立德树人根本任务。对高校立德树人成效的评价应包含:坚持正确的政治导向,坚持党的全面领导和社会主义办学方向;聚焦德智体美劳培养成效,促进学生的全面发展;综合考察人才培养体系的支撑作用,检验立德树人持续提升能力[20]。
(2)突显新时代本科教育的新使命、新要求
一要突出学校办学特色评估。内涵发展、特色发展是新时代高等教育改革发展的重要任务。目前,一些高校办学定位不清晰、不合理,人才培养特色不鲜明等方面的问题依然突出,审核评估要进一步引导高校合理定位、特色发展。
二要加强对素质教育的评估。加强素质教育是高等教育普及化时代的必然选择。落实立德树人这一根本任务,也必须坚持把“发展素质教育”作为提高人才培养质量,实现高等教育内涵式发展的有力
抓手。
三要加强对创新创业教育的评估。创新创业是我国在当前和未来一个较长时期内实现可持续发展的内在驱动力,也是新时代对人才培养提出的新要求。近年来,党和政府对加强创新创业人才培养提出了明确要求,也提出一系列政策举措。审核评估应加强对创新创业教育的评估,为提高人才质量、促进学生全面发展、推动大学毕业生创业就业、服务国家现代化建设服务。
四要突出对高等教育综合改革重点任务的评估。我国正处于高等教育改革、创新、发展的新阶段,为此实施了一系列政策与举措,深化高等教育教学改革发展。例如,“六卓越一拔尖”计划2.0的提出,不仅为我国高等教育带来了新理念、新模式、新结构、新质量和新体系,也将在我国本科人才培养模式改革方面发挥引领作用。“课堂革命”更是在教育教学的深水区和核心地带进行的改革。课堂是育人的主渠道、主阵地,只有抓住课堂这个核心,教育质量才能真正提高。
五要突出服务人类命运共同体建设。人类只有一个地球,各国共处一个世界。在追求本国利益时需要兼顾他国合理关切,在谋求本国发展中需要促进各国共同发展。建设人类命运共同体,需要高校面向未来,培养具有全球公民意识的人才。在新一轮审核评估中,需要进一步落实学生中心理念,坚持将个人和社会的责任作为学生必须要达到的学习结果,推动高校把包括公民知识和参与、跨文化知识与能力、道德推理和行动、积极参与多元化社区和真实世界挑战作为人才培养的重要目标。
(3)坚持分类评估,引导高校特色、内涵发展
首先,应根据不同层次、类型高校分类研制科学合理、各有侧重的审核评估体系,强化分类指导,引导高校内涵、特色发展。其次,应设计同类高校教学质量关键指标的数据常模,强化同类高校之间的横向比较,帮助学校进一步找准发展位置和改进方向。最后,应根据高校层次、类型、办学定位和专业结构等因素,精准遴选组建专家组,实现分类指导和精准评估。
3.进一步优化完善审核评估流程,提高评估实效和影响力
(1)坚持线上与线下相结合,个性化定制考察方案
创新方法,综合运用互联网、大数据、人工智能等现代信息技术手段,采取线上评估与入校评估相结合的方式开展评估考察,适当减少入校评估天数、人数、环节,减轻高校评估负担,提高评估工作实效。例如,评估材料审阅、试卷/论文查阅、听课看课、深度访谈等考察环节可利用技术手段在线上进行;走访教学单位、考察学校办学条件、教学设施、文化环境氛围等环节可入校考察。另外,尊重专家和学校自主权,不限定专家考察形式,各校的评估考察方案根据该校的实际情况由专家与学校协商制定。
(2)坚持定性与定量相结合,强化审核评估约束力
如前所述,审核评估缺乏刚性,对高校不具有太大约束力。在新一轮审核评估中,应坚持定性与定量相结合,既对影响学校本科教育教学质量的核心要素进行定性审核,又对影响本科教育教学质量的关键指标进行定量审核,并通过对不同类型高校关键性指标的对比分析,引导学校查缺补短,找准优势与不足,实现分类指导和精准服务。
(3)提高社会参与和信息公开水平,积极回应社会关切
为让高校更好地对接经济社会发展需求,回应社会关切,在新一轮审核评估中需要进一步加大评估专家组中来自行业、产业专家的比例,强化学生等利益相关者对学校本科教育的评价。同时,加强信息公开,注重高校本科教育信息及审核评估结果的公开发布。例如,可对高校本科教育教学质量指标、专家提出的问题清单、高校整改结果等在一定范围内进行公布,积极回应社会关切,接受社会监督。
参考文献:
[1]教育部关于开展普通高等学校本科教学工作审核评估的通知(教高〔2013〕10号)[EB/OL].(2013-12-05)[2020-08-08]. http://www.moe.gov.cn/srcsite/A08/s7056/201312/t20131212_160919.html.
[2]陆根书,贾小娟,李珍艳,等.全国普通高校本科教学工作审核评估:成效、问题与发展策略[J].大学教育科学,2020(2):90-96.
[3]陆根书,李珍艳,牛梦虎,等.陕西省普通高校本科教学工作审核评估的实践与思考[J].法学教育研究, 2019, 26(3):371-383.
[4]吴岩.高等教育公共治理与“五位一体”评估制度创新[J].中国高教研究, 2014(12):14-18.
[5]陆根书,贾小娟,李珍艳,等.改革开放40年来中国本科教学评估的发展历程与基本特征[J].西安交通大学学报(社会科学版),2018(6):25-35.
[6]陈新忠,李忠云,胡瑞.“以学生为中心”的本科教育实践误区及引导原则[J].中国高教研究,2012(11):57-63.
[7]吕鹏.以学生为中心的学评教指标体系构建[J].现代教育管理,2014(3):42-45.
[8]白逸仙.走向“以学生为中心”的评估模式——以中国《本科教学质量报告》与美国NSSE为比较对象[J].中国高教研究,2014(11):64-68.
[9]李志义,朱泓,刘志军,等.用成果导向教育理念引导高等工程教育教学改革[J].高等工程教育研究,2014(2):29-34+70.
[10]申天恩,斯蒂文·洛克.论成果导向的教育理念[J].高校教育管理,2016,10(5):47-51.
[11]李志义.解析工程教育专业认证的持续改进理念[J].中国高等教育,2015(Z3):33-35.
[12]瞿振元.本科教学工作审核评估的常态化建设[J].重庆高教研究,2020,8(3):5-10.
[13]陆根书, 胡文静, 闫妮. 大学生学习经历:概念模型与基本特征[J]. 高等教育研究,2013, 34(8):53-61.
[14]陆根书, 程光旭, 杨兆芳. 大学课堂学习环境论[M]. 西安:西安交通大学出版社,2010.
[15]张安富.本科教学工作审核评估的再认识及持续改进[J].高教发展与评估,2018,34(3):18-25+113.
[16]习近平在北京大学师生座谈会上的讲话 [EB/OL].(2018-05-02) [2020-08-08]. http://politics.people.com.cn/n1/2018/0503/c1001-29961481.html.
[17]教育部关于加快建设高水平本科教育 全面提高人才培养能力的意见(教高〔2018〕2号)[EB/OL].(2018-10-08) [ 2020-08-08]. http://www.moe.gov.cn/srcsite/A08/s7056/201810/t20181017_351887.html.
[18]编委会.全国普通高校本科教育教学质量报告(2018年度)[M].北京:高等教育出版社,2020:7-11.
[19]Marsh, H. W., Ginns, P., Morin, A. J. S., etal. Use of Student Ratings to Benchmark Universities: Multilevel Modeling of Responses to the Australian Course Experience Questionnaire (CEQ)[J].Journal of Educational Psychology, 2011,103(3):733-748.
[20]林梦泉,陈燕,毛亮,等.以立德树人为核心的中国特色人才培养成效评价初探[J].学位与研究生教育,2019(4):1-7.
www.jiangsugaojiao.com