618往年规模不及双十一,但此次618重要性大幅提升。618是京东周年庆,逐步发展为类似天猫双十一的正品低价促销活动,而天猫、苏宁等其余电商平台也陆续加入战场,目前618已成为与双十一齐名的全民全网购物节。从时间节点上看,618正好位于年中,与年底双十一、年初春节两大消费潮错开,成为年中消费的一次集中释放,刺激消费者、品牌商家积极参与。历年来由于阿里与京东体量上的差距,618在规模上一直低于双十一。但2020年的疫情冲击了整个零售生态,促使网上零售的占比加速提升。品牌商家、政府、消费者均有充足动力加码此次618活动,618成为了消费“回血”的一次良机。
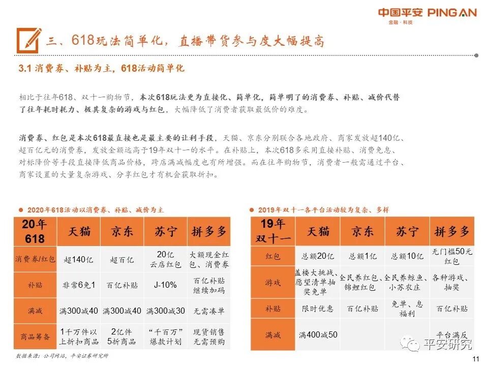
618玩法简单化,直播带货参与度大幅提高。相比于往年购物节,本次618玩法更为直接化、简单化,消费券、补贴、减价代替了往年耗时耗力、极其复杂的游戏与红包,大幅降低了消费者获取最低价的难度。天猫、京东分别联合各地政府、商家发放超140亿、超百亿元的消费券,发放金额远高于19年双十一的水平。此外,直播是本次618的另一重头戏,参与带货的主播人群明显扩容、可直播带货的平台不断增加。2020年上半年,明星刘涛、网红罗永浩、格力董明珠等进行了多场带货额过亿甚至数十亿的成功直播,促使大量明星、总裁加入本次618直播。在直播平台方面,抖音、快手分别对直播带货进行大范围尝试,不再单纯对阿里等电商平台的流量输送,特别是快手通过与京东的合作和自身的“百亿补贴”,拉拢品牌商家进场直播,增强平台变现能力。
天猫、京东、苏宁、拼多多均积极投入。本次618,在巨额消费券+补贴的支撑下,天猫平台累计下单金额达6,982亿元,若此数据与GMV相当,则已是19年全网GMV的两倍以上、天猫GMV的近4倍。京东联合各地政府发放百亿级消费券,并加深了与快手、国美之间的合作,分别打通直播流量的入口和强化3C家电供应链能力。6月1-18日,京东累计GMV达2,692亿元,同比+33.6%,增速较19年提升7个百分点。苏宁开启与京东的价格战并接入抖音带货,618当天公司全渠道销售规模增长129%,增速仍在高位。拼多多则延续其简单化的巨额补贴,并战略入股国美,提高消费者对其3C家电产品的信任度。
电商维持高增、竞争延续,直播带货热度不减。电商行业仍将维持快速增长,但巨头间的竞争将持续。而直播带货参与度将持续提高,明星、企业高管参与度将持续提升,电商平台、短视频平台将继续加强直播带货能力的建设。我们建议关注港股阿里巴巴、京东集团、 A股苏宁易购等电商龙头企业。阿里巴巴:零售体量、互联网综合生态优势明显,淘宝直播的成功证明了公司创新能力没有丝毫减弱,公司电商龙头的地位稳固。京东:疫情突出公司在物流领域的优势,公司将从纯粹电商转型为以供应链为基础的技术与服务企业,扬长避短打开新的增长空间。苏宁:从长期看,家乐福等新业务发展机遇大、线上平台建设日益完善,公司长期竞争力仍在,目前价值或被低估。
风险提示:1、宏观经济增速下行,消费环境持续低迷的风险。2、国内疫情防控长期化的风险。3、行业竞争加剧的风险。4、直播行业发展受挫的风险。