分析师
蒋寅秋 投资咨询资格 S1060519100001
前言:虫害对全球和我国农业生产造成极大危害,以我国为例,据统计因害虫造成的粮食损失已占我国每年近6.5亿吨的粮食总产量损失的30%,直接经济损失20亿元以上,而2020年尤为虫害大年,沙漠飞蝗+草地贪夜蛾肆虐。本文详细复盘本次沙漠飞蝗、草地贪夜蛾灾情,展望虫害对印度、巴基斯坦、中国主要作物生产的影响;并剖析农药板块(杀虫剂行业)的行业空间、竞争格局,寻找虫害肆虐下杀虫剂行业龙头公司的机遇。
6-7月印巴面临二次蝗灾,主要作物生产受冲击
1.1 沙漠飞蝗破坏力强,成虫/群体状态危害大
沙漠蝗群破坏性极强:食量大、繁殖能力强、蝗群密度大、迁飞性强
根据联合国粮农组织(FAO),沙漠蝗(Schistocerca gregaria)是世界上最具破坏性的迁徙性害虫,主要取食禾本科和莎草科植物,偏爱半干旱地区,在湿润的沙土中产卵,降雨有利于沙蝗的生存和繁殖。沙漠飞蝗破坏性极强,因具有以下特点:
食量大:根据FAO,一只沙漠蝗成虫每天消耗相当于自身体重的食物,每平方公里的蝗虫,每日可以吃掉3.5万人的粮食作物。
繁殖能力强:沙漠蝗虫能存活3个月,幼蝗在6周后羽化成虫,成虫至少需要一个月才能成熟并准备产卵。雌性沙漠蝗一生中至少下三次卵,每次可产100个卵左右,通常间隔约6-11天。蝗群数量成指数式增长,3个月后增加20倍,6个月后增加400倍,9个月后增加8000倍。
蝗群密度大:每平方公里蝗虫群至少有4000万只,有时多达8000万只。
迁飞性强:根据FAO,蝗群行程一天可达130-150公里。蝗群在日出后约2小时起飞,可在空中长时间飞行,在日落前定居。
成虫/群体状态危害大、瘟疫阶段破坏力最强
成虫/群体状态破坏力更强。沙漠蝗个体发育过程包括卵、若虫、成虫三个阶段,为不完全变态过程。其卵在两周后孵化,刚孵出的幼虫无翅膀,体色较淡,能够跳跃,又称跳蝻或若虫。跳蝻的形态和生活习性与成虫相似,只是身体较小,生殖器官没有发育成熟。若虫经历5次蜕皮过程,在六周后羽化成虫。由于若虫期间不具有飞行能力,若虫群只能危害孵化地附近的植物,而成为成虫后具备飞行能力,尤其在成群后破坏性增强。
瘟疫阶段破坏力最强。根据灾情的大小和地理范围,FAO对蝗灾进行了分类,分别为平静(calm)爆发(outbreak)、高潮(upsurge)和瘟疫(plague)。在破坏性最强的瘟疫阶段,沙漠蝗可蔓延至60个国家或地区,覆盖面积可达2900万平方公里,占地球陆地面积的20%,威胁到世界10%人口的生计。距今最近的两次蝗虫瘟疫阶段分别为1967-1969年和1986-1989年。
1.2 东非蝗灾仍严峻,二代蝗群再临印巴
18年中旬阿拉伯半岛气旋风暴+19年秋季东非强降雨共同酿成20年1月席卷非洲之角、红海沿岸、印巴边境的沙漠蝗灾大爆发。根据 FAO,此前一轮蝗虫数目达4000亿只,蝗灾波及区域达27万公顷。2018年5月-2020年3月蝗群路径:
2018年:5月和10月的气旋带来了暴雨,使南部阿拉伯半岛的空旷地带自6月以来至少有9个月处于有利的繁殖条件,结果出现三代未被发现和控制的沙蝗。
2019年:1月第一批蝗群离开空旷地带,前往也门和沙特阿拉伯,抵达伊朗西南部,且当地出现降雨;2-6月:在也门、沙特阿拉伯和伊朗,春季繁殖广泛;6-12月:蝗群从伊朗入侵印巴边境,由于季风时间较长,沙蝗可繁殖三代,造成大量蝗群;在也门,蝗群形成并迁移到索马里北部和埃塞俄比亚,繁殖后蝗群数量进一步增加。10月-12月:蝗群从埃塞俄比亚和索马里北部向厄立特里亚、吉布提、埃塞俄比亚东部、奥加登、索马里移动到肯尼亚东北部。
2020年:1月在埃塞俄比亚和肯尼亚,蝗群继续入侵、传播、成熟和产卵;2月蝗群继续在肯尼亚活动,少数到达乌干达和南苏丹,其他蝗群则分布在波斯湾的两岸。印度、巴基斯坦爆发大规模蝗灾;3月埃塞俄比亚和肯尼亚大范围的孵化导致了新一代蝗群形成,少数蝗群入侵乌干达和南苏丹,并在伊朗南部进行广泛的产卵和孵化。
2020年5月:1)东非地区:3-4月的连续降雨为蝗虫繁殖提供了良好条件,肯尼亚、埃塞俄比亚和索马里形成新的蝗群,并进一步向北、东迁移。2)阿拉伯半岛:沙特阿拉伯、伊拉克、阿联酋和阿曼部分地区出现了幼年和成年蝗群,并迁移到也门的夏季繁殖区。3)西南亚:伊朗和巴基斯坦出现蝗群,并在入侵印度的拉贾斯坦邦后,进一步向印度东部地区迁移。
2020年6月:也门的蝗群正在向内陆、沿海和高原地区移动,沙特阿拉伯和阿曼的蝗群正在迁移。肯尼亚西北部形成二代幼蝗群,并可能进一步北迁至埃塞俄比亚和苏丹。巴基斯坦俾路支省的成虫正在繁殖,旁遮普省的幼虫群发育成熟,两省的蝗群将迁移至印巴边境的夏季繁殖区。而印度的拉贾斯坦邦和中央邦正在加紧对蝗群的控制。
FAO 6-7月最新预警:肯尼亚6月9日-11日开始形成二代幼蝗群,蝗群形成将持续四周。预计自6月15日起,蝗群北迁至埃塞俄比亚和苏丹,蝗群迁移至埃塞俄比亚预计需要一周的时间,中途可能穿越南苏丹和乌干达北部,然后到达苏丹最南部的夏季繁殖区。若苏丹环境干燥,则蝗群有可能迁到乍得东部,并进一步向西穿越西非的萨赫勒地区。沙特阿拉伯半岛的成熟蝗群可能在6月的最后两周迁至苏丹的夏季繁殖区,苏丹、埃塞俄比亚和南苏丹应该在未来四周内保持高度警惕。
1.3 印巴主要作物进入播种期,二次蝗灾或对生产造成冲击
印巴2月蝗灾主粮未受严重影响,新一轮蝗灾或对主要作物种植区产生威胁
2月蝗灾中,主粮作物未受到严重影响。在上一轮2月蝗灾中,东非、中东主要种植作物为木薯类,主粮产量在全球占比较小。巴基斯坦南、中部受灾严重,而印度蝗灾主要集中在西部的拉贾斯坦邦和古吉拉特邦,芥菜、蓖麻、孜然和小麦等农作物损失最为严重,但因主要农作物尚未进入播种、生长期,农作物减产影响有限。
新一轮蝗灾威胁巴基斯坦粮食安全。联合国粮农组织驻巴基斯坦代表处5月报告称,巴基斯坦、伊朗在未来几个月内再次发生大规模蝗灾的可能性较高,巴基斯坦正面临几十年来最为严峻的蝗灾防治形势:已有38%的国土面积成为沙漠蝗虫的繁殖地,6-7月遭受来自东非地区以及伊朗蝗虫群的入侵。
印度农作物受蝗灾重击,其北方地区将受袭击。根据5月26日印媒,印度正遭受27年最为严重的蝗虫灾害,为2020年以来印度遭受的第二次蝗灾,此次爆发时间提前、蝗虫数量偏多。目前,印度的拉贾斯坦邦、古吉拉特邦、中央邦等地区均出现蝗灾。根据蝗虫的飞行特点判断,印度的北方的一些邦也将遭受蝗灾的袭击,北方区作为小麦的主产区和糖棉的种植区,可能受蝗灾影响造成减产。
6-7月正值印、巴主要农作物生长的重要时节,棉花、白糖生产或受蝗灾冲击。根据印度、巴基斯坦主要作物生长期以及作物种植分布,若二次蝗灾未得到有效控制而继续蔓延,水稻、棉花、甘蔗等当季作物都将受到较大影响。
印巴为全球稻米、小麦、棉花、白糖主要生产国
印度、巴基斯坦稻米产量占全球23.5%、1.5%。印度、巴基斯坦为世界上重要的稻米生产国、出口国。20/21年两国的稻米生产量合计占全球的25%,其中印度占23.5%,巴基斯坦占1.5%。两国稻米出口量占世界总出口量34.1%,其中印度占24.5%,位居全球首位,巴基斯坦占9.6%。印度稻米消费位居世界第二,占全球稻米总消费量的21%。
20/21年印度和巴基斯坦的小麦生产量合计占全球17.3%,其中印度占13.9%,巴基斯坦占3.4%。印度20/21年小麦出口量占全球的0.5%。两国小麦消费量合计占全球16.7%,其中印度占13.3%,巴基斯坦占3.4%。
印度、巴基斯坦20/21年棉花产量合计占全球的29.3%。印度棉花产量居世界首位,占全球24%,巴基斯坦占全球5.3%。印度为世界主要棉花出口国,20/21年棉花出口量占全球10.5%。印度、巴基斯坦为世界主要棉花消费国,两国合计消费占全球的29.1%,其中印度占20.1%,巴基斯坦占9.0%。
印度、巴基斯坦20/21年白糖产量合计占全球的21%。印度为世界产糖第二大国,20/21年白糖生产占全球17.9%,巴基斯坦占3.1%。印度白糖出口占全球白糖出口总量的7.7%,位居世界第三位。
草地贪夜蛾形势较严峻,国内玉米生产受影响
2.1 食量大、繁殖能力&迁飞性强,玉米型FAW危害广
草地贪夜蛾(Fall Armyworm,简称FAW),是世界上十大重要农业害虫之一,起源于美洲热带和亚热带地区,2016年1月在西非尼日利亚等地被发现,三年多时间在非洲、亚洲呈快速蔓延态势,2018年8月联合国粮农组织发出全球预警。FAW偏爱玉米,但也啃食包括小麦、高粱、小米、甘蔗、蔬菜和棉花等80多种作物,尤其幼虫会对作物造成严重损害。基于FAO对12个非洲国家的估算,2018年FAW对玉米产量造成损失达1770万吨。
FAW食量大、繁殖能力强、迁飞性强
FAW包括卵、幼虫、蛹和成虫四个主要的繁育阶段。草地贪夜蛾成虫属于夜蛾科,主要是在夜间羽化、迁飞、取食、产卵和交配,具有趋光性和访花习性。FAW初孵幼虫聚集为害,趋嫩性明显,3龄后幼虫具有自相残杀习性和捕食特性。多数老熟幼虫钻入土壤化蛹,个别老熟幼虫直接在玉米穗等植株部位化蛹。成虫在其羽化后的1-5天均有较强的飞行能力,可迁飞1-3个夜晚,单晚随风迁飞100km以上。
取食植物种类多且食量大:FAW可取食76科353种植物,同时危害作物的叶、茎、穗和花丝等多个部位。FAW分为“玉米型”和“水稻型”,分子鉴定入侵我国的为“玉米型”,其幼虫嗜食玉米的幼嫩组织和繁殖器官,该虫取食量大,据估算6龄幼虫2-3天内可取食其一生总食量的80%。
繁殖能力强:一只雌虫可以产1000-2000粒卵,其幼虫分为6个龄期。
迁飞性强:FAW可以在几百米的高空借助风力进行远距离定向迁飞,每晚可飞行100公里。
玉米型贪夜蛾危害玉米不同的生长期,危害种植面积广
玉米型FAW在各生长阶段危害玉米的营养生长期和生殖生长期。1-3龄幼虫于心叶中和叶片取食,并取食花丝,影响授粉造成玉米缺粒;4-6龄幼虫可啃食叶片产生点片破损,可钻蛀雄穗影响花粉成熟,钻蛀果穗啃食籽粒直接造成减产;5-6龄幼虫可钻蛀苗期玉米根茎,造成“枯心苗”。
种群发生主要受温度影响,取食玉米的FAW产卵量最高
FAW种群发生受环境温度、降雨、寄主植物、天敌和农药使用等多种因素的影响。较适宜的温度条件下(30℃),FAW 30天便可完成一个世代,其卵、幼虫、蛹和成虫发育起点的温度分别为10.3℃、11.9℃、11℃和9.16℃。FAW的成活率与繁殖和寄主作物种类密切相关,在温度25℃、湿度75%的条件下,取食玉米的FAW幼虫成活率在93%以上,15天左右就可化蛹。取食玉米的FAW产卵量、孵化量及蛹羽化率最高。
2.2 国内FAW 2020年更加严峻,全年玉米发生面积或达1亿亩
起源于美洲,三年内在世界范围内得到快速传播,2018年入侵我国
2016年至今,FAW由美洲传至非洲,并扩散至亚洲及澳大利亚。2016年初,FAW首次发现于中非和西非,而后迅速传播至几乎整个撒哈拉以南非洲地区。2018年下半年,印度和也门境内确认发现FAW。随后孟加拉国、斯里兰卡和泰国都有报告FAW行踪。2019年东南亚、东亚大部分国家,如缅甸、中国、印度尼西亚、老挝、马来西亚、越南、埃及和韩国、日本均发现FAW。澳大利亚和毛里塔尼亚在2020年2月、东帝汶在2020年3月正式报告发现FAW踪迹。
2018年入侵我国,并快速蔓延至全国地区。FAW 2018年12月入侵我国云南省,到2019年10 月,已蔓延到西南、华南、华中、西北和华北26个省份,见虫面积1688万亩,实际危害面积246万亩,虫害地区产量损失控制在5%以内。
越冬区终年繁殖,次年北迁为害,季节性南北往返迁飞。FAW会根据气温变化进行迁移,每年3-4月逐步迁入到长江流域,5月陆续从长江流域开始向黄河流域迁移,6-7月份可迁移至东北和西北地区,10月进入秋季后,种群会陆续迁飞回南方。
中国FAW 2020年更加严峻,预计全年玉米发生面积达1亿亩
境内外虫源基数大且双重叠加,北迁时间提前约1个月左右。根据农业农村部,19年11月至2020年1月,西南、华南六省冬季玉米种植区持续监测到草地贪夜蛾发生危害。云南、四川等地小麦上局部见虫,田间普遍繁殖1-2代,虫源积累基数明显高于上年。此外,与云南毗邻的老挝草地贪夜蛾已发生112万亩,虫源基数明显大于19年。草地贪夜蛾在我国定殖后,冬季在西南、华南地区持续繁殖,已见虫县份发生期较19年提早2个月左右。由于境内发生时间提早,叠加境外虫源持续迁入,2020年周年繁殖区和迁飞过渡区虫源北迁时间提早1个月左右。
FAW向黄淮海等北方玉米区扩散蔓延,威胁区域占玉米种植区域的50%以上,预计全年FAW发生面积1亿亩。境内外虫源双重叠加、越冬基数大、北迁时间提前、发生代次增加,有利于该虫向黄淮海等北方玉米区扩散蔓延。
根据监测信息,FAW 6月可能到达河南、山东一带黄河流域,正值黄淮海夏玉米区苗期,有可能造成缺苗断垄危害。6月底7月初FAW迁移至东北春玉米地区,2018年东北三省的玉米种植面积占全国31.5%,玉米总产量占全国总产量的32.8%,河南山东河北三省玉米种植面积和玉米总产量均占全国26.8% 此外,西南华南地区甘蔗、高粱,以及黄淮以南地区冬小麦也存在受害风险。
2.3 国内玉米库存消费比下降明显,进入供需紧平衡阶段
19年玉米近4年首次增产,20/21年度产量微降。2019年国家继续优化种植结构,玉米种植面积连续4年下降,根据中国农业展望报告(2020-2029)及国家统计局数据,2019年中国玉米种植面积为4128万公顷,同比再降2%。另一方面,得益于主产区有利的天气条件,单产提升3.5%,达6316千克/公顷。综合看2019年玉米产量呈恢复性增长,为2016年国家实施玉米收储制度改革后的首次增产。
根据USDA 2020年5月预测,20/21年度中国玉米产量为2.6亿吨,同比微降77万吨(-0.3%)。根据农业农村部5月农产品供需报告,20/21年度,中国玉米播种面积将有所恢复,增加至4169万公顷,主因2020年以来农户玉米销售价格明显上涨,农民玉米种植积极性提高,主产区农民意向种植面积增加,预计玉米单产继续提升至6392 kg/公顷。
生猪存栏回升有望带动玉米饲用消费,深加工产能继续增加并逐步释放带动工业消费。根据中国农业展望报告,2019年中国玉米消费量为2.7亿吨,其中玉米饲用消费下降,主要因非洲猪瘟冲击中国生猪养殖业,导致猪料产量下降26.6%,但禽料提升以及猪料中调增玉米使用量弥补了猪料玉米消费的减少。玉米工业消费(淀粉、酒精生产)增速放缓,种用&口粮消费稳定。根据USDA 2020年5月预测,20/21年中国玉米消费量为2.75亿吨,同比略增1.9%。主要因生猪存栏回升带动玉米饲用消费增长,深加工产能继续增加并逐步释放带动工业消费。
中国玉米进口依赖度较低,全球供需宽松下进口量有望增加。中国玉米进口依赖度较低,20/21年进口占消费比预计为2.5%。根据农业部5月供需报告,新年度国际玉米供需关系有望宽松,进口玉米价格优势明显,加之落实中美第一阶段经贸协议,预计自美国进口玉米数量将明显增加。
库存消费比下降明显,玉米进入供需紧平衡阶段。由于预计产量下降、消费提升,期末库存预计下降802万吨至2亿吨,库存消费比明显下降4.3pct至72.7%,但仍处于较高水平。玉米进入紧平衡阶段,预计2020年价格稳中有涨。
中国玉米长期展望:生产消费保持较快增长,进口前稳后增。根据中国农业展望报告(2020-2029),玉米播种面积稳步增长,预计将增加154万公顷左右;单产水平因品种改良、基础设施改善和农技优化等提高明显,年均增2.5%。综合看产量有望持续增长,预计2029年将达3.38亿吨,年均增2.7%。随着畜牧业养殖规模不断扩大、玉米深加工产品升级,国内玉米消费需求持续增长,2029年或达3.27亿吨,年均增1.7%。玉米进口在2020-2023年相对稳定,之后呈增长趋势,预计2029年达648万吨,仍保持在进口配额范围内。长期看,中国玉米市场供需格局或将从紧平衡向均衡过渡,玉米价格在相对合理区间窄幅波动。
2.4 总体危害损失控制在5%以内,预计全国需防治面积0.8-1亿亩次
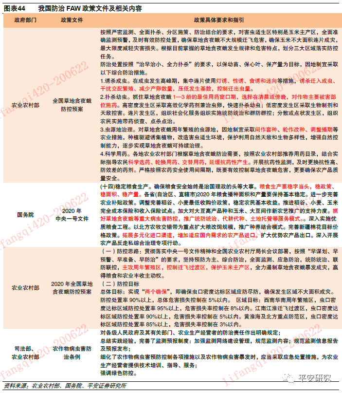
系列政策文件指引FAW防控,治早治小、全力扑杀。2018年FAW进入国内后便得到政府高度重视,政策文件频出指引FAW防控。根据农业农村部4月印发的《2020年全国草地贪夜蛾防控预案》,按照“早谋划、早预警、早准备、早防治”的要求,坚持预防为主、综合防治,全面监测、应急防治,统防统治、联防联控,主攻周年繁殖区,控制迁飞过渡区,保护玉米主产区,全力遏制草地贪夜蛾暴发成灾,赢得粮食和农业丰收主动权。要求通过农业防治,生物防治,化学防治、科学诱杀等手段相结合,控制草地贪夜蛾的发展蔓延。
根据农业农村部4月印发的《2020年全国草地贪夜蛾防控预案》,2020年防控总体目标为:确保虫口密度达标区域应防尽防,确保发生区域不大面积成灾。防控处置率90%以上,总体危害损失控制在5%以内。区域目标:西南华南周年繁殖区、江南江淮迁飞过渡区、黄淮海及北方重点防范区虫口密度达标区域防控处置率分别达95%、90%、85%,危害损失率分别控制在8%、5%、3%以内。
预计全国需要防治面积0.8亿-1亿亩次。其中,西南华南周年繁殖区防治面积3500-4000万亩次,江南江淮迁飞过渡区防治面积1500-2000万亩次,黄淮海及北方重点防范区防治面积3000-4000万亩次。通过有效防治,直接保护作物面积1亿亩左右,间接保护潜在威胁区域2亿亩。
虫害大年提升农药景气度,拉动杀虫剂产量及出口
虫害对全球和我国农业生产造成极大危害,以我国为例,据统计因害虫造成的粮食损失已占我国每年近6.5亿吨的粮食总产量损失的30%,直接经济损失20亿元以上,而2020年尤为虫害大年,沙漠飞蝗+草地贪夜蛾肆虐。防治虫害的方式有化学防治(农药)、物理防治(人工机械捕杀)和生物防治(以虫杀虫、以益鸟杀虫、转基因)等多种方式。其中农药是最为常见也是最为经济有效的手段,针对虫灾主要使用的农药品种是杀虫剂。
3.1 我国是杀虫剂生产大国和出口大国
目前杀虫剂市场约占全球农药市场的四分之一,是除了除草剂和杀菌剂之外最重要的农药细分市场。我国的杀虫剂(原药)产量近些年经历了倒V字形结构,2012年以前整体为上升趋势,后来随着化肥农药减量行动以及环保督查等因素影响,最近几年杀虫剂原药产量整体呈下降的趋势。
2011年,全球杀虫剂市场规模约为118.33亿美元,到2018年增长至145.49亿美元,年复合增长率约为3.00%,2019年全球杀虫剂市场规模预估约为150亿美元左右。
中国是全球杀虫剂的出口大国,出口量整体呈上行趋势,2002-2019年中国杀虫剂出口量从8.3万吨增长至21.6万吨,年均复合增长率为5.8%。相比较而言,中国的杀虫剂进口量非常小,每年只有1万吨左右的进口量。杀虫剂、除草剂、杀菌剂是我国农药出口的主要三大类别。
3.2 蝗虫主要拉动有机磷和菊酯类用药
由于我国农药消费大国和出口大国的身份,沙漠飞蝗和草地贪夜蛾等对我国的农药需求量具有一定的拉动作用。防止蝗虫的杀虫剂主要包含以下几类:1)有机磷类农药:如马拉硫磷、三唑磷、敌敌畏等;2)菊酯类:溴氰菊酯、氰戊菊酯、氯氰菊酯等菊酯类农药;3)昆虫生长调节剂——卡死克;4)氟虫腈;5)烟碱类:吡虫啉。生物农药方面,还有蝗虫微孢子虫、绿僵菌、白僵菌、印楝素等。目前我国批准的蝗虫登记用药主要是有机磷类、菊酯类用药和几种生物农药。
蝗灾快速蔓延,影响地域广,若继续蔓延,对南亚和东南亚都带来较大影响,短期内将利好国内的农药生产企业。我们建议主要关注有机磷类农药和菊酯类农药及制剂生产销售的公司,如扬农化工的菊酯原药;江山股份、安道麦的敌敌畏原药;长青股份的三唑磷、氟虫腈原药、有机磷和菊酯类的制剂;海利尔的氟虫腈原药、有机磷和菊酯类的制剂,中旗股份的氟虫腈原药和氟虫脲原药。
3.3 草地贪夜蛾主要拉动抗生素类、酰胺类、菊酯类和有机磷类杀虫剂
农业农村部专家组推荐了甲维盐、茚虫威、虱螨脲、虫螨腈、氯虫苯甲酰胺等高效低风险农药给农民使用。其中单剂主要包含甲氨基阿维菌素苯甲酸盐、茚虫威、四氯虫酰胺、氯虫苯甲酰胺、高效氯氟氰菊酯、氟氯氰菊酯、甲氰菊酯、溴氰菊酯、乙酰甲胺磷、虱螨脲、虫螨腈、甘蓝夜蛾核型多角体病毒、苏云金杆菌、金龟子绿僵菌、球孢白僵菌、短稳杆菌、草地贪夜蛾性引诱剂。
复配制剂主要包含甲氨基阿维菌素苯甲酸盐·茚虫威、甲氨基阿维菌素苯甲酸盐·氟铃脲、甲氨基阿维菌素苯甲酸盐·高效氯氟氰菊酯、甲氨基阿维菌素苯甲酸盐·虫螨腈、甲氨基阿维菌素苯甲酸盐·虱螨脲、甲氨基阿维菌素苯甲酸盐·虫酰肼、氯虫苯甲酰胺·高效氯氟氰菊酯、除虫脲·高效氯氟氰菊酯。
上述草地贪夜蛾推荐用药涉及的公司主要包括:
投资建议
农业:2020年为虫灾大年,非洲、中西亚受沙漠飞蝗肆虐,印度、巴基斯坦迎二次蝗灾,主要农作物生产受冲击。国内草地贪夜蛾形势较严峻,20/21年玉米或减产5%。需求端看,随着非瘟常态化,生猪产能、存栏量见底回升带动玉米、大豆饲料需求,种植业景气度向上,此外虫灾肆虐有望加快转基因品种审定,建议关注大北农,以及种植、种业板块龙头公司,如隆平高科、苏垦农发、登海种业、荃银高科。
化工:我国是农药的生产消费大国,也是全球农药出口大国,而2020年海外蝗灾蔓延,国内草地贪夜蛾防控任务艰巨。国内外虫灾的预防和治理预计将提升我国农药行业的景气程度,农产品价格的上涨也会一定程度上提升农化物资的价格水平,从而提升农药企业的盈利水平。蝗灾主要拉动有机磷类和菊酯类杀虫剂,而草地贪夜蛾主要拉动抗生素类、酰胺类、菊酯类和有机磷类杀虫剂,我们建议关注相关产品的龙头扬农化工、安道麦A、长青股份和利尔化学等。
风险提示
农业:1、禽流感、蓝耳病、非洲猪瘟等禽畜疫情风险。若上述疫情发生造成禽畜大规模产能去化,从而饲料产量大幅下滑,导致玉米、大豆饲用需求回升不及预期。2、自然灾害风险。旱、涝、冰雹、霜冻、沙尘、气候突变等自然灾害造成农作物大规模减产的风险。3、沙漠飞蝗、草地贪夜蛾等虫灾对主粮产量冲击超出预期的风险。若我国蝗虫、草地贪夜蛾防治体系未能有效防治虫灾,造成玉米等供需偏紧的作物进一步减产的风险。
化工:1、项目进展不及预期:农药公司的新扩建项目进度受资金、技术和管理等多种因素影响,进度不及预期影响企业的利润达成。2、环保监管和安全事故:如果环保监管和安全事故影响行业和公司的正常运行,将给公司业绩带来风险。3、产品价格大幅波动:农药产品价格受到成本端和市场端的影响,如果大幅波动将影响需求量和盈利。4、出口风险:我国时候农药出口大国,出口量受到海外市场虫灾蔓延程度和农药登记管理等因素影响,如果出口大幅下滑,则对盈利造成影响。
评级说明及声明
免责声明
近期重点研究报告