分析师
朱栋 投资咨询资格 S1060516080002
皮秀 投资咨询资格 S1060517070004
特斯拉打造百万英里电池
1.1 百万英里电池是什么?
2019年4月,马斯克宣布预计将于2020年投产一种新型电池,这种电池能够驱动特斯拉汽车行驶百万英里,是普通电池包寿命的2-3倍。
2019年9月,特斯拉电池合作伙伴Jeff Dahn和他的研究小组在《电化学学会杂志》上发表的一篇开创性论文指出,特斯拉可能很快就会拥有使他们的机器人出租车和长途电动卡车具有可行性的电池,这种类型的电池应该能够为一辆电动汽车提供累计超过100万英里的动力。这种电池使用单个大晶体替代大量的小晶体,这种单晶体的纳米结构更不容易在电池充电的过程中产生破裂(破裂导致电池寿命和性能衰减)。相比普通的锂电池只能提供1000-2000次的放电循环,百万英里电池放电1000次后,还有95%的寿命,放电4000次后还有90%。试验中采用的电池为NCM523体系,无法达到特斯拉“去钴”的要求,因此我们认为该电池不会直接用于特斯拉的量产电池中,而是会在此基础上进一步降低钴的含量。
2020年5月,据路透社报道,特斯拉计划在今年年底或明年年初首先在中国市场推出一款新型电池,其生命周期内的续航里程将提升到100 万英里,并有望将电动车的成本拉低到与传统动力汽车相近的水平;新型电池将由特斯拉与中国厂商宁德时代合作研发生产。至此,特斯拉的百万英里长寿命电池由试验阶段逐步进入量产阶段。
对于特斯拉百万英里电池的实现方式,我们可以通过两条技术渠道进行窥探,一条是特斯拉收购的子公司Maxwell,主要专利技术涉及干电极和补锂(具体原理在此前的报告《特斯拉的动力电池梦20200228》中有分析,在此不做赘述)。另一条是特斯拉及其合作伙伴Jeff Dahn团队,通过分析特斯拉及Dahn团队在2019-2020年申请的专利可以发现,主要专利技术致力于改善锂电池的循环寿命,涉及正极材料的制造工艺、电池的制造工艺和新型电解液添加剂(在第二章中重点阐述),研究目的正好与特斯拉的长寿命电池量产计划相契合。
因此,我们认为特斯拉百万英里电池的实现方式与19-20年申请的一系列专利有关,当中也有可能运用到Maxwell的技术。通过对各个专利结论和改善效果的分析,我们认为负极补锂、单晶三元、无极耳电极以及包含PDO添加剂的电解液体系在百万英里电池中应用的可能性较高。
1.2 特斯拉为何要量产百万英里电池?
从延长电池在私家车上的使用寿命来说,百万英里电池的宣传意义大于实际意义。有观点认为当前主机厂对动力电池的质保政策大多数限定在一定的使用年限或使用里程内,如果超出这些条件中的任何一个,消费者则需要对电池维修或更换付出额外的成本,这一现状引发了消费者对购买电动车可能带来的电池更换成本的疑虑和担忧;而特斯拉从电池本身出发,通过技术进步延长电池寿命,寿命甚至可以远远超过整车报废周期,从而一次性解决电池更换的问题。但我们认为,目前主流的8年或16万公里的质保政策完全能够满足大部分私家车的生命周期和使用习惯,无论是终身免费质保承诺还是使用百万英里电池都有服务过剩或者性能过剩的嫌疑,其宣传意义大于实际意义,但有可能稳定消费者预期,对产品销量形成正面影响。
从电动车转让流通的角度来说,百万英里电池有助于提升电动车保值率。目前电动车保值率较低,在二手车市场面临较大困境,主要原因在于电池衰减。目前主机厂在提供电池终身免费质保的时候普遍都限制消费者为首任车主(比亚迪等少数车企除外),这意味着二手车车主无法享受该项服务,因此无益于提升电动车的保值率。而特斯拉的百万英里电池能够极大地延长电池和电动车的使用寿命,意味着相同的使用周期内电池容量的衰减程度更低,即使多次转手也不会影响车辆的正常使用,因此产品的保值率有望得到极大提升,二手车市场也有望激活。
从公共运营的角度来说,百万英里电池适用于Robotaxi产业。特斯拉曾计划在2020年推出Robotaxi(无人驾驶出租车),并且在年底之前生产100万辆Robotaxi,届时特斯拉将把电动汽车加入到共享汽车Tesla Network车队中,特斯拉车主则可以将他们的汽车加入到这项服务中。电动出租车对电池试用寿命提出了更高的要求,如果按照一辆Robotaxi每天运行300公里计算,则百万英里电池则意味着这批车型在无需更换电池的情况下能够持续运营15年。因此我们认为特斯拉推出百万英里电池的目的之一是给Robotaxi项目做铺垫。
从梯次利用的角度来说,百万英里电池有利于降低电池的全生命周期成本。电池在结束第一阶段的生命周期后可以进行梯次利用或者回收,根据电池的状态又可以分为三种:1)将新车中取下来的电池用于特斯拉自身或其他车企更低配的车型中;2)不能再次用于整车的电池经过质量验证,可以用于特斯拉或其他企业的ESS储能等领域;3)电池本身无法再利用,回收提取原材料。与传统电池相比,由于百万公里电池的寿命足够长,使得其在单纯的整车环节的梯次利用具备可行性,因此有望进一步降低电池的全生命周期成本。
从树立行业标杆的角度来说,百万英里电池有望推动行业发展。除了特斯拉以外,宁德时代、通用等电池厂和主机厂也都着手长寿命电池的研发和商业化生产, 2020年5月,通用汽车透露正在开发一种使用寿命达100万英里的电动汽车电池,并已接近成功,但通用汽车方面并未给出百万英里电池的具体时间表;近期宁德时代也表示已经准备好生产其百万英里电池,这种新电池可持续运行16年,并且可使电动汽车持续行驶124万英里(约合200万公里),但与目前供应给电动汽车制造商的电池相比,这种电池的生产成本将高出10%。如果这种电池能够在行业内普及,则对企业降本、新车销量和二手车市场的推广都有较大的意义,不过这种方案对企业的研发实力提出了较高的要求,因此存在一定的技术壁垒。
1.3 百万英里电池如何量产和装车?
猜想一:先与供应商合作生产,然后尝试独立自产。作为电动车企业的特斯拉一直致力于自产电池来保障供应链安全和降低整车生产成本。特斯拉正在进行的“Roadrunner”项目,其目标是将电池的成本降低到100美元/千瓦时。特斯拉还收购设备公司Hibar、与韩国韩华集团达成电池设备采购协议,这些动作都被视为特斯拉为自产电池做准备。我们认为百万英里电池将是“Roadrunner”项目和自产电池的一部分。由于特斯拉此前缺乏独立生产电池的经验,因此需要首先选定供应商合作生产,待积累了足够的经验后,再尝试独立自产,尽可能将电池的生产技术掌握在自己手中。
猜想二:遵循出租车-私人高端车-私人低端车-储能的优先级顺序。考虑电池的量产规模不能覆盖所有车型的情况下,我们认为百万英里电池将首先用于满足对长寿命电池要求更高的Robotaxi项目;在私家车领域,将优先装在Model S/X等高端车型上,一方面高端车型利润更高,有助于覆盖前期较高的研发和生产成本,另一方面可以将淘汰下来的电池用在Model 3/Y等低端车型上,方便梯次利用;最后,不能满足车用需求的电池用于Powerwall和Powerpack项目上。
单晶三元+无极耳电极+新型添加剂助力长寿命电池
2.1 百万英里电池猜想之一:单晶三元正极材料
单晶化能够显著提升材料的循环性能。高镍化是当前电池材料发展的一大趋势,高镍三元材料虽然容量高,但晶体结构的稳定性较差,在高电压下容易发生析氧反应,引起材料的表面相变;而单晶材料能够有效提升材料自身的结构稳定性,同时较小的比表面积也能够减少界面副反应的发生,从而显著提升材料的循环性能。
标准NCA和单晶NCM正极合成需要过量的锂源。在标准NCA锂化过程中,一水合氢氧化锂和NCA前驱体通过1.02:1的锂/其他金属的摩尔比进行混合,2%的过量锂源用来弥补高温烧结过程中锂的损失;在单晶NCM的锂化过程中,锂与其他金属的摩尔比更高(NCM523/622分别为1.2/1.1)。
对单晶三元材料来说,促进单晶生长需要较高的温度。如果直接在过量锂源和适宜单晶生长的高温条件下将NCA单晶化(类似单晶NCM的生成方法),则会导致Li5AlO4杂质的生成;如果降低锂盐的量(锂/其他金属摩尔比<1),虽然能够抑制杂质的形成,但会影响电池内部的电化学性能。
为了解决上述生产过程中的问题,特斯拉在专利中提出两段烧结法形成无杂质的单晶NCA。
1)以NCA前驱体和一水合氢氧化锂为原材料,控制锂/其他金属的摩尔比<1(专利试验中控制在0.6-0.975之间),然后进行首次烧结,烧结温度控制在800-950℃,时间1-24h,使得单晶生长的同时避免了Li5AlO4杂质的生成;
2)在一段烧结的产物中加入额外的锂源,使得总体锂/其他金属的摩尔比>1(一般控制在1-1.03之间),然后进行第二次烧结,烧结温度650-760℃,时间1-24h,使得最终成品锂/其他金属摩尔比接近1,并且不产生杂质。
新工艺从三个方面改善材料的循环性能,延长电池寿命:
1)正极材料的单晶化。单晶化本身可以提升材料的循环性能。
2)提高单晶NCA的颗粒纯度,避免杂质对材料性能的影响。从专利试验的结果来看,第一次锂化过程中的温度高低和锂/其他金属摩尔比的大小不同,其最终产物中的纯度也有差异;在试验控制的范围内,温度越低、摩尔比越小,则单晶材料的纯度越高(反映在图中则是杂质的衍射峰值较低)。
3)降低锂镍混排程度。锂电池在循环过程中正极会产生阳离子混排、应力诱导微裂纹的现象,是导致容量衰减的主要原因。经过二次锂化反应,锂层中混杂的镍原子比例大幅降低,能够有效抑制容量衰减,从而延长电池循环寿命。
为了测试新工艺生成的单晶NCA的循环性能,试验引入了对照样本,该对照样本为传统的多晶NCA,只经过一次煅烧,烧结温度为735℃,锂/其他金属摩尔比为1.02:1。试验在30℃的环境温度下,以C/5的速率在3-4.2V之间进行充放电循环测试,结果表明在2%VC的体系下,新工艺单晶NCA的容量保持率与多晶NCA对照样本相当或者更高。我们预计该工艺还需要在温度、材料配比等方面进一步完善,才能体现出在循环性能方面更加显著的优势。
对于专利中提到的“其他金属”,除了典型的Ni、Co、Al的组合外,还包括Al、Ni、Co、Mn、Mg金属或之中的金属组合,这也意味着普通的三元NCM和四元材料NCMA都可以采取专利中所提到的两段烧结形成单晶的方法。除此之外,专利中明确提到其他金属中可以只包含Ni和Al(In further embodiments, the other metal component includes Ni and Al),这与特斯拉一直以来的无钴化研究相契合。
采用单晶正极材料打造长寿命电池的思路已经体现在特斯拉电池研究合作伙伴Jeff Dahn团队于19年发表的论文中,文章中提到下一代单晶NCM阴极和新型电解质组成的新型锂离子电池可以使电动汽车中的电池组使用寿命超过160万公里(百万英里)。我们认为单晶NCM或单晶NCA将是特斯拉即将推出的百万英里电池的重要组成部分之一。
2.2 百万英里电池猜想之二:无极耳电极
当前的圆柱电池采用卷绕工艺,正极、负极和隔膜卷在一起,通过正负极极耳连接到电池容器的正极和负极端子。电流沿着正极或负极通过极耳到达电池外接电路,这样就导致了欧姆电阻随着较长的电流移动路径而增加,内阻增加会带来电池自身热损耗增加,导致电池容量和性能下降。除此之外,极耳作为额外的电池部件增加了电池成本和制造难度。
特斯拉“无极耳电极电芯”介绍了一种新型的电池制造方法,正负电极中至少有一个电极没有传统的极耳结构,电芯主要包括第一基底、内隔膜、第二基底和外隔膜(可以省去),第一基底上面布有第一涂层,第一基底上沿宽度近端的部分由导电材料构成;第二基底上面布有第二涂层;第一基底和第二基底之间为内隔膜,第二基底另一边叠放外隔膜(可以省去)。第一基底、内隔膜、第二基底、外隔膜以连续堆叠的方式绕中心轴卷绕起来。简而言之,无极耳电极电芯的制造工艺部分或者完全取消了传统的极耳,在正极或者负极极片的边缘处增加导电涂层,让导电涂层直接与电池端盖接触,电流通过导电涂层和电池外壳到达电池外接电路。
对于这种特殊设计的新型无极耳电极,马斯克发推表示“这项技术比听起来更加重要”。然而,该专利只是对无极耳电极的原理做了解释,对优点进行了理论说明,并没有公布与现有工艺的对比试验结果;我们预计在电池日上会有更多相关信息释出。
从理论上来讲,无极耳电极工艺主要从三个方面改善电池的循环寿命以及其他性能:
1)电流移动路径缩短减小内阻。传统的电池设计结构决定了为发生电化学反应,电流应当沿电极长度方向移动,移动的距离与极耳的位置有关(电极中间或电极两端);而无极耳电极工艺提供了一种电极集流体与电池端盖内表面之间更加一致的电接触方式,使得电流移动的最大距离变成电极的高度而非长度。而一般电极的高度是长度的5%-20%,因此在电化学循环中无极耳电极的内阻可以减小5-20倍。
2)显著降低电流偏移现象。电流偏移现象代表电极的某些区域经过比别的区域更多或者更少的电流;在不考虑其他因素的情况下,电流将会沿着电极上内阻最小的路径接近极耳,这样局部会产生大的过电位,导致不必要的化学反应的发生,降低电池寿命。而无极耳电极工艺使得内阻降低,电流的路径更短、分布更加均衡,因此能够避免过电位的产生,改善电池寿命。
3)产热和散热能力得到显著改善。在产热方面,由于内阻降低,产生的热量也减少。在散热方面,传统的电极极耳与电池端盖只有极小的接触面积,而无极耳电极中的导电涂层与电池端盖的有效接触面积达到100%,接触面积的增加使得散热能力提升,进一步优化电池性能、延长循环寿命。
2.3 百万英里电池猜想之三:新型电解液添加剂
通过电解液添加剂提升锂电池的各项性能一直是行业研究的重点。特斯拉通过旗下特斯拉汽车加拿大分公司与Jeff Dahn合作申请了多项电解液添加剂的专利,致力于采用尽量少的添加剂配方达到尽量大的改善效果。专利涉及的添加剂普遍可以用于改善电池的循环寿命,因此也被视为百万英里电池的重要环节之一。
硫酸乙烯脂等含硫添加剂(DTD)
2019年1月31日,特斯拉公开了一项名为《基于双添加剂电解液体系的新型电池系统》的专利,专利尝试将传统的VC/FEC/PES添加剂与以DTD为代表的新型含硫添加剂混合,观察该电解液体系对电池性能的影响。试验结果显示,在20℃或40℃的环境温度、循环至4.2或4.3V的条件下,双添加剂电解液体系(VC+DTD或FEC+DTD)拥有比单一添加剂(VC、FEC或DTD)更高的容量保持率和更小的电压滞变(注:在锂蓄电池充放电过程中充电电压曲线和放电电压曲线之间存在差值的现象,差值越小,则循环性能越好),有助于延长电池寿命。
1,2,6-氧二噻吩-2,2,6,6-四氧化物(ODTO)
2019年12月12日,特斯拉公开了一项名为《包含ODTO的双添加剂电解液体系的新型电池系统》的专利,专利将传统的添加剂与新型添加剂ODTO混合,观察该电解液体系对电池性能的影响,并得出以下结论(适用于正极包覆和未包覆的NCM523/622以及松下1030型号电池):
1)产气方面,ODTO有助于抑制高电压环境下的产气量。
2)循环寿命方面,在20℃、40℃、55℃的环境温度、以C/3的充放电速率循环至4.2或4.3V的条件下,双电解液添加剂电解液体系(VC+ODTO、FEC+ODTO或LFO+ODTO)较单一添加剂(VC或FEC)的电解液体系拥有更高的容量保持率和更小的电压滞变,同样有助于延长电池寿命。
2-呋喃酮(FN)
2019年12月12日,特斯拉公开了一项名为《包含FN的双添加剂电解液体系的新型电池系统》的专利,专利将传统的VC添加剂与新型添加剂FN混合,观察该电解液体系对电池性能的影响,并得出以下结论(适用于NCM523和松下1030型号电池):
1)产气方面,FN的存在能够显著抑制气体的产生。在2%FEC+0.5%/1%FN的电解液体系下,产气量几乎可以忽略不计,并且不受电解液中其他成分的影响。因此,包含FN添加剂的电池省去了组装后的气体释放环节,从而简化生产流程、提升生产效率、降低生产成本。
2)循环寿命方面,在20℃、40℃的环境温度、以C/3的充放电速率循环至4.2或4.3V的条件下,FN的加入没有给电池的循环性能带来显著影响。但结合FN体系在抑制产气方面的突出表现,相比于常规的电池体系,前者在一定条件下会有让人意想不到的优越性能。
二恶唑酮和亚硫酸腈(MDO/PDO/BS)
2019年12月26日,特斯拉公开了一项名为《二恶唑酮和亚硫酸腈作为锂离子电池电解液添加剂》的专利,专利涉及一种采用新型添加剂MDO、PDO和BS所所制成的NCM/石墨锂离子软包电池。通过不同成分的配比试验,特斯拉方面得出如下结论:
1)MDO和PDO是良好的成膜添加剂。在电池使用过程中,MDO和PDO均会在石墨负极表面生成SEI膜,BS则不会。
2)在产气方面,含PDO添加剂的电芯产气量最小,含MDO添加剂的电芯产气量最大,PDO在产气量方面的表现最好,但三者的产气量都高于常规2%的VC体系。
3)在循环寿命方面,研究人员在40℃的温度下以C/3的充放电速率至4.3V,并以容量保持率和电压滞变来衡量各成分的循环性能。对于NCM622/石墨体系来说,包含MDO添加剂的电芯的表现差于含2%VC的常规电芯;包含PDO的电芯容量保持率与2%VC的常规电芯相当或者更优,其中2%PDO+1%DTD的混合体系表现最好;包含BS的电芯容量保持率最多与2%VC的常规电芯相当,并且使用过程中电压有急剧增长的现象。对于NCM523/石墨体系来说,包含MDO的电芯容量保持率好于NCM622体系,但电压滞变现象较严重;PDO作为单一添加剂表现不如2%VC体系,但与其他物质形成混合添加剂,其容量保持率优于VC体系并且拥有较小的电压滞变;包含BS的电芯循环表现差于2%VC体系。
综合以上方面来看,PDO是三者中最有希望和潜力的新型添加剂,尤其与DTD和LFO(二氟磷酸锂)混合使用的情况下对电池循环的改善更加明显。
投资建议
特斯拉Battery Day受到海外疫情影响一再推迟,预计将于9月中旬举行。结合近期特斯拉百万英里电池以及购买锂电设备着手电池自产的消息频频见诸报道,我们认为电池日的主题大概率会围绕百万英里电池展开,具体包括:1)补充专利或论文中未解答的问题,比如无极耳电极的实证效果、单晶正极的配方和烧结温度的改进、综合最优的电解液添加剂方案等,新型电池的实现方式将成为重要看点之一,最终方案有待揭晓;2)新型电池的量产计划,包括时间节点、产能规模、生产地点、车型应用等信息,其与宁德时代的合作细节也将是一大看点。
特斯拉创立至今,动力电池一直采用外供模式,早期起步时为松下独供,2019年后为开辟新的中国市场,又陆续引入LG和宁德时代,以为其产能和降本战略服务。从特斯拉申请专利和对Maxwell等的投资收购动作来看,其规模化自产电池应只是时间问题。在强大的品牌和足够的需求加持下,对于特斯拉而言,制造出一流水准的动力电池并非特别难事,其更关注的或是如何造出超水准的电池,以进一步彰显其差异性。
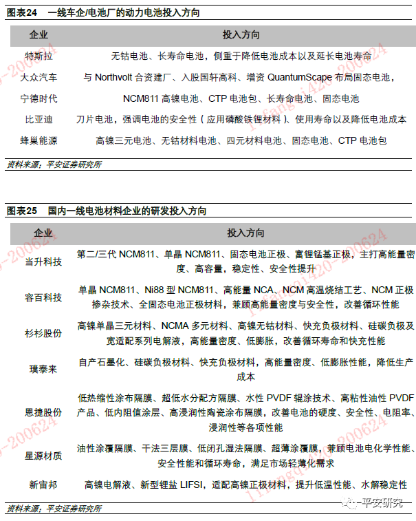
后续特斯拉在电池环节的影响力将逐步显化,所探索的技术创新点也将是产业热点趋势之一。与之相近的是,国内电池和主机厂在电池领域的研发和投资方向主要为高能量密度、长寿命、高安全性、低成本等指标,正极材料往高镍化、单晶化方向发展,兼顾高能量密度和长寿命;负极材料满足快充性、低膨胀性,硅碳负极是研发方向之一;隔膜和电解液用于改善电池的各项性能,其中安全性是研发重点。
在投资方向上,建议把握以下几点:
1)特斯拉已确定和宁德时代合作量产百万英里电池,而宁德时代也表示已经开发出一款可能使用16年或200万公里的电池,已经做好生产准备,并且与特斯拉的合作将不仅限于磷酸铁锂电池、不仅限于国内市场。若双方合作实现电池量产,则意味着宁德时代与特斯拉实现较为深度的绑定,有望进一步巩固其动力电池行业的龙头地位,关注相关供应链企业。
2)单晶化有利于改善电池循环寿命,无钴化有利于降低生产成本,因此单晶高镍正极有望成为兼顾低成本、高能量密度和长循环寿命的电池的重要实现方式之一。关注在高镍正极和单晶正极方面有较为深厚的技术储备的电池材料企业。
3)Jeff团队在电解液方向上申请的专利较多,寻找低成本、高性能的添加剂组合将成为电池性能持续改善的重要推手之一。关注在电解液添加剂方面有技术储备和成熟应用的电池材料企业。
风险提示
1)新技术商业化应用不及预期的风险:专利中多项技术的最终效果和商业化应用仍有待进一步观察,若商业化应用不及预期,将影响新型电池的量产节奏。
2)政策力度不及预期的风险:如果国内外政策对新能源汽车支持力度软化或改变,导致政策出台力度低于预期,将显著影响新能源汽车市场整体规模。
3)电动车自燃事故带来的消费者信任风险:近期新能源汽车自燃事件频繁发生,特斯拉采用的高镍电池体系对产品本身的安全性是一大考验。若自燃事件得不到有效控制,或将引发消费者的信任危机,给产品销量带来负面影响。
4)技术路线发生变化的风险:新能源汽车仍处于技术快速变革期,特斯拉引领行业创新。若下一代技术产业化进程超出预期,将对现有行业格局产生显著影响,前期投资回收能力将低于预期。
评级说明及声明
免责声明
近期重点研究报告