分析师
袁喆奇 投资咨询资格 S1060520080003
研究助理
武凯祥 一般证券从业资格 S1060120090065
宏观政策再平衡:从稳增长转向防风险
展望2021年,我们对国内经济保持乐观态度,疫情后时期的修复依然会是主线,随着疫情影响的逐步消退,我们认为国内经济将会延续今年下半年的良好复苏态势,根据我们宏观团队的预测,2021年的GDP同比增速为9.0%(vs20年2.1%)。
伴随经济修复,我们认为顶层政策目标会随着核心矛盾的转移而出现再平衡,逐步从稳增长向防风险转移。首先,预计今年监管因疫情而出台的各项稳增长措施在21年会渐进退出,货币政策逐步回归至常态,边际变化的程度根据经济改善进行而相机抉择,但较之今年,流动性环境易紧难松。具体来看,量的方面,预计信贷和社融增速较今年下行1.1/2.2个百分点至11.6%/11.7%,价的方面,政策利率和LPR利率整体保持稳定。
与此同时,金融监管力度预计会有所加大,需要重点关注的风险领域包括存量非标资产处置、中小金融机构经营风险化解等方面。此外,21年也将会是金融科技的监管元年,金融类业务纳入传统金融的监管框架大势所趋。
1.1 宏观经济:20年下半年温和复苏,21年修复趋势延续
20年下半年国内经济演绎温和复苏。官方制造业PMI自3月以来连续9个月位于荣枯线上方,11月PMI较10月上涨0.7个百分点至52.1%,创年内新高。分项来看,11月新订单指数持续走高,达到53.9%,显示企业主动补库存意愿强烈,国内制造业强劲回暖。价格方面,PPI降幅已由5月最低点的-3.7%收窄至-2.1%,显示经济整体的复苏趋势仍在延续。我们认为随着疫情进一步得到防控,复工复产平稳推进,经济的持续修复将将延续至21年,根据我们宏观团队的预测2021年的GDP增速为9.0%(vs20年2.1%)。
工业平稳较快增长,制造业投资增速显著改善。工业增加值和固定资产投资增速3月以来持续改善,10月全国规模以上工业增加值当月同比6.9%,连续7个月实现同比正增长,较年中低点增速提升32.8%;固定资产投资累计同比9月开始回正,前10月累计同比1.8%,较年中低点增速提升26.3%。
消费尚未完全恢复,21年改善可期。1季度疫情管控限制了居民的消费,伴随着经济修复带来的居民就业和收入改善,居民消费2季度以来迎来复苏,社会消费品零售总额累计增速已由1季度的-19.0%恢复到了前3季度的-7.2%。从之前的社零增速来看,消费本身具有较强的稳定性,当前社零当月同比增速仍未恢复到疫情前水平,部分如旅游、景区等可选消费活动仍受制于防控的限制性措施,且居民仍然对疫情有一定的担忧情绪。因此2021年消费仍存在向上修复的而空间,随着投资逆周期的作用减弱,消费预计将成为经济最大的拉动引擎。
出口改善源自防疫需求,21年关注海外经济修复。出口方面,2020年以来海外受疫情影响,经济衰退严重,但国内出口表现好于预期,目前累计同比已经转正,10月当月增速达到11.4%,较年内低点提升28.5%,主要归因于欧美经济供需缺口的扩大,订单被受益于疫情防控较好、恢复生产能力的国内企业承接。展望2021年,我们认为随着疫情的大概率缓和,外需的改善将对出口形成支撑,带动出口实现稳增长。
经济修复促企业信心恢复,贷款需求保持旺盛: 随着国内复工复产稳步推进,企业生产能力修复,需求逐步改善,企业家对未来的市场预期逐步修复。央行调研数据显示,企业家信心指数2季度开始触底回升,3季度已经恢复至疫情前水平。预期改善和信心逐步修复,企业投资逐步回暖,支撑信贷需求保持旺盛,2、3季度国内企业贷款需求指数均高于去年同期水平,目保持15年以来最高。
1.2 货币政策再平衡:回归稳健主线,流动性收敛
经济修复下货币政策再平衡,从宽松回归稳健。为应对疫情的冲击,上半年货币政策相对积极宽松,但2季度以来国内疫情防控有效,经济逐步进入复苏通道,监管关于货币政策的表态发生变化。6月18日的陆家嘴论坛上易纲行长便提出“总量要适度,并提前考虑政策工具的适时退出”,10月以来央行多次重提货币“总闸门”。展望2021年,我们认为货币政策将回归稳健主线,流动性环境趋于收敛。
- 价:预计21年政策利率和LPR保持稳定
资金利率进入回升通道,国债收益率已回升至疫情前水平。上半年相对积极宽松的货币政策下,市场利率大幅下行,以同业拆借利率为例,4月一度下行至5年以来的最低水平。但2季度以来国内疫情防控有效,经济逐步进入复苏通道,货币政策逐步转为稳健灵活适度,流动性边际收紧,充分体现在银行间市场利率和国债收益率上,5月份开始均大幅抬升,目前均已回归至疫情前水平。以7天银行间同业拆借利率为例,较年中低点上行76BP至2.39%(vs19年均值3.16%),十年期国债收益率上行79BP至3.27%(vs19年均值3.18%)。
政策利率与LPR预计将保持稳定。4月份以来1年期MLF利率维持在2.95%,上半年1年期、5年期LPR分别下调30BP、15BP后,自5月起连续7个月不变。我们认为基于对2021年货币政策回归常态化的判断,政策利率下行可能性较低。同时,考虑到目前经济增速仍未恢复至疫情前水平,上行的概率同样有限,预计2021年政策利率和LPR都将继续保持稳定。
- 量:预计2021年信贷和社融增速分别放缓至11.6%和11.7%
2020年以来,银行信贷投放力度加大支撑经济复苏。2020年疫情冲击下,央行逆周期调节政策助推信用扩张,先后通过再贷款、再贴现等结构性工具支持对小微和民营企业的信贷投放,同时也在MPA考核中鼓励金融机构加大对制造业中长期贷款的信贷支持,2020年信贷增量大幅提升,1-10月新增人民币贷款投放16.9万亿,同比增速达到12.9%。分结构来看,企业贷款投放贡献最多增量,1-10月新增短期、中长期企业贷款分别为2.6、7.7万亿,均超过去年全年水平(分别为1.5、5.9万亿);居民部门中长期贷款投放保持稳定,1-10月新增投放5.1万亿,同比多增5072亿;短期居民贷款新增1.6万亿,同比少增451亿。
信贷、政府债支撑社融高增。社融方面,除了委托贷款和信托贷款在内非标融资外,表内贷款和直接融资均实现高增长,1-10月社融累计新增31万亿;截至10月末,社融存量同比增速达到13.7%,为2018年以来最高水平。分结构来看,政府债券、人民币贷款、直接融资为今年社融增量的主要贡献,非标仍然疲软,累计新增人民币贷款17.4万亿元,去年同期14.4万亿元,累计新增企业债券融资4.4万亿元,去年同期2.7万亿元;累计新增政府债券融资7.2万亿元,去年同期4.2万亿元。
财政、货币政策支持下,M2增速大幅上行。此前M2增速的政府目标设定是在GDP+CPI的基准上浮2-3pct,但2020年以来为应对疫情的影响,宽松的货币政策下,10月M2同比增速达到10.5%,较9月GDP+CPI增速高6个pct以上,货币环境较为充裕。随着2021年货币政策回归常态化,我们认为M2增速将会回落到与经济基本面走势相匹配的水平,预计M2增速将回落至10%以下(名义GDP增速上2-3pct常态水平)。
货币政策回归常态化,预计2021年信贷、社融增速回落。随着货币政策的边际趋紧,各项结构性政策的逐步退出,2021年信贷余额增速预计放缓,我们预计2021年全年信贷投放增量20万亿,持平2020年,对应贷款余额增速11.6%(预计2020年全年12.7%),结构上居民贷款的投放比重会有所回升。随着疫情的复苏,预计财政政策力度同样减弱,2020年支撑社融增量的最大因素政府债也将边际减少,叠加非标融资仍无较大增长的空间,我们认为2021年社融存量增速同样将明显回落,预计全年增长34万亿(vs20年预计35万亿),对应社融余额增速回落至11.7%(2020年预计为13.9%)。
1.3 监管政策再平衡:疫情支持政策渐进退出,主线回归防风险
随着经济企稳,预计应对疫情的结构性政策工具逐步退出
2020年我国应对疫情表现出色,经济修复速度好于市场预期,主要得益于积极的货币和财政政策支持,2020年以来央行先后通过多项结构性货币政策工具定向支持经济的薄弱环节,主要包括三个批次共增加1.8万亿中小银行再贷款再贴现额度、实施对中小银行的定向降准、针对中小微企业贷款的延期还本付息政策、普惠小微信用贷款支持政策等,目前均已实施或发放完毕。其中,延期还本付息政策到期为2021年1季度末,而三次再贷款再贴现额度的期限也均为1年,到期时间集中在明年1季度末-5月初。我们认为随着国内经济逐步修复,2021年应对疫情的特殊政策将逐步退出,但退出节奏会根据经济情况相机抉择,因此政策退出风险不用过度担忧。
政策重点回归防风险
随着经济重回正轨,我们认为行业2021年监管关注点或将逐步由稳增长回到防范金融风险上,结合近期监管的表态,需要密切关注相关监管政策的出台,可能围绕防范同业业务风险、中小银行的风险处置、防止高风险影子银行反弹等方面。
1)2021年资管新规过渡期结束,整改进度需要关注
资管新规自2018年落地以来,行业整改取得了一定的成效,银行理财净值化转型不断推进,预期收益型产品占比大幅下降,理财产品资产投向方面,非标资产持续压降。虽然7月央行将过渡期延长了一年,但如果按照要求完成全部的整改依然存在压力,各类机构和产品的调整可能造成信用压缩的风险。
关注净值化转型进度。资管新规落地以来,净值化转型不断推进,但符合资管新规的净值型产品规模占比仍然不高,根据银行业协会发布的《中国银行业理财业务发展报告(2020)》,数据显示,截至2019年末,预期收益型产品存续余额仍有13.3万亿,占银行非保本理财存续产品规模的56.7%。按照当前的进度,预计2021年仍然存在较大的整改压力。
从资产投向来看,2021年仍将面临非标资产处置的压力。除了产品端,对于资管新规到期的影响,我们还需要关注非标资产的压降。根据银行业协会数据显示,非保本理财产品的投资中,非标债权投资占比15.6%,以2019年的非保本理财余额测算,银行理财配置的非标资产仍有超过4万亿。从社融口径来看,截至10月,社融存量中信托+委托贷款占比仍有6.4%,因此,2021年我们密切需要关注存量资产集中处置可能带来的信用压缩风险,可能会对社融增速带来一定冲击。
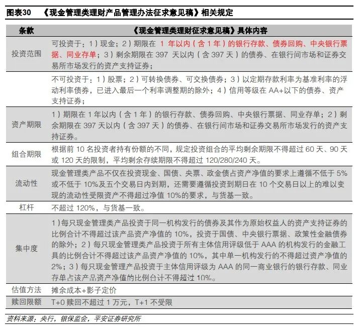
仍有包括《现金管理类管理办法》在内的配套文件正式稿未落地。2019年12月27日,银保监会、央行就《关于规范现金管理类理财产品管理有关事项的通知(征求意见稿)》(下称“征求意见稿”)公开征求意见,目前正式稿暂未发布,仍存在一定不确定性。若最终正式稿与征求意见稿一致,意味着现金管理类理财产品的监管将趋同货币基金。结合目前现金管理类理财产品的投向和征求意见稿的相关规定,我们认为若新规在2021年落地,主要影响在以下几个方面:
(1)对中长期限利率债和AA+以下的低评级债券需求下降:根据征求意见稿的内容,现金管理类产品只能对1年以内的银行存款、债券回购、央行票据、同业存单和397天以内的债券、在银行间市场和证券交易所市场发行的资产支持证券进行投资,将对中长期限的利率债以及AA+以下的低评级债券配置需求减弱。
(2)影响理财产品净值化转型的进度:现金管理类产品作为近两年银行理财精致化转型主要抓手,过去普遍采用资产端拉长久期、信用下沉和投资非标的方式提高投资收益,在组合久期、流动性、杠杆集中度、投资范围等方面并不符合征求意见稿的要求,若在2021年落地,诸多约束条件下,意味着接续存量理财产品的能力下降,影响银行理财产品净值化转型的进度。
(3)导致相关产品收益率下降:现金管理类产品作为短期产品,过去普遍采用资产端拉长久期、信用下沉和投资非标的方式提高投资收益,结合征求意见稿在组合久期、流动性、杠杆集中度、投资范围等方面的要求全面趋同公募基金,若正式实行减少势必会造成相关产品的收益率,降低对投资者的吸引力。
2)关注中小银行的存量风险化解
今年以来,在息差收窄的大环境下,部分中小银行利润空间受到挤压,现金流状况恶化,经营风险上升,且随着今年包商银行的二级资本债减记后,中小银行后续发行二级债势必会受到影响,进一步加重了中小银行资本补充的压力。2021年在流动性边际趋紧的情况下,部分中小银行流动性风险抵御能力较差的问题可能愈发显著。
中小银行由于区域性风险较高,今年受到疫情冲击更为明显,面临着更大的经营风险,但我们认为过去几年通过对包商银行、恒丰银行、锦州银行的分类处置措施,高风险金融机构风险得到了有序处置,且监管层引导行业持续加大不良贷款处置力度,不断完善债券违约处置机制。且随着明年宏观经济的逐步修复,银行的盈利能力逐步改善,因此我们认为2021年中小银行的存量风险化解转变为系统性问题的可能性不大。
3)2021年将是金融科技的监管元年
多部门定调,金融科技全面纳入监管体系。近年来,阿里、腾讯等大型互联网科技公司发展迅猛,不断向金融领域渗透发展,利用长期服务积累的客户数据和新兴的大数据处理技术,并与包括银行在内的传统金融机构在如联合贷款等领域展开合作,但并没有改变金融业的本质特征,带来潜在的系统性风险。10月31日,刘鹤主持召开国务院金融委会议,定调需“依法将金融活动全面纳入监管”,同时提出“对同类业务、同类主体一视同仁”。此后多部门定调,人民银行、证监会、银保监会等多部门相继下发文件及表态,加强对金融科技的创新监管。
金融科技的监管全面趋严,需要密切关注相关业务的监管动态。此前互联网金融经历过多轮监管整顿,如早先的P2P整顿、信贷ABS杠杆要求等,但此次与以往不同的是监管首次对金融科技的金融属性进行定调,未来互联网巨头从事的所有传统金融业务将逐步纳入传统金融的监管框架中。结合监管的表态,我们认为此轮针对互联网金融的严监管旨在建立系统性的金融科技监管框架,未来需要密切关注后续相关业务的监管动向,除了反垄断之外,我们认为未来可能还会出台的监管政策包括数据安全监管、互联网平台从事的以助贷业务为代表的金融业务监管等。此前,银行与金融科技平台建立了广泛的合作,短期可能受到强监管带来的负面影响。以联合贷款业务为例,部分对互联网渠道依赖较多的中小行消费贷增速可能承压。
让利与盈利再平衡:基本面先抑后扬,关注盈利修复
随着经济改善与货币政策收敛,我们判断行业今年以量补价的趋势将向以价补量转变。一方面,银行信贷投放和资产扩张速度回落至疫情前,另一方面,息差先抑后扬,主要影响因素来自资产端,收益率有望在1季度重定价后走逐步回升,预计改善幅度优于负债端成本的上行。更需注意的是,随着疫情的修复,让利和盈利目标迎来再平衡,考虑到今年各家银行均大幅提升了信贷成本以夯实拨备,关注21年信贷成本释放所带来的业绩弹性,预计2021年上市银行净利润增速将回升至6.3%(vs20年-4.9%)。
2.1 量:规模增速步入下行通道
2020年受益于监管逆周期调节,加强引导信贷投放,支持实体经济扩张,银行业资产规模保持较快增长,三季度末资产规模增速11.7%,较年初提升2.5个百分点。分结构来看,1)大行Q3资产规模同比增速10.6%,慢于行业,总资产行业占比48.9%,较2019年末上升0.12pct;2)股份行总资产同比增速12.6%,资产增速继续保持各类银行中最高,总资产行业占比21.6%,较2019年末上升0.12%;3)城农商行资产规模同比增速分别为11.7%、10.6%,总资产行业占比分别为15.4%、15.6%。
结构上贷款占比持续提升。今年以来,监管逆周期调节助推信用扩张,引导行业加大对小微企业、民营企业的信贷投放,上市银行资产结构来看,截至2020年3季度末,贷款占比提升0.4pct至54.7%,投资类资产、同业资产占比较年初分别变动+0.48%、-0.50%。贷款结构来看,受制于疫情管控对居民消费的负面影响,上半年上市银行零售贷款占比下降明显,6月末较年初下行0.8pct。随着疫情的缓和,我们认为消费的需求有望逐步修复,带动高收益率的消费信贷占比提升,将一定程度上对冲息差继续下行的压力。
行业整体的规模增速已步入阶段性顶部,预计2021年行业资产规模增速放缓至9%-10%。透过3季报的规模指标来看,上市银行整体的规模增速依然在上行,同比增速较半年末提升0.5个百分点至11.3%。但整体贷款的增速有所回落,尤其是中小行,股份行和城商行的存款的增速也开始出现下行,较半年末分别下降了0.5%/1%。我们认为这样的变化同央行下半年以来对总量流动性管控的相对收敛有关。因此展望后续季度,我们认为今年4季度和2021年央行会延续对总量流动性管控,叠加银行体系,尤其是中小行来自负债端和资本端的约束,当前行业整体的规模增速已步入阶段性顶部,预计2021年行业资产同比增速放缓至9%-10%(较2020年下降1.6pct左右)。
2.2 价:先抑后扬,资产端驱动息差逐步修复
2021年货币政策回归常态化,资产端收益率有望企稳回升。2020年初以来,面对疫情带来的经济下行压力,在监管引导银行让利、LPR下行的背景下,银行资产端利率大幅下行,20Q1银行贷款加权平均利率较2019年下行36BP,是今年银行息差下行的主要原因。
我们认为2021年随着经济恢复,货币政策收敛将推动无风险利率上行,同时银行通过定价让利的压力也会有所减轻,叠加零售端信贷投放有望随居民消费的恢复而回升,从价格到结构都有利于资产端收益率的上行。因此,我们判断行业资产端利率有望在1季度贷款重定价后筑底回升。
21Q1重定价影响下,测算行业息差下行幅度约2.79BP。LPR上半年5年期下行15BP,预计2021年初银行将面临一定的重定价压力,Q1将迎来年内息差的低点,我们认为重定价的压力主要集中在按揭贷款上,按揭占比较高的银行重定价压力更为明显。我们测算重定价对明年1季度行业息差下行幅度约2.79BP,其中大行按揭贷款占比较高,测算息差下行幅度约3.4BP。
结存压降效应消退,同业利率上行。2020银行负债端成本大幅下行更多收益于同业负债成本的显著下降以及高成本的结构性存款的压降,未来货币政策回归常态化带动流动性边际趋紧,同业成本将逐步抬升。结构性存款方面,截至10月末,国内银行结构性存款规模7.9万亿,较2019年末压降1.65万亿,中小行结构性存款占存款比重已经下行至3年内最低水平,未来可调整空间有限,预计结存压降带来的成本端利率改善的效应逐步消退;叠加存款成本的相对刚性,整体而言,我们认为行业负债成本2021年改善空间有限。
息差先抑后扬,资产端驱动息差修复。结合我们此前对资产端利率和负债端成本的分析,我们认为资产端定价在1季度按揭贷款重定价影响后走出下行通道而边际改善,从而带动息差逐步修复。站在全年维度,预计2021年息差较2020年小幅收窄1BP至2.08%,整体维持稳定。
2.3 资产质量:压力可控,无需过度担心疫情非常态化政策的退出
2020年年初以来,面对疫情的冲击,监管要求银行加大不良资产处置力度,行业不良贷款占比大幅提升,Q3末行业不良率1.96%,较年初上升10BP,但关注类贷款连续两个季度占比下降,较年初下降25BP至2.66%,下行幅度大于不良率的上升幅度,印证银行不良确认力度加大。
2021延期还本付息可能产生扰动,预计不良贷款的生成高位震荡:从上市银行3季报来看,若加回核销及处置不良,我们估算上市银行Q3单季不良净生成率年化仍然在132BP的较高水平。延期还本付息政策将在2021Q1末退出,当前行业延期还本付息规模在3.7万,较Q3末行业贷款规模2%左右,且部分为延期付息贷款,但考虑到经济的稳步修复,我们认为由此产生的不良压力可控。展望2021年,我们预计不良生成率会维持高位,但不良率上升空间有限。
信用成本有望改善,2020年大幅计提后拨备存在弹性空间。从3季报数据来看,上市银行拨备覆盖率在208%,仍然较为充裕。我们使用过去4个季度平均信贷成本与核销前不良净生成率的比例来模拟银行拨备计提的充足性,以100%为分界线,以上为拨备能够覆盖当期发生不良,以下为不能覆盖新发生风险,即净利润增长在透支存量拨备。上市银行整体已多个季度保持至100%以上,显示出银行的拨备对当期不良的覆盖水平有所回升,拨备覆盖率的环比下行更多是核销力度加大所致。在不良生产压力可控下,我们认为2020年拨备大幅计提后,未来的计提存在弹性空间,信贷成本有望延续改善的趋势。
2.4 中收有望受信用卡业务回暖拉动
中收方面,今年以来整体增速稳中有升,财富管理类维持高增态势。从中报口径来看,上半年上市银行手续费净收入同比增速4.3%。具体来看,银行卡手续费增速下降、投行与结算类收入负增长,疫情给信用卡发卡、线下获客等带来负面影响;财富管理方面,虽然理财业务依然受到资管新规影响,但在2季度开始的资本市场行情驱动下,金融产品代销规模增长,财富管理类手续费收入依然实现高增长,同比增长11.0%。
从过去几年的手续费收入增长情况来看,代销金融类产品收入更多与资本市场行情相关,我们认为2021年手续费收入增长从其他几个方面得到支撑:1)消费明年仍有恢复空间,推动银行卡和居民短期贷款相关业务的恢复;2)理财子陆续开业,净值化转型稳步推进,财富管理板块仍可期待。综上所述,我们认为2021年行业手续费收入增速在5%-10%。
2.5 小结:让利与盈利的再平衡,关注拨备释放弹性
从历史上来看,宏观经济改善总能够驱动银行盈利表现的回升。通过将PPI与银行收入和息差的相关性分析能够看到,经济的回暖大约领先银行收入和息差的改善2-3个季度。我们认为,由于银行的周期属性,经济回暖将逐步传导到利率进而改善银行的息差与收入。在明年上半年,我们大概率也将看到PPI由负转正,因此撇开监管因素,我们对银行真实盈利的改善应该保持乐观。
中小银行资本金压力加大,2021将面对让利与盈利的再平衡。2020年行业内生资本补充速度受到盈利的制约,但RWA增速在贷款投放力度加大下却维持高位,资本充足率出现不同程度下行,从三季报的数据统计来看,我们注意到不少中小银行的核心一级资本充足率已经在9%以下。
与此同时,随着《系统重要性银行评估方法》的落地,预计除了目前的四大国有行之外,不少上市的股份行和头部区域性银行都有可能纳入到系统重要性监管框架,从而导致资本金要求的进一步提升。当前国内的系统重要性银行的附加资本要求为1%,系统重要性银行的核心一级资本充足率监管要求会达到8.5%(vs原要求7.5%),不少纳入的中小银行将面临资本补充的压力。在此背景下,让利与盈利之间的再平衡迫切性提升,尤其是对于中小银行而言,更需要提升盈利以提升内生资本补充能力。
综合以上分析,我们预计行业2021年盈利增速将恢复正增长,预计上市银行全年净利润增速为6.3%(vs20年-4.9%)。行业整体的规模增速已步入阶段性顶部,预计2021年行业资产规模增速放缓至9%-10%。随着货币政策回归常态化,预计LPR保持稳定,叠加经济持续修复,信贷投放中高收益率的零售信贷需求回暖,资产端利率有望在1季度贷款重定价后走出下行通道而边际改善,全年息差有望保持稳定。资产质量压力可控,拨备在2020年大幅计提后存在释放空间,预计行业2021年业绩增速将回升至6.3%。
看好估值修复,维持“强于大市”评级
3.1 2020年行情回顾
悲观预期下,板块大幅跑输指数。年初以来,新冠疫情爆发,监管引导银行让利实体经济,市场对行业的资产质量、息差产生悲观的预期,年初至今(截至12月4日),银行行业指数上涨3.6%,跑输同期沪深300指数20.1pct。行业排名来看,按中信一级行业排名居于30个板块第25位。个股表现分化明显,涨幅领先的银行包括杭州银行(65.0%)、宁波银行(33.1%)、成都银行(33.0%)、招商银行(25.6%)、平安银行(19.3%)。
3.2 历史回溯来看,经济改善与货币政策收敛有利于银行获得超额收益
我们对2005年以来的银行股表现进行回溯,发现银行股既有绝对又有相对收益的趋势性行情大致出现了5次。通过对这5次行情进行归因分析,我们发现除了14年更多由流动性驱动外,银行股趋势性行情的演绎更多依靠宏观基本面景气度提升支撑。
- 第一轮行情(2005年-2007年)受益于经济景气度上行、货币政策紧缩
2005年,GDP持续保持增长态势, PMI持续提升。2006年到2007年央行8次加息,但货币周转速度的提升使得流动性环境依旧较为宽松,M2增速和社融增速维持在高位。受益于经济景气度上行、央行持续加息以及充足的市场流动性,银行股量价质齐升,净利润增速持续提高。同时,2006年7月5日和2006年10月27日中行和工行分别上市,进一步催化了板块行情。
- 第二轮行情(2008年底-2009年上半年)受益于经济预期改善、货币政策宽松
08年次贷危机后,国内经济面临持续下行的风险,为了刺激经济增长,08年11月政府推出了4万亿经济刺激计划,并且央行在9月到12月5次降息、5次降准,在宽松货币政策的大环境下,M2增速和社融增速大幅增长,市场流动性充裕。在4万亿以及宽松货币政策的刺激下,2009年经济触底反弹。09年1季度央行巨量投放信贷(共投放4.58万亿,同比增244%),5-6月份的信贷投放持续超预期(共投放2.19万亿,同比增237%),推动银行资产规模快增。息差结束下行,推动行业盈利增速低开高走。
- 第三轮行情(2012年底-2013年初)受益于宏观经济的企稳回升
2012年4-7月央行2次降息、2次降准,货币政策由紧缩转向宽松,社融增速在年中见底,10月PMI指数重新站上枯荣线上方并持续上升,2012年4季度GDP增速小幅反弹,宏观指标释放出经济企稳信号。2012年10月十八大召开领导人换届,提振市场对于经济增长的信心。
- 第四轮行情(2014年3月-12月)更多由流动性驱动
2014年宏观经济数据并未有明显改善,处于下行通道,GDP增速未出现明显改善。但下半年的“一带一路”和国企改革战略推进改善了经济预期,2季度M2增速和社融增速回升,4季度降息降准推动新一轮的货币放松周期,使得市场对行业基本面的悲观预期修复,带动了行业年底的上涨行情。
- 第五轮行情(2016年5月-2018年2月)由经济修复上行带动
2016年开始随着金融去杠杆政策的陆续出台、MPA考核的升级,导致行业规模扩张速度放缓。尽管如此,随着国内供给侧改革的不断推进,国内经济出现拐点,18年1季度GDP增速企稳回升,PMI指数站稳在荣枯线以上。在经济修复上行的背景下,货币政策边际趋紧,市场对于银行业的息差和资产质量的改善预期,带动了银行股此轮行情。
通过对于过去几轮板块趋势性行情的分析能够看到,宏观经济是对银行估值产生影响的最核心因素,银行股的本质是周期股,除14年底的行情由流动性驱动,其他几轮趋势性行情均与经济景气度相关。我们将PMI、PPI作为高频的经济景气度观察指标与银行股走势进行同步观察,均能够看到过去几轮趋势性行情基本均处于经济景气阶段。2021年经济改善、货币政策收敛下,我们看好板块获得超额收益的机会。
3.3 估值安全边际高,悲观预期充分反应
行业处于历史低估值分位,安全边际充分。截至2020年12月7日,银行行业静态估值仅0.76x,处于历史11%分位。个股来看,除招商银行、平安银行、宁波银行外,静态PB估值均处于历史低分位。我们认为当前银行板块估值水平具备安全边际,随着国内复工复产的稳步推进,经济改善预期逐步强化,对于行业的悲观预期修复会推动板块估值的抬升。
机构持仓比例处于历史低位。市场对银行让利和疫情的悲观预期下,银行基金持仓比例大幅下滑,20Q2行业主动基金持仓比例降至4%,处在历史最低水平,行业的悲观预期充分显现。个股来看主动基金仍然偏好招行、兴业为代表的优质股份行和以宁波、常熟为代表的成长性突出的区域性银行,宁波银行、常熟银行的持仓比例高于历史均值。我们认为随着经济改善,悲观预期的逐步修复,市场对银行的负面业绩预期释放,叠加医药、消费、科技等板块估值较高,银行股的持仓有望触底反弹。
同时2020年以来监管仍在引导中长线资金以及境外资金入市,两类资金投资风格此前均表现出对银行股的青睐,中长线资金和境外资金的占比提升有利于助推行业的估值修复。以外资为例,相比于国内机构,对银行股的偏好更强,我们从北上资金对于银行股的配置比例能够观察到,明显超过国内公募基金,已经几乎接近标配。这可能与境外资金风格偏好行业龙头,即大市值、高流动性、稳健ROE标的有关。
3.4 选股维度:关注资产端弹性与负债端及资产质量的稳定性
- 经济修复背景下关注资产端定价弹性
结合我们之前对宏观经济的分析,消费受制于部分限制性措施,部分如旅游、景区等可选消费活动仍然受到压抑,2021年仍存在较大的恢复空间;零售贷款中还包括一部分经营性贷款,2021年将同样受益于实体经济修复。
消费和信用类信贷(包括信用卡分期、消费贷、个人经营贷等)在银行贷款定价中弹性最大。因此我们认为非按揭零售贷款占比较高的银行有望获得更高的盈利修复弹性,在剔除了按揭贷款后的口径可以看出,股份行中的平安、招行,城商行中的宁波以及深耕区域经营性贷款的农商行(如常熟)在信贷占比上居于行业前列,贷款收益率也处于同业较高水平,有望受益于相关信贷需求的回暖。
- 流动性收敛的背景下,核心负债能力的重要性提升
5月以来,流动性开始边际收紧,同业存单发行利率大幅上行,预计伴随到期续作,明年同业负债成本仍会维持在较高水平。流动性收紧的环境下,面临同业成本抬升、高成本的结构性存款不断压降,核心负债能力的重要性提升,能够实现低成本存款高速扩张的银行有望实现营收的较快增长。分结构来看,大行相对于中小行而言,负债中低息存款占比较高,同业负债占比低,明年负债端成本压力相对较小。同时应关注存款增速较快的优质股份行和城农商行,包括招行、宁波等。
- 关注资产质量稳健性
从资产质量指标来看,经营稳健、风控能力强的银行(招行、兴业),以及具备区位经济优势的区域性银行(例如宁波、常熟等)表现更为优异。我们认为部分城农商行资产质量表现较好的原因,除了区域经济因素之外,受历史因素影响,大部分的城农商行业务主要集中在当地,区域分布较大中型银行更为单一, 因此城农商行深耕地方经济,对本土的客户信息掌握更为齐全,信息动态跟踪也更为及时,减小个体信息不对称风险。
风险提示
1)宏观经济下行导致行业资产质量压力超预期抬升。银行受宏观经济波动影响较大,宏观经济走势将对企业的经营状况,尤其是偿债能力带来显著影响,从而对银行的资产质量带来波动。当前国内经济正处于恢复期,但疫情的发展仍有较大不确定性,如若未来疫情再度恶化导致国内复工复产进程受到拖累,银行业的资产质量也将存在恶化风险,从而影响银行业的盈利能力。
2)金融监管力度抬升超预期。银行作为金融系统中最重要的机构,受到一系列规范性文件的约束。若未来监管环境超预期趋严,可能会对银行提出更严格的资本约束、流动性管理要求等,或在资产投向上做出更严格的要求,为银行经营带来挑战。
3)中美摩擦升级导致外部风险抬升。今年以来中美各领域的摩擦有所升级,两国关系存在进一步恶化的风险。如若未来企业制裁范围进一步扩大,不排除部分国内金融机构受到制裁的可能性。
评级说明及声明
免责声明
近期重点研究报告