分析师
魏伟 投资咨询资格编号:S1060513060001
张亚婕 投资咨询资格编号:S1060517110001
研究助理
郝思婧 一般证券从业资格编号:S1060119070043
谭诗吟 一般证券从业资格编号:S1060120070034
摘要
自构建新发展格局的概念提出以来,政策以高质量发展为核心逐步推开。在宏观层面注重增长的可持续性,碳中和成为未来的长期目标;资本市场层面仍然以提高上市公司质量为重点任务;风险防范方面,防止资本无序扩张和反垄断的基调不变。
具体来看,一季度的政策遵循以下三条主线,一是绿色金融的布局力度加大,未来我国绿色金融基础制度建设将进一步提速,例如统一分类标准,加强绿色信息披露,鼓励金融机构开展环境和气候风险分析以及建设碳排放交易市场等;二是资本市场加强对上市公司信息披露质量的要求,企业信息披露向高质量、可理解的方向发展;三是金融科技的监管政策再度加码,针对银行和非银机构均出台政策加以规范。
第一,政策加大对于绿色金融的布局力度,未来绿色金融基础设施建设将加快推进。2021年1月,央行在2021年工作会议中落实碳达峰碳中和重大决策部署;2021年2月,国务院发布关于加快建立健全绿色低碳循环发展经济体系的指导意见,要求大力发展绿色金融。当前我国初步形成绿色信贷、绿色债券和绿色保险等多层次市场,其中绿色信贷是我国绿色金融的主要实践形式,规模达到12万亿元,绿色债券快速发展,目前规模达到1.2万亿元,绿色保险和碳交易市场的建设有待进一步推进。未来我国绿色金融有望从以下四方面切入:一是建立统一的分类标准;二是加强绿色信息披露的规范;三是鼓励金融机构开展环境和气候风险分析;四是建设碳排放交易市场,当务之急是设置碳排放总量目标和完善法律基础。
第二,在注册制和退市新规的背景下,提升上市公司信息披露质量是形成优胜劣汰机制的基石,今年以来政策正在加大对信息披露的监管力度。年初深交所发布7个行业信息披露指引;3月证监会发布修订后的《信披办法》,更加注重信息披露的质量和可理解性,一是新增“简明清晰、通俗易懂”的要求;二是明确定期报告包括年度报告和半年度报告,取消了季度报告的表述;三是细化临时报告要求,补充完善重大事件的情形,完善上市公司重大事项披露时点。3月21日易会满主席在在中国发展高层论坛圆桌会上发表演讲也强调了注册制背景下加大对信息质量严格把关的重要性。未来上市公司信息披露质量是监管的发力重点,市场信息披露体系建设有望迎来进一步完善,季报披露的相关规定有待进一步明确。
第三,自去年《网络小额贷款业务管理暂行办法》和《平台经济反垄断指南》出台以来,政策保持对金融科技的严监管,并多次发声表示要防止资本的无序扩张。一季度监管层针对银行出台了《关于进一步规范商业银行互联网贷款业务的通知》,对银行互联网贷款设置量化指标,并限制银行的异地扩张;针对非银机构出台《非银行支付机构条例(征求意见稿)》,规定了采取约谈等措施进行预警的情形认定和“垄断”情形认定,进一步加强对于平台型互联网公司的监管力度。
风险提示:1)金融改革政策推进不及预期;2)宏观经济下行超预期;3)资本市场波动超出预期。
01
政策基调:落实构建新发展格局
自2020年四季度提出构建新发展格局以来,我国在多方面逐步落实新发展格局的政策部署,一是以碳中和为目标的相关政策;二是服务于经济转型升级的资本市场政策;三是金融科技强监管持续。
碳中和是我国长期的重要目标,发展绿色经济是十四五规划的重点任务。2020年12月习近平主席在气候雄心峰会上提出了碳达峰碳中和“30·60目标”,发展绿色经济成为我国的长期任务。2021年3月的政府工作报告指明了三大结构性改革方向,再度强调碳达峰和碳中和,发展绿色经济,并提出了对碳达峰碳中和工作的要求:“制定2030年前碳排放达峰行动方案。优化产业结构和能源结构,推动煤炭清洁高效利用,大力发展新能源,在确保安全的前提下积极有序发展核电。扩大环境保护、节能节水等企业所得税优惠目录范围,促进新型节能环保技术、装备和产品研发应用,培育壮大节能环保产业。加快建设全国用能权、碳排放权交易市场,完善能源消费双控制度。实施金融支持绿色低碳发展专项政策,设立碳减排支持工具。”十四五规划纲要也提出要加快绿色转型,大力发展绿色经济、构建绿色发展的政策体系。
绿色金融作为碳中和的重要抓手受到广泛关注。绿色金融是发展绿色经济的重要手段,今年以来政策明显加大对于绿色金融的布局力度,2021年1月,央行在2021年工作会议中落实碳达峰碳中和重大决策部署;2021年2月,国务院发布关于加快建立健全绿色低碳循环发展经济体系的指导意见,要求大力发展绿色金融,具体要求包括“发展绿色信贷和绿色直接融资,加大对金融机构绿色金融业绩评价考核力度。统一绿色债券标准,建立绿色债券评级标准。发展绿色保险,发挥保险费率调节机制作用。支持符合条件的绿色产业企业上市融资。支持金融机构和相关企业在国际市场开展绿色融资。推动国际绿色金融标准趋同,有序推进绿色金融市场双向开放。推动气候投融资工作。”
除绿色经济之外,资本市场改革也迎来重要变化,监管层对于信息披露的关注度提升。今年以来监管层关于信息披露的政策表态愈发频繁,在注册制和退市新规的背景下,提升上市公司信息披露质量是形成优胜劣汰机制的基石,3月19日《上市公司信息披露管理办法》修订稿的正式发布也为企业信息披露方向作出规范,更加重视信息披露的质量和可理解性。
回顾一季度的政策线索,主要包括以下三条主线:一是绿色金融的布局力度加大,未来我国绿色金融基础制度建设将加快推进,例如统一分类标准,加强绿色信息披露,鼓励金融机构开展环境和气候风险分析以及建设碳排放交易市场等。二是资本市场加强对上市公司信息披露质量的要求,未来企业信息披露向高质量、可理解方向发展。三是金融科技的监管政策再度加码,针对银行和非银机构均出台政策加以规范。
02
政策跟踪:绿色金融+信息披露+金融科技
2.1 加快绿色金融基础设施建设
政策脉络
回顾我国绿色金融发展历史,可以发现我国绿色金融体系建设自2005年开启,2016年出台《关于构建绿色金融体系的指导意见》顶层设计文件,自此我国绿色金融政策加快推进,2019年以来陆续发布《绿色产业指导目录》和《绿色债券支持项目目录》等新版标准,2020年发布《关于印发〈银行业存款类金融机构绿色金融业绩评价方案〉的通知(征求意见稿)》,十四五规划纲要提出大力发展绿色金融。
回顾我国绿色金融的发展历史,主要有以下几个关键节点:2005年国务院发布的《关于落实科学发展观加强环境保护的决定》是我国首个绿色信贷政策,标志着我国绿色金融的开始;2012年银监会制定《绿色信贷指引》,从组织管理、政策制度及能力建设、流程管理等方面对银行业金融机构的绿色信贷做出更加明确的引导;同年,银监会制定了绿色信贷统计制度。2015年国家发改委、银保监会和央行分别或者联合发布了《绿色债券发行指引》、《能效信贷指引》以及《绿色债券支持项目目录(2015年版)》;2016年中央七部委联合发布了《关于构建绿色金融体系的指导意见》,是绿色金融政策的顶层设计,此后我国绿色金融政策加快推进;2021年1月,央行在2021年工作会议落实碳达峰碳中和的重大决策部署;十四五规划纲要和2035年远景目标也提出要实施有利于节能环保和资源综合利用的税收政策,大力发展绿色金融。
政策构建
当前我国已经初步形成绿色信贷、绿色债券和绿色保险等多层次市场,其中绿色信贷是我国绿色金融的主要实践形式,绿色债券的发展相对较快,绿色保险和碳交易市场的建设在逐步推进。
第一,绿色信贷以《绿色信贷指引》为顶层设计,初步形成包括分类统计制度、考核评价制度和奖励激励机制在内的政策体系。2012年的《绿色信贷指引》是绿色信贷体系的顶层设计文件,对组织管理、内控管理与信息披露和监督检查等方面做出安排。2013年银监会发布的《关于报送绿色信贷统计表的通知》将绿色信贷项目分为绿色农业、绿色林业、工业节能节水等十二类,是绿色信贷的分类标准。考核评价制度包括《绿色信贷实施情况关键评价指标》、《银行业存款类金融机构绿色信贷业绩评价方案(试行)》和《银行业存款类金融机构绿色信贷业绩评价方案(试行)》等核心文件,绿色信贷业绩评价每季度开展一次,定量指标占比80%,定性指标20%,定量指标包括绿色贷款余额占比、绿色贷款余额份额占比、绿色贷款增量占比、绿色贷款余额同比增速、绿色贷款不良率5项。奖励激励机制方面,央行将绿色贷款作为信贷政策支持再贷款、SLF、MLF等工具的合格信贷资产担保品。
第二,绿色债券形成差异化政策体系,具体包含各类债券认定标准和发行流程的要求,也包括绿色债券续存期管理、信息披露和激励措施等规范。2015年发布的《关于在银行间债券市场发行绿色金融债券有关事宜的公告》明确了绿色金融债的内涵、发行主体和发行条件。同年发改委发布《绿色债券发行指引》明确了绿色企业债的范围、审核要求等。2016年沪深交易所相继发布绿色公司债的通知,推进交易所绿色债试点。2017年的《非金融企业绿色债券融资工具业务指引》提出强化信息披露要求,建立信息披露制度。同年出台的《绿色债券评估认证行为指引(暂行)》成立绿色债券标准委员会,对于绿债续存期进行评估认证。整体来看我国根据不同的债券类别已经逐步形成差异化的发行和监管体系,在绿色债券分类标准方面,企业债适用《绿色产业指导目录(2019年版)》,其余适用《绿色债券支持项目目录(2015年版)》;募集资金投向方面,金融债和绿色债务融资工具要求100%投向绿色产业,公司债要求70%,企业债为50%。信息披露方面,金融债要求以季度为频率披露专项账户情况,公司债要求每年披露,企业债则无后续披露要求。
第三,我国环境权益交易市场处于初期阶段,碳排放权交易市场逐步建立。环境权益交易市场可以用经济手段达到环境治理目的,实现资源的优化配置。我国环境权益交易市场包括碳排放权、排污权、用能权和水权交易市场,其中碳排放权市场发展最快,其余仍在试点探索阶段。2016年国家发改委发布《关于切实做好全国碳排放权交易市场启动重点工作的通知》,提出2017年将建立统一的全国碳排放权交易市场;2017年12月第一批7个试点省市运行3-4个履约周期,在此基础上宣布碳排放交易市场正式启动;2017年12月发改委印发了《全国碳排放交易市场建设方案(发电行业)》。明确了我国碳市场建设的指导思想和主要原则。2019年4月生态环保部发布《碳排放权交易管理暂行条例(征求意见稿)》,是我国碳排放市场制度建设的重要进展;同年9月,生态环保部发布《2019年发电行业重点排放单位(含自备电厂、热电联产)二氧化碳排放配额分配实施方案(试算版)》,规定了相关行业的具体配额分配方法。
发展现状
我国间接融资为主的融资结构决定了绿色信贷是我国绿色金融的主要形式,2016年来绿色债券的发展也在提速。
绿色信贷的参与主体主要是银行,当前规模达到12万亿元。截至2020年12月,根据央行统计口径,我国绿色信贷余额已由2013年的5.2万亿增长到12万亿,复合增速达到12.7%。绿色信贷余额占总贷款的比重稳步上升,2020年底占比达到6.9%,较2018年底提升0.8个百分点。
我国绿色债券发行规模超过1.2万亿元,规模位列全球第二。得益于绿色金融政策的加码布局,以绿色债券为主的ESG主题债券在境内快速发展,截至2021年2月底,符合境内绿色认证标准的绿色债券发行规模累计超1.2万亿元人民币,2016年以来连续5年发行规模超2000亿元,2019年发行规模达到3133亿元。
募集资金主要投向清洁交通、清洁能源、污染防治等领域。根据原银监会口径,绿色信贷投放主要集中在绿色交通、可再生能源和清洁能源、战略性新兴产业上,三个产业绿色信贷投放总额占比接近八成(截至2017上半年为77%)。其次,绿色信贷投向占比相对较高的产业为公业节能节水、垃圾处理及污染防治,以及自然资源保护,占比达到14.7%(截至2017年上半年),且呈现出逐年递增的趋势。绿色债券投向清洁交通和清洁能源的占比最高,2019年募集资金投向中,清洁交通占比达到26%,清洁能源占比为27%。从ABS的基础资产类别来看也是如此,2019年中国发行的绿色ABS中,以公共交通应收账款为基础资产的ABS占比达到40%排名第一,风电和太阳能租赁收入达到15%,新能源电价补贴和电动汽车租赁资产分别达到8%和4%。
欧盟经验借鉴
欧盟具有相对成熟的政策体系,在绿色金融基础制度方面的建设值得借鉴。在实践形式上,欧洲以发行绿债为主要融资形式,在碳交易市场的建设方面领先全球。
先来看欧盟的绿色金融政策体系,欧盟的可持续金融政策体系以《可持续发展融资行动计划》为指导性文件,目前已经构建了相对成熟的政策体系。2018年3月,欧盟委员会发布《可持续发展融资行动计划》,制定欧盟委员会的行动计划以及实施时间表,是欧盟可持续金融发展的路线图;2018年5月,欧盟委员会技术专家组(TEG)成立,协助行动计划的推进;2019年6月,欧盟委员会技术专家组连续发布《欧盟可持续金融分类方案》、《欧盟绿色债券标准》等报告;2019年12月,欧盟委员会推出《欧洲绿色协议》,搭建了欧洲绿色发展的总框架。
2018年3月的《可持续发展融资行动计划》是欧盟可持续金融的综合战略和实施路线图,包括3大目标,10项行动和22条具体行动方案,可持续活动分类、可持续投资基金、可持续指数等多方面做出规定。三大目标分别是:第一,引导资本流向更可持续的经济活动,对应的具体行动如下:1、建立欧盟可持续活动分类系统;2、建立可持续金融产品的标准和标签;3、促进对可持续项目的投资,例如建立一个单一的投资基金;4、将可持续性纳入投资建议;5、建立可持续的基准,即可持续指数,以便跟踪和衡量绩效。第二,将可持续性纳入风险管理体系。对应的具体行动是:6、在市场研究和信用评级中融入可持续性;7、明确机构投资者和资产管理人的职责;8、将可持续性融入银行和保险公司的审慎要求。第三,提升透明度和鼓励长期主义,具体包括:9、加强可持续性披露和会计规则制定;10、促进可持续的公司治理并减轻资本市场的短期性,例如评估公司制定和披露的可持续发展战略。
在后续的政策落实方面,欧盟重视绿色金融基础设施的建设,主要包括制定分类标准和加强信息披露的监督。
第一,2019年发布的《欧盟可持续金融分类方案》是《行动计划》的基础,包括67项经济活动的筛选标准,提供具体的方法论和范例。《分类方案》提供了一个有效的分类清单,包含了关于67项经济活动的筛选标准,行业分类与欧盟成员国和国际统计框架相兼容,涵盖近乎所有经济领域和经济活动。对于每项经济活动,《分类方案》均提供了具体的方法论和范例。
第二,欧盟重视绿色环境相关的信息披露。上市公司披露方面,欧盟各国上市公司环境信息披露多采用强制披露为主,自愿披露为辅的结合方式,并且已形成一套较为完善的上市公司环境信息披露制度,发布了生态环境管理审核规则(EMAS)和环境管理体系ISO14001。金融机构的披露方面,国际上来看,金融稳定理事会(FSB)于2015年12月成立气候相关财务信息披露工作组(TCFD),TCFD于2017年6月发布TCFD框架,帮助投资人、贷款人和保险公司等金融机构对气候相关风险和机遇进行评估,以揭示气候因素对金融机构收入、支出以及投融资的影响。欧盟委员会制定了《非财务报告指南》(NFRD),就如何披露气候相关信息为企业提供进一步指导,可持续会计准则委员会(SASB)和气候披露标准委员会(CDSB)在其联合发布的《TCFD实施指南》中提出将与TCFD框架保持一致,并持续对标。
在发展规模方面,欧洲绿色债券发行规模较大,碳交易市场发展领先全球。截至2020上半年,全球绿色债券累计发行8678亿美元。分地区看,美国、中国、法国等欧洲地区是全球主要的绿债市场,美国累计发行绿色债券1890亿美元位列全球第一,其次为中国和法国、德国等欧洲国家。
欧盟在2005年启动EU ETs市场是全球最大的碳排放交易市场。自运行以来,交易量约占全球总量的3/4,交易额自2005年运行以来呈快速上升趋势,在国际碳排放交易市场上占据绝对优势。根据,2019年EU ETS交易额达1690亿欧元,占世界总额的87.2%,交易量达到67.8亿吨二氧化碳,占世界总交易量的77.6%。
我国绿色金融展望
我国绿色金融政策体系建设整体雏形已经形成,但是在基础制度的细化和政策的落实方面仍有待加强,对于后续绿色金融的发展方向,当前的政策表态显示出以下几条主线:
一是建立统一的分类标准。绿色金融标准是识别绿色经济活动、引导资金准确投向绿色项目的基础。2月22日,国务院发布关于加快建立健全绿色低碳循环发展经济体系的指导意见,其中提出开展绿色标准体系顶层设计和系统规划,形成全面系统的绿色标准体系。3月20日,央行行长易纲在中国发展高层论坛圆桌会上发表推动绿色金融发展的最新看法,提到“央行正在与欧方共同推动绿色分类标准的国际趋同,争取年内出台一套共同的分类标准。”从政策表态来看,年内有望迎来一套相对成熟细化的绿色金融分类标准。
二是加强绿色信息披露的规范。银行间市场绿色金融债已经要求按季度披露募集资金使用情况,同时金融机构需要报送绿色信贷的资金使用情况和投向。央行行长易纲提到,未来央行将推动在已有试点的基础上,分步建立强制的信息披露制度,覆盖各类金融机构和融资主体,统一披露标准。
三是鼓励金融机构开展环境和气候风险分析。易纲行长提出,绿色转型可能使高碳排放的资产价值下跌,影响企业和金融机构的资产质量。一方面,这会增加金融机构的信用风险、市场风险和流动性风险,进而影响整个金融体系的稳定。另一方面,这可能影响货币政策空间和传导渠道,扰动经济增速、生产率等变量,导致评估货币政策立场更为复杂。因此金融机构需要积极展开对于环境和气候风险分析,增强金融系统的稳定性。
四是建设碳排放交易市场,设置碳排放总量目标和完善法律基础是当务之急。目前碳排放交易市场建设正在积极推进,《碳排放权交易管理办法(试行)》于2021年2月1日正式实施,碳交易范围由此前的8个试点地区扩展至全国,但是目前我国碳交易市场在以下几方面还有待完善:一是制定碳排放总量目标。碳交易市场的有效运行的前提是总量目标的约束,有了总量目标才能进一步制定碳配额,央行原行长周小川也表示,有了总量目标,才能清晰化分解出微观目标,而激励机制也要在总量目标清晰的基础上才能被计算、设置和完善。3月30日,生态环境部就《碳排放权交易管理暂行条例(草案修改稿)》,在配额总量与分配方法方面提到,“国务院生态环境主管部门商国务院有关部门,根据国家温室气体排放总量控制和阶段性目标要求,提出碳排放配额总量和分配方案,报国务院批准后公布。”二是缺乏法律基础,《碳排放权交易管理条例》还未完成行政法规的立法程序,相关部门执行力度不足。针对法律基础缺失的问题,2021年3月,生态环境部应对气候变化司副司长陆新明在中国碳达峰碳中和成果发布暨研讨会上透露,将加快全国碳市场建设,推动《全国碳排放权交易管理暂行条例》立法审查进度,争取2021年出台。做好全国碳市场发电行业第一个履约周期工作,争取在2021年上半年实现碳市场线上首单交易。
2.2 提高上市公司信息披露质量
在注册制和退市新规的背景下,提升上市公司信息披露质量是形成优胜劣汰机制的基石,今年以来我们也看到政策正在加大对于信息披露的监管力度。
1月7日,为了深入推进行业信息披露规则体系建设,持续夯实资本市场基础性制度,深交所发布食品及酒制造、电力、汽车制造、纺织服装、化工、通信、网络安全7个行业信息披露指引,这是深交所继去年全面修订18件和新发布4件行业指引后,深入推进行业信息披露规则体系建设的又一重要举措,也是深交所贯彻落实《国务院关于进一步提高上市公司质量的意见》有关完善分行业信息披露的标准要求。
3月19日晚,证监会发布修订后的《上市公司信息披露管理办法》(以下简称《信披办法》),自2021年5月1日起施行,本次修订后的《信披办法》更加注重信息披露的质量和可理解性,具体来看修订内容包括以下五方面:一是新增“简明清晰、通俗易懂”的要求,进一步对自愿披露的细节进行规范,增加“信息披露义务人自愿披露的信息应当真实、准确、完整,应当遵守公平原则,保持信息披露的持续性和一致性,不得进行选择性披露”,“信息披露义务人不得利用自愿披露的信息不当影响公司证券及其衍生品种交易价格,不得利用自愿性信息披露从事市场操纵等违法违规行为”和“上市公司及其控股股东、实际控制人、董事、监事、高级管理人员等作出公开承诺的,应当披露。二是明确定期报告包括年度报告和半年度报告,取消了季度报告的表述,要求董事、监事无法保证定期报告内容的真实性、准确性、完整性或者有异议的,应当在董事会或者监事会审议、审核定期报告时投反对票或者弃权票。三是细化临时报告要求,补充完善重大事件的情形,完善上市公司重大事项披露时点,明确董事、监事或者高级管理人员知悉该重大事件发生时,上市公司即触发披露义务。四是完善信息披露事务管理制度,增加上市公司应当建立内幕信息知情人登记管理制度的要求,新增上市公司应当制定董监高对外发布信息的行为规范要求;五是进一步提升监管执法效能,完善监督管理措施类型,针对滥用异议声明制度专门设置法律责任。2020年年度报告和2021年第一季报的编制和披露继续适用修订前的《信披办法》,下一步证监会将指导沪深证券交易所在业务规则层面做好季度报告制度安排,充分保障投资者的知情权。
除此之外,易会满主席发表讲话也强调注册制背景下加大对信息质量严格把关的重要性。3月21日易会满主席在在中国发展高层论坛圆桌会上发表演讲,强调注册制不意味着放松审核要求,也不意味着只要信息披露就可以上市,注册制强调以信息披露为核心,发行条件更加精简优化、更具包容性,总体上是将核准制下发行条件中可以由投资者判断事项转化为更严格、更全面深入精准的信息披露要求,仅靠形式上的充分披露还不够,要加大对信息质量严格把关,必须始终强调真实准确和完整,以及板块定位和产业政策的因素。
展望后续发展,随着注册制的逐步推开和退回新规的落实,信息披露质量的重要性愈发显著,上市公司信息披露质量是后续监管的发力重点,未来市场信息披露体系建设有望迎来进一步完善,季报披露的相关规定有待进一步明确。
2.3 金融科技严监管持续
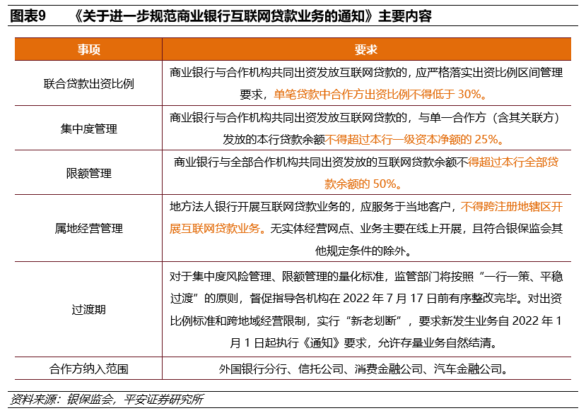
自去年四季度的《网络小额贷款业务管理暂行办法》和《平台经济反垄断指南》出台以来,政策一直保持对金融科技的严监管,并多次发声表示要防止资本的无序扩张,回顾一季度的金融科技监管线索,监管层针对银行出台了《关于进一步规范商业银行互联网贷款业务的通知》,针对非银机构出台《非银行支付机构条例(征求意见稿)》,进一步加强对于平台型互联网公司的监管力度。
2021年2月20日,银保监会发布《关于进一步规范商业银行互联网贷款业务的通知》(以下简称“通知”),释放互联网金融业务持续严监管的信号。《通知》在2020年7月《互联网贷款管理暂行办法》的基础上补充了具体的量化监管指标,在集中度、限额管理以及异地经营等方面提出的具体要求,一是联合贷款模式下,单笔贷款中合作方的出资比例不得低于30%,与此前的网络小贷新规保持一致。考虑到现阶段联合贷款模式下以小贷公司为代表的合作方的出资比例,预计互联网贷款存在一定的压降压力;二是明确联合贷款模式下,银行与单一合作方发放的贷款余额不得超过一级资本的25%,同时银行与全部合作机构共同出资发放的互联网贷款不得超过本行全部贷款余额的50%。结合目前线上贷款规模(根据奥纬咨询数据,2019年末国内线上贷款规模8万亿,同期银行贷款规模129.8万亿,一级资本净额18.1万亿),该指标约束对行业整体的影响相对有限;三是明确地方法人银行不得跨注册地辖区开展互联网贷款业务,限制银行异地扩张。
1月20日,央行发布了《非银行支付机构条例(征求意见稿)》,对非银行支付机构市场支配地位的认定标准进行规定,是《平台反垄断指南》的进一步细化。一是规定了采取约谈等措施进行预警的情形认定:1个非银行支付机构在非银行支付服务市场的市场份额达1/3;2个非银行支付机构在非银行支付服务市场的市场份额合计达1/2;3个非银行支付机构在非银行支付服务市场的市场份额合计达3/5。二是规定了“垄断”情形认定:1个非银行支付机构在全国电子支付市场的市场份额达到1/2;2个非银行支付机构在全国电子支付市场的市场份额合计达到2/3(单个机构市场份额不足1/10除外);3个非银行支付机构在全国电子支付市场的市场份额合计达到3/4(单个机构市场份额不足1/10除外)。
《条例》进一步强化反垄断监管,头部平台型企业的扩张可能受到一定影响,非头部第三方平台企业和传统金融机构受益。根据易观20Q2的数据,支付宝、微信支付在第三方支付行业的市占率分别为49.2%、33.7%,可能已经触及预警线,甚至是构成垄断行为。2021年3月,国家市场监督管理总局已经对腾讯展开反垄断调查,对腾讯涉及的商业行为进行对话。未来头部平台企业的扩张或受到一定约束,非头部的三方支付平台可能迎来一定的发展机会,也为传统金融机提供了完善平台建设、追赶互联网平台的时间窗口。
从目前的政策基调来看,后续对金融科技的严监管仍将持续,在网络安全和数据安全方面的政策有望加快推进,包括制定数据财产权益归属的法律,明确各方数据权益,依法保护各交易主体利益等。
03
风险提示
1)金融监管以及去杠杆政策加码超预期,市场流动性将面临过度收紧甚至信用危机的爆发;
2)宏观经济复苏不及预期,上市公司企业盈利将相应遭受负面影响;
3)海外资本市场波动加大,对外开放加大的A股市场也会相应承压。
附录
评级说明及声明
免责声明
近期重点研究报告
平安证券研究所官方小程序
“平安研究”
扫码体验小程序