分析师
袁喆奇投资咨询资格编号:S1060520080003
研究助理
武凯祥一般从业资格编号:S1060120090065
摘要
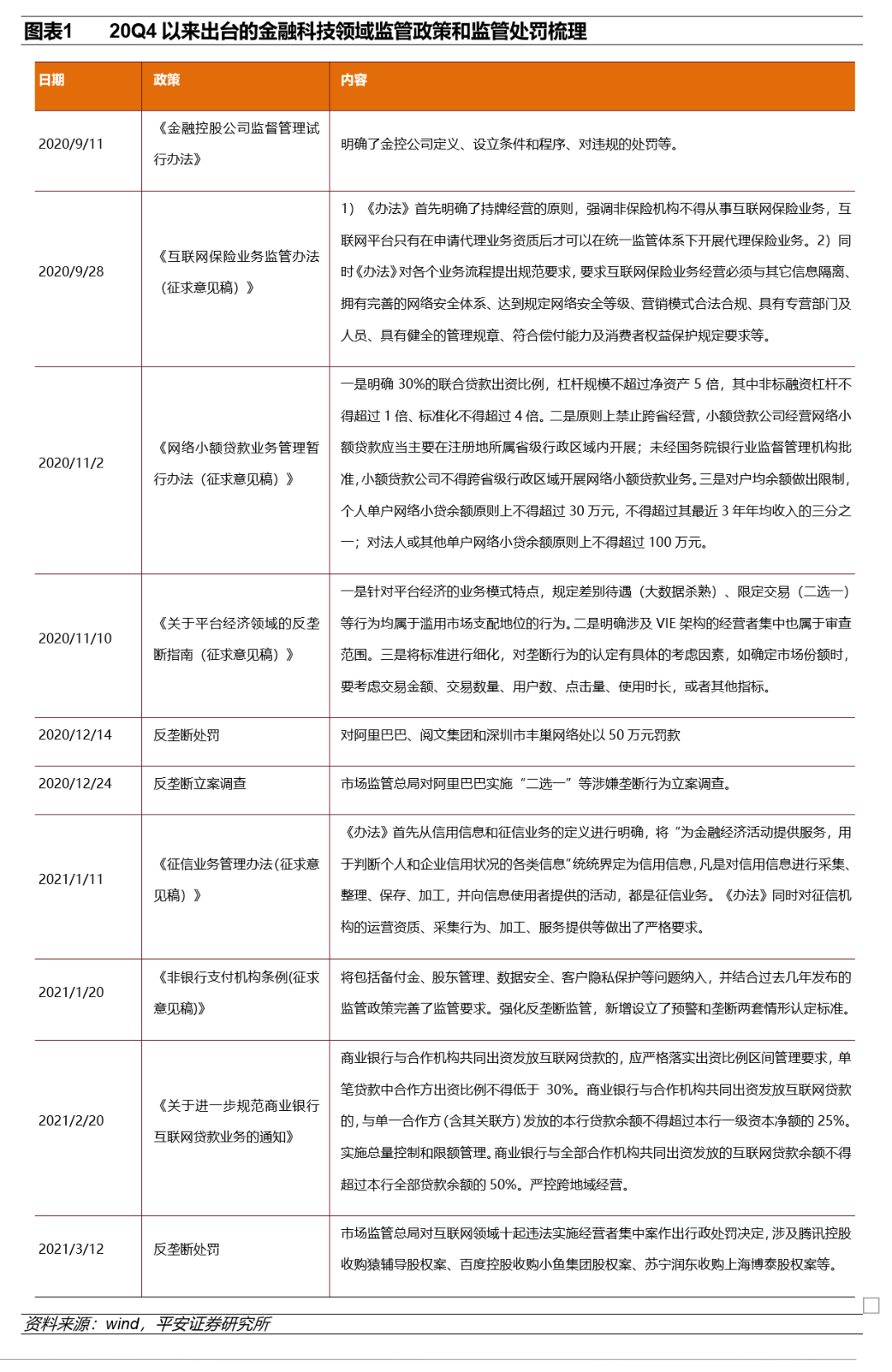
政策追踪:看齐传统金融,强化反垄断监管。20年Q4以来,围绕完善金融科技监管框架这一主线,监管部门发布多项暂行办法和相关规定,从政策内容来看,主要集中在3个方面:1)细化各业务监管要求,实行统一监管。银保监会明确“依法将金融活动全面纳入监管,对同类业务、同类主体一视同仁”,围绕这一政策基调,监管部门在互联网贷款、支付、线上保险、线上理财等各类业务上不断补位,细化管理要求。2)出台金控管理办法等框架型监管要求,约束资本无序扩张。《金控准入管理规定》和《金控监督管理试行办法》落地,聚焦防范非金融企业的无序、盲目扩张。3)强化大型科技平台的反垄断监管,《平台经济反垄断指南(征求意见稿)》出台,明确《反垄断法》的基本制度、规制原则和分析框架适用于互联网平台领域,对大型科技平台企业的反垄断监管全面趋严。
政策影响:短期带来调整压力,长期利于规范发展。我们认为从严监管给金融科技带来的影响主要体现在:1)短期带来业务调整压力,考虑到行业业务发展对于监管要求的高度敏感性,相关规定、管理办法的落地给行业带来业务模式的整改压力和业务规模的压降压力。以互联网贷款为例,《网络小贷暂行办法》要求联合贷款模式的出资比例不能低于30%,而现有的业务模式下,互联网平台或小贷公司的实际出资比例远低于30%。2)反垄断监管的强化,限制巨头扩张速度。过去互联网巨头凭借资本优势通过跨界并购扩大生态场景布局,随着反垄断监管力度不断加强,未来互联网头部平台扩张速度一定程度上放缓。3)中长期看,利于行业规范化发展。过去行业的粗放式发展掩盖了部分风险,随着监管体系的不断完善,行业的经营将更加规范,而考虑到国内居民生活和产业端加快数字化转型,当前国内居民的线上金融服务渗透率仍然不高,但需求仍未充分挖掘,未来仍有巨大的发展空间。
前瞻展望:关注金控监管和数据要素管理。我们认为完善监管体系仍是21年金融科技的主要政策基调,监管将着重强化监管渗透的广度和深度,在细分领域陆续推出监管措施,如:1)强化金控监管。20年出台的《准入管理规定》和《金控办法》初步搭建了金融控股公司的政策框架,但对于金控公司的资本充足率、并表管理、资产负债管理等细则尚未落地。2021年对金融控股公司的监管可能出台更具体、更细的管理规则,如资本管理规则、并表管理规则、关联交易管理规则等,或将给大型互联网集团带来一定的整改压力和展业约束。2)加强金融科技领域的数据要素管理。目前在数据安全方面存在监管空白,“十四五”规划明确要建立健全数据要素市场规则。结合监管近期的表态,我们认为21年可能在数据安全上出台相关细则要求或具体政策管控数据的商业化运营,考虑到海量有效的商业数据积淀是金融科技业务开展的重要支撑,可能给行业带来影响。
风险提示:1)金融政策监管风险;2)行业竞争加剧;3)宏观经济下行。
01
政策追踪:看齐传统金融,强化反垄断监管
2020年4季度以来,金融科技的监管环境陡然生变,此前行业也经历过多轮监管整顿,如早先的P2P整顿、提高信贷ABS杠杆要求等,但与以往不同的是,此轮严监管旨在建立完善的金融科技监管框架,互联网平台从事金融业务逐渐纳入金融业的监管中,规范金融科技行业发展成为监管主线。
围绕这一主线,监管部门发布多项暂行办法和相关规定,从政策内容来看,主要集中在3个方面:1)细化各业务监管要求,实行统一监管。银保监会明确“依法将金融活动全面纳入监管,对同类业务、同类主体一视同仁”,围绕这一政策基调,我们看到20年Q4以来监管部门在互联网贷款、支付、线上保险、线上理财等各类业务上不断补位,细化管理要求。2)出台金控管理试行办法等框架型监管要求,约束资本无序扩张。出台《金控入管理规定》和《金控监督管理试行办法》,聚焦防范非金融企业的无序、盲目扩张。3)强化大型科技平台的反垄断监管,《平台经济反垄断指南(征求意见稿)》出台,明确《反垄断法》的基本制度、规制原则和分析框架适用于互联网平台领域,此后在支付等细分领域也落地了相关的反垄断监管条例,对大型科技平台企业的反垄断监管全面趋严。
1.1 细化各业务监管要求,实行统一监管
银保监会明确“依法将金融活动全面纳入监管,对同类业务、同类主体一视同仁”,围绕这一政策基调,我们看到20年Q4以来监管部门在互联网贷款、支付、线上保险、线上理财等各类业务上不断补位,细化管理要求。1)在互联网贷款方面先后出台了包括《网络小贷管理暂行办法》和《规范商业银行互联网贷款业务的通知》,对联合贷款模式的集中度、各方出资比例、杠杆等提出具体要求;2)在互联网保险方面关停多家互助经营平台,强调持牌经营;3)线上理财方面,出台《关于规范商业银行通过互联网开展个人存款业务有关事项的通知》,叫停中小银行第三方平台的存款业务;4)支付领域继续强化备付金管理;5)征信方面,出台《征信业务管理办法(征求意见稿)》,对征信机构的运营资质、采集行为、加工、服务提供等做出了严格要求。
互联网贷款:防范系统性风险,限制高杠杆扩张
行业无序扩张,积累潜在风险。过去部分小贷公司依靠大数据、云计算、移动互联网等手段,借助互联网平台积累的流量和客户数据信息突破地域的限制,通过联合贷、助贷的业务模式,以极低的出资比例和部分线上渠道建设相对落后的城农商行展开合作,实现线上信贷余额的快速扩张。以蚂蚁集团为例,截至20H1,公司平台促成的线上信贷余额达到2.15万亿,2017-2019年间的复合增速达到76.4%,但公司自营出资比例不到2%。
同时,现有的联合贷业务模式下,存在风险分担比例在金融机构与助贷或联合贷款机构之间划分不合理的情况。金融机构作为出资人,为整个信贷余额的信用风险兜底,却未参与到贷款的风险管理环节中,客户筛选和风控完全依赖于小贷公司或者互联网平台。高杠杆和不合理的风险分担机制,使得互联网贷款在快速扩张的同时,给整个金融系统积累了大量的信用风险。
网络小贷暂行办法出台,大幅提升联合贷款出资比例要求。针对部分小贷公司通过高杠杆率迅速扩张、潜在金融风险暴露的现象,2020年11月2日央行和银保监会起草了《网络小额贷款业务管理暂行办法(征求意见稿)》,对网络小贷公司在经营过程中的出资比例、杠杆要求、风控体系、单户上限、信息披露等问题做出详细规范。
1)明确联合贷款模式的出资比例不能低于30%,杠杆规模不超过净资产5倍。
2)明确属地经营原则,逐步纳入银保监会监管体系。暂行办法要求“小额贷款公司经营网络小额贷款业务应当主要在注册地所属省级行政区域内开展”,“对极个别小额贷款公司需要跨省级行政区域开展网络小额贷款业务的,由国务院银行业监督管理机构负责审查批准、监督管理和风险处置”。意味着如果未来需要开展跨省业务,需要银保监会批注。
3)对户均余额做出限制,防止个人过度负债。暂行办法要求,自然人单户网络小额贷款余额上限不得超过人民币30万元,不得超过其最近3年年均收入的1/3,同时要求法人单户网络小额贷款余额原则上不超过100万元。
4)落实“独立风控、风险自担”的原则,明确出资金融机构不得将风险控制等核心业务外包。暂行办法同时明确主要作为资金提供方与机构合作开展贷款业务的,不得将授信审查、风险控制等核心业务外包。而主要作为信息提供方与机构合作开展贷款业务的,不得引导借款人过度负债或多头借贷,不得帮助合作机构规避异地经营等监管规定。
《关于进一步规范商业银行互联网贷款业务的通知》出台,引导行业规范发展。2021年2月20日,为进一步规范互联网贷款业务行为,促进业务健康发展,银保监会办公厅印发了《关于进一步规范商业银行互联网贷款业务的通知》。《通知》在2020年7月出台的《商业银行互联网贷款管理暂行办法》基础上围绕联合贷款出资比例、集中度管理、互联网贷款上限提出定量监管指标,并规定地方银行不得跨注册地辖区开展互联网贷款业务。
1)全口径纳入30%出资比例的监管,联合贷款存在压降压力。《通知》规定联合贷款模式下,单笔贷款中合作方的出资比例不得低于30%,与此前网络小贷新规保持一致,同时将信托、消费金融等机构纳入到合作方口径中。
2)设置单一集中度和限额管理要求,约束过快增长。《通知》对互联网贷款提出了集中度和限额管理的要求,明确联合贷款模式下,银行与单一合作方发放的贷款余额不得超过一级资本的25%,同时银行与全部合作机构共同出资发放的互联网贷款不得超过本行全部贷款余额的50%。
3)严控跨区域经营,限制地方银行异地扩张。《通知》明确地方法人银行不得跨注册地辖区开展互联网贷款业务,较20年7月的互联网贷款管理暂行办法更加严格,与此前央行提出的不得跨区域吸收异地存款延续了相同的思路。
互联网保险:强调持牌经营,互助经营平台相继关停
《互联网保险业务监管办法(征求意见稿)》出台,明确非保险机构不得从事互联网保险业务。2020年9月28日,为有效防范化解风险,保护消费者权益,推动互联网保险业务高质量发展,银保监会就《互联网保险业务监管办法(征求意见稿)》公开征求意见。1)《办法》首先明确了持牌经营的原则,强调非保险机构不得从事互联网保险业务,互联网平台只有在申请代理业务资质后才可以在统一监管体系下开展代理保险业务。2)同时《办法》对各个业务流程提出规范要求,要求互联网保险业务经营必须与其它信息隔离、拥有完善的网络安全体系、达到规定网络安全等级、营销模式合法合规、具有专营部门及人员、具有健全的管理规章、符合偿付能力及消费者权益保护规定要求等。
互联网互助平台相继关停。网络互助源于2011年兴起的“抗癌公社”,继水滴互助和轻松互助后,2018年末蚂蚁集团推出“相互宝”,引发广泛关注、用户迅速增长。2020年9月9日,银保监会在《非法商业保险活动分析及对策建议研究》一文中提及以下要点:1)网络互助平台本质上具有商业保险的特征,但目前没有明确的监管主体和监管标准。2)相互宝、水滴互助等网络互助平台会员数量庞大,属于非持牌经营,涉众风险不容忽视,部分前置收费模式平台形成沉淀资金,存在跑路风险。同时网络互助平台在用户增长进入平台期后,随着分摊金额增长、参与者逐步退出,或加剧逆选择风险,可以看到2021年初以来,灯火互助、美团互助、水滴互助、轻松互助等头部网络互助平台相继关停,目前仅剩相互宝仍在运营中。
线上理财:规范互联网存款,防范金融风险
过去几年第三方互联网平台为银行进行线上导流,提供存款产品购买渠道和入口,借助“开放性、异地客户为主、客户黏度低、操作便捷、支取灵活、收益高、门槛低”的特征,互联网存款快速发展,成为部分中小银行的主要存款获取渠道之一,但存在高负债成本、异地经营、流动性错配等问题,增加了金融市场的风险隐患。
互联网存款业务新规出台,叫停第三方平台存款业务。2021年1月15日,针对互联网存款业务发展过程中部分银行暴露出的问题和风险,央行联合银保监会发布《关于规范商业银行通过互联网开展个人存款业务有关事项的通知》,主要内容包括:1)叫停中小银行第三方平台的存款展业,《通知》规定商业银行可通过直销渠道或手机App平台开展业务,但不得通过第三方非自营网络平台开展定期存款和定活两便存款业务。2)强化风险管理,规范业务经营,《通知》同时明确互联网存款的定价应当严格执行存款计结息规则和市场利率定价自律机制,自觉维护存款市场竞争秩序,并加强投资者保护,充分披露信息和保障存款人信息安全。
支付:强化备付金管理,明确各方职责
2021年1月22日,央行发布《非银行支付机构客户备付金存管办法》,并将于2021年3月1日起施行,《办法》主要细化了备付金存放、使用、划转的管理规定,同时明确央行及其分支机构、清算机构、备付金银行相应备付金管理职责,设定客户备付金违规行为处罚标准。2017年以前支付机构可以自主选择商业银行存放客户备付金获取高额的利息收入,但央行为防范支付机构挪用备付金风险,要求备付金逐步上缴央行,目前仅按照0.35%的年化利率按季度返还支付机构;截至2019年1月14日,非银支付机构已经完成客户备付金集中交存央行的工作。
征信:对机构的运营资质、采集行为、加工、服务提供等做出了严格要求
2013年颁布实施《征信业管理条例》以来,我国征信业进入快速发展的数字征信时代,征信新的业态不断涌现,个人征信数据的维度随之延展,但由于缺乏明确的征信业务规则,导致征信边界不清,信息主体权益保护措施不到位等问题不断出现。针对征信行业的问题,2021年1月11日,央行发布《征信业务管理办法(征求意见稿)》。
《办法》首先从信用信息和征信业务的定义进行明确,将“为金融经济活动提供服务,用于判断个人和企业信用状况的各类信息”统统界定为信用信息,凡是对信用信息进行采集、整理、保存、加工,并向信息使用者提供的活动,都是征信业务。同时,《办法》对征信机构的运营资质、采集行为、加工、服务提供等做出了严格要求,如信息采集方面提出征信机构采集信用信息,应当遵循“最少、必要”的原则,不得过度采集,征信机构采集个人信用信息应当经信息主体本人同意。
1.2 出台金控的框架型监管要求,约束资本无序扩张
除了在具体业务方面细化管理要求外,监管部门自上而下出台框架型监管要求,防范金融科技的无序扩张,主要体现在金控管理办法的落地上。过去几年包括阿里、腾讯等互联网平台通过新设机构、控股或参股金融企业的方式,逐步演变成金融控股集团,由于旗下子公司涉及多个金融行业,而过去我国金控监管体系并不完善,分业经营下个业务的监管标准、监管方法不尽相同,出于资本回报最大化的目的,互联网金融控股公司很可能利用这种差异进行监管套利,带来业务交叉性金融风险。在这种背景下,监管先后出台了《金控入管理规定》和《金控监督管理试行办法》,初步搭建了金融控股公司的政策框架。
《金融控股公司监督管理试行办法》出台,初步搭建金控监管的政策框架
2020年9月国务院出台的《关于实施金融控股公司准入管理的规定》,正式授权央行对金融控股公司实施准入。此后央行随即发布《金融控股公司监督管理试行办法》,并于2020年11月开始实施,明确了金控公司的准入管理、股东和股本管理规范、股权结构要求等,同时提出金融控股公司、所控股金融机构以及集团整体的资本应当与资产规模和风险水平相适应,资本充足水平应当以并表管理为基础计算。
1)对金融控股公司实施准入管理。对于实质控制两个或两个以上不同类型金融机构,设立了三套量化准入指标,对符合条件的企业应依法设立金控公司,申请金控牌照,持牌经营。监管模式由央行对金融控股公司实施监管,审查批准金融控股公司的设立、变更、终止以及业务范围,国务院金融管理部门依法按照金融监管职责分工对金融控股公司所控股金融机构实施监管,财政部负责制定金融控股公司财务制度并组织实施,同时建立金融控股公司监管跨部门联合机制,加强各部门间的对金融控股公司及其所控股金融机构的监管合作和信息共享。
2)要求金融控股公司资本合规,建立资本充足监管制度。《金控办法》对金控公司的资本合规性提出要求,对资本金来源实行穿透管理,要求资金来源真实、可靠、自有,要求设立金控公司的实缴注册资本额不低于50亿元人民币,且不低于直接所控股金融机构注册资本总和的50%。同时要求保持金融控股公司整体资本充足,具备与其资产规模和风险水平相适应的资本。
3)完善公司治理,对股权结构实施穿透管理。《金控办法》要求金控公司的股权结构简明、清晰、可穿透,达到实际控制人和最终受益人可识别,法人层级合理,就金控公司及其控股的金融机构的法人层级原则上不得超过三级,禁止反向持股和交叉持股。公司治理方面,明确主要股东、控股股东和实控人参股或控股的金融控股公司数量,参股的不得超过两家,控股的不得超过一家。关联交易方面,金控公司内部的关联交易及与其他关联方发生的关联交易应依法合规,不得违背公平竞争和反垄断规则,不得隐匿关联交易和资金真实去向,不得通过关联交易进行利益输送、规避监管等。
1.3 强化大型科技平台反垄断监管,维护市场公平竞争
近几年伴随着互联网经济的蓬勃发展,几大互联网企业依托其巨大的平台优势、流量优势等,利用现有规则和资金优势对新平台进行打压或收购,同时对入驻平台的商家具有加大的话语权,曾出现京东、淘宝对入驻企业“二选一”的事件,对消费者存在“大数据杀熟”等乱象,一定程度上阻碍了互联网行业的创新,并对商家和消费者的权益造成了危害。我们看到20Q4以来,《平台经济反垄断指南(征求意见稿)》出台,明确《反垄断法》的基本制度、规制原则和分析框架适用于互联网平台领域(含 VIE 结构公司),此后在支付等细分领域也落地了相关的反垄断监管条例,对大型科技平台企业的反垄断监管全面趋严。
平台经济反垄断征求意见稿出台,引导行业规范发展
2020年11月11日,国家市场监管总局发布了《关于平台经济领域的反垄断指南(征求意见稿)》,明确了《反垄断法》的基本制度、规制原则和分析框架适用于互联网平台领域(含 VIE 结构公司),并详细介绍了六种互联网平台滥用市场支配地位的行为,“大数据杀熟”、“二选一”均属于滥用市场支配地位的行为。
1)针对平台经济的业务模式特点,对垄断行为做出界定。此次反垄断法指南的主要目的在于预防和制止平台经济领域垄断行为,加强和改进平台经济领域反垄断监管,保护市场公平竞争,维护消费者利益和社会公共利益,促进平台经济持续健康发展;基本原则主要包括:营造公平竞争秩序,加强科学有效监管;激发创新创造活力;促进行业健康发展;反垄断法指南明确了主要适用的垄断行为,包括滥用市场支配地位行为,经营者集中行为,滥用行政权力排除、限制竞争行为等,囊括了此前媒体报道较多的入驻企业“二选一”、“大数据杀熟”低于成本销售、限定交易等不公平竞争行为。
2)明确涉及VIE架构的经营者集中也属于审查范围。过去部分互联网平台企业因为存在VIE架构,在跨业并购时无法正常依据《反垄断法》进行申报、接受反垄断调查,反垄断指南将VIE架构的经营者纳入反垄断监管范围,对于反垄断执法实践具有里程碑性的意义。
3)将垄断行为的认定标准进行细化。对垄断行为的认定设立多个具体的考虑因素,如确定市场份额时,要考虑交易金额、交易数量、用户数、点击量、使用时长,或者其他指标。
非银支付机构条例出台,强化支付领域的反垄断监管
为加强对非银行支付机构监督管理,促进支付服务市场健康发展,央行于2021年1月20日发布了《非银行支付机构条例(征求意见稿)》,《条例》将包括备付金、股东管理、数据安全、客户隐私保护等热点问题纳入,同时新增设立了预警和垄断两套情形认定标准。
1)细化监管要求,按业务实质重定义支付业务。《条例》将包括备付金、股东管理、数据安全、客户隐私保护等热点问题纳入,并结合过去几年发布的监管政策完善了相应的监管要求;并按照资金和信息两个维度,根据是否开立账户(提供预付价值)、是否具备存款类机构特征,将支付业务重新划分为储值账户运营和支付交易处理两类(此前为预付卡、银行卡收单、网络支付三类),对不同类型机构落实差异化的监管要求。
2)强化反垄断监管,支付宝、微信支付或已触及预警线甚至是构成垄断行为。《条例》新增设立了预警和垄断两套情形认定标准,根据易观20Q2的数据,支付宝、微信支付在第三方支付行业的市占率分别为49.2%、33.7%,可能已经触及预警线,甚至是构成垄断行为,未来将面临约谈等措施。
反垄断监管趋严,多家互联网头部平台领罚
2020年12月14日,市场监管总局对阿里巴巴投资收购银泰商业股权、阅文集团收购新丽传媒股权、丰巢网络收购中邮智递股权等三起未依法申报违法实施经营者集中案分别处以50万元人民币罚款;2020年12月24日,市场监管总局对阿里巴巴实施“二选一”等涉嫌垄断行为立案调查。2021年3月12日,市场监管总局对互联网领域十起违法实施经营者集中案作出行政处罚决定,涉及腾讯控股收购猿辅导股权案、百度控股收购小鱼集团股权案、苏宁润东收购上海博泰股权案等,判定构成违法实施经营者集中,对腾讯、百度等十二家企业分别处以50万元人民币罚款。
02
政策影响:短期带来调整压力,长期利于规范发展
2.1 短期带来业务调整压力,头部平台扩张速度受限
强监管短期给行业带来调整压力,业务扩张速度受限。金融科技的监管短期仍将边际收紧,考虑到行业业务发展对于监管要求的高度敏感性,相关规定、管理办法的落地给行业带来业务模式的整改压力和业务规模的压降压力。
以互联网贷款为例,《网络小贷暂行办法》要求联合贷款模式的出资比例不能低于30%,而现有的业务模式下,互联网平台或小贷公司的实际出资比例远低于30%,以蚂蚁为例,截至2020年6月末,蚂蚁促成的消费贷余额1.7万亿,而公司表内信贷余额仅362亿元,根据Wind统计,花呗和借呗ABS存量余额为1700亿元,我们保守假设公司促成的贷款余额均为联合贷款模式,测算蚂蚁的出资比例仅11.9%,远低于此次暂行办法的30%要求,带来显著的调整压力。
同时,互联网贷款新规提出的联合贷款合作方集中度和限额管理要求,同样会约束互联网贷款的过快增长。以《关于进一步规范商业银行互联网贷款业务的通知》为例,对互联网贷款提出了集中度和限额管理的要求,明确联合贷款模式下,银行与单一合作方发放的贷款余额不得超过一级资本的25%,同时银行与全部合作机构共同出资发放的互联网贷款不得超过本行全部贷款余额的50%。一级资本25%的单一合作方集中度管理要求,意味商业银行未来开展互联网贷款业务将适度分散,头部互联网平台的份额将受到合作银行额度的限制。
反垄断监管的强化,限制巨头扩张速度。除了业务管理新规出台带来整改压力,反垄断监管的加强也一定程度上限制了互联网巨头的无边界扩张。2020年11月以来,监管多次对互联网平台进行处罚,罚款金额以50万元为主,对于头部互联网平台而言影响不大,但传达出的监管信号非常明确,即不断强化反垄断和防止资本的无序扩张。过去互联网巨头凭借资本优势通过跨界并购扩大生态场景布局,随着反垄断监管力度不断加强,未来互联网头部平台扩张速度一定程度上放缓。
2.2 需求仍存海量挖掘空间,长期行业步入规范发展新阶段
有效化解潜在风险,行业步入规范化发展新阶段。中长期来看严监管通过对行业的规范,利于行业的健康发展。以网络小贷暂行办法为例,目前国内网络小贷公司中50亿注册资本以上的公司仅有5家,多数小贷公司羸弱的资本实力不足以抵御风险,当前行业粗放式的成长掩盖了这部分风险;而网络小贷暂行办法中规定“跨省经营注册资本金不得少于50亿元”,未来将有一批不合要求的网络小贷公司清退,通过对行业准入门槛的提高,叠加杠杆率的要求,使得线上信贷消费服务的市场更加规范。
金融科技的监管趋严并不是遏制创新,未来的市场份额将取决于不同平台的创新能力。而对于反垄断的影响,我们认为监管力度的提升,能够促进行业保持公平的竞争环境,最终利好消费者能够获得低成本、市场化的平台服务,同时帮助商家降低运营成本。而当前国内包括阿里、拼多多、京东等头部互联网平台积累了丰富的客户流量,通过多年生态的打造具备客户粘性的优势,反垄断的严监管更多是为了引导行业有序、公平竞争,并不一定会使头部平台的市场份额下降,未来市场份额的争夺将更多取决于平台的创新能力差距,具备创新优势的平台将进一步提升自己的市场份额,扩大自身的优势。
审慎监管下的金融创新,需求仍存海量挖掘空间。我们看到金融科技在过去多年发展中证明确实可以赋能普惠金融,而监管的表态也说明对于行业监管的趋严更多是为了防范风险,而非遏制创新。随着国内数字技术的发展,国内居民生活和产业端加快数字化转型,以互联网保险、互联网理财、小微经营贷、无抵押数字化消费贷为代表的创新金融服务需求有望延续高增态势。当前国内居民的线上金融服务渗透率仍然不高,但需求仍未充分挖掘,未来仍有巨大的发展空间。
以线上消费金融服务为例,从消费信贷与居民实际消费支出的比重来看,我国虽然近年来攀升较快,从2004年的2%提升至2019年的25.7%,但仍明显小于欧美地区国家30%以上的占比水平,在居民收入持续增长、消费观念转变的背景下,未来消费金融市场仍然有巨大的提升空间,假设未来5年居民消费信贷占消费支出比重逐年提升至35%左右,预计2024年我国短期消费信贷的存量规模将超过18万亿(VS2019年末9.9万亿)。而受益于大数据、人工智能、云计算、区块链等技术的进步以及社会征信体系的逐步完善,线上消费金融服务更具普惠性,从而覆盖更多的中低端用户群体,能够充分挖掘此前传统银行业未开发的消费信贷需求,预计线上消费信贷占比仍将提升。
03
前瞻展望:关注金控监管和数据要素管理
完善金融科技监管框架,仍是2021年监管的政策基调。2020年12月初,银保监会主席郭树清发文《完善现代金融监管体系》,阐述了完善现代金融监管体系的必要性和实现途径,其中重点提到“现代科技已经并将继续对金融业态带来巨大改变”、“数字货币、网络安全、信息保护已成为金融监管的全新课题。”结合年初以来监管部门的公开表态,以及互联网平台在金融领域的渗透速度不断加快,我们认为完善监管体系仍是2021年金融科技监管的主要政策基调。
考虑到2021年是三年金融科技发展规划的最后一年,我们认为在促进金融科技发展、金融创新的同时,监管将继续着重完善整个行业的监管框架,强化监管渗透的广度和深度,在部分细分领域陆续推出监管措施,如金控监管、数据要素管理、线上理财投资者保护等方面。
3.1 关注金控监管细则的落地
金控管理暂行办法的过渡期将于2021年底前到期,而目前虽然《准入管理规定》和《金控办法》初步搭建了金融控股公司的政策框架,但对于金控公司的资本充足率、并表管理、资产负债管理等细则尚未落地。结合人民银行、银保监会、证监会、外汇局等金融管理部门于2020年12月底联合约谈蚂蚁集团时给出的整改意见中提到的“依法设立金融控股公司,严格落实监管要求,确保资本充足、关联交易合规”,以及2021年3月政府工作报告中提出“强化金融控股公司和金融科技监管,确保金融创新在审慎监管的前提下进行”,同时考虑到对于互联网平台监管环境的变化,我们认为2021年将是金控管理办法落地的关键之年,对金融控股公司的监管可能出台更具体、更细的管理规则,如资本管理规则、并表管理规则、关联交易管理规则等,随着蚂蚁集团等大型互联网集团纳入金控监管体系,相关监管要求或带来一定的整改压力和展业约束。
3.2 加强金融科技领域的数据要素管理
伴随着我国经济活动数字化转型的加快,数据要素在生活和金融业务中扮演的角色愈发重要,由于其能够一定程度上解决金融服务中的信息不对称问题,在过去几年的发展中极大程度上提升了金融业务的服务效率。以蚂蚁集团为代表的大型互联网平台,借助背后庞大生态体系和丰富的使用场景,沉淀了海量的用户数据,如消费数据、履约数据、支付数据、社交数据、财富数据、风险偏好数据、行为偏好等等,用户数据的深度挖掘有效支撑了C端金融业务的开展和B端业务的服务输出。
但我们同时看到由于国内金融科技仍处在粗放式发展的阶段中,机构对于个人信息保护重视程度不够,在数据安全方面存在监管空白,隐私泄露、滥用带来的恶意营销、大数据杀熟等损害消费者权益的案例不断增加,数据要素管理迫在眉睫。
20年10月的金融委会议提出“要建立数据资源产权、交易流通等基础制度和标准规范,加强个人信息保护”,“十四五”规划明确要构建数字规则体系,建立健全数据要素市场规则,加强涉及国家利益、商业秘密、个人隐私的数据保护,加快推进数据安全、个人信息保护等领域基础性立法,强化数据资源全生命周期安全保护。中央经济工作会议中提到要完善数据收集使用管理,而央行等其他部门也多次提到未来要完善数据保护机制。结合监管近期的表态,我们认为21年可能在数据安全上出台相关细则要求或具体政策管控数据的商业化运营,考虑到海量有效的商业数据积淀是金融科技业务开展的重要支撑,可能给行业带来影响。
3.3 加强线上理财的投资者保护
在当前国内居民财富加速积累的大背景下,居民金融资产配置需求不断提升,理财行为也逐渐由购买简单的存款类资产向复杂的多元资产配置转化,而伴随着理财人群的年轻化,以余额宝为代表的新兴数字理财产品涌现,线上理财业务迎来了广阔的发展机遇。但同时也为投资者保护带来了挑战,过去几年我们也看到出现了线上P2P等风险事件,反映目前线上投资者教育和权益保护仍存在不足,部分互联网平台在快速发展中,并未做好投资者风险的匹配。结合监管在线上理财业务的投资者保护方面的多次表态,未来监管可能出台相关配套政策引导线上理财机构完善投资者教育、投资者与产品的风险匹配、线上理财产品的信息披露等方面。
04
风险提示
1)金融政策监管风险,目前行业严监管已经进入常态化阶段,由于金融科技相关业务对监管政策敏感度高,相关监管政策的出台可能深刻影响行业当前的业务模式与盈利发展空间。
2)行业竞争加剧风险,目前金融科技行业内部分领域发展已进入相对成熟阶段,行业竞争逐渐加剧,在行业规范化发展的新阶段,头部企业的技术和创新优势将愈发明显,可能会进一步加速行业集中度提升,挤压行业其他参与者的盈利空间;且随着国内领先金融科技公司逐步将业务运营延伸到越来越多的海外市场,将更多面临着来自海外参与者的竞争。
3)宏观经济下行风险,行业的发展空间、业务需求均受到宏观经济形势的显著影响,任何间歇或持续性的经济下行均可能显著减少商业活动,2018年以来宏观经济增速放缓,可能会给行业的业务发展产生不利影响。
评级说明及声明
免责声明
近期重点研究报告
平安证券研究所官方小程序
“平安研究”
扫码体验小程序