分析师
陈骁 投资咨询资格编号 S1060516070001
魏伟 投资咨询资格编号 S1060513060001
薛威 投资咨询资格编号 S1060519090003
摘要
近年来,以大数据、人工智能为代表的新一代信息技术迅猛发展,数字经济已成为引领全球经济社会变革、推动我国经济高质量发展的重要引擎。2020年底中央经济工作会议、两会政府工作报告及“十四五”规划,都提出了数字经济发展的政策部署。我们认为,“加快数字化发展,建设数字中国”,不仅仅是政府政策的目标,也是中国经济结构和产业结构转型的必然方向,更蕴含了富有想象力的投资空间和机遇。
数字经济的定义与内涵框架
目前,学术界对数字经济尚无明确公认的定义。总体而言,我们认为数字经济至少包含如下特征:1)数字经济的发展以数据为最基础的生产要素,以信息通信技术(ICT)为主要依托,强调经济当中的数字化信息化驱动;2)数字经济通常自下而上包含三方面:支持数字经济的底层技术,数字技术直接相关的行业,以及数字化技术运用到其他传统行业。3)随着经济社会与信息技术的发展,数字经济的边界也在不断变化和拓展。
我们从生产函数、产业分类、经济部门三个角度,划定了数字经济研究的框架。从生产函数看,数字经济的研究主要集中在生产技术、生产关系、生产要素三个方面;从产业分类看,数字经济的研究主要分为两大类,一是与信息通信本身直接相关的行业,即数字产业化;二是各个传统行业与数字技术的融合,即产业数字化。从经济部门看,数字经济的研究则涵盖了数字技术在企业部门、居民部门、金融部门、政府部门的融合与应用。
全球数字经济发展现状
从数字经济的规模上看,1)当前全球并无公认的数字经济规模测算方法,不同机构测算结果差异巨大。2)中国数字经济的绝对规模处于全球领先位置,但GDP占比不高,反映出发展不平衡与不充分的问题。3)中国数字经济增速较快,且产业政策方向表明中国数字经济的高增长还将延续。
从数字经济发展指数上看,当前有诸多不同维度的数字经济指标,来衡量不同地区数字经济的发展状况。普遍的结论包括:1)发达经济体的数字经济发展程度较高;2)中国在全球排名不高,可能受到人均指标的拖累,也意味着中国仍然有巨大的发展空间。第三,中国国内各区域间的数字经济发展并不平衡,经济相对发达地区的数字经济体量和深度都好于经济欠发达地区。
从数字经济的国家战略上看,到目前为止,几乎所有OECD成员国均制定了国家数字发展战略;并且近年来的数字化转型政策方针又呈现了一些新的变化趋势:一是国家数字战略越来越多由政府最高层协调;二是对数据资源与数字安全创新的关注度有所提升;三是人工智能(AI)、区块链、量子计算正受到越来越多的政策关注;四是实施了一系列数字经济领域应对新冠肺炎疫情的政策措施。
数字经济如何促进经济增长
数字经济作为一种立足于新生产要素、利用新兴技术、创造出新商业模式的新经济形态,能够有效促进经济增长。从微观上看,数字经济对企业运营的好处很大程度上可以归结为成本的降低,具体可概括为规模经济效应、范围经济效应和长尾效应;从中观上看,数字经济对于产业发展的促进作用主要体现在产业创新效应、产业融合效应与产业关联效应这三个方面,最终促进产业的结构调整和转型升级;从宏观上看,数字经济可以通过增加生产要素数量、改变产出函数的形式、提高全要素生产率水平这三个渠道,来促进宏观经济的增长。
从全球趋势看数字经济的海外投资重点
各国在发展数字经济上均有“强化优势、补齐短板”的战略需要,这也是各国数字经济未来发展的趋势。我们认为在全球范围内布局数字经济产业投资,应该考虑以下几点:对于美国,由于中美关系的复杂化与美国的遏制措施,需警惕数字经济投资的风险。对于欧盟,一是加大对欧盟先进硬件设备与精密仪器工业的投资;二是与欧盟本地企业合作进行相关领域数字化发展的开发与运营,提供本土先发经验优势。对于日韩,投资重点应当放在电子制造领域,还可以在产业数字化与数字经济的发展和规则制定上进行合作。对于发展中经济体,考虑数字经济的重要市场进行开发,与当政府、企业合作培育当地数字经济相关产业。
从“十四五”规划看数字经济的中国投资主线
数字经济领域的投资涵盖的范围广阔,包含的细分领域也非常多。从十四五规划的产业政策布局当中,我们可以粗略梳理出数字经济领域未来五年的几条主要的投资主线:
第一,数字技术的创新应用:1)高端芯片、操作系统、人工智能关键算法、传感器等;2)通用处理器、云计算系统和软件核心技术一体化研发;3)量子计算、量子通信、神经芯片、DNA存储等前沿技术,信息科学与生命科学、材料等基础学科的交叉创新。
第二,数字产业化发展。1)人工智能、大数据、区块链、云计算、网络安全等新兴数字产业,以及相关的通信设备、核心电子元器件、关键软件等产业;2)5G的建设和应用,试点智能交通、智慧物流、智慧能源、智慧医疗等重点领域;3)第三方大数据服务产业;4)共享经济和平台经济。
第三,产业数字化转型。1)工业互联网和数字化转型促进中心建设,个性定制、柔性制造等新模式。2)众包设计、智慧物流、新零售等服务业新模式;3)智慧农业。
第四,数字化基础设施建设。1)5G通信与数据存储、处理的基础设施;2)城乡的数字化基础设施建设,物联网感知设施、通信系统等。3)城乡信息管理服务平台,大数据中心。
第五,数据安全、网络安全服务。1)网络安全基础设施建设;2)人工智能安全技术创新。
风险提示
1)全球经济复苏低于预期,拖累数字经济领域的投资与发展;2)数字经济领域技术发展遭遇瓶颈,例如人工智能等技术难以实现突破性发展;3)货币政策过快收紧导致无风险利率走高,全球金融市场出现动荡,可能影响数字经济领域的投资收益水平;4)各国对于数字信息的安全性与个人隐私的保护,可能影响大数据及相关应用;而互联网平台企业的反垄断,也可能影响其发展。
农业经济和工业经济以土地、劳动力、资本为关键生产要素,数字经济则以数据为关键生产要素。十九届四中全会《决定》首次增列数据作为生产要素,党的十九届五中全会《建议》进一步提出推进数据要素市场化改革、加快数字化发展。这为我国数字经济发展指明了方向、注入了动力。
——《大力发展数字经济》人民日报, 2021.1.20
加快数字化发展,打造数字经济新优势,协同推进数字产业化和产业数字化转型,加快数字社会建设步伐,提高数字政府建设水平,营造良好数字生态,建设数字中国。
——2021年《政府工作报告》,2021.3.5
加快数字化发展,建设数字中国。迎接数字时代,激活数据要素潜能,推进网络强国建设,加快建设数字经济、数字社会、数字政府,以数字化转型整体驱动生产方式、生活方式和治理方式变革。
——《中华人民共和国国民经济和社会发展第十四个五年规划和2035年远景目标纲要》2021.3.16
近年来,以大数据、人工智能为代表的新一代信息技术迅猛发展,数字经济已成为引领全球经济社会变革、推动我国经济高质量发展的重要引擎。2020年底中央经济工作会议指出“要大力发展数字经济”;两会政府工作报告提出要加快数字化发展,建设数字中国;“十四五”规划更是提出了数字经济核心产业增加值占GDP比重在2025年达到10%的量化指标,并从数字经济、数字社会、数字政府和数字生态四个方面提出了未来五年的政策部署。我们认为,“加快数字化发展,建设数字中国”,不仅仅是政府政策的目标,也是中国经济结构和产业结构转型的必然方向,更蕴含了富有想象力的投资空间和机遇。
01
数字经济的概念和内涵
随着20世纪40年代电子计算机的问世以及电子信息技术的快速发展,人们关注到了数字化对经济增长的巨大潜力,引发了影响之后数十年社会经济变革的第三次工业革命,也被称为数字化革命。第三次工业革命在于将信息数字化,依托信息技术和互联网络,提高经济运转效率,实现社会生产、资源合理分配的新型经济模式——数字经济。
追本溯源,数字经济一词最早由加拿大学者唐·泰普斯科特(Don Tapscott)在1995年提出。彼时,其对数字经济的认知尚停留在计算机及计算机网络领域中,他提出,由于新经济中信息以字节形式储存在电脑中,以光速传播于网络中;利用二进制代码,所有信息和传输都可以用0和1这两个数字来体现和完成,所以称之为数字经济。他认为,数字经济是有关技术、智能机器的网络系统,将智能、知识及创新联系起来,以促进财富及社会发展的创造性突破。
1.1 变化中的数字经济边界
目前,学术界对数字经济尚无明确公认的定义,不同机构和学者基于差异化经济社会环境给出了差异化的理解。我们将近年来权威的研究机构和学者对数字经济进行的定义总结如下:
OECD(2014)将数字经济视为一种广义的数字技术集群,从生态系统视角对数字经济的范围进行了界定——数字经济是一个由数字技术驱动的、在经济社会领域发生持续数字化转型的生态系统,该生态系统至少包括大数据、物联网、人工智能和区块链。
美国经济分析局(Bureau of Economic Analysis, BEA,2016)从商业化运作层面解读数字经济,认为数字经济可以从三个方面理解:一是与计算机网络运行相关的数字化基础设施,二是基于网络实现商业往来的电子商务业务,三是由数字经济使用者所创造和使用的数字媒体。BEA主要从互联网和相关信息通信技术(ICT)的角度来定义数字经济。
G20杭州峰会发布了《二十国集团数字经济发展与合作倡议》(2016),其中将数字经济定义为:以使用数字化的知识和信息作为关键生产要素、以现代信息网络作为重要载体、以信息通信技术的有效使用作为效率提升和经济结构优化的重要推动力的一系列经济活动。
曼彻斯特发展信息中心的Bukht和Heeks(2017)撰文通过三个逐级递进的层次来定义数字经济。第一,数字经济的核心是生产基础数字产品和服务的IT/ICT部门,包含软件制造业、信息服务业、数字内容产业等;第二,狭义的数字经济可以定义为经济产出当中完全或主要来源于以数字技术为基础的数字商品或服务;第三,广义的数字经济可以定义为信息通信技术在所有经济领域的使用,称为“数字化经济”。
中国信息化百人会发布的《2017中国数字经济发展报告》指出,数字经济是全社会信息活动的经济总和。具体而言,数字经济是以数字化信息为关键资源,以信息网络为依托,通过信息通信技术与其他领域紧密融合,形成了基础型、融合型、效率型、新生型、福利型五个类型的数字经济。
中国信息通信研究院是我国长期跟踪数字经济领域的研究机构之一,其在《中国数字经济发展白皮书(2020年)》当中对数字经济的最新定义是:“以数字化的知识和信息作为关键生产要素,以数字技术为核心驱动力,以现代信息网络为重要载体,通过数字技术与实体经济深度融合,不断提高数字化、网络化、智能化水平,加速重构经济发展与治理模式的新型经济形态”。
总体而言,我们认为数字经济的定义至少体现了如下三大特征:
第一,数字经济的发展以数据为最基础的生产要素,以信息通信技术(ICT)为主要依托,强调经济当中的数字化信息化驱动特征。第二,数字经济的不同定义中,通常都自下而上包含三个层面的内容,一是支持数字经济的底层技术(通常指ICT,但这个范围随着技术的进步也在拓宽,本文后续将统一称为“数字化技术”),如当前的5G、物联网、区块链等;二是与数字化技术直接相关并产出商品和服务的行业,包括电子信息制造、信息通信、软件服务业等;三是将数字化技术运用到其他传统行业,体现为各个行业生产和服务过程中与数字化的融合。第三,数字经济的概念并不是一成不变的,随着经济社会与信息技术的发展,数字经济的内涵与边界也在不断变化和拓展。
1.2 改良中的数字经济框架
目前,众多研究机构与学者对于数字经济的内涵和分析框架也提出了不同的理解。例如,中国信通院的“四化”框架,中国信息化百人会总结的数字经济五个层次,赛迪智库提出的数字经济内涵的四个维度等。我们将其总结如下:
1. “核心-狭义-广义-数字社会”——四层次框架(OECD,2020)
OECD对数字经济的概念定义是市场研究引用最多的框架之一,其分“核心-狭义-广义-数字社会”四个层次定义了数字经济的框架。其中,核心定义是指数字内容、ICT商品、数字服务相关的经济活动,主要包含电子信息制造业、信息通信业、互联网行业、软件服务业等ICT产业相关的经济活动规模。狭义定义是指依赖于数字投入的经济活动,主要包含数字媒体、电子商务、平台经济、共享经济、电子政务等利用数字化工具的数字部门的经济活动规模。广义定义则是指对数字投入有明显作用的、GDP生产边界内的经济活动,主要包含数字化农业、数字化工业、数字化服务业等数字化产业的经济活动规模。数字社会除包含前述范围外,还包含未被统计在GDP以内的其他数字化交易和活动,如免费的数字服务等。
2.“数字产业化-产业数字化-数字化治理-数据价值化”——“四化”框架(中国信通院,2020)
中国信通院构建了以数据价值化为基础、数字产业化和产业数字化为核心、数字化治理为保障的“四化”协同发展生态,四者构成生产力和生产关系的辩证统一。其中,数字产业化是指为数字经济发展提供技术、产品、服务和解决方案的信息通信产业,包括电子信息制造业、电信业、软件和信息技术服务业、互联网行业等。产业数字化是指传统产业应用数字技术所带来的生产数量和效率提升,其新增产出构成数字经济的重要组成部分。数字化治理指运用数字技术,建立健全行政管理的制度体系,创新服务监管方式,实现行政决策、行政执行、行政组织、行政监督等体制更加优化的新型政府治理模式。数据价值化是指数据作为生产要素的价值化培育,包括数据的采集、确权、标注、定价、交易等诸多内容。
3.“数字基础-数字治理-数字产业-数字融合”——四维度内涵(赛迪智库,2020)
数字经济的内涵可以从“数字基础、数字治理、数字产业、数字融合”这四个维度理解:1)数字基础以数据、算力和算法为核心,包含了高要求通信设施、数据中心、物联网数据采集设施以及关键共性技术等新型基础设施。2)数字治理包括“互联网+政务服务”以及基于政务大数据的决策支撑,此外还有以智慧城市为代表的智慧化城市建设与管理。3)数字产业包含电子信息制造、软件与信息技术服务、互联网等,是数字经济核心部分。4)数字融合是指数字技术与传统产业的结合应用,是数字经济发展的重要应用场景与落脚点。
4.“数字基础设施-数字化交易-数字化商业-虚拟经济”——四层次内涵(唐杰,2018)
数字经济的内涵分为“3+1”共四个层次。前三个层次自下而上分别是:数字基础设施,包括硬件、软件、通信技术、网络和人力资本;数字化交易,包括在线销售和企业内部的数字化管理在内的局部数字交易活动;数字化商业,涵盖从采购、生产、销售到配送全过程的全网络的电子商务活动。在这三个层次之上,是纳入网络社交和互联网搜索的纯粹数字化的虚拟物品和交易,是最顶层的“虚拟经济”。
5.“技术-产品/服务-市场-产业-政策”——五要素框架(张晓,2018)
数字经济的发展可以构建以技术、产品/服务、产业、市场、政策五大核心要素组成的系统性分析框架。其中,技术要素是指信息技术的演进与模式创新,能够催生各式各样的数字经济新业态;产品/服务要素是指数字时代的产品和服务能够满足人民更高层次的需求,从而体现消费升级;市场要素是指数字时代的企业在先发优势、维达多定律与马太效应的作用下成为具有寡头垄断的平台经济体,具有典型的双边市场特征。产业要素主要指数字时代产生的新问题和新需求推动了技术创新和新型产品与服务的发明,最终发展形成了新产业。政策要素是指数字经济对人性弱点的利用、对传统模式的颠覆、对数据安全和个人隐私的保护,都需要进行监管。
6.“基础型-融合型-效率型-新生型-福利型”——五层次内涵(中国信息化百人会,2017)
数字经济包含五个层次和类型。1)基础型数字经济层以信息产业为主,主要包括电子信息制造业、信息通信业和软件服务业等。2)融合型数字经济层以信息资本投入传统产业而形成,主要体现为信息通信技术不断融入传统产业的生产、销售、流通、服务等各个环节,形成新的生产组织方式并带来更多产出。3)效率型数字经济层是指信息通信技术带来全要素生产率的提高,进而增加的经济总量部分。4)新生型数字经济层是指信息通信技术与传统技术融合不断催生出新技术、新产品、新模式,并形成了富有创新活力和发展潜力的新产业。5)福利型数字经济层是指信息通信技术在经济社会领域普及和推广带来的社会正外部效应,包括更多的社会信任、更高的公共安全、更广的社会参与等潜在社会福利的提升。
6.小结
数字经济的内涵和框架是展开数字经济研究的理论基础,这个框架目前仍然在不断完善和改良的过程当中。如上所述,目前众多机构和学者对数字经济框架的勾勒从多种角度切入,有诸如数字技术、产业数字化、数字化治理等共同的内容,也有许多各自不同的要素,对未来研究的开展都具备很好的借鉴意义。总体上,我们考虑构建数字经济框架时遵循不重复、不遗漏的原则,以及与现有的经济分析框架的适应性和匹配性,从生产函数、产业分类、经济部门三个角度划定数字经济研究的框架。
从生产函数的角度,数字经济的研究主要集中在三个方面,一是生产技术。数字经济的底层技术促进全要素生产率发展,提升生产效率。这包括当前数字经济的重要底层技术,例如ABCD(AI人工智能,Block Chain区块链,Cloud Computing云计算,大数据Data),以及5G、互联网、物联网等重要的底层基础设施。二是生产关系。主要是指数字经济带来生产关系的变化,进而改变了生产函数的形式;这具体表现在由于数字技术催生各领域的新业态、新模式、新制度等。三是生产要素。主要包括数字要素的价值化、确权、定价、交易、市场化,数据资产的核算等内容。
从产业分类的角度,数字经济的研究主要分为两大类(见图表3),一是与信息通信本身直接相关的行业,根据国民经济分类主要有四个:计算机、通信和其他电子设备制造业;电信、广播电视和卫星传输服务;互联网和相关服务;软件和信息技术服务业。二是传统产业的数字化,即各个传统行业与数字技术的融合,可以粗略分为农业数字化、工业数字化和服务业数字化。
从经济部门的角度,数字经济的研究则涵盖了数字技术在国民经济四大部门的融合与应用:一是企业部门的数字化生产,主要包括数字技术对企业生产和管理的改善;二是居民部门的数字化消费,主要指的是数字技术带来的新兴消费模式和业态;三是金融部门的数字化金融,即我们通常所述的金融科技等相关内容;四是政府部门的数字化治理,是指数字技术优化政府治理模式。
1.3 发展中的数字经济历程
如果将视角拉长到人类历史发展的整个阶段,我们可以大致将主导世界增长的经济阶段粗略分为农业经济、工业经济和数字经济时代。
经济形态的区分主要取决于以下三个因子:生产要素、核心驱动力和载体形态。农业经济的生产要素是土地与劳力,核心驱动力是农业技术,载体形态是农耕工具和牲畜驯化;工业经济的生产要素则更加丰富,除劳动力与土地之外,还增加了资源与资本,核心驱动力是工业技术,载体形态是机器与工厂;数字经济(早期称作“信息经济”)的生产要素除了劳动力、土地、资源、资本之外,还增加了信息数据,核心驱动力是信息通信技术,载体形态是互联网、计算机以及由此形成的现代信息网络。
广义上的数字经济发展最早可上溯到20世纪40-60年代,以美国研制出第一台通用计算机埃尼阿克为开端。尽管目前各方研究在时间划分上存在一些差异,但大体都经历了如下几个阶段:
1.电子计算机诞生(20世纪40-60年代)。电子计算机的诞生标志着数字经济时代正式开始。早期计算机的硬件经历了从电子管到晶体管再到集成电路的演进,软件也经历了从机器、汇编语言到标准化程序设计语言和人机会话式的BASIC语言的发展。总体上,电子计算机在这个阶段完成了体积缩小、价格下降、计算速度提高等进化。
2.个人电脑时代(20世纪70年代中期-90年代中期)。大规模集成电路的出现进一步缩小了电子计算机的体积,个人电脑(PC)的出现使得计算机开始进入中小企业和居民生活当中,并在商业领域广泛运用。这一阶段,个人电脑硬件向着便携式演进,半导体芯片领域快速发展,而软件则在编程语言、操作系统、数据库等方面有诸多创新。
3. PC互联网时代(20世纪90年代中期-21世纪初)。伴随着个人电脑和网络技术的发展,网络经济开始腾飞。从美国国防部1969年建立的阿帕网,到之后逐渐形成了NSFnet、万维网等主干网。直到1993年美国克林顿政府执政后推出“信息高速公路”战略,标志着计算机网络进入信息高速公路发展阶段。以此为开端,网络浏览器的开发、搜索服务、电子商务、网络硬件等领域都出现了突破性的创新,当下的诸多互联网巨头也是从此时开始起步。但是,由于个人计算机速度、存储规模和网速等客观限制,很多商业模式在彼时得不到有效支撑,最终导致了2000年科网泡沫的破灭。
4.移动互联网时代(21世纪初-2015年左右)。移动通信技术的进步与智能手机的出现,使得网络经济以移动互联网的形式再度复兴。从3G到4G的移动通信技术快速升级,以iphone为代表的智能手机取代传统手机,互联网企业平台化趋势愈发明显,共享经济模式受到广泛关注,云计算于2006年最早提出,并开始引领IT技术的发展趋势。
5.全面数字经济时代(2016年之后)。随着信息技术的关键基础——以集成电路为核心的微电子技术,在制造工艺上不断逼近物理极限。传统的摩尔定律即将走到尽头,数字经济开始向着物联网、云计算、大数据、人工智能等方向发展:2005年国际电信联盟提出物联网概念;2016年云计算进入全面爆发阶段,全球云服务市场规模迅速膨胀;2008年大数据被正式提出,目前已在政府决策、交通、物流、金融、电商、广告等领域广泛运用;人工智能近年来得到迅速发展,覆盖了从手机、平板、电脑,到机器人、VR、可穿戴设备、智能家居、智慧城市等诸多领域。此外、区块链、平台经济等新业态纷纷涌现。
02
国内外数字经济发展现状
目前,学术界与各国的研究机构开发了各种不同的指标来衡量数字经济的发展程度。例如,测算经济体中数字经济的规模及占GDP的比重;计算经济体当中ICT部门的增加值及占比;构建数字经济指标体系并跟踪数字经济指数的变化趋势等。当前,资本市场诸多涉及数字经济的研究多直接引用其中一个或几个指标来描述数字经济发展的现状,但缺乏横向的梳理和对比。实际上,各类衡量体系由于包含的指标与口径不同,其测算出的国内外数字经济发展程度也存在较大差异。
2.1 规模测度:各国数字经济规模及对比
对于数字经济规模的测算,通常有两个口径的指标,一是测算与数字经济技术直接相关的信息通信部门(ICT部门)的增加值;二是测算包括传统产业数字化在内的广义数字经济体量。
1. ICT部门增加值及占GDP比重(联合国、麦肯锡、波士顿)
联合国、麦肯锡、波士顿咨询用不同方法测算了ICT部门增加值在GDP中的占比,这可以看作对数字经济规模的狭义测算。具体来看:
麦肯锡全球研究院测算了ICT产业增加值占GDP比重,定义为iGDP指数。其结果表明,2010年中国的互联网经济体量仅占GDP的3.3%,落后于大多数发达国家;而到2013年,中国的iGDP指数升至4.4%,已经达到全球领先国家的水平,居于全球第五名。美国2010年互联网经济占GDP比例3.8%,较中国高,而2013年被中国反超,占比4.3%。英国于2010年和2013年皆位列第一名,互联网经济占GDP比重分别为6.0%和6.3%。
波士顿咨询在2011年G20峰会上首次提出e-GDP概念,其采用支出法评估了所有与ICT设备创造生产、服务提供和应用相关联的活动,且包括互联网零售、接入、设备相关的消费、投资、政府支出和进出口,统计范围比麦肯锡的更大。其中,韩国、印度排名高的主要原因是ICT设备进出口产值较高,如果将这部分排除不包含在计算内,则中国排名第一(6.4%),韩国降至第三(5.8%),印度降至第八(3.2%)。
联合国贸易和发展会议(UNCTAD)则直接利用生产法测算了各国ICT部门增加值在GDP当中的比重,其结果表明,全球ICT部门增加值占GDP的平均比重在4.4%-6.4%之间。其中,马来西亚、新加坡、日本占比较高,最高的马来西亚超过了10%;中国2010-2015年占比稳定在4.6%-4.9%之间;英美ICT部门的增加值占比较低,美国甚至不足3.0%。
总体上看,三个机构测算出的各国数字经济核心部门增加值占GDP比重普遍在10%以下,且中国在其中排名相对靠前。不过,ICT部门增加值仅能表明数字经济核心产业的发展状况,这受到一国产业结构的影响较大,并不能完全反映一国数字经济的发展状况。
2. 数字经济占GDP的比重(埃森哲、中国信通院、OECD)
埃森哲采用“多元回归分析法”测算了数字经济规模,不仅全面衡量了全球11个主要国家的数字经济规模(包括硬件、软件、相关技术及使用这些数字工具而创造的GDP产值),还测算了应用在生产过程中的数字化产品和服务所产生的价值。其结果显示,2015年全球GDP中超过五分之一(22%)都与涵盖技能和资本的数字经济紧密相关。其中,美国是全球最大的数字经济体,其数字化投资目前约占其GDP的33%,其他国家的数字经济规模在其GDP中的占比各不相同,英国超过30%,中国的比例约为10%。
中国信通院通过加总“数字产业化”和“产业数字化”的增加值,测算了数字经济的规模。2017年,G20 国家数字经济总量由2016年的24.09万亿美元增加到26.17万亿美元,增长率达8.64%。其中,美国数字经济规模11.50万亿美元排名居首,中国数字经济规模以4.02万亿美元居于第二,日本、德国数字经济规模均超过2万亿美元;但从数字经济占总GDP比重来看,德国、英国、美国排名靠前,中国30.5%的比重居于中游水平。
此外,OECD最早曾统计了G20国家2010年互联网经济占GDP的比重,结果显示,英国、韩国、中国、日本、美国的数字经济占GDP比重排名靠前,且高于G20国家的平均水平。
3. 小结:中国的数字经济规模
我们将上述机构与学界研究测算出的中国数字经济规模进行了对比。
中国信通院、赛迪顾问、埃森哲测算出2019年中国数字经济GDP的规模均在30万亿元左右,2017年的规模也超过25万亿元;而向书坚(2019)和许宪春(2020)测算2017年中国数字经济增加值分别仅为16.2万亿和5.3万亿。此外,中国社会科学院数量经济与技术经济研究所发布的《中国数字经济规模测算与“十四五”展望研究报告》则认为,2019年我国数字经济的规模仅为17.03万亿,约占全年GDP的17.2%;同时预计到2025年数字经济规模能够达到32.67万亿元,数字经济整体名义年均增长11.3%。
总结不同的测算结果,可以得出一些结论:
第一,当前全球并未有公认的数字经济规模测算方法,不同机构测算得出的结果存在较大差异。普遍而言,由于选择研究方法的不同,商业研究机构测算得出的结果偏高,而学术论文得出的结果偏低。我们在使用数据进行研究时,应当注意测算口径上的选择。
第二,从绝对规模上看,中国数字经济的体量处于全球领先位置,但其占GDP的比重并不高,可能反映出中国数字经济发展不平衡与不充分的问题,但这也意味着中国的数字经济领域未来仍有较大的增长空间。
第三,中国数字经济增长的速度较快,体现了近年来国家政策与企业在科技创新方面的集中投入建设的成果;并且从近年来政府高层、产业政策及资本市场政策的导向来看,科技创新尤其是数字经济相关的信息通信技术及相关企业的发展,无疑是未来政策大力支持的方向,这表面中国在此领域的高增长还将延续。
2.2 指数测度:各国数字经济指数及测度
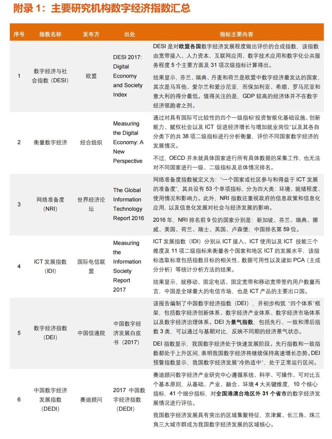
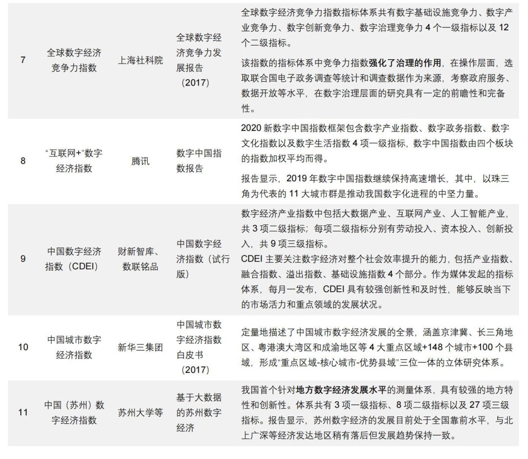
学界、政府部门及研究机构还构建了不同的多维度数字经济指标,来衡量不同地区数字经济的发展状况。国外包括欧盟的数字经济与社会指数(DESI)、OECD的衡量数字经济的指标体系、世界经济论坛的网络准备度(NRI)、国际电信联盟的ICT发展指数(IDI)等;国内则主要包括中国信通院的数字经济指数(DEI)、赛迪顾问的中国数字经济发展指数(DEDI)、上海社科院的全球数字经济竞争力指数、腾讯研究院的“互联网+”数字经济指数等。
由于各类体系包含的指标复杂且种类各不相同,我们不对其展开描述,仅简要梳理介绍如下表(图表13)。但从各类数字经济指数上仍然能够总结出一些普遍性的结论:
第一,发达经济体的数字经济发展程度较高。从全球来看,发达经济体的数字经济发展程度整体好于发展中经济体,这与数字经济的发展依托信息通信技术的创新发展以及数字化基础设施的建设有关系。目前,很多新兴国家和欠发达国家的数字经济基础设施(例如移动宽带)建设也已经非常普遍,但在速度与价格上仍然有显著差异。
第二,中国在全球排名不高,可能受到人均指标的拖累。国际机构设计的大部分指标对中国数字经济发展程度的评估普遍不高,表现为中国在全球的排名靠后,这可能与大家对于数字化深入日常生活的感观并不相符。其中的原因之一,或许是部分数字经济衡量指标为人均口径,例如“每百位居民蜂窝移动电话签约用户数”“拥有计算机家庭的比例”等,这显然拉低了中国的整体数字经济发展水平。但另一方面,这确实意味着中国在数字经济领域仍然有巨大的发展空间。
第三,中国国内各区域间的数字经济发展并不平衡。经济相对发达地区的数字经济体量和深度都好于经济欠发达地区,这与全球数字经济发展的特征相一致。具体而言,我国数字经济发展具有突出的区域集聚特征,京津冀、长三角、珠三角三大城市群是数字经济发展的区域核心。这一方面得益于三地经济基础优越,虹吸效应显著,可以为数字经济的发展提供充分的人才、资金等资源保障;另一方面,三地扎实的产业基础也为数字技术与实体经济的融合发展提供了广阔的空间。
2.3 政策视角:各国数字经济战略及创新
随着部分发达国家受益于数字经济的红利,更多国家纷纷开启数字化革命,大力发展数字经济争夺云计算、大数据、人工智能等高新技术前端领域。近年来,主要经济体均陆续出台了国家级别的数字经济发展战略,并且持续在数字经济的细分领域推出各种支持政策。到目前为止,几乎所有OECD成员国均制定了国家数字发展战略。
发达经济体当中,美国从90年代末即开始大力支持和鼓励数字经济发展,1993年9月克林顿政府的“国家信息基础设施行动计划”,奥巴马任内的《网络空间国际战略》,特朗普政府颁布的《国家网络战略》等,都明确了美国对未来数字经济发展的政策导向。英国政府早在2009年即推出了“数字大不列颠”行动计划,致力于实现英国主导的世界数字经济世代;后又分别于2015和2017年出台了《数字经济战略(2015-2018)》和《英国数字化战略》,力争让英国成为全球领先的数字化经济体。日本在21世纪初就制定“IT立国”战略,并通过《e-Japan 战略》、《u-Japan》、《i-Japan》等政策指引,促使日本数字经济逐步向信息化、网络化与智能化方向发展,并在2013年提出建设最尖端IT国家与“超智能社会”。新加坡从1981年起就先后实施了“国家电脑计划”“国家IT计划”“IT2000计划”“Infocomm21”和“全联新加坡计划”,为数字经济发展打下了坚实基础;2006年6月正式推出“智慧国2015(iN2015)”计划,致力于将新加坡打造成为信息技术无处不在的智慧的国家。
发展中经济体的数字经济战略布局起步较晚,但近年来也纷纷出台了相关政策。其中,印度在2015年才推出“数字印度”计划,普及宽带上网、建立全国数据中心与促进电子政务这三个方面;巴西在2016年才颁布《国家科技创新战略(2016-2019年)》,将数字经济与数字社会列为其优先发展的十一个领域之一;俄罗斯在2017年将数字经济列入《俄联邦2018-2025年主要战略发展方向目录》,并将其编制成为《俄联邦数字经济规划》。
近年来,各国的数字化转型政策方针又呈现了一些新的变化趋势。OECD近期梳理并总结出如下几个方面的变化:第一,国家数字战略越来越多由政府最高层协调,部分国家甚至成立了专门负责数字事务的部门。第二,数据资源与数字安全创新是OECD国家关注的焦点之一,主要经济体近年来都加强了公共部门数据的获取和共享,部分国家还推动促进了私人部门的数据共享;同时,数字安全创新也是经合组织的一个新趋势,澳大利亚、法国、德国、以色列和英国等几个国家已经建立了开放创新中心,以促进其发展。第三,人工智能(AI)、区块链、量子计算正受到越来越多的政策关注:到2020年中,已有超过60个国家制定了国家Al战略;澳大利亚、中国、德国、印度、瑞士等国已发布了区块链战略;美国、中国和欧盟在量子计算研发支出方面处于领先地位。第四,为应对新冠肺炎疫情,OECD国家的政府、学术界和企业实施了一系列应对政策,也包括许多数字经济领域的措施。例如,发展AI系统以预测和监测疾病传播,同时促进医学研究;收集、处理和共享与COVID-19有关的个人数据,以发挥疫情防控的作用等。
03
数字经济如何促进经济增长
数字经济作为一种立足于新生产要素、利用新兴技术、创造出新商业模式的新经济形态,其促进经济增长的机制也是目前研究的重点之一。目前,我们可以从微观企业、中观产业和宏观经济三个角度,分析数字经济对于经济增长的拉动作用。
3.1 微观企业:规模经济、范围经济和长尾效应
数字经济对微观企业运营带来的好处很大程度上可以归结为成本的降低,具体可概括为规模经济效应、范围经济效应和长尾效应。
第一,数字经济特性带来的规模经济效应。数字经济背景下,企业生产成本呈现高固定成本和低边际成本的特性。前者通常是沉没成本,主要包括产品前期的研发成本、为吸引用户而采取的免费、补贴等策略所消耗的成本。后者则由数字经济的特性决定,在企业用户积累到一定程度之后,会触发正反馈,实现强者愈强的马太效应,此时企业的产品几乎可以零成本无限复制。这一点在腾讯的即时通讯业务当中展现得淋漓尽致:当你周围所有的人都在使用QQ或微信的时候,你对它的选择就几乎成为了一种必然,这使得腾讯要获取一个新用户的成本几乎是零。
第二,数字经济特性带来的范围经济效应。传统经济背景下的企业通常通过平行提供多样化的产品来实现范围经济,其中的优势在于,企业同时生产两种或多种产品的成本,低于分别生产每种产品的成本总和。而数字经济背景下,企业可以依靠某一种主营业务积累起来的用户,低成本地开展多样化的业务,这使得企业产品的种类大幅增加。例如,腾讯主营即时通信,同时有邮件、新闻、游戏等衍生业务;阿里巴巴主营电子商务,同时又发展出金融、影视等衍生业务。这些衍生业务共同的特征是,其业务开展都是基于主营业务所搭建起来的平台和积累的用户,具有低成本的特点。
第三,数字经济特性带来的长尾效应。数字经济带来的规模经济和范围经济效应,使得企业增加产量和增加产品种类的成本都大幅度降低,使得企业能够低成本地满足更多尾部的、边缘化的消费需求。多样化的需求扩展了市场边界,使得市场不易饱和,同时为中小企业创新提供了生存空间。
3.2 中观产业:产业创新、融合与关联效应
数字经济对于中观产业发展的促进作用,主要体现在产业创新效应、产业融合效应与产业关联效应这三个方面,最终促进产业的结构调整和转型升级。
第一,产业创新效应,是指由数字经济底层信息通信技术直接相关的ICT部门带来的创新。具体而言,以大数据、云计算、人工智能等核心技术驱动的新一代ICT产业,具备创新活跃、生产率高、外溢性强等特征,代表未来产业升级的方向;同时,在数字技术扩散与产业化应用的过程中,供给与需求侧的响应又倒逼ICT产业不断升级。
第二,产业融合效应,是指数字经济技术广泛运用于传统产业而带来的产业融合,是传统产业的数字化改造。例如,ICT技术广泛应用于工业制造领域而产生的智能制造、个性化定制、网络化协同、服务型制造等模式,提高了工业生产部门的整体效率;又如,ICT技术应用于农业领域而带来的数字种植工厂、畜牧养殖环境监测、动物体征监测等模式,也极大地促进了农业生产的发展。
第三,产业关联效应,是指数字经济及技术带动产业之间的关联和互动,形成产业集群,降低成本。数字产业在连接、平衡和带动三大产业方面发挥了重要作用。具体而言,数字技术革命首先从数字产业逐渐扩散到联系最为紧密的行业,通过高协同性和正反馈效应形成具有强烈互动的产业集群,再通过横向或纵向产业关联,进一步降低其他产业采用新技术范式所需要的成本。
最后,随着ICT技术的不断发展创新,其本身发展壮大成为经济社会的主导产业,其促进传统产业的数字化改造融资,并带动了产业间的正向联动发展;由此,数字经济将完成对产业结构的深度改造与调整,最终实现整个经济体的产业转型升级。
3.3 宏观经济:数据要素、生产函数与全要素生产率
数字经济对宏观经济的促进作用,可以从生产函数的角度分析。以索罗模型Y=T*F(A,K,L)作为基础,数字经济将通过增加生产要素数量、改变产出函数的形式、提高全要素生产率水平这三个渠道,来促进宏观经济的增长。
第一,从生产要素角度,在产能一定的情况下,通过加大投入或改变要素配置,让产出接近潜在产能。数字经济的规模效应,既增加了要素投入的数量,也提高了可投入要素的质量,同时可以较为精准地使得生产资料在各部门之间分配。
第二,从产出函数角度,一是生产要素更丰富,例如加入数据(信息)作为生产要素,二是改变了函数F的形式,通常的柯布道格拉斯函数形式Y=AkαL1-α可能不再有效。数字经济使得凌乱的信息变得有效,互联网技术提高了信息或数据的边际产出,其他生产资料也有类似的情况。
第三,从全要素生产率角度,通过技术进步提高全要素生产率TFP:这既包括互联网对技术进步的作用(云计算、人工智能等改善了生产效率),也包括商业模式创新(共享经济、O2O等)。这些新的模式创新了新需求,同时更精准地匹配了供需两端,促进了经济增长。
04
数字经济全球发展趋势与投资机遇
全球数字经济的发展趋势有着非常明显的共性——创新驱动、基础设施、深度融合、完善治理、人才培养;只是不同收入的国家发展存在先后差别,如前文所述,发展中国家在数字经济领域的发展整体显著慢于发达国家。由于各国在数字经济上发展阶段不一,且自身禀赋存在差异,所以各国在发展数字经济上均有“强化优势、补齐短板”的战略需要,这也是各国数字经济未来发展的趋势。
4.1 全球数字经济发展趋势:强化优势,补齐短板
1.主要经济体的数字经济发展趋势展望
美国目前在数字经济领域的优势明显,但存在被中国追赶超越的可能。因此,美国在强化自身优势的同时,一方面会在数字经济的核心技术上对华采取遏制策略,例如对华为、中芯国际等拥有核心技术并发展迅速的中国企业进行制裁;另一方面,美国发展数字经济的唯一短板在于设备生产能力的不足,所以美国未来也将进一步促进国际电子、通信设备制造商在美国本土或周边的墨西哥等地设厂。综合来讲,“胡萝卜+大棒”模式将是美国数字经济未来几年的战略趋势,利用“胡萝卜”来吸引国际厂商迁厂,用“大棒”来制裁中国企业及其他竞争对手。
欧盟数字经济的发展在发达经济体中偏慢,但其积累的硬件技术较强,如何保护自身市场并培育欧盟自己的数字产业是其数字经济发展的核心问题。可以想见,未来若干年,欧盟将与美国在大型科技公司的税务与数据产权方面进行长期博弈;但欧盟在显著落后的背景下培育自身的数字产业,是存在较大难度的。
日本、韩国等亚洲较发达的经济体,当前数字经济产业发展好于欧盟,并且能够与美国形成较好的优势互补。所以日韩未来数字经济的发展将侧重于维持自身在电子研发制造领域的优势,并积极开拓数字产业与人民生活与传统产业的深度融合。
印度、巴西、俄罗斯等发展中国家因其资源禀赋差异,数字经济发展的侧重点也有所不同。印度拥有强大的软件基础和工程师红利,但其薄弱点在于基础设施与社会开放度不足,未来的重点将放在基础设施建设和社会改革上。巴西在数字经济上起步较晚,且没有较明显的局部优势,打造自身完整数字产业链的必要性也不大;因此,其重点将放在传统产业、人民生活与数字经济的深度融合上,并在这个过程中形成数字经济相关的配套产业。俄罗斯与巴西相比的优势是拥有较多的科技人才,但起步同样薄弱,而从全球局势角度考虑,其存在形成独立自主数字经济产业链的必要;因此,俄罗斯数字经济发展的趋势将是全面追赶,但考虑到落后程度较大,追赶的难度也非常之大。而对于其他相对更为落后的发展中国家来说,如何促使自身融入全球数字经济大潮将是未来的大趋势。
2.中国数字经济的发展趋势展望
中国数字经济虽然起步晚于美国与日韩等发达国家,但显著领先于发展中经济体。依靠庞大的市场、政策的支持与工程师红利,我国数字经济无论是规模,还是综合水平,均处于全球前列,尤其在终端应用开发与市场培育等方面,甚至处于全球领先位置。但是,在近年来外部经济和政治环境复杂化的背景下,尽快补齐短板、实现自主可控也是中国数字经济发展的必然需求。
第一,解决数字经济“基础不牢”的问题。由于近年来中美关系的复杂化,且我国在数字经济的原始技术积累与硬件材料设备等领域与美国相比处于明显下风。在美国对我国处处设防,且对相关企业频频制裁的情况下,我国的数字经济发展首先要解决的就是“基础不牢”的问题。未来若干年,针对芯片产业链、操作系统、工程软件、材料技术等领域进行“补短板”将是可以预见的大趋势之一。
第二,深化数字技术在第一产业的渗透。在产业数字化方面,我国工业制造业的数字化发展较快,在工业互联网、自动化等领域也有了长足的进步,缩短了与海外的差距,甚至在纺服、机械等细分领域的数字化上,拥有全球领先的水准。但是,在针对第一产业的数字化方面,我国则显著落后于美国、以色列、法国等发达经济体,这使得农业畜牧业也存在被外部“卡脖”的风险,且风险主要在于作物种子、饲料作物、畜牧品种引入上。我们认为,农业畜牧业的数字化要义有三:首先,在作物种子、猪鸡品种领域,利用数字技术加强基因方面的研发,改良现有本土或海外品种,实现种子、畜牧品种上的自主可控。其次,在作物种植或畜牧养殖的过程中,利用数字技术做到精细化种植、检测、养殖、医疗等程序的自动化与科学化,提升种植与养殖效率,提升作物与养殖品种的质量,同时降低水、饲料、耕地等资源的浪费。再次,在作物收获归类与肉类加工领域,数字化发展可以在减少人力依赖的同时,更为精细准确的对产品进行加工,提升生产与管理效率。
第三,加强数据资源的安全保护。在数据作为重大战略资源的大背景下,如何保障数据可贸易情况下的安全可靠,也是未来需要解决的一大难题。当今全球的数字贸易基本被美国所垄断,贸易规则也是由美国制定,这带来了包括“棱镜门”在内的一系列美国窃取别国数据的案例。所以,在发展数字经济的过程中,一方面,要加强对私人数据产权的保护,防止被滥用导致意外风险频发;另一方面,也要加强对国家与全民数据的对外监管,确保数据资源是被合理利用而非滥用盗用,特别是涉及国家安全方面的数据,更需做到万无一失。在这方面,除了数字经济相关立法、司法、执法制度与体系的加强,也需要鼓励企业与社会加强这方面的保护意识,并促使数据安全保护产业的健康发展。
第四,警惕过度垄断带来的效率下滑。如何衡量和管理数字经济时代的反垄断问题,也是摆在我们面前的一道难关。目前,政府已经在着手出台相关监管政策。2020年11月11日,国家市场监管总局发布了《关于平台经济领域的反垄断指南(征求意见稿)》,明确了《反垄断法》的基本制度、规制原则和分析框架适用于互联网平台领域(含VIE结构公司),并详细介绍了滥用市场支配地位的判定标准以及六种互联网平台滥用市场支配地位的行为,包括不公平价格行为、低于成本销售、拒绝交易(微信禁淘宝分享)、限定交易(二选一)、搭售或者附加不合理交易条件、差别待遇(大数据杀熟)等。
4.2 全球数字经济投资机遇:寻机海外,布局“十四五”
2020年新冠疫情的爆发使得全球经济遭受了自1929年“大萧条”以来最大深度的经济衰退,全球各大经济体的经济增速均出现了快速剧烈地下行,但是,以“线上”为特征的数字经济却迎来了加速发展。美国零售业实体店大规模倒闭的背景下,线上零售却迎来了爆发式增长;同样的情形也在其他国家出现。对中国来说,新冠疫情对经济造成了重大负面冲击,但线上经济表现一枝独秀,加快数字化建设以推动中国经济转型发展也受到了前所未有的关注。这与2003年SARS病毒疫情推动电子商务的发展如出一辙。新冠疫情冲击成为助推数字经济发展的加速器,全球范围内的数字经济投资也值得加速布局。
1. 从全球趋势看数字经济的海外投资重点
根据各国数字经济发展趋势,我们认为在全球范围内布局数字经济产业投资,应该考虑以下几点:
由于美国对华战略转向以及在数字经济上对华采取遏制策略,投资美国企业不仅面临美国政府的干扰,而且存在交易被取消甚至承担损失的可能,对这一点需要保持警惕。但是对于欧、日、韩数字经济相关企业,我们可以进行投资合作,已达到共赢目标。
对于欧盟,投资侧重领域有二:一是加大对欧盟先进硬件设备与精密仪器工业的投资,弥补我国在精密工业机械领域技术积累的不足;二是通过与欧盟本地企业合作进行相关领域数字化发展的开发与运营,我们的先发经验可以给欧盟提供助益。
对于日韩,我们的投资重点应当放在电子制造领域。在美方对我国芯片相关制造业“卡脖”的大背景下,日韩的电子制造行业对我们的意义就显得更为重大,也是可以争取合作的对象。此外,由于中日韩经贸关系紧密,所以在产业数字化与数字经济的发展和规则制定上还可以进行投资与合作。
对于发展中经济体而言,大多数还处于数字经济的起步阶段,我们可以考虑将这部分发展中国家作为数字经济的重要市场进行开发,通过与当地政府与企业进行合作,培育当地数字经济相关产业,发展数字产业化与产业数字化,并加强当地的数字化治理能力,达成双赢。
2. 从“十四五”规划看数字经济的中国投资主线
“十四五”规划数字化发展的重要性显著提升。规划明确提出了数字经济发展的量化指标:数字经济核心产业增加值占GDP比重在2025年达到10%(目前为7.8%),据此测算,未来五年数字经济核心产业增加值规模将增加60%以上。此外,“十四五”规划纲要在第五篇单独阐述了“加快数字化发展、建设数字中国”的相关内容,从打造数字经济新优势、加快数字社会建设步伐、提高数字政府建设水平、营造良好数字生态这四个方面,部署了未来五年数字经济领域的重点工作。
具体来看,第一,数字经济方面,主要包括深化数字技术的创新研发和应用,并在此基础上推进数字产业化和产业数字化,以赋能传统产业的转型,推动新产业新模式的产生,壮大经济发展的新引擎。第二,数字社会方面,主要探索数字技术在社会交往和日常生活中的应用,促进社会运行方式的数字化,包括公共服务的数字化、智慧城市与数字乡村的建设、打造各类新型数字生活场景。第三,数字政府方面,致力于将数字技术广泛应用于政府管理服务,推动政府治理流程再造和模式优
化,不断提高决策科学性和服务效率,包括公共数据的开放,政务信息与政府服务的数字化等。第四,数字生态方面,主要涉及数字经济领域的监管和规范,包括数据要素市场的规则,数字经济相关政策法规体系的搭建,网络安全保护机制的建设,以及参与制定全球化的数字与网络治理体系。
总体而言,数字经济领域的投资涵盖的范围广阔,包含的细分领域也非常多。从十四五规划的产业政策布局当中,我们可以粗略梳理出数字经济领域未来五年的几条主要的投资主线:
第一,数字技术的创新应用。具体有三个重点领域的创新应用:一是高端芯片、操作系统、人工智能关键算法、传感器等关键领域,以及相关的基础理论、基础算法、装备材料等;二是通用处理器、云计算系统和软件核心技术一体化研发;三是量子计算、量子通信、神经芯片、DNA存储等前沿技术,并加强信息科学与生命科学、材料等基础学科的交叉创新。
第二,数字产业化发展。有四个具体布局的领域:一是人工智能、大数据、区块链、云计算、网络安全等新兴数字产业,以及相关的通信设备、核心电子元器件、关键软件等产业;二是5G的建设和应用,试点智能交通、智慧物流、智慧能源、智慧医疗等重点领域;三是第三方大数据服务产业,尤其是政府将在“十四五”期间推动部分公共数据向社会开放,鼓励第三方深化对公共数据的挖掘利用;四是共享经济和平台经济。
第三,产业数字化转型。“上云用数赋智”,一业带百业,推动数据赋能全产业链协同转型。一是工业方面,主要是通过工业互联网和数字化转型促进中心的建设,推动工业各环节的数字化应用,尤其是个性定制、柔性制造等新模式。二是服务业方面,培育众包设计、智慧物流、新零售等新增长点。三是农业方面,发展智慧农业,推进农业生产经营和管理服务数字化改造。
第四,数字化基础设施建设。我国在5G通信、云计算领域已处于领跑地位,未来在5G商用领域全面发展之前,相关通信与数据存储、处理的基础设施将是投资的主要方向。除此之外,“十四五”规划重点强调了城乡的数字化基础设施建设,包括物联网感知设施、通信系统,以及市政公用设施、建筑等物联网应用和智能化改造等。除此之外,还需要搭建支持智慧城市和数字乡村发展的底层信息管理服务平台,即大数据中心。
第五,数据安全、网络安全服务。数据资源与网络体系的安全性,是发展数字经济的基本保障。具体来看,一是网络安全基础设施建设,二是网络安全关键技术的研发,加快人工智能安全技术创新。
05
风险提示
1. 全球经济复苏低于预期,拖累数字经济领域的投资与发展;
2. 数字经济领域技术发展遭遇瓶颈,例如人工智能等技术难以实现突破性发展;
3. 货币政策过快收紧导致无风险利率走高,全球金融市场出现动荡,可能影响数字经济领域的投资收益水平;
4. 各国对于数字信息的安全性与个人隐私的保护,可能影响大数据及相关应用;而互联网平台企业的反垄断,也可能影响其发展。
评级说明及声明
免责声明
近期重点研究报告
平安证券研究所官方小程序
“平安研究”
扫码体验小程序