来源:阿拉尔发布、第一师阿拉尔市融媒体中心、新疆日报、乌鲁木齐974交通广播
![]()
8月24日,第一师阿拉尔市新冠肺炎疫情防控工作指挥部迅速组织开展全员采样,核酸检测结果均为阴性。目前,第一师阿拉尔市已恢复正常生产生活秩序。
特此通告。
第一师阿拉尔市 阿拉尔市某餐饮店环境检测一样本核酸检测结果异常消息通报后,乌鲁木齐、喀什、库尔勒等地迅速反应,从昨日起将阿拉尔旅居人员纳入筛查范围。今天上午,小编从疫情防控部门获悉,乌市对阿拉尔市人员的筛查并未解除。(具体政策请及时了解各地主管部门最新资讯) 1、筛查全省范围的地区(4个):江苏省、河南省、湖南省、湖北省。近14日内对上述地区有疫情报告的地级市旅居史人员,自抵达之日起实施14天集中隔离医学观察;无疫情报告的地级市旅居史人员,以家庭为单位,自抵达之日起实施14天居家医学观察。
2、筛查全市范围的地区(3个):广东省珠海市、云南省德宏州、新疆自治区博尔塔拉蒙古自治州。近14日内有上述地区旅居史人员,自抵达之日起实施14天集中隔离医学观察。
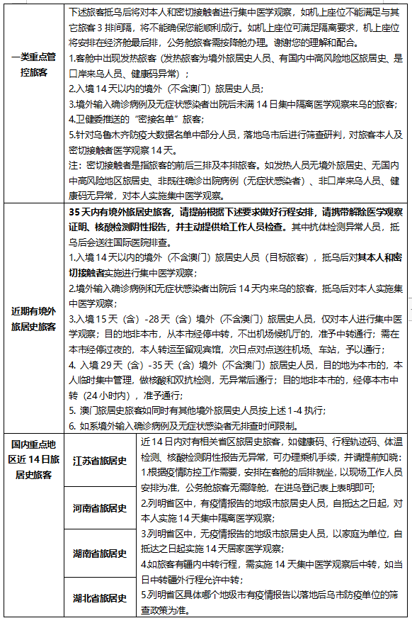
3、筛查区(县)范围的地区:上海市松江区、浦东区;广东省深圳市南山区;新疆阿克苏地区阿拉尔市(兵团第一师)。近14日内有上述区(县)所在地级市旅居史人员,来乌后需交由轮值区县进行集中研判,如确有上述区(县)旅居史人员自抵达之日起实施14天集中隔离医学观察。对该区(县)所在地级市其他区城旅居史人员,按照低风险地区旅居史人员对待。 高中风险地区:1.云南省德宏州;2.江苏省南京市、扬州市;3.湖南省张家界市;4.河南省郑州市、开封市、商丘市、驻马店市、许昌市;5.湖北省武汉市、黄冈市、荆门市;6.山东省烟台市;7.北京市房山区、昌平区;8.澳门特别行政区,9.新疆博尔塔拉自治州,10.上海市松江区、浦东新区旅客落地需接受14+7天医学观察。 重点关注地区:1.阿克苏地区阿拉尔市。抵喀人员采取7日集中医学观察和7日居家医学观察措施。 1、上海市、北京市、广州市、杭州市旅居史人员抵阿后统一送分流核查点,采集核酸,根据轨迹核查,确有上海市松江区、浦东新区,北京市房山区,广州市天河区,杭州市钱塘区轨迹的,实行“集中隔离”;无上海市松江区、浦东新区,北京市房山区,广州市天河区,杭州市钱塘区轨迹的,核酸检测结果正常后予以通行,纳入社区14日健康监测。 2、全国中高风险区地级市共13个,其中高风险地级市7个:云南省德宏州,江苏省扬州市,河南省郑州市、开封市、驻马店市、商丘市,湖南省张家界市;中风险地级市6个:湖北省黄冈市、武汉市、荆门市,北京市房山区,上海市浦东新区、松江区。 3、全国14日内有新增本土病例地级市7个:河南省许昌市,湖北省鄂州市、咸宁市,浙江省宁波市、广东省广州市天河区,新疆博尔塔拉蒙古自治州,江苏省南京市。 针对以上10省22地市旅居史人员实行落地“集中隔离14+7”。 重点地区:云南德宏州、江苏南京市、扬州市,湖南张家界市、常德市,河南郑州市、商丘市、开封市、湖北武汉市、黄冈市,荆门市、新疆博州、阿克苏地区阿拉尔市、上海松江区、浦东区。上述地区落地需隔离管控,暂时没有必要的可以暂缓来库。 按照疫情防控要求,对以下18个省市旅居史的人员暂不接待:江苏、云南、河南、湖南、上海、湖北、四川、内蒙、海南、北京、山东、辽宁、广东、福建、宁夏、重庆、浙江、新疆博州。
尊敬的旅客:
鉴于当前国内中高风险地区不断增多,人员流动带来的疫防压力不断增大,航空器上存在人员交叉感染的风险,建议非必要请留在当地,避免出行风险。如确有急事来乌,将面临集中医学观察风险,会耽误您的行程。如您确定来乌鲁木齐,为方便您在各环节顺利乘机,请您主动申报您近期行程,务必仔细阅读以下告示,并提前做好相应准备。
一、乌市政策
![]()
![]()
![]()
二、温馨提示
1.因疫情防控需要,乌鲁木齐进港航班小动物托运、无人陪伴(儿童/孕妇/老人)服务、担架服务申请暂停。
2.因疫情防控需要,疫情期间暂停为最终目的地为乌鲁木齐的旅客办理通程值机,如您搭乘中转联程两段或多段航班,最终抵达乌鲁木齐市的,行李及登机牌仅能办理至中转站,您需要在中转站重新提取行李办理。
3.落地后的具体处置措施以机场防疫单位现场通知为准。请您务必如实申报个人信息,遵守机场相关政策法规,如有不实申报,将承担相应法律责任。
感谢您的理解与配合。
海南航空控股股份有限公司
关于第一师阿拉尔市部分重要商品
实行最高限价的公告
根据《中华人民共和国价格法》《市场监督管理总局关于新冠肺炎疫情防控期间查处哄抬价格违法行为的指导意见》等文件的相关规定,现对师市部分蔬菜的市场销售价格实行最高限价,实行时间为2021年8月25日至2021年8月27日。望各蔬菜销售商认真落实,请广大市民积极监督,如发现有违反最高限价等行为,请留存证据并拨打12315举报电话,市场监督部门将及时跟进查处,确保广大市民吃上平价菜和放心菜。具体价格详见下表。为进一步畅通信息沟通渠道,及时回应社会关切特别是师市各族群众的具体诉求,各族群众在疫情防控期间如有关诉求可拨打以下电话:
第一师阿拉尔市新冠肺炎疫情防控工作指挥部综合组
0997—4618029
0997—4610120
第一师阿拉尔市新冠肺炎疫情防控工作指挥部疫情防控组
0997—4618698
各团(镇)、街道疫情防控工作指挥部
![]()
![]()
乌鲁木齐发布最新防疫提示!
新疆博州抗疫72小时!
乌鲁木齐最新人事任免名单
新疆阿拉山口市通报9起违反疫情防控措施案件
乌鲁木齐南山将建新疆马文化综合体项目
新疆哈密翼龙动物群中首次发现大型恐龙化石