近日,很多2021级新生来咨询九妹,想要看看自己专业(类)的课表是什么样的。
九妹已经帮大家整理好2021级新生第一学期的课表啦。长按下图扫码在荔园丽事后台回复【学院全称】(比如经济学院的同学,回复“经济学院”)即可获取查询方式👇
如果你还看不懂课表的话,九妹下面向大家简单介绍一下,怎么看懂深大的课表!
看专业、班级
课表的右上角有学期、年级、院系、专业、班级名称等信息。以下图为例,信息为“2021-2022学年第一学期”,2021级人文学院中国语言文学类1班的课表。
看上课节次、地点
课表的表格部分,则有每门课开课节次、星期、任课老师上课地点等信息。比如,钟圣华老师的“大学计算机”这门课,开课时间就是3-17周星期二的1-4节,上课地点在汇文楼H-06。
每节课对应的上课时间
深大每天有14节次,大部分课程每次为2-3节次。上午第一节的上课时间是8:30,晚上最后一节课(第13、14节)的下课时间是21:45。
每天什么时候要上课,与你选课课程的数量、上课时间有关,并不是每天都要上满14节。
未排课程、调课信息
课表的最右侧,还有两栏信息同样值得注意。上课时间不在课程表里面的课程,会在上面显示。还有入学后部分课程的调课信息,也会在这里更新。
温馨提示
1、你查到的班级课程表,是学院安排的、你主选班级的专业课和通识课的课表。你每学期要上什么课,还要通过选课系统选课。新生选课预计在9月份。
2、新生目前暂时还不能查询到分班,有的专业分了很多个班,可以先随便看一个班级的课程表。
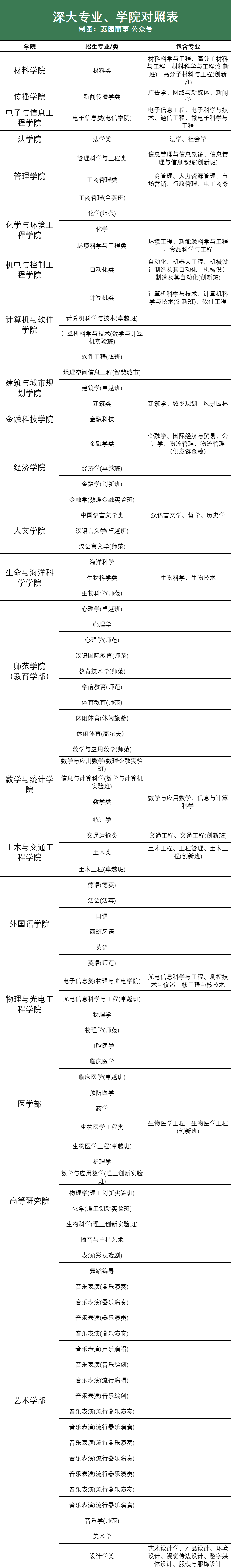
3、在后台回复的时候,要回复学院的全称。如果你还不知道自己专业是哪个学院的,可以开课下面的对照表👇
添加“九妹”进行咨询
迫不及待想了解深大的21级新生们
可添加“九妹(szuluck)”进行咨询
👇
从现在到开学
“九妹”将一直为你提供这些帮助
👇
💬 各种关于深大的疑问解答
💬 为你介绍校园的方方面面
💬 帮你寻找同乡会、学院群等组织
💬 及时发布录取通知书、入学指南、
事务办理等最新资讯
加入新生群
另外,向“九妹”出示一下录取截图
还可以进入我们的新生群
快来和其他新同学一起玩耍吧
还有师兄师姐为你们答疑解惑哦~
“
新生们最近想看的内容 ☟
这就是九妹帮大家整理的2021级新生课表啦。在荔园丽事公众号后台回复【学院全称】(比如经济学院的同学,回复“经济学院”)可以查看。
更多内容请关注并星标荔园丽事,陆续为你送上!
荔园丽事个人号
深大小丘比(szuxqb)
关注我们,一个走入你心的公众号