刚刚,教务部在公文通发布了深圳大学2021-2022学年度第二学期本科生选课安排的通知。请你注意。
在荔园丽事公众号后台回复【选课】即可获取深大本科生选课系统链接,选课系统选课开始后才开放。
2021-2022学年度第二学期本科生选课具体安排如下:
一、选课各阶段时间安排
1、预选阶段:新系统预选分两个时间段进行,进行两次抽签,具体时间:
2022年1月4日9:00至2022年1月7日17:00为第一轮预选阶段。系统关闭后,对第一次预选结果进行抽签,抽签完成后实时在系统中公布第一次抽签结果,已抽中的课程为确认的选课。
2022年1月10日9:00至2022年1月13日17:00学生对第一次未抽中的课程进行第二次预选。系统关闭后,对第二次预选结果进行抽签,抽签完成后实时在系统公布第二次抽签结果,已抽中的课程为确认的选课。
预选阶段选课前需完成网上测评、学费缴纳以及学籍状态为在校(当前学期已报到注册且未休学),以上三点均已满足,方可参加本阶段选课。网上测评方法详见:关于开展2021-2022学年度第一学期教师课堂教学学生网上测评工作的通知;学费缴纳请自行登录网上缴费系统(路径:深大内部网首页—学生事务—缴学杂费)完成缴费
在荔园丽事后台回复【评教】即可获取教师网上测评链接。
2、选课确认阶段:2022年2月22日14:00至2022年3月4日17:00。
3、选课补选阶段:2022年3月7日14:00至2022年3月8日17:00。
选课结束后,请到选课系统中查询并打印本人的选课结果列表,作为今后查询依据。
注意:学生查询本人选课不能只关注课表,因为有部分没有按学校标准1-12节时间安排的课程在课表中是无法体现的,如MOOC课程、智慧教室课程以及学院自行安排教室的课程等,此类课程体现在课程表的右上部分。
二、系统进入
深大主页—本科生选课,登录时输入学号和学校统一身份认证密码登录系统。如果遇到进入学校主页速度慢的情况,也可以直接输入选课系统地址直接进入系统选课,网址:http://bkxk.szu.edu.cn。
注意:为确保能正常选课,请使用电脑端登录google chrome浏览器。
选课系统仅支持pc端选课,不支持手机端选课,若学生使用非pc端选课造成的选、退课不成功等选课问题教务部一律不做处理。
三、选课地点
1.校内访问
学生可以在校园内任何一台联网的电脑上进入选课系统进行选课。2022年1月4日起,学校机房在无上课和考试安排的情况下也开放给学生选课,机房地址:
粤海校区:汇紫楼D座506(开放时间8:30-17:30);
汇文楼H5-401(开放时间8:30-17:30);
沧海校区:致理楼L2-504(开放时间8:30-17:30)
丽湖校区:四方楼 东101机房 东103机房(开放时间8:30-17:30)。
因目前仍处于疫情防控阶段,请同学们尽量使用自带的电脑独立完成选课,减少聚集。
2.校外访问
为保障学校网站安全,未迁入信息中心统一提供安全防护措施的网站群平台或未进行静态技术处理的网站只能校内访问,因此,若本科生需在校外选课,请通过webvpn的方式访问:浏览器输入https://webvpn.szu.edu.cn跳转统一身份认证并登录后,点击页面中的本科选课即可访问选课系统。
四、相关选课规则
1.选课分预选、确认和补选三个阶段进行:
预选阶段:该阶段所有课程需要抽签,分两次抽签,由系统抽中的课程为确认的选课。预选的两个时间段选课和抽签规则相同,学生进入选课系统的时间不分先后,系统抽签结果与学生选课时间无任何关联。
确认阶段:该阶段课程先到先得,满员为止,方案内的课程有专业保护(即主选学生用主选学位,非主选学生用非主选学位)。
补选阶段:凡没有选课限制的课程不分主选和非主选,只要有学位,所有学生均可选,先到先得,满员为止。
选课查询阶段:本阶段不可进行选退课操作,仅查看已有的选课。
2.为保障正常的教学秩序,预选、确认两个阶段选课可选可退,但同一天同一门课程中同一教学班只允许选、退操作共计3次,且预选和确认阶段的选课不可以在补选阶段退选。
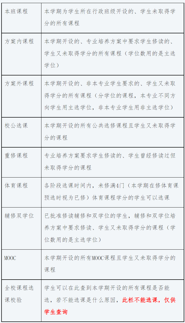
3.选课系统与各专业培养方案关联,系统将课程进行了分类处理。系统将课程分为以下几类,课程学生如果符合条件,课程又有相应学位,就可以在系统中选择相应课程。
4.预选时学生按志愿选课:
(1)除体育外的公共必修课和专业课程,如果每门课程只要同时开设了两个以上的教学班,学生预选时可以选择3个志愿;
(2)体育课程学生一次可以按志愿选3门参与抽签;
(3)公共选修课学生可以按照自己的愿望进行志愿选择,一学期学生公共选修课可以同时选6个志愿。
5.选课确认阶段如果课程学位已经满员,当有学生退课时,学位不马上释放,每天晚上8点统一释放8点前1天的学位,3月8日的学位在当天16:00释放,16:00以后再出来的学位不再释放。学生如果对某门满员的课程有兴趣,可以在选课系统中收藏(收藏方式:选课系统中每个开课班的“课程卡”上有个“★”,点击此符号,颜色变成橙色后,你就收藏了这个班的这门课),凡收藏了的课程,当有学生退课后,系统会有消息提示(消息提示查询方法:登录ehall, http://ehall.szu.edu.cn/,进入页面最右边有“未读消息”,信息就在未读消息中)。
6.同一学期同名课程不能重复选课,建议谨慎选择同名的课程;若需选跨学期选已取得学分的重复课程,只能在补选阶段进行选课,且重复课程毕业审查时是不重复计算学分(例如修了2学分的会计学原理,又修了3分的会计学原理,毕业审查时只计算取得了会计学原理3学分,另外2学分为无效学分)。
7.学生选课学分上限为28,上学期课程平均学分绩点文科类3.2、理工类3.0以上学生选课确认阶段学分上限上调为32;已批准修读辅修学士课程的学生选课上限为35学分;获“学业预警”的学生学分上限为25分,学分上限调整在选课确认阶段。
8.MOOC课程限选1门,线上线下同名课程只能二选其一,MOOC课程不占选课上限学分。凡需学校认定学分的MOOC课程须在选课系统上选课,选课成功后再在MOOC平台注册添加课程学习。
9.大学英语采用分级教学,A LEVEL的学生必须选择A LEVEL的课程,B LEVEL以及艺体类同理。
五、课程免听申请规则
1.学生每学期只能申请一门课程免听,课程免听申请条件和免听课程的范围:
(1)上学期平均学分绩点2.0以上者或对该门课程的基本内容已较好掌握,经任课老师面试或笔试考察认可的学生可以申请。
(2)因违反考场纪律受处分而重修原课的学生不能申请该课的免听。
(3)实验课、设计类等各种实践性较强的课程或开课学院(部)确定为不宜免听的课程不能申请免听。
2.免听申请在选课确认阶段进行,预选和补选阶段不接受免听申请,免听申请程序为:
A 选课确认阶段在网上申请免听
进入路径:深大主页---登录ehall---学生服务(本科生教学---课程及成绩)---免听选课办理
注意:免听选课办理系统和本科生选课系统中不能选同一门课程,申请免听时,需确认本科生选课系统中未选该课程。
B 网上下载“免听申请表”
下载路径:深大主页---本科生教务---下载专区---学籍室---免听申请表
拟申请免听课程的任课教师在“免听申请表”上签署同意意见后,由学生将“免听申请表”于3月4日17:30前交该门课程所在学院的教学秘书处,学院网上审查免听学生手续。
学生须在2022年3月4日17:30前完成A、B两项,免听申请方为有效。免听审查通过的课程可在本科生选课系统查到。
六、预选阶段课程具体抽签方法
1.体育课如果选课人数超过学位数,系统按学生志愿进行抽签,志愿相同情况下保证高年级优先,每人抽中门数不超过一门;选课人数未超过学位数,选课结果即为学生的确认体育选课。凡在第一次抽中(含系统抽中和选课数未超学位数自动确认的课程)的学生不能再参加第二个时间段的体育选课。第一次未抽中的学生,可以在预选第二个时间段继续选体育课,再参加第二次抽签。若两次均未抽中,在确认阶段补选,学校保证每位学生均能选到体育课程。
2.全校性的公共选修课程和方案外的课程(非主选学位),先按学生志愿再按级别进行抽签。一般情况下学生初始的抽签级别是一样的(两类学生除外:一类是上学期期末考试中选修课有一门缺考的学生抽签级别自动降低一级,有二门以上缺考的学生抽签级别自动降低二级,以此类推;二类是上学期公共选修课中有选热门课但未抽中的学生再选同一门时志愿相同情况下有优先权),抽签时若已抽中一门课程,在抽其他课程时该生的抽签级别降低一级。
3.方案内课程、重修课程和辅修双学位课程,抽签顺序为:学生志愿—排课班级(排课所在的班级优先)—课程属性(必修课优先)—学生身份(主修优先)— 专业(本专业优先)—年级(本年级优先)。
七、注意事项
1.学生的所有选课均要求学生本人在选课系统中输入,不得委托他人代理。在规定时间内未选课的学生,不得擅自听课、参加考试,参加考试成绩无效。
2.学生可以在选课系统查询到所有阶段的选课日志。
3.上课时间和地点可在选课系统中相应的课程上查询(如无此类信息请到开课单位查询)。
4.个别课程有特殊要求,选课时请务必认真阅读“备注”栏的说明。
5.选课过程中,学生应合理安排上课时间,尽量避免课程冲突。
6.方案外的课程须与任课教师沟通好,任课教师若不接收的课,学生必须在选课结束前在网上修改,否则,该门课程最终成绩为“F”。
7.学生若蓄意在计算机网络上进行干扰选课系统的活动,经查实按照《深圳大学学生违纪处分办法》的相关规定给予处分。
8.选课结束后,因学生个人原因导致选课误选或漏选,责任自负。
9.学生需增加或删除所选定的课程均须在学校规定的选课时间内上网完成,超过规定的选课时间,学生只能查询选课结果,教务部不予修改选课数据。
10.学生申请免修课程要求先上网选课。
八、联系方式
若学生在选课中遇到问题,可以通过微信或者邮件向学院和学校反映,邮件里请将问题描述清楚并留下姓名、学号、电话,必要时可附上截图以详细说明:
1.选课操作、系统故障可联系工程师
吴工:01120120@wisedu.com;
欧阳工:01118074@wisedu.com;
戢工:249190368@qq.com;
2.校外VPN访问操作、故障可联系
王老师:1359401404@qq.com;
伍老师:1159735582@qq.com;
3.学分、休复学选课、结业生缴费等相关问题可咨询教务部
刘老师:0755-26536174 1677887075@qq.com;
4.添加选课学位及课程相关问题可咨询学院
(1)学院或专业微信群;
(2)开课学院教学秘书的办公电话及邮箱(详见附件)
特此通知。
深圳大学教务部
2021年12月30日
这就是深大新学期选课安排的最新消息啦,建议大家收藏起来。
第一轮预选时间为2022年1月4日9:00至2022年1月7日17:00。大家记得选课哦。
在荔园丽事公众号后台回复【选课】即可获取选课系统链接;回复【课表】可以查询下学期班级课程表;回复【评教】即可进行网上测评。
近期内容 | More.
点击蓝字可跳转查看👇
新生咨询可以添加旺仔(szulucky)
荔园丽事个人号
深大表白墙(szubbq)
关注我们,一个走入你心的公众号